Vítejte na Elektro Bastlírn?
Nuke - Elektro Bastlirna
  Vytvořit účet
Hlavní · Fórum · DDump · Profil · Zprávy · Hledat na fóru


Nuke - Elektro Bastlirna: Diskuzní fórum

 FAQFAQ   HledatHledat   Uživatelské skupinyUživatelské skupiny   ProfilProfil   Soukromé zprávySoukromé zprávy   PřihlášeníPřihlášení 

Korekční zesilovače z Audiowebu - pokračování

 
Přidat nové téma   Zaslat odpověď       Obsah fóra Diskuzní fórum Elektro Bastlírny -> Řešení problémů s různými konstrukcemi
Zobrazit předchozí téma :: Zobrazit následující téma  
Autor Zpráva
vaclavpe



Založen: May 16, 2007
Příspěvky: 148
Bydliště: Rožnov p.R.

PříspěvekZaslal: st leden 08 2025, 18:33    Předmět: Korekční zesilovače z Audiowebu - pokračování Citovat

Ahoj, přišel jsem na audioweb s křížkem po funuse, rád bych navázal na téma korekčních zesilovačů. Nevím, jestli se tady najde ta komunita, která audioweb už opustila. Ale minimálně Sinclair tam už zřejmě nechodí a Danhard má ban.

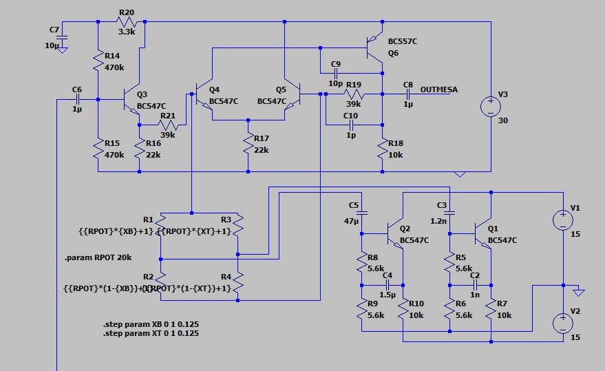
Na základě nápadu na tranzistorový korekční zesilovač jsem si v simulátoru LT-Spice začal hrát s gyrátory. Našel jsem pár zapojení, např Vermona Regent E2010, Mesa Boogie ekvalizér a podobně s cílem použít gyrátor na "shelving filtr", tj. korekce nízkých a vysokých kmitočtů. Po pár experimentech jsem dospěl ke schématu s šesti tranzistory vycházející z Mesa Boogie.

Korekce jsou cca +-12dB (na vstupu je -40dB) a z tranzistorů jednoduše víc dostat nejde - gyrátory potřebují vysoké impedance. Se zapojením s NE5534 typu Belza se dá dostat i výše. Výšky to už bohužel začíná trochu ořezávat, ale aspoň si nikdo neodpráskne výškáče v bednách tak rychle.

Dávám to do pléna jako námět k bastlení, já se k tomu asi zatím nebudu schopen dostat, ani jsem nezkoušel šum(nicméně Ic je dostatečně nízký, aby to celé moc nešumělo) a ani zkreslení a napětí na vstupu, kdy jde korekce do limitace.



korekce-schema.jpg
 Komentář:
schéma
 Velikost:  78.36 kB
 Zobrazeno:  116 krát

korekce-schema.jpg



korekce-amplitudovka.jpg
 Komentář:
charka
 Velikost:  108.99 kB
 Zobrazeno:  74 krát

korekce-amplitudovka.jpg


Návrat nahoru
Zobrazit informace o autorovi Odeslat soukromou zprávu
BOBOBO
Doporučuje se dohled statného moderátora


Založen: Feb 25, 2008
Příspěvky: 20999
Bydliště: Rychnovsko

PříspěvekZaslal: čt leden 09 2025, 7:33    Předmět: Citovat

Spoj se s ransomem , tam bude vše .
Návrat nahoru
Zobrazit informace o autorovi Odeslat soukromou zprávu
Zobrazit příspěvky z předchozích:   
Přidat nové téma   Zaslat odpověď       Obsah fóra Diskuzní fórum Elektro Bastlírny -> Řešení problémů s různými konstrukcemi Časy uváděny v GMT + 1 hodina
Strana 1 z 1

 
Přejdi na:  
Nemůžete odesílat nové téma do tohoto fóra.
Nemůžete odpovídat na témata v tomto fóru.
Nemůžete upravovat své příspěvky v tomto fóru.
Nemůžete mazat své příspěvky v tomto fóru.
Nemůžete hlasovat v tomto fóru.
Nemůžete připojovat soubory k příspěvkům
Můžete stahovat a prohlížet přiložené soubory

Powered by phpBB © 2001, 2005 phpBB Group
Forums ©
Nuke - Elektro Bastlirna

Informace na portálu Elektro bastlírny jsou prezentovány za účelem vzdělání čtenářů a rozšíření zájmu o elektroniku. Autoři článků na serveru neberou žádnou zodpovědnost za škody vzniklé těmito zapojeními. Rovněž neberou žádnou odpovědnost za případnou újmu na zdraví vzniklou úrazem elektrickým proudem. Autoři a správci těchto stránek nepřejímají záruku za správnost zveřejněných materiálů. Předkládané informace a zapojení jsou zveřejněny bez ohledu na případné patenty třetích osob. Nároky na odškodnění na základě změn, chyb nebo vynechání jsou zásadně vyloučeny. Všechny registrované nebo jiné obchodní známky zde použité jsou majetkem jejich vlastníků. Uvedením nejsou zpochybněna z toho vyplývající vlastnická práva. Použití konstrukcí v rozporu se zákonem je přísně zakázáno. Vzhledem k tomu, že původ předkládaných materiálů nelze žádným způsobem dohledat, nelze je použít pro komerční účely! Tento nekomerční server nemá z uvedených zapojení či konstrukcí žádný zisk. Nezodpovídáme za pravost předkládaných materiálů třetími osobami a jejich původ. V případě, že zjistíte porušení autorského práva či jiné nesrovnalosti, kontaktujte administrátory na diskuzním fóru EB.


PHP-Nuke Copyright © 2005 by Francisco Burzi. This is free software, and you may redistribute it under the GPL. PHP-Nuke comes with absolutely no warranty, for details, see the license.
Čas potřebný ke zpracování stránky 0.14 sekund