Vítejte na Elektro Bastlírn?
Nuke - Elektro Bastlirna
  Vytvořit účet Hlavní · Fórum · DDump · Profil · Zprávy · Hledat na fóru · Příspěvky na provoz EB

Vlákno na téma KORONAVIRUS - nutná registrace


Nuke - Elektro Bastlirna: Diskuzní fórum

 FAQFAQ   HledatHledat   Uživatelské skupinyUživatelské skupiny   ProfilProfil   Soukromé zprávySoukromé zprávy   PřihlášeníPřihlášení 

Mikrofon - obvod k diskuzi
Jdi na stránku 1, 2  Další
 
Přidat nové téma   Zaslat odpověď       Obsah fóra Diskuzní fórum Elektro Bastlírny -> Audiotechnika
Zobrazit předchozí téma :: Zobrazit následující téma  
Autor Zpráva
vacek11



Založen: Nov 19, 2014
Příspěvky: 127

PříspěvekZaslal: pá leden 14 2022, 12:47    Předmět: Mikrofon - obvod k diskuzi Citovat

Ahoj,

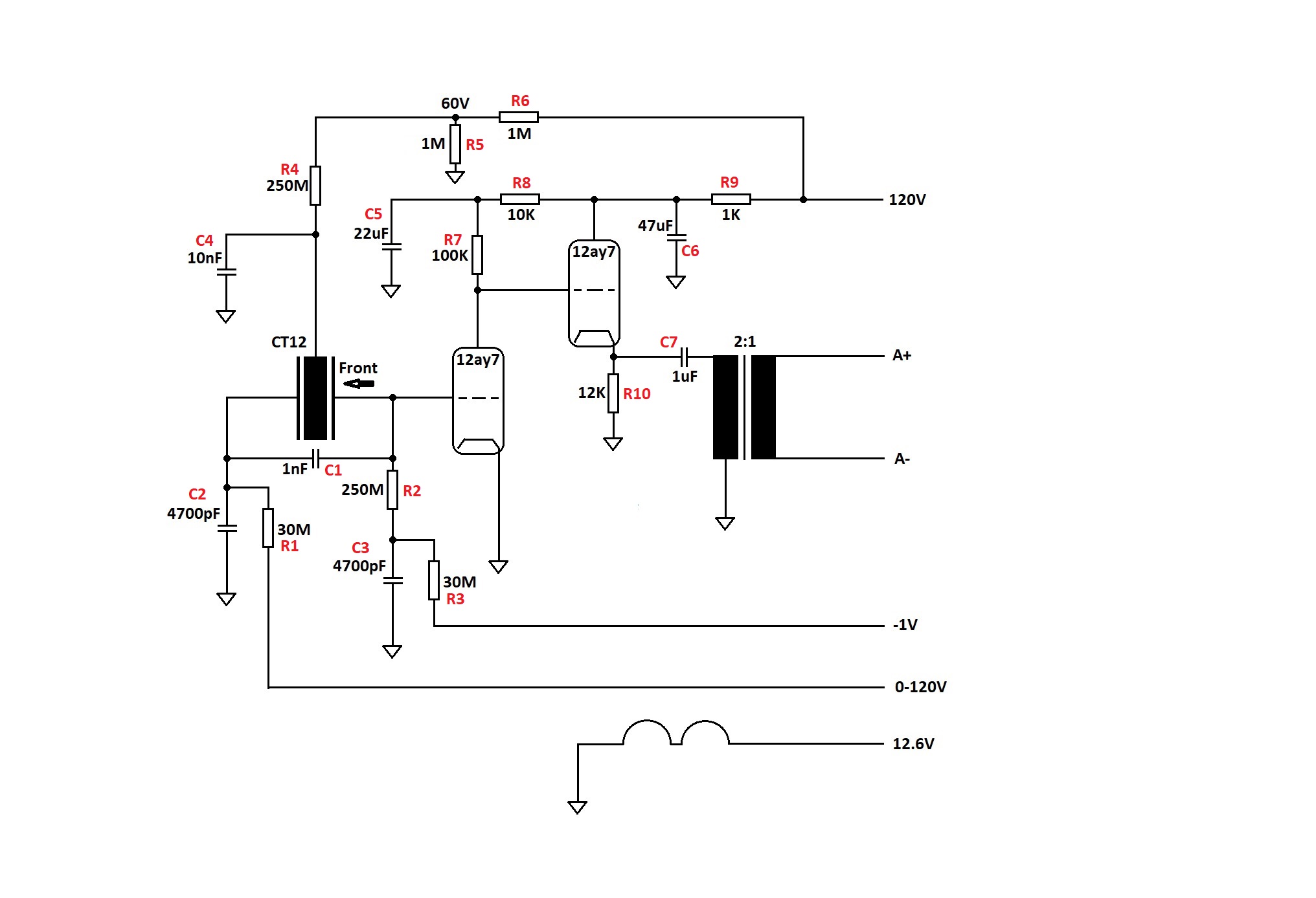
načrtl jsem obvod mikrofonu a chtěl bych vás požádat o konzultaci několika věcí:
1) Je tam něco co by se dalo vylepšit?
2) Dává to celé smysl?
3) Chci to nejprve zkusit s trafkem Neutrik NTE 10/3 v konfiguraci 3:1
4) Jak správně zvolit odpor na katodě lampy katodovém sledovači před trafem?

Jedná se o takovou složeninu mikráku AKG C12 (uzemněná katoda, externí bias -1V), Neumannu M49 (dělič ze 120V, vstupní sekce) a taky zde kdysi publikovaného obvodu mikráku člena Sendyxe.

Zdroj už mám funkční...

Hezký víkend!!!!



12ay7 mic.jpg
 Komentář:
 Velikost:  146.72 kB
 Zobrazeno:  257 krát

12ay7 mic.jpg




Naposledy upravil vacek11 dne pá leden 14 2022, 12:54, celkově upraveno 2 krát.
Návrat nahoru
Zobrazit informace o autorovi Odeslat soukromou zprávu
vacek11



Založen: Nov 19, 2014
Příspěvky: 127

PříspěvekZaslal: pá leden 14 2022, 12:49    Předmět: Citovat

Zdroj


psu.jpg
 Komentář:
 Velikost:  232.38 kB
 Zobrazeno:  159 krát

psu.jpg


Návrat nahoru
Zobrazit informace o autorovi Odeslat soukromou zprávu
serviceman



Založen: Jul 09, 2013
Příspěvky: 4103

PříspěvekZaslal: pá leden 14 2022, 14:20    Předmět: Citovat

Řekl bych, že při 250MΩ v mřížce se tam předpětí udělá samo mřížkovým proudem.
_________________
Nebojte se skloňovat (i cizí slova).
Návrat nahoru
Zobrazit informace o autorovi Odeslat soukromou zprávu
samec



Založen: Dec 19, 2017
Příspěvky: 6005

PříspěvekZaslal: pá leden 14 2022, 23:05    Předmět: Citovat

Nejak nerozumiem zmyslu tých napätí na mikrofone a čo z toho je membrána.
Návrat nahoru
Zobrazit informace o autorovi Odeslat soukromou zprávu
vacek11



Založen: Nov 19, 2014
Příspěvky: 127

PříspěvekZaslal: pá leden 14 2022, 23:20    Předmět: Citovat

Predni membrana je spojena s mrizkou prvni části lampy.
120V vede na anodu
12.6V na zhaveni
-1V by melo byt predpeti na mrizku lampy (staricky c12 obvod to ma stejne)
Pak je tam polarizační napětí v 9 krocich od 0V do 120V pro omni kardiodu a osmicku, plus nejake mezistupne. Prepinac je na krabici zdroje. Toto napeti vede do zadni membrany.
Pak taky 60V za delicem z dvou 1M odporu vede do ramku kapsle.
Návrat nahoru
Zobrazit informace o autorovi Odeslat soukromou zprávu
h_honza



Založen: Feb 01, 2020
Příspěvky: 157
Bydliště: Praha 1

PříspěvekZaslal: so leden 15 2022, 22:08    Předmět: Citovat

Ad 1. Pokud se zapne anodové napětí při nenažhavené elektronce, bude mezi mřížkou a katodou druhého systému celé. Nevím, co vydrží 12AY7 (má klasickou konstrukci mřížky), ale ECC88 to spolehlivě oddělá. Mezi tyto elektrody se dává rychlá dioda, viděl jsem i v sérii s odporem asi 100Ω.
Už se tu zmínila otázka, co udělá elektronka s 250MΩ v mřížce? Není to žádná elektrometrická elektronka se zaručovaným mřížkovým proudem.
Ad 2. Pokud máte plonkovou vložku a nevadí Vám výroba mechaniky, proč si neudělat mikrofon, že?
Ad 3. Trafo neznám. 3:1 je napěťově? Vyhoví indukčnost primáru? Bylo by třeba spočítat výstupní impedanci sledovače (což jsem líný) a z toho pak časovou konstantu pro min. přenášený kmitočet.
Ad 4. Často zanedbávaná věc. Pracovní bod sledovače musí být nastaven tak, aby napětí mezi mřížkou a katodou ve špičce kladné půlvlny se příliš nepřiblížilo nule, protože mřížkový proud by působil zkreslení. Minimální proud sledovačem plyne z požadavku buzení zátěže ve špičce záporné půlvlny. Neznám výstupní úroveň, nevím, jestli se těch 5400(?)Ω dá budit.

Jestli to chcete udělat pořádně, vezměte nějakou verzi SPICE, najděte si slušný model 12AY7 (Ayumi Nakabayashi, http://ayumi.cava.jp/audio/index.html) a trafa (to by mohl výrobce poskytovat) a odsimulujte si to.

Držím palce
Návrat nahoru
Zobrazit informace o autorovi Odeslat soukromou zprávu
h_honza



Založen: Feb 01, 2020
Příspěvky: 157
Bydliště: Praha 1

PříspěvekZaslal: so leden 15 2022, 22:18    Předmět: Citovat

Ještě k Ig1 vstupního systému: elektronky v kondenzátorových mikrofonech (a elektrometrické elektronky vůbec) se provozují se sníženým žhavicím a anodovým napětím. V navrženém zapojení ale potřebujeme od sledovače plný anodový proud. Asi by šlo si najít, která půlka žhavení je která - já vím, že to vypadá jako úlet. Problém je, že systém se sníženým žhavením neodsimulujete - modely prostě jiné Uf neberou v úvahu.

Pokud jsem viděl schémata klasických mikrofonů, tak to byl katodový sledovač. Menší rozkmit, snazší buzení zátěže, ale pochopitelně větší náchylnost ke vnějšímu rušení.
Návrat nahoru
Zobrazit informace o autorovi Odeslat soukromou zprávu
vacek11



Založen: Nov 19, 2014
Příspěvky: 127

PříspěvekZaslal: po leden 17 2022, 7:29    Předmět: Citovat

Děkuji za podněty.

h-honza: Jaká konkrétní diodu mezi mřížkou a katodou hruhého systému by se tam dala dát? 1N4004? Bylo by možné zaslat schéma zapojení?

Těch 250M na mřížce je originální hodnota z mikráku C12. Tak to inženýři z AKG navrhli, pravdou je, že v C12tce se používala elektronka GE6072A.

Plonkovních vložek mám víc i tu C12.

Podžhavení je celkem běžná věc v mikrácích. Třeba v adaptaci U47 obvodu od O. Archuta se podžhavuje elektronka EF800 na cca 5,1V. Tady to ale neplánuji....
Návrat nahoru
Zobrazit informace o autorovi Odeslat soukromou zprávu
ok1hga



Založen: Nov 28, 2006
Příspěvky: 12588
Bydliště: Česká Třebová

PříspěvekZaslal: po leden 17 2022, 7:53    Předmět: Citovat

vacek11 napsal(a):
Těch 250M na mřížce je originální hodnota z mikráku C12. Tak to inženýři z AKG navrhli, pravdou je, že v C12tce se používala elektronka GE6072A.


ale originál je trošku jinak . . .
https://www.elektroakustika.cz/akgc12.html
Návrat nahoru
Zobrazit informace o autorovi Odeslat soukromou zprávu
vacek11



Založen: Nov 19, 2014
Příspěvky: 127

PříspěvekZaslal: po leden 17 2022, 8:08    Předmět: Citovat

Ano to je, domníval jsem se, že tu první část obvodu můžu udělat stejně jako v originálu...

Jak to tedy upravit? Jakou hodnotu zvolit? Co může těcht 250M na mřížce způsobit?
Návrat nahoru
Zobrazit informace o autorovi Odeslat soukromou zprávu
ok1hga



Založen: Nov 28, 2006
Příspěvky: 12588
Bydliště: Česká Třebová

PříspěvekZaslal: po leden 17 2022, 16:57    Předmět: Citovat

vacek11 napsal(a):
Co může těcht 250M na mřížce způsobit?

nejspíš bude špatně předpětí na mřížce a tvůj kondík C1 ti zkratuje užitečný signál . . .
podívej se pořádně na to originální schéma a udělej to stejně.
v tom originálu je přes 1n DC oddělení od kapsle !
a dal bych tam nějaký hodně kvalitní kondík, alespoň na 630 V ale spíš 1000 V.
a přepínáním předpětí na kapsli se přepíná charakteristika (osmička / kardioidní / kulová)



c12_5.jpg
 Komentář:
 Velikost:  101.62 kB
 Zobrazeno:  117 krát

c12_5.jpg


Návrat nahoru
Zobrazit informace o autorovi Odeslat soukromou zprávu
vacek11



Založen: Nov 19, 2014
Příspěvky: 127

PříspěvekZaslal: po leden 17 2022, 18:39    Předmět: Citovat

Diky. Prave jsem se chtel vyhnout tomu kondiku v signalove ceste, tak jsem to udelal podobne jako v m49 mikrofonu.


M49.jpg
 Komentář:
 Velikost:  244.92 kB
 Zobrazeno:  116 krát

M49.jpg


Návrat nahoru
Zobrazit informace o autorovi Odeslat soukromou zprávu
ok1hga



Založen: Nov 28, 2006
Příspěvky: 12588
Bydliště: Česká Třebová

PříspěvekZaslal: po leden 17 2022, 19:01    Předmět: Citovat

vacek11 napsal(a):
Prave jsem se chtel vyhnout tomu kondiku v signalove ceste

ale pak tam nemůžeš mít "uzeměnou" kapsli přes tvůj C2 !
musel bys ho mít stejně jako C3, až na předpětí pro R1.



akg_12ay7_mic_105.jpg
 Komentář:
nějak takto . . .
 Velikost:  153.48 kB
 Zobrazeno:  125 krát

akg_12ay7_mic_105.jpg


Návrat nahoru
Zobrazit informace o autorovi Odeslat soukromou zprávu
vacek11



Založen: Nov 19, 2014
Příspěvky: 127

PříspěvekZaslal: po leden 17 2022, 19:11    Předmět: Citovat

Ok, chapu to spravne ze by to vyresil i 'vetsi' odpor mezi zadni membranou a C3?
Návrat nahoru
Zobrazit informace o autorovi Odeslat soukromou zprávu
ok1hga



Založen: Nov 28, 2006
Příspěvky: 12588
Bydliště: Česká Třebová

PříspěvekZaslal: po leden 17 2022, 19:15    Předmět: Citovat

vacek11 napsal(a):
Ok, chapu to spravne ze by to vyresil i 'vetsi' odpor mezi zadni membranou a C3?

nebo spíš takto . . .
. . . ale je otázkou, co to udělá s charakteristikou



akg_12ay7_mic_106.jpg
 Komentář:
 Velikost:  155.22 kB
 Zobrazeno:  112 krát

akg_12ay7_mic_106.jpg


Návrat nahoru
Zobrazit informace o autorovi Odeslat soukromou zprávu
Zobrazit příspěvky z předchozích:   
Přidat nové téma   Zaslat odpověď       Obsah fóra Diskuzní fórum Elektro Bastlírny -> Audiotechnika Časy uváděny v GMT + 1 hodina
Jdi na stránku 1, 2  Další
Strana 1 z 2

 
Přejdi na:  
Nemůžete odesílat nové téma do tohoto fóra.
Nemůžete odpovídat na témata v tomto fóru.
Nemůžete upravovat své příspěvky v tomto fóru.
Nemůžete mazat své příspěvky v tomto fóru.
Nemůžete hlasovat v tomto fóru.
Nemůžete připojovat soubory k příspěvkům
Můžete stahovat a prohlížet přiložené soubory

Powered by phpBB © 2001, 2005 phpBB Group
Forums ©
Nuke - Elektro Bastlirna

Informace na portálu Elektro bastlírny jsou prezentovány za účelem vzdělání čtenářů a rozšíření zájmu o elektroniku. Autoři článků na serveru neberou žádnou zodpovědnost za škody vzniklé těmito zapojeními. Rovněž neberou žádnou odpovědnost za případnou újmu na zdraví vzniklou úrazem elektrickým proudem. Autoři a správci těchto stránek nepřejímají záruku za správnost zveřejněných materiálů. Předkládané informace a zapojení jsou zveřejněny bez ohledu na případné patenty třetích osob. Nároky na odškodnění na základě změn, chyb nebo vynechání jsou zásadně vyloučeny. Všechny registrované nebo jiné obchodní známky zde použité jsou majetkem jejich vlastníků. Uvedením nejsou zpochybněna z toho vyplývající vlastnická práva. Použití konstrukcí v rozporu se zákonem je přísně zakázáno. Vzhledem k tomu, že původ předkládaných materiálů nelze žádným způsobem dohledat, nelze je použít pro komerční účely! Tento nekomerční server nemá z uvedených zapojení či konstrukcí žádný zisk. Nezodpovídáme za pravost předkládaných materiálů třetími osobami a jejich původ. V případě, že zjistíte porušení autorského práva či jiné nesrovnalosti, kontaktujte administrátory na diskuzním fóru EB.


PHP-Nuke Copyright © 2005 by Francisco Burzi. This is free software, and you may redistribute it under the GPL. PHP-Nuke comes with absolutely no warranty, for details, see the license.
Čas potřebný ke zpracování stránky 0.15 sekund