Vítejte na Elektro Bastlírn?
Nuke - Elektro Bastlirna
  Vytvořit účet Hlavní · Fórum · DDump · Profil · Zprávy · Hledat na fóru · Příspěvky na provoz EB

Vlákno na téma KORONAVIRUS - nutná registrace


Nuke - Elektro Bastlirna: Diskuzní fórum

 FAQFAQ   HledatHledat   Uživatelské skupinyUživatelské skupiny   ProfilProfil   Soukromé zprávySoukromé zprávy   PřihlášeníPřihlášení 

Aritma labor. zdroj
Jdi na stránku 1, 2, 3, 4, 5, 6, 7  Další
 
Přidat nové téma   Zaslat odpověď       Obsah fóra Diskuzní fórum Elektro Bastlírny -> Svářečky, UPS, nabíječe, měniče, zdroje, trafa a další
Zobrazit předchozí téma :: Zobrazit následující téma  
Autor Zpráva
Celeron



Založen: Apr 02, 2011
Příspěvky: 20037
Bydliště: Nový Bydžov

PříspěvekZaslal: út květen 27 2014, 15:16    Předmět: Aritma labor. zdroj Citovat

Aritma, labor. dvojtej zdroj, 0-24 a 12-48 /1A přepínatelnej po 2 voltech hrubě, poťákem jemně. Bedna na výšku asi 15x 20 cm. Ještě germánium. Nevím typ a kdy byl vyroben, štítek kdysi odpadl. Odešla mi levá půlka 0-24. Používal jsem ho léta, budu rozdělávat plombu, zatím mu nikdy nic nebylo! Shocked Protože na něm jsou už měřáky MP, tak odhadem počátek 70 let. Tenkrát se asi ještě nevyráběly kurvítka. Odpravil jsem ho při nouzovým nabíjení Pb gelovky přes proudový omezení, asi stařec nezvládl 14 hodin neustálýho přetížení.

Nebylo na něj někde publikovaný schema?

Díky
Jirka
Návrat nahoru
Zobrazit informace o autorovi Odeslat soukromou zprávu
ohryzek36



Založen: Dec 24, 2008
Příspěvky: 2386
Bydliště: Zlínsko

PříspěvekZaslal: út květen 27 2014, 15:38    Předmět: Citovat

Tento (OP280) vypadá na něco ze stejné řady - dva zdroje (0-24V a 12-36V), bedna 154X220mm, 2X MP40, přepínače a germaniové tranzistory - schéma je na posledních dvou stranách.
Návrat nahoru
Zobrazit informace o autorovi Odeslat soukromou zprávu
jasin



Založen: Feb 22, 2005
Příspěvky: 1440
Bydliště: Kunratice u Prahy

PříspěvekZaslal: út květen 27 2014, 21:00    Předmět: Citovat

Schema někde mám, překreslené do lidské podoby. V té Aritmě vždy odcházel tranzistor snímající proud pro proudovou pojistku. Myslím že to byl GC521.
Nebo jsme ho tam při opravě dávali ? Už je to dlouho Confused

_________________
Svět vypadá dobře jen při pohledu přes koňské uši.
Návrat nahoru
Zobrazit informace o autorovi Odeslat soukromou zprávu
Celeron



Založen: Apr 02, 2011
Příspěvky: 20037
Bydliště: Nový Bydžov

PříspěvekZaslal: út květen 27 2014, 22:57    Předmět: Citovat

to ohryzek36: Vypadá to, že ses trefil!
Díky
Návrat nahoru
Zobrazit informace o autorovi Odeslat soukromou zprávu
danhard



Založen: Mar 05, 2007
Příspěvky: 6433
Bydliště: Jesenice u Prahy

PříspěvekZaslal: út květen 27 2014, 23:36    Předmět: Citovat

U toho snímacího tranzistoru stačí 220R ochranný odpor do báze.
Tisíce děkovných dopisů ... Very Happy

GC521 v době výroby OP280 neeistoval, ale 103NU71 ano.
Náhrada odolnějším typem jenom odsunula problém o kus dál.
Po několika výměnách jsem tam lepil ten odpor a byl klid.
Návrat nahoru
Zobrazit informace o autorovi Odeslat soukromou zprávu Odeslat e-mail
Celeron



Založen: Apr 02, 2011
Příspěvky: 20037
Bydliště: Nový Bydžov

PříspěvekZaslal: po březen 09 2015, 17:34    Předmět: Citovat

jasin napsal(a):
Schema někde mám, překreslené do lidské podoby. V té Aritmě vždy odcházel tranzistor snímající proud pro proudovou pojistku. Myslím že to byl GC521.
Nebo jsme ho tam při opravě dávali ? Už je to dlouho Confused

Jasine, nenajdeš někde to schema v lidské podobě? Vyznat se v těch louko
ťovejch kolech, co tam malujou místo tranzistorů je hrůza.
Už mě zase odešel, tentokrát asi bude potřeba vyměnit všechny elyty, stále tam jsou původní TC960 a starší.
Jirka
Návrat nahoru
Zobrazit informace o autorovi Odeslat soukromou zprávu
lesana87



Založen: Sep 20, 2014
Příspěvky: 3943

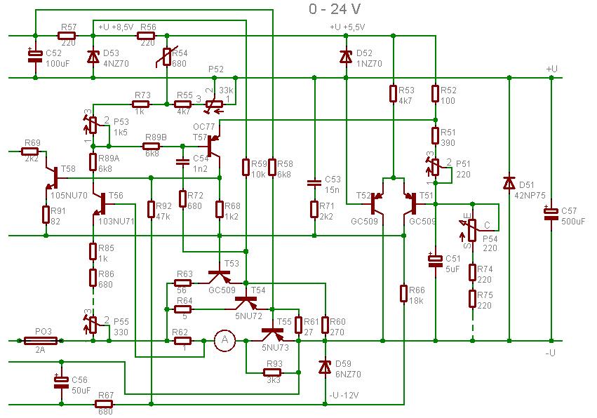
PříspěvekZaslal: út březen 17 2015, 20:22    Předmět: Citovat

Není to tak dlouho, co jsem OP280 opravovala, taktéž nefunkční omezení proudu. Byl problém v T56, příliš velký zbytkový proud. Jiný jsem nesehnala, tak jsem tam dala KC639 a podepřela mu bázi 0,5V.
Přikládám částečně překreslenou tu 24V polovinu, v původním schéma se fakt nedalo vyznat.



op280.png
 Komentář:

Stáhnout
 Soubor:  op280.png
 Velikost:  16.96 kB
 Staženo:  914 krát

Návrat nahoru
Zobrazit informace o autorovi Odeslat soukromou zprávu
Celeron



Založen: Apr 02, 2011
Příspěvky: 20037
Bydliště: Nový Bydžov

PříspěvekZaslal: pá červen 16 2017, 16:46    Předmět: Citovat

Dnes se mi dostal na stůl Aritmáckej laborák zdroj, uvolnila se jedna výstupní zdířka na 12-34V půlce. Ukroucený dráty uvnitř. Tak jsem ho při tý příležitosti vyfoukal vzduchem (bylo to zarostlý cca 1 cm prachu) a prohlídl, zda se něco nezačíná "štěnit". Překvapilo mě, že je vevnitř dost jinej, než můj, co jsem tu před pár lety řešil. Už má z výroby bázovej odpor v proudovým omezení, Zenerky místo 1Nxx jsou už skleněný KZ, elyty na deskách už řada TE98x, kondíky místo hovňousů modrý TC181, měřáky místo DHR novější MP. Odpory v plastovým modrým či hnědým zástřiku, cca 4x10 mm, ty jsem snad nikdy v ničem neviděl. Vše vypadá pájený originál výroba. Asi nějaká novější série. Jen tak ze zájmu jsem přeměřil pár elytů a nenašel jsem jedinnej se špatným ESR, kapacita u všech minimálně 100% deklarovaný. Dobrý na to, že to je cca 40 let starý, co? Dříve jsme se po Tesle ofrňovali a ono to vydrží řádově dýl než dnešní sračky.
_________________
Jirka

Proč mi nemůže všechno chodit hned ?!!
Návrat nahoru
Zobrazit informace o autorovi Odeslat soukromou zprávu
Hydrawerk



Založen: Dec 13, 2011
Příspěvky: 8318
Bydliště: Earth

PříspěvekZaslal: pá červen 16 2017, 21:32    Předmět: Citovat

Ve své době to však byl drahý profesionální zdroj, ne?
_________________
01 02 03
Návrat nahoru
Zobrazit informace o autorovi Odeslat soukromou zprávu
Celeron



Založen: Apr 02, 2011
Příspěvky: 20037
Bydliště: Nový Bydžov

PříspěvekZaslal: so červen 17 2017, 7:45    Předmět: Citovat

Nevím kolik stál novej, při rušení Aritmy jsem za něj dal 100,- federálních. Kluci nástrojařský, co mě tam vzali s sebou, kupovali nástoje z výdejny, co stály statisíce až milióny kartány na paletách za cenu železnýho šrotu. To byla doba...
_________________
Jirka

Proč mi nemůže všechno chodit hned ?!!
Návrat nahoru
Zobrazit informace o autorovi Odeslat soukromou zprávu
mtajovsky



Založen: Sep 19, 2007
Příspěvky: 3715
Bydliště: Praha

PříspěvekZaslal: čt červen 22 2017, 8:33    Předmět: Citovat

Nový stál asi 950 Kčs. Kolega v býv. zaměstnání ho někde potratil a musel nahradit nový.
Návrat nahoru
Zobrazit informace o autorovi Odeslat soukromou zprávu Odeslat e-mail
serviceman



Založen: Jul 09, 2013
Příspěvky: 4096

PříspěvekZaslal: čt červen 22 2017, 8:44    Předmět: Citovat

AUL 310 stál na kraji 80' let 20 000 Kč (stejně jako kalkulačka TI-59 přes bazar).
_________________
Nebojte se skloňovat (i cizí slova).
Návrat nahoru
Zobrazit informace o autorovi Odeslat soukromou zprávu
Habesan



Založen: Jan 12, 2009
Příspěvky: 7310
Bydliště: Plzeňsko

PříspěvekZaslal: čt červen 22 2017, 17:01    Předmět: Citovat

Tehdejších ???
(Chybí ti tam 's'.)
To bych radši rok nechodil do práce.

_________________
Sháním hasičák s CO2 "sněhový", raději funkční.
(Nemusí mít platnou revizi.)
(Celkově budu raději, když se to obejde bez papírů.)
Návrat nahoru
Zobrazit informace o autorovi Odeslat soukromou zprávu Zobrazit autorovy WWW stránky
mtajovsky



Založen: Sep 19, 2007
Příspěvky: 3715
Bydliště: Praha

PříspěvekZaslal: pá červen 23 2017, 14:29    Předmět: Citovat

950 Kčs je asi fakt málo, vzhledem k tomu, že nový DU10 stál více než 800 Kčs.
Návrat nahoru
Zobrazit informace o autorovi Odeslat soukromou zprávu Odeslat e-mail
breta1



Založen: Sep 09, 2005
Příspěvky: 3500

PříspěvekZaslal: pá červen 23 2017, 15:05    Předmět: Citovat

Ano, v r. 1964 jsem DU10 kupoval za 850.-Kčs, pouzdro zvlášť za 40.-Kčs.
Účtenku ještě mám.
Návrat nahoru
Zobrazit informace o autorovi Odeslat soukromou zprávu
Zobrazit příspěvky z předchozích:   
Přidat nové téma   Zaslat odpověď       Obsah fóra Diskuzní fórum Elektro Bastlírny -> Svářečky, UPS, nabíječe, měniče, zdroje, trafa a další Časy uváděny v GMT + 1 hodina
Jdi na stránku 1, 2, 3, 4, 5, 6, 7  Další
Strana 1 z 7

 
Přejdi na:  
Nemůžete odesílat nové téma do tohoto fóra.
Nemůžete odpovídat na témata v tomto fóru.
Nemůžete upravovat své příspěvky v tomto fóru.
Nemůžete mazat své příspěvky v tomto fóru.
Nemůžete hlasovat v tomto fóru.
Nemůžete připojovat soubory k příspěvkům
Můžete stahovat a prohlížet přiložené soubory

Powered by phpBB © 2001, 2005 phpBB Group
Forums ©
Nuke - Elektro Bastlirna

Informace na portálu Elektro bastlírny jsou prezentovány za účelem vzdělání čtenářů a rozšíření zájmu o elektroniku. Autoři článků na serveru neberou žádnou zodpovědnost za škody vzniklé těmito zapojeními. Rovněž neberou žádnou odpovědnost za případnou újmu na zdraví vzniklou úrazem elektrickým proudem. Autoři a správci těchto stránek nepřejímají záruku za správnost zveřejněných materiálů. Předkládané informace a zapojení jsou zveřejněny bez ohledu na případné patenty třetích osob. Nároky na odškodnění na základě změn, chyb nebo vynechání jsou zásadně vyloučeny. Všechny registrované nebo jiné obchodní známky zde použité jsou majetkem jejich vlastníků. Uvedením nejsou zpochybněna z toho vyplývající vlastnická práva. Použití konstrukcí v rozporu se zákonem je přísně zakázáno. Vzhledem k tomu, že původ předkládaných materiálů nelze žádným způsobem dohledat, nelze je použít pro komerční účely! Tento nekomerční server nemá z uvedených zapojení či konstrukcí žádný zisk. Nezodpovídáme za pravost předkládaných materiálů třetími osobami a jejich původ. V případě, že zjistíte porušení autorského práva či jiné nesrovnalosti, kontaktujte administrátory na diskuzním fóru EB.


PHP-Nuke Copyright © 2005 by Francisco Burzi. This is free software, and you may redistribute it under the GPL. PHP-Nuke comes with absolutely no warranty, for details, see the license.
Čas potřebný ke zpracování stránky 0.15 sekund