Vítejte na Elektro Bastlírn?
Nuke - Elektro Bastlirna
  Vytvořit účet Hlavní · Fórum · DDump · Profil · Zprávy · Hledat na fóru · Příspěvky na provoz EB

Vlákno na téma KORONAVIRUS - nutná registrace


Nuke - Elektro Bastlirna: Diskuzní fórum

 FAQFAQ   HledatHledat   Uživatelské skupinyUživatelské skupiny   ProfilProfil   Soukromé zprávySoukromé zprávy   PřihlášeníPřihlášení 

signal pre hodiny Pragotron
Jdi na stránku 1, 2  Další
 
Přidat nové téma   Zaslat odpověď       Obsah fóra Diskuzní fórum Elektro Bastlírny -> Opravy a restaurování starých elektropřístrojů
Zobrazit předchozí téma :: Zobrazit následující téma  
Autor Zpráva
kajsmentke



Založen: Aug 30, 2014
Příspěvky: 188

PříspěvekZaslal: po duben 10 2023, 7:07    Předmět: signal pre hodiny Pragotron Citovat

Zdar,

Aky signal potrebuju na vstupe Pragotrony ? Staci kazdu minutu vymenit polatitu 24V ?
Návrat nahoru
Zobrazit informace o autorovi Odeslat soukromou zprávu
petrfilipi



Založen: Sep 13, 2005
Příspěvky: 2898

PříspěvekZaslal: po duben 10 2023, 7:11    Předmět: Citovat

Zde máš odpověď.

PF
Návrat nahoru
Zobrazit informace o autorovi Odeslat soukromou zprávu Odeslat e-mail
OMA50



Založen: Mar 17, 2013
Příspěvky: 260

PříspěvekZaslal: po duben 10 2023, 9:21    Předmět: Citovat

nebo tady něco

https://retrocas-cz.webnode.cz/
Návrat nahoru
Zobrazit informace o autorovi Odeslat soukromou zprávu
Valdano



Založen: Jan 01, 2023
Příspěvky: 2840
Bydliště: Česká Lípa

PříspěvekZaslal: po duben 10 2023, 11:22    Předmět: Citovat

kajsmentke napsal(a):
Aky signal potrebuju na vstupe Pragotrony ? Staci kazdu minutu vymenit polatitu 24V ?

Nepoužívá se trvalé napětí 24V, ale jen krátké impulsy viz obrázek níže. U hodin bez vteřin se posílá impuls jednou za minutu. Délka impulsu okolo 1s. Polarita impulsů se postupně střídá tj. následující impuls je vždy obrácené polarity. Trvalé napětí se používá jen při seřizování polarity.

Návrat nahoru
Zobrazit informace o autorovi Odeslat soukromou zprávu
Artaban001



Založen: Apr 01, 2004
Příspěvky: 10069
Bydliště: Pendrov

PříspěvekZaslal: po duben 10 2023, 13:55    Předmět: Citovat

Zajíc na to prodával stavebnice zdrojů. Jeden jsem měl na listový Pragotrony, akorát to každoou minutu dělalo pěkný šupky, tak jsem to prodal.
Návrat nahoru
Zobrazit informace o autorovi Odeslat soukromou zprávu Odeslat e-mail
Hubert_79



Založen: Dec 24, 2017
Příspěvky: 8393
Bydliště: Praha 6 - Petřiny

PříspěvekZaslal: po duben 10 2023, 14:06    Předmět: Citovat

No nebo - proč znova objevovat kolo? Sežeň si řídící hodiny a máš to Smile
_________________
Frýba a láska zvítězí nad Hemalou a nenávistí!
Návrat nahoru
Zobrazit informace o autorovi Odeslat soukromou zprávu Zobrazit autorovy WWW stránky
Grafiaus



Založen: Sep 30, 2011
Příspěvky: 125

PříspěvekZaslal: po duben 10 2023, 19:52    Předmět: Citovat

mozno chce svoje mat spravene Smile


gmi.jpg
 Komentář:
 Velikost:  102.93 kB
 Zobrazeno:  252 krát

gmi.jpg



hod.JPG
 Komentář:
 Velikost:  273.88 kB
 Zobrazeno:  165 krát

hod.JPG


Návrat nahoru
Zobrazit informace o autorovi Odeslat soukromou zprávu
mi-ro



Založen: Feb 08, 2005
Příspěvky: 8666
Bydliště: rovina u Kolína

PříspěvekZaslal: po duben 10 2023, 20:14    Předmět: Citovat

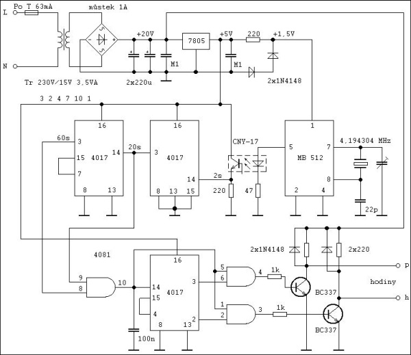
Proč tam je ten optočlen? Že by převod z 1,5V na TTL?
_________________
..to bude jen ňákej odpůrek
Návrat nahoru
Zobrazit informace o autorovi Odeslat soukromou zprávu Odeslat e-mail
Ruprecht



Založen: Sep 28, 2005
Příspěvky: 1533
Bydliště: ZČ + JM

PříspěvekZaslal: po duben 10 2023, 20:23    Předmět: Citovat

Nejsou ty diody ve zdroji naopak? Wink
_________________
Kampaň, účelovka, nepodepsal, Palermo, ODS, Kalousek, je líp a jsou na to čísla, nastudujte si to.
Návrat nahoru
Zobrazit informace o autorovi Odeslat soukromou zprávu
mi-ro



Založen: Feb 08, 2005
Příspěvky: 8666
Bydliště: rovina u Kolína

PříspěvekZaslal: po duben 10 2023, 20:31    Předmět: Citovat

Jsou.
_________________
..to bude jen ňákej odpůrek
Návrat nahoru
Zobrazit informace o autorovi Odeslat soukromou zprávu Odeslat e-mail
Kremik



Založen: Mar 30, 2012
Příspěvky: 3656
Bydliště: Havířov

PříspěvekZaslal: po duben 10 2023, 22:41    Předmět: Citovat

V mém prvním zaměstnání na stěně takové hodiny smutně visely, tak jsem je rozjel. Mýdlová krabička, trafíčko, tuším tři šváby, relátko a dva mikrospínače. Pouštěl jsem do nich z důvodu jednoduchosti trvalé napětí a vůbec si nestěžovaly. Pěkně šlapaly i po mém odchodu.
Návrat nahoru
Zobrazit informace o autorovi Odeslat soukromou zprávu Odeslat e-mail
petrfilipi



Založen: Sep 13, 2005
Příspěvky: 2898

PříspěvekZaslal: út duben 11 2023, 6:59    Předmět: Citovat

Hubert_79 napsal(a):
No nebo - proč znova objevovat kolo? Sežeň si řídící hodiny a máš to Smile


No jo, ale za hodiny Pragotron EH40 dá od 2.700 do 4.200 Kč. Tedy žádná láce.

PF
Návrat nahoru
Zobrazit informace o autorovi Odeslat soukromou zprávu Odeslat e-mail
houmr



Založen: Nov 01, 2016
Příspěvky: 1126
Bydliště: Dřísy nedaleko Staré Boleslavi

PříspěvekZaslal: út duben 11 2023, 9:52    Předmět: Citovat

Vadit jim to asi nebude, ale na takové středně velké budově či areálu už by to nějakou zbytečnou energetickou zátěž asi dalo...
Návrat nahoru
Zobrazit informace o autorovi Odeslat soukromou zprávu
pepik9



Založen: Aug 31, 2010
Příspěvky: 2488

PříspěvekZaslal: út duben 11 2023, 19:26    Předmět: Citovat

Náhodou jsem minulý týden ve starých záznamech našel schéma EH40, ale to už tu asi je?
Návrat nahoru
Zobrazit informace o autorovi Odeslat soukromou zprávu
Hubert_79



Založen: Dec 24, 2017
Příspěvky: 8393
Bydliště: Praha 6 - Petřiny

PříspěvekZaslal: út duben 11 2023, 19:33    Předmět: Citovat

petrfilipi napsal(a):
Tedy žádná láce.

PF

Inu, co naplat. Mám doma EH-1 (to jsou ještě ty v dřevotřískové skříňce) a poháním jimi listové hodiny. Na cvak co minutu jsem si zvykl a usnu při tom jak mimino Smile
Dal jsem za ně před asi sedmi lety dvojku. Chtělo to ale čumět na inzeráty a mít štěstí.

_________________
Frýba a láska zvítězí nad Hemalou a nenávistí!
Návrat nahoru
Zobrazit informace o autorovi Odeslat soukromou zprávu Zobrazit autorovy WWW stránky
Zobrazit příspěvky z předchozích:   
Přidat nové téma   Zaslat odpověď       Obsah fóra Diskuzní fórum Elektro Bastlírny -> Opravy a restaurování starých elektropřístrojů Časy uváděny v GMT + 1 hodina
Jdi na stránku 1, 2  Další
Strana 1 z 2

 
Přejdi na:  
Nemůžete odesílat nové téma do tohoto fóra.
Nemůžete odpovídat na témata v tomto fóru.
Nemůžete upravovat své příspěvky v tomto fóru.
Nemůžete mazat své příspěvky v tomto fóru.
Nemůžete hlasovat v tomto fóru.
Nemůžete připojovat soubory k příspěvkům
Můžete stahovat a prohlížet přiložené soubory

Powered by phpBB © 2001, 2005 phpBB Group
Forums ©
Nuke - Elektro Bastlirna

Informace na portálu Elektro bastlírny jsou prezentovány za účelem vzdělání čtenářů a rozšíření zájmu o elektroniku. Autoři článků na serveru neberou žádnou zodpovědnost za škody vzniklé těmito zapojeními. Rovněž neberou žádnou odpovědnost za případnou újmu na zdraví vzniklou úrazem elektrickým proudem. Autoři a správci těchto stránek nepřejímají záruku za správnost zveřejněných materiálů. Předkládané informace a zapojení jsou zveřejněny bez ohledu na případné patenty třetích osob. Nároky na odškodnění na základě změn, chyb nebo vynechání jsou zásadně vyloučeny. Všechny registrované nebo jiné obchodní známky zde použité jsou majetkem jejich vlastníků. Uvedením nejsou zpochybněna z toho vyplývající vlastnická práva. Použití konstrukcí v rozporu se zákonem je přísně zakázáno. Vzhledem k tomu, že původ předkládaných materiálů nelze žádným způsobem dohledat, nelze je použít pro komerční účely! Tento nekomerční server nemá z uvedených zapojení či konstrukcí žádný zisk. Nezodpovídáme za pravost předkládaných materiálů třetími osobami a jejich původ. V případě, že zjistíte porušení autorského práva či jiné nesrovnalosti, kontaktujte administrátory na diskuzním fóru EB.


PHP-Nuke Copyright © 2005 by Francisco Burzi. This is free software, and you may redistribute it under the GPL. PHP-Nuke comes with absolutely no warranty, for details, see the license.
Čas potřebný ke zpracování stránky 0.15 sekund