Vítejte na Elektro Bastlírn?
Nuke - Elektro Bastlirna
  Vytvořit účet Hlavní · Fórum · DDump · Profil · Zprávy · Hledat na fóru · Příspěvky na provoz EB

Vlákno na téma KORONAVIRUS - nutná registrace


Nuke - Elektro Bastlirna: Diskuzní fórum

 FAQFAQ   HledatHledat   Uživatelské skupinyUživatelské skupiny   ProfilProfil   Soukromé zprávySoukromé zprávy   PřihlášeníPřihlášení 

LED SAMSUNG UE32F5370SS, pulzuje zdroj
Jdi na stránku 1, 2  Další
 
Přidat nové téma   Zaslat odpověď       Obsah fóra Diskuzní fórum Elektro Bastlírny -> Televizory, monitory a projektory - PORADNA pro amatéry a začátečníky
Zobrazit předchozí téma :: Zobrazit následující téma  
Autor Zpráva
pepper



Založen: Nov 21, 2006
Příspěvky: 617
Bydliště: Sokolov

PříspěvekZaslal: ne listopad 15 2015, 23:17    Předmět: LED SAMSUNG UE32F5370SS, pulzuje zdroj Citovat

LED TV SAMSUNG UE32F5370SS

Zdroj L32S1P pulzuje, podsvícení bliká asi 1x/sec.
Po zapnutí začne ihned, nečeká na povel z CPU.

Napětí pro LED kolísá 156-158V, na desce se píše 160V 320mA, ale to je asi maximum.
Na R9110 3,6Ω měřím pulzy 2V. To odpovídá proudu LED 0,55A.

LED driver SEM5027A má regulovat proud nebo napětí?
Ještě jsem neměřil úbytek na LED páscích. (zkratované LED) Příště.

Ví někdo, prosím, o schematu zdroje, nebo datasheetu SEM5027A ?
TV není moc starý, říjen 2013.
Děkuji, pepper
Návrat nahoru
Zobrazit informace o autorovi Odeslat soukromou zprávu Odeslat e-mail
KUBO



Založen: Oct 30, 2005
Příspěvky: 3868
Bydliště: VT SLOVAKIA

PříspěvekZaslal: ne listopad 15 2015, 23:47    Předmět: Citovat

https://translate.google.sk/translate?hl=sk&sl=ru&u=http://monitor.espec.ws/section31/printview242752.html&prev=search
_________________
„Hľadáme nepoznané, spoznávame nehľadané. Strácame to cenné, ceníme si až stratené. Milujeme všetko zradné a zrádzame milované.”
Pozdravuje Vás Martin
Návrat nahoru
Zobrazit informace o autorovi Odeslat soukromou zprávu Odeslat e-mail
pepper



Založen: Nov 21, 2006
Příspěvky: 617
Bydliště: Sokolov

PříspěvekZaslal: po listopad 16 2015, 21:48    Předmět: Citovat

Tu ruskou stránku jsem taky našel, má tam jednu LED zahnědlou.
Datasheet SEM5027A nemá, a oprava zdroje je tajná.

Na jednotlivé pásky (po 9 LED) jsem dal 36V přes 360Ω.
Všechny svítily stejně, napětí 24,9 až 25,1V.
Spoje konektoru uvnitř vany vypadaly podezřele, propájel jsem.
Přesto to stále bliká.
Pulzují nejen oba zdroje, ale i PFC, a dokonce i s odpojenými LED.
Takže v podsvícení asi problém není.
Pulzuje i bez mainboardu, intervaly jsou delší, nepravidelné.

pepper
Návrat nahoru
Zobrazit informace o autorovi Odeslat soukromou zprávu Odeslat e-mail
warp



Založen: Sep 23, 2004
Příspěvky: 1206
Bydliště: Praha-Sobín

PříspěvekZaslal: st listopad 18 2015, 21:17    Předmět: Citovat

Zatěž jednotlivé větve žárovkou(-ami) s patřičným příkonem, tudíž zátěží. Pokud možno jen samotný zdroj. Takto jsem opravoval např. zdroj cca 12V/4A, kde byl na vině zcela neplánovaný a nijak z venku nepoškozený kondík o kapacitě asi 22-47 uF v nějaké asi zpětné vazbě. Projev - při zátěži 5-10W autožárovky běžel, při 21 a dále více (40)W začal však už vždy pulzovat - větší zátěž, více pulzů. Po výměně plná a stabilní funkce. Z toho plyne, že je třeba prozkoumat a vyměnit i tyto zdánlivě nevinné kondíky !
Návrat nahoru
Zobrazit informace o autorovi Odeslat soukromou zprávu Odeslat e-mail
zvaty



Založen: Nov 08, 2006
Příspěvky: 1223
Bydliště: Šumperk

PříspěvekZaslal: st listopad 18 2015, 23:13    Předmět: Citovat

To nejsou nevinne kondiky,ale je to zaklad pro regulaci a prelevani energie do tech vetsich ☺
Návrat nahoru
Zobrazit informace o autorovi Odeslat soukromou zprávu Odeslat e-mail
pepper



Založen: Nov 21, 2006
Příspěvky: 617
Bydliště: Sokolov

PříspěvekZaslal: po prosinec 14 2015, 6:19    Předmět: Citovat

Tak to pulzování způsobuje samotný standby zdroj.
Na odporu RS806 nadproudové ochrany ICS801 D2011K měřím pulzy 0,6V na 0,6Ω.
S novým D2011K je to stejné. Takže nejspíš záviťák v trafíčku standby zdroje.
Co jiného v tak jednoduchém obvodu. Tady je podobný.
S napětím zvenku TV hraje, ale nahradit zdroj nafurt je problém.
Napětí musí být dvě, bezpečně oddělená. Kromě 5V ca 1A ještě ca 20V 0,11A
pro primár hlavního zdroje.
To bych dosáhl jen dvěma zdroji. Navíc je to opravdu placka. Pod krytem jsou jen 2cm.
2000 Kč za celý zdroj mi připadá moc, trafo samotné asi neseženu.
Nebo někdo ví jak? Děkuji, Pepper
Návrat nahoru
Zobrazit informace o autorovi Odeslat soukromou zprávu Odeslat e-mail
pepper



Založen: Nov 21, 2006
Příspěvky: 617
Bydliště: Sokolov

PříspěvekZaslal: st prosinec 23 2015, 9:07    Předmět: Citovat

Ten standby zdroj měl vadný optron pro regulaci.
U optronu pro spínání hlavního zdroje byl proražený tranzistor. (Blesk?)
Proto při pulzování nabíhal i hlavní zdroj a podsvícení blikalo.
Optrony jsem vyměnil všechny tři, (PC817).
Měřič izolace při 1 kV ukazuje nekonečno,
trafa a kondenzátor CY892S jsou zřejmě OK.

pepper
Návrat nahoru
Zobrazit informace o autorovi Odeslat soukromou zprávu Odeslat e-mail
Mikras



Založen: Sep 04, 2019
Příspěvky: 648
Bydliště: Praha

PříspěvekZaslal: ne březen 23 2025, 16:42    Předmět: Citovat

Zdravím,

zkusím navázat v tomto vláknu s dotazy k této TV, která vychází z řady F5300. Stala se mi taková věc, že při úklidu jsem TV vytáhl z nábytkové stěny a vše jsem odpojil, abych uklidil prach. Při zpětné instalaci, kdy jsem jako poslední věc připojoval STB do HDMI portu na boku, se ozvalo prsknutí, něco zasmrdělo a vyšel obláček kouře.

Nenapadlo mě nic jiného, než televizi rychle otočit, abych vytáhl síťovou šňůru a přitom jsem cuknul za kablík s 3,5mm Jackem ve sluchátkovém konektoru, kterým mám zvuk puštěný do AV receiveru.

Televizi jsem opatrně připojil znovu, abych se podíval, co nepůjde, ale ono všechno funguje. Teda něco asi bude s tím sluchátkovým výstupem, protože to má vakl, ale STB, Mini PC i NB jsou přes HDMI fukční.

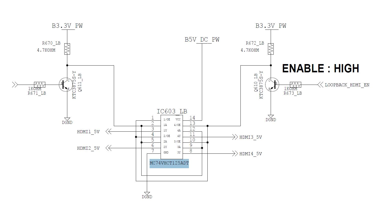
Nedalo mi to a televizi jsem otevřel. Na sluchátkovém dvoukonektoru (Sluch/Ext IR) nic vidět není. Asi ho opatrně vypájím a zreviduju. Všiml jsem si ale dírky v IC603 na MB (link na Servisní manuál), což je MC74VHCT125ADT.

Netušíte někdo, jakou má tento obvod v televizi funkci? Mají ho u Mousera za pár desetikaček a vyměnit ho nebude problém.



MB-BN41-0195B.jpg
 Komentář:
 Velikost:  176.81 kB
 Zobrazeno:  72 krát

MB-BN41-0195B.jpg



MB_Mark.jpg
 Komentář:
 Velikost:  213.27 kB
 Zobrazeno:  57 krát

MB_Mark.jpg



IC603.jpg
 Komentář:
 Velikost:  40.58 kB
 Zobrazeno:  63 krát

IC603.jpg



Schema IC603.jpg
 Komentář:
 Velikost:  57.96 kB
 Zobrazeno:  74 krát

Schema IC603.jpg


Návrat nahoru
Zobrazit informace o autorovi Odeslat soukromou zprávu Odeslat e-mail Zobrazit autorovy WWW stránky
p32



Založen: Jan 13, 2007
Příspěvky: 16545
Bydliště: Olomouc

PříspěvekZaslal: ne březen 23 2025, 18:32    Předmět: Citovat

Tak jestli nepotřebuješ používat HDMI, tak to tak můžeš nechat, ale pokud stojí pár korun, tak bych to i tak vyměnil. Wink
Návrat nahoru
Zobrazit informace o autorovi Odeslat soukromou zprávu
Mikras



Založen: Sep 04, 2019
Příspěvky: 648
Bydliště: Praha

PříspěvekZaslal: ne březen 23 2025, 18:43    Předmět: Citovat

Právě že HDMI používám, protože DVB-T už na ní nechodí, DVB-T2 v ní byla připravená ale pro kodek H.264/HEVC, takže taky nic a Satelitní přijímač taky nemám. Takže TV slouží jen jako zobrazovací jednotka pro STB, nebo DLNA. Má i SCART.

Ten IC zřejmě dodává na HDMI konektor 5V při připojení zařízení, ale nevím k čemu to je, jestli to má něco napájet, nebo identifikovat.
Návrat nahoru
Zobrazit informace o autorovi Odeslat soukromou zprávu Odeslat e-mail Zobrazit autorovy WWW stránky
p32



Založen: Jan 13, 2007
Příspěvky: 16545
Bydliště: Olomouc

PříspěvekZaslal: ne březen 23 2025, 19:10    Předmět: Citovat

Tak to přehoď a uvidíš nebo ne. Připojování i odpojování kabelů do HDMI by se mělo dělat při vypojené TV, protože to může odstřelit, ale nemusí, šváby pro HDMI.
Návrat nahoru
Zobrazit informace o autorovi Odeslat soukromou zprávu
judeware



Založen: Aug 04, 2009
Příspěvky: 1772
Bydliště: okres Písek

PříspěvekZaslal: ne březen 23 2025, 20:43    Předmět: Citovat

Mikras napsal(a):
...DVB-T2 v ní byla připravená ale pro kodek H.264/HEVC...
Jiří, zkratka HEVC je totéž, co H265. Kdyby televizor zvládal H264 i H265, žádný pozemní box byl nepotřeboval.

Kombinaci - starší placka & box DVB-T2 - mám docela rád. Zpravidla se neporouchá obé najednou (či obé neodejde za "lehčí" bouřky), takže je náhrada v případě potíží poměrně snadná. Už i boxů začínají být plné dvory. Cool
Návrat nahoru
Zobrazit informace o autorovi Odeslat soukromou zprávu Odeslat e-mail
Mikras



Založen: Sep 04, 2019
Příspěvky: 648
Bydliště: Praha

PříspěvekZaslal: ne březen 23 2025, 21:24    Předmět: Citovat

judeware napsal(a):
Mikras napsal(a):
...DVB-T2 v ní byla připravená ale pro kodek H.264/HEVC...
Jiří, zkratka HEVC je totéž, co H265. Kdyby televizor zvládal H264 i H265, žádný pozemní box byl nepotřeboval.


Omlouváím se, nějak jsem ty kodeky popletl. Samozřejmě, že neumí H265. Bydlím v paneláku, internet a kabelovku mám po optice od PODA. Takže od nich mám i STB, a DVB-T2 nepotřebuju. Jedině bych se mohl poptat, jestli nemají novější typ. Televizi mám připojenou kabelem do domácí sítě a takto mi to vyhovuje. To, že mi už na ní nejde Netflix a jiné věci teď neřeším.

Na ty kabely si budu dávat pozor. Televize přitom zapnutá nebyla, jen v zásuvce, tedy ve standby. No, asi jsem se špatně trefil a šlusnul jsem tam něco.

Jen mě zajímá, co tam má ten obvod za funkci, že ničemu nevadí, že vypustil duši. Smile Případně, jestli ho můžu odstranit bez ztráty funkčnosti, než objednám a osadím nový.
Návrat nahoru
Zobrazit informace o autorovi Odeslat soukromou zprávu Odeslat e-mail Zobrazit autorovy WWW stránky
judeware



Založen: Aug 04, 2009
Příspěvky: 1772
Bydliště: okres Písek

PříspěvekZaslal: ne březen 23 2025, 22:23    Předmět: Citovat

Mikras napsal(a):
Televize přitom zapnutá nebyla, jen v zásuvce, tedy ve standby.
Tohle je taky ošemetné tvrzení ("nebyla zapnutá"). Nedávno jsem řešil box EMOS vzdáleného příbuzného. Vraj: "...běžel jen občas, pár hodin denně. Občas u toho tedy Jitka (jeho manželka) usnula a to byl zaplej až do rána, ale spíš byl těch pět let v často jen usínacím režimu. To je přece vyplej, ne?"

A já mu vysvětlll, že aparát (do rána) ve standby je jako zaparkovaný vůz, který běží do rána na volnoběh. Ad propojování aparátů - divím se, že mi u experimentů s audiem (od malička) a osmibity (od roku '87) nic neodešlo. Že by to bylo tím, že dřív převažovaly zdroje s konvenčními trafy?
Návrat nahoru
Zobrazit informace o autorovi Odeslat soukromou zprávu Odeslat e-mail
Mikras



Založen: Sep 04, 2019
Příspěvky: 648
Bydliště: Praha

PříspěvekZaslal: ne březen 23 2025, 22:43    Předmět: Citovat

Kdoví. A taky nevím, co u takové televize ve standby všechno žije. Budu příště opatrnější. STB od PODA taky nemá vypínač, buď spí a čeká na povel od DO, nebo je zapnutý. Když televizi vypnu, tak po cca 30 minutách se i STB přepne do standby. A to funguje i teď.

Takže moje otázka je pro znalce, kteří by mi uměli odpovědět na mojí zvědavou otázku, co tam ten obvod má za funkci Smile
Návrat nahoru
Zobrazit informace o autorovi Odeslat soukromou zprávu Odeslat e-mail Zobrazit autorovy WWW stránky
Zobrazit příspěvky z předchozích:   
Přidat nové téma   Zaslat odpověď       Obsah fóra Diskuzní fórum Elektro Bastlírny -> Televizory, monitory a projektory - PORADNA pro amatéry a začátečníky Časy uváděny v GMT + 1 hodina
Jdi na stránku 1, 2  Další
Strana 1 z 2

 
Přejdi na:  
Nemůžete odesílat nové téma do tohoto fóra.
Nemůžete odpovídat na témata v tomto fóru.
Nemůžete upravovat své příspěvky v tomto fóru.
Nemůžete mazat své příspěvky v tomto fóru.
Nemůžete hlasovat v tomto fóru.
Nemůžete připojovat soubory k příspěvkům
Můžete stahovat a prohlížet přiložené soubory

Powered by phpBB © 2001, 2005 phpBB Group
Forums ©
Nuke - Elektro Bastlirna

Informace na portálu Elektro bastlírny jsou prezentovány za účelem vzdělání čtenářů a rozšíření zájmu o elektroniku. Autoři článků na serveru neberou žádnou zodpovědnost za škody vzniklé těmito zapojeními. Rovněž neberou žádnou odpovědnost za případnou újmu na zdraví vzniklou úrazem elektrickým proudem. Autoři a správci těchto stránek nepřejímají záruku za správnost zveřejněných materiálů. Předkládané informace a zapojení jsou zveřejněny bez ohledu na případné patenty třetích osob. Nároky na odškodnění na základě změn, chyb nebo vynechání jsou zásadně vyloučeny. Všechny registrované nebo jiné obchodní známky zde použité jsou majetkem jejich vlastníků. Uvedením nejsou zpochybněna z toho vyplývající vlastnická práva. Použití konstrukcí v rozporu se zákonem je přísně zakázáno. Vzhledem k tomu, že původ předkládaných materiálů nelze žádným způsobem dohledat, nelze je použít pro komerční účely! Tento nekomerční server nemá z uvedených zapojení či konstrukcí žádný zisk. Nezodpovídáme za pravost předkládaných materiálů třetími osobami a jejich původ. V případě, že zjistíte porušení autorského práva či jiné nesrovnalosti, kontaktujte administrátory na diskuzním fóru EB.


PHP-Nuke Copyright © 2005 by Francisco Burzi. This is free software, and you may redistribute it under the GPL. PHP-Nuke comes with absolutely no warranty, for details, see the license.
Čas potřebný ke zpracování stránky 0.39 sekund