Vítejte na Elektro Bastlírn?
Nuke - Elektro Bastlirna
  Vytvořit účet
Hlavní · Fórum · DDump · Profil · Zprávy · Hledat na fóru


Nuke - Elektro Bastlirna: Diskuzní fórum

 FAQFAQ   HledatHledat   Uživatelské skupinyUživatelské skupiny   ProfilProfil   Soukromé zprávySoukromé zprávy   PřihlášeníPřihlášení 

DigiTech GSP1101, prská sluchátkový výstup
Jdi na stránku Předchozí  1, 2, 3  Další
 
Přidat nové téma   Zaslat odpověď       Obsah fóra Diskuzní fórum Elektro Bastlírny -> Audiotechnika
Zobrazit předchozí téma :: Zobrazit následující téma  
Autor Zpráva
ok1hga



Založen: Nov 28, 2006
Příspěvky: 12708
Bydliště: Česká Třebová

PříspěvekZaslal: po listopad 12 2012, 21:17    Předmět: Citovat

tady je GSP2120 schéma
Návrat nahoru
Zobrazit informace o autorovi Odeslat soukromou zprávu
dayslypper



Založen: Apr 28, 2006
Příspěvky: 336

PříspěvekZaslal: po listopad 12 2012, 21:41    Předmět: Citovat

Tak oprava: Po zapnutí prská, po půl hodině už OK. (asi se to nějak zahřeje)


Jinak já spíš ohledně toho efektu sbírám informace z uživatelské stránky:
http://hudebniforum.cz/kytarove-efekty/digitech-gsp1101-vsechny-rackove-digitechy-t17761.html
Návrat nahoru
Zobrazit informace o autorovi Odeslat soukromou zprávu
ok1hga



Založen: Nov 28, 2006
Příspěvky: 12708
Bydliště: Česká Třebová

PříspěvekZaslal: po listopad 12 2012, 21:58    Předmět: Citovat

dayslypper napsal(a):
Jinak já spíš ohledně toho efektu sbírám informace z uživatelské stránky


no jo, vdyť jsem ti tam v pátém příspěvku tu stránku jako odkaz dal . . .
Návrat nahoru
Zobrazit informace o autorovi Odeslat soukromou zprávu
dayslypper



Založen: Apr 28, 2006
Příspěvky: 336

PříspěvekZaslal: st červen 26 2013, 22:33    Předmět: Citovat

Foto DigiTechu

EDIT: nahrány kvalitnější do úvodního příspěvku.


Naposledy upravil dayslypper dne po červenec 15 2013, 18:20, celkově upraveno 1 krát.
Návrat nahoru
Zobrazit informace o autorovi Odeslat soukromou zprávu
ok1hga



Založen: Nov 28, 2006
Příspěvky: 12708
Bydliště: Česká Třebová

PříspěvekZaslal: čt červen 27 2013, 5:39    Předmět: Citovat

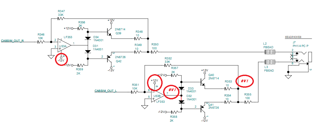
. . . no fotky nic moc, ale dozvěděli jsme se že je to tohle schema . . .

tak měř multimetrem a opravuj . . .

zkontroluj napájení +12V/pin8, -12V/pin4
zkontroluj výstupy OZ -> 0V/pin1, 0V/pin7
zkontroluj výstupy do sluchátek -> také 0V !



detail.jpg
 Komentář:

Stáhnout
 Soubor:  detail.jpg
 Velikost:  72.9 kB
 Staženo:  204 krát


headphones_amplifier.png
 Komentář:

Stáhnout
 Soubor:  headphones_amplifier.png
 Velikost:  70.16 kB
 Staženo:  225 krát

Návrat nahoru
Zobrazit informace o autorovi Odeslat soukromou zprávu
dayslypper



Založen: Apr 28, 2006
Příspěvky: 336

PříspěvekZaslal: so červenec 20 2013, 16:58    Předmět: Citovat

Takže tady měření. Čísla jsou kontakty operačního zesilovače.

(R) 4-3: -14,96V
(L) 8-5: +15V

(R) 1-3: - 7,2mV
(L) 7-5: -1,3mV

(R) výstup R - 3: -0,6mV
(L) výstup L - 5: -0,6mV

Tak co dál? Kanály se zdají být nějak rozdílené, je to v pořádku? Stačí vyměnit ten operák?


Naposledy upravil dayslypper dne so červenec 20 2013, 19:05, celkově upraveno 1 krát.
Návrat nahoru
Zobrazit informace o autorovi Odeslat soukromou zprávu
ok1hga



Založen: Nov 28, 2006
Příspěvky: 12708
Bydliště: Česká Třebová

PříspěvekZaslal: so červenec 20 2013, 18:11    Předmět: Citovat

jaké napětí je na odporech R348, R349 a R353, R354 ?
Návrat nahoru
Zobrazit informace o autorovi Odeslat soukromou zprávu
dayslypper



Založen: Apr 28, 2006
Příspěvky: 336

PříspěvekZaslal: so červenec 20 2013, 19:18    Předmět: Citovat

Všechny v rozmezí 90 .. 95 mV

Mám to měřit v jakém stavu?
Měřím to s připojeným výstupem v klidu.

NOVINKA: Oba výstupy momentálně pracují OK, ale při naběhnutí to jen jednou silně lupne.

Nemyslím teď to klasické lupnutí spojené s připojením napájení. Ale po tom, co to nabootuje tak ve chvíli, co to skočí do normálního provozu, tak to lupne násobně hlasitěji do obou kanálů nezávisle na nastavené hlasitosti.[/b]
Návrat nahoru
Zobrazit informace o autorovi Odeslat soukromou zprávu
ok1hga



Založen: Nov 28, 2006
Příspěvky: 12708
Bydliště: Česká Třebová

PříspěvekZaslal: so červenec 20 2013, 20:54    Předmět: Citovat

odkud je to napájené?
podívej se na zdroje!
blokování apod.

jinak podle těch napětí se to zdá v cajku.

taky by to chtělo měřit když to prská . . .
potom, když to přestane, už to nemá smysl . . .
Návrat nahoru
Zobrazit informace o autorovi Odeslat soukromou zprávu
dayslypper



Založen: Apr 28, 2006
Příspěvky: 336

PříspěvekZaslal: so červenec 20 2013, 22:13    Předmět: Citovat

Tak teď po delší chvíli, kdy to bylo vypnuté, to dělá to samé. Poté se to cca po 1 minutě ustálí a už to skoro neprská.

Proměřil jsem to znovu.

Při prskání to s těmi 12V nic nedělá.
V napětí na odporech jsem také nic nezjistil.

Při praskunutí po tom naboootování to hodí napěťový puls do výstupu. Ale při dalším praskání nic registrovatelné multimetrem.

Jek je to napájené, nevím. Ty cesty jdou na druhou stranu desky. Regulace hlasitosti je propojena se 4mi modrými kondenzátory. Od nich vlevo je obvod se dvěma zelenými kondenzátory, ve kterých se vrtal opravář, co si s tím nevěděl rady a vrátil to, že bez schématu s tím nic neudělá. Nevím, tak třeba tam může být napájení.

http://www.ebastlirna.cz/modules/Forums/files/04_190.jpg
Návrat nahoru
Zobrazit informace o autorovi Odeslat soukromou zprávu
ok1hga



Založen: Nov 28, 2006
Příspěvky: 12708
Bydliště: Česká Třebová

PříspěvekZaslal: so červenec 20 2013, 22:51    Předmět: Citovat

tady je dobrá rada drahá . . .
můžou to dělat i ty kondíky, teda asi jeden z nich . . .
zkus tam stříknout ochlazovacím sprejem, jestli ho máš

a ten "opravář" byl teda pěkný prase . . .
takhle rozhodně nevypadá "vrátit to zpátky" !!!



deska.jpg
 Komentář:

Stáhnout
 Soubor:  deska.jpg
 Velikost:  152.81 kB
 Staženo:  258 krát

Návrat nahoru
Zobrazit informace o autorovi Odeslat soukromou zprávu
dayslypper



Založen: Apr 28, 2006
Příspěvky: 336

PříspěvekZaslal: ne červenec 21 2013, 11:11    Předmět: Citovat

Nic, že by tam při prskání kolísalo napětí, jsem nezaregistroval. Zkoušel jsem to chladit ventilátorem, ale bez výsledku. Bude potřeba asi ten sprej. 4ím déle to nechám vypnuté, tím déle to pak po zapnutí prská.

Na těch modrých kondech je+15V,-15V, -6mV, -10mV
Návrat nahoru
Zobrazit informace o autorovi Odeslat soukromou zprávu
Sendyx



Založen: Jun 05, 2005
Příspěvky: 12487
Bydliště: Ostrava

PříspěvekZaslal: út červenec 23 2013, 20:03    Předmět: Citovat

Stejnosměrně se v takových stavech nenaměří vůbec nic zajímavého. Minimální základ je podívat se osciloskopem na napětí v jednotlivých bodech a podívat se skopem na na klidový proud.
Návrat nahoru
Zobrazit informace o autorovi Odeslat soukromou zprávu
dayslypper



Založen: Apr 28, 2006
Příspěvky: 336

PříspěvekZaslal: so srpen 03 2013, 8:20    Předmět: Citovat

Chladici sprej aplikovaný na příslušný obvod nic nezpůsobil.

Přeměřil jsem to na osciloskopu.

Napěťové výboje nebyly na napájení zřejmé (kontakty 4, 8 na operačním zesilovači +-15V).
Všude dále v obvodu (kontakty 2,1 atd.) to tam bylo zřejmé.

Je na vině operák?
Návrat nahoru
Zobrazit informace o autorovi Odeslat soukromou zprávu
workhard



Založen: Jul 07, 2006
Příspěvky: 5534
Bydliště: Plzeň

PříspěvekZaslal: so srpen 03 2013, 9:47    Předmět: Citovat

Prskání vypadá spíš na polovodič než na kondík, zkus vyměnit nebo ohřát hrotem páječky.
_________________
Věci,které fungují,se ZÁSADNĚ neopravují...
Návrat nahoru
Zobrazit informace o autorovi Odeslat soukromou zprávu
Zobrazit příspěvky z předchozích:   
Přidat nové téma   Zaslat odpověď       Obsah fóra Diskuzní fórum Elektro Bastlírny -> Audiotechnika Časy uváděny v GMT + 1 hodina
Jdi na stránku Předchozí  1, 2, 3  Další
Strana 2 z 3

 
Přejdi na:  
Nemůžete odesílat nové téma do tohoto fóra.
Nemůžete odpovídat na témata v tomto fóru.
Nemůžete upravovat své příspěvky v tomto fóru.
Nemůžete mazat své příspěvky v tomto fóru.
Nemůžete hlasovat v tomto fóru.
Nemůžete připojovat soubory k příspěvkům
Můžete stahovat a prohlížet přiložené soubory

Powered by phpBB © 2001, 2005 phpBB Group
Forums ©
Nuke - Elektro Bastlirna

Informace na portálu Elektro bastlírny jsou prezentovány za účelem vzdělání čtenářů a rozšíření zájmu o elektroniku. Autoři článků na serveru neberou žádnou zodpovědnost za škody vzniklé těmito zapojeními. Rovněž neberou žádnou odpovědnost za případnou újmu na zdraví vzniklou úrazem elektrickým proudem. Autoři a správci těchto stránek nepřejímají záruku za správnost zveřejněných materiálů. Předkládané informace a zapojení jsou zveřejněny bez ohledu na případné patenty třetích osob. Nároky na odškodnění na základě změn, chyb nebo vynechání jsou zásadně vyloučeny. Všechny registrované nebo jiné obchodní známky zde použité jsou majetkem jejich vlastníků. Uvedením nejsou zpochybněna z toho vyplývající vlastnická práva. Použití konstrukcí v rozporu se zákonem je přísně zakázáno. Vzhledem k tomu, že původ předkládaných materiálů nelze žádným způsobem dohledat, nelze je použít pro komerční účely! Tento nekomerční server nemá z uvedených zapojení či konstrukcí žádný zisk. Nezodpovídáme za pravost předkládaných materiálů třetími osobami a jejich původ. V případě, že zjistíte porušení autorského práva či jiné nesrovnalosti, kontaktujte administrátory na diskuzním fóru EB.


PHP-Nuke Copyright © 2005 by Francisco Burzi. This is free software, and you may redistribute it under the GPL. PHP-Nuke comes with absolutely no warranty, for details, see the license.
Čas potřebný ke zpracování stránky 0.15 sekund