Vítejte na Elektro Bastlírn?
Nuke - Elektro Bastlirna
  Vytvořit účet Hlavní · Fórum · DDump · Profil · Zprávy · Hledat na fóru · Příspěvky na provoz EB

Vlákno na téma KORONAVIRUS - nutná registrace


Nuke - Elektro Bastlirna: Diskuzní fórum

 FAQFAQ   HledatHledat   Uživatelské skupinyUživatelské skupiny   ProfilProfil   Soukromé zprávySoukromé zprávy   PřihlášeníPřihlášení 

Oprava pájecí stanice z Hornbachu
Jdi na stránku Předchozí  1, 2
 
Přidat nové téma   Zaslat odpověď       Obsah fóra Diskuzní fórum Elektro Bastlírny -> Elektrické nářadí
Zobrazit předchozí téma :: Zobrazit následující téma  
Autor Zpráva
Hydrawerk



Založen: Dec 13, 2011
Příspěvky: 8341
Bydliště: Earth

PříspěvekZaslal: so leden 21 2023, 15:34    Předmět: Citovat

Dnes bych ovšem v cenové kategorii kolem 1500 Kč volil nějakou čínskou pájecí stanici, která je inspirovaná starou stanicí Hakko 936 nebo 937. https://www.extol.cz/stanice-pajeci-s-lcd-a-elektronickou-regulaci-teploty-a-kalibraci
Nápis "Industrial" je jen taková sranda, mělo by tam bejt napsáno třeba "hobby".
Ručka bývá menší a pohodlnější, je asi inspirovaná Hakko FX8801-01. Pájecí hroty jsou možná kompatibilní.
https://www.hotair.cz/detail/pajeni/stolni/mikropajka-936h-60w.html
https://www.hotair.cz/detail/pajeni/stolni/mikropajka-937.html
https://www.gme.cz/v/1504132/proskit-ss-207b-pajeci-stanice-60w
https://www.gme.cz/v/1504131/proskit-ss-206b-pajeci-stanice-60w

Bohužel, osobně je moc neznám. U mě doma je PACE ADS200 a v záloze Tesla ERS50 a nějaká zbastlená s velkou ručkou Solomon. Návod byl v časopisu KTE 8/2001. http://paja-trb.cz/ostatni/kte_2001-08_mikropajecka.pdf
http://www.elektrizator.cz/kte/2001/0801.pdf

Ve firmě mámě dvě JBC s ručkou T245, několikrát Pace ADS200 a ST50 a v neposlední řadě několik BAKON BK2000 s dobrým výkonem ale divným ovládáním.
Dožívají tam i dvě páječky Ersa Analog 60, které jsou na h0vn0, drahé a neměl by si je nikdo kupovat. Jsou drahé a blbé, pájecí pero je větší, než ERS50. https://www.conrad.cz/p/ersa-60a-pajeci-stanice-analogovy-60-w-150-450-c-830780

_________________
01 02 03
Návrat nahoru
Zobrazit informace o autorovi Odeslat soukromou zprávu
DukeNuke



Založen: Apr 02, 2018
Příspěvky: 1816

PříspěvekZaslal: ne leden 22 2023, 19:25    Předmět: Citovat

Ahoj,
tak jsem se konečně dostal k rozborce. Kromě toho triaku jsem tam nic nenašel... Odpor topného tělesa mi to ukazuje 18ohm a termočlánku 3ohmy, což je asi ok. Tak zkusím vyměnit a zapnout a uvidím Smile
BTW měnit BT136 z 600V na 800V když triak pracuje s 24V mi taky připadá zbytečné.
Díky za všechny příspěvky.



DPS02.jpg
 Komentář:
 Velikost:  300 kB
 Zobrazeno:  131 krát

DPS02.jpg



DPS01.jpg
 Komentář:
 Velikost:  261.28 kB
 Zobrazeno:  173 krát

DPS01.jpg


Návrat nahoru
Zobrazit informace o autorovi Odeslat soukromou zprávu
DukeNuke



Založen: Apr 02, 2018
Příspěvky: 1816

PříspěvekZaslal: ne leden 22 2023, 20:26    Předmět: Citovat

Tak to nebude jen ten triak...
zapnout to jde, ukazuje to teplotu, ale nehřeje to. Což je u páječky docela dost vážná závada Smile
Jinak přidávám fotky triaku a otevřené páječky.



Celek.jpg
 Komentář:
 Velikost:  123.1 kB
 Zobrazeno:  178 krát

Celek.jpg



BT136chip.jpg
 Komentář:
 Velikost:  10.57 kB
 Zobrazeno:  141 krát

BT136chip.jpg


Návrat nahoru
Zobrazit informace o autorovi Odeslat soukromou zprávu
jenicek



Založen: Dec 28, 2022
Příspěvky: 697
Bydliště: Krakonošovo

PříspěvekZaslal: ne leden 22 2023, 20:47    Předmět: Citovat

Zaměřil bych se na ty dva tranzistory v černým půlkruhovým pouzdru TO92 pod tím triakem.
Návrat nahoru
Zobrazit informace o autorovi Odeslat soukromou zprávu
DukeNuke



Založen: Apr 02, 2018
Příspěvky: 1816

PříspěvekZaslal: ne leden 22 2023, 21:38    Předmět: Citovat

Ahoj,
tranzistory OK. Byly v kelu ty dvě diody u těch tranzistorů - D1 a D2. Po výměně funguje.
ještě jednou moc díky za pomoc.
Návrat nahoru
Zobrazit informace o autorovi Odeslat soukromou zprávu
Hydrawerk



Založen: Dec 13, 2011
Příspěvky: 8341
Bydliště: Earth

PříspěvekZaslal: ne leden 22 2023, 22:33    Předmět: Citovat

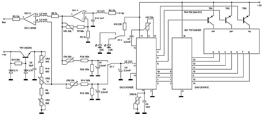
Tak vidím, že je to řešené zcela jinak, než na tom ruským webu. https://elwo.ru/publ/instrumenty_radioljubitelja/pajalnye_stancii_solomon/25-1-0-612
Cením integráče v objímkách a bezpečnostní trafo. I dvouvrstvá DPS s prokovenýma dírama vypadá líp, než jednovrstvá připomínající kazeťáky z 90. let. Možná do toho německej dovozce trochu mluvil.



SL-30.jpg
 Komentář:
Platí spíš pro 20 let starej výrobek.
 Velikost:  69.33 kB
 Zobrazeno:  141 krát

SL-30.jpg



SL30 schematic 01.jpg
 Komentář:
Platí spíš pro 20 let starej výrobek.
 Velikost:  90.73 kB
 Zobrazeno:  164 krát

SL30 schematic 01.jpg



_________________
01 02 03
Návrat nahoru
Zobrazit informace o autorovi Odeslat soukromou zprávu
rnbw



Založen: Mar 21, 2006
Příspěvky: 36906
Bydliště: Bratislava

PříspěvekZaslal: ne leden 22 2023, 23:21    Předmět: Citovat

Zaujimavy je ten klon ICL7107 v DIP40. Vyzera to ako z 90. rokov.
Návrat nahoru
Zobrazit informace o autorovi Odeslat soukromou zprávu
Hydrawerk



Založen: Dec 13, 2011
Příspěvky: 8341
Bydliště: Earth

PříspěvekZaslal: po leden 23 2023, 0:03    Předmět: Citovat

DukeNuke napsal(a):
Ahoj,
tranzistory OK. Byly v kelu ty dvě diody u těch tranzistorů - D1 a D2. Po výměně funguje.
ještě jednou moc díky za pomoc.

Jak ta závada vznikla? Náhodným selháním součástek?

_________________
01 02 03
Návrat nahoru
Zobrazit informace o autorovi Odeslat soukromou zprávu
DukeNuke



Založen: Apr 02, 2018
Příspěvky: 1816

PříspěvekZaslal: po leden 23 2023, 0:03    Předmět: Citovat

Jj. Jinak myslím, že za těch 1500 to docela jde.
Návrat nahoru
Zobrazit informace o autorovi Odeslat soukromou zprávu
aldebaran



Založen: May 10, 2007
Příspěvky: 84

PříspěvekZaslal: ne červenec 16 2023, 18:11    Předmět: Citovat

Já se přidám. Reším též opravu regulovatelné páječky z PRC, po letech provozu se přepálil odporový drát v topném tělese pera. Vypočteno, že délka návinu je 0,8m. Odpor nebylo nebylo možné změřit přímo, ale na peru je štítek, kde je uvedeno 48W/ 220-240 V. Z toho mi vyšlo, že odpor by měl být 1150 ohmů, tedy jmenovitý odpor drátu by měl být 1437,5 ohmů/m. V e-shopech ale mají dráty jen do 55 ohmů/m. Drát má průměr cca 0,1mm. Dalo by se to třeba z něčeho vytěžit?
_________________
Sestrojím téměř cokoliv, za předpokladu, že to nebude obsahovat tranzistor.
Návrat nahoru
Zobrazit informace o autorovi Odeslat soukromou zprávu
rnbw



Založen: Mar 21, 2006
Příspěvky: 36906
Bydliště: Bratislava

PříspěvekZaslal: ne červenec 16 2023, 19:06    Předmět: Citovat

Ak je to priamo na 230V, tak to vyhod. Kazda slusna stanica ma trafo a pero sa napaja bezpecnym napatim.
Návrat nahoru
Zobrazit informace o autorovi Odeslat soukromou zprávu
JirkaZ



Založen: Feb 26, 2021
Příspěvky: 3735

PříspěvekZaslal: ne červenec 16 2023, 20:41    Předmět: Citovat

Přesně jak píše rnbw (a to rozhodně nejsem příznivcem spotřeby a vyhazování).
_________________
Kdo chce, hledá způsob;
kdo ne - hledá důvod.

Ze dvou možností často volím tu třetí.
Návrat nahoru
Zobrazit informace o autorovi Odeslat soukromou zprávu
aldebaran



Založen: May 10, 2007
Příspěvky: 84

PříspěvekZaslal: st červenec 19 2023, 18:33    Předmět: Citovat

Ano, asi to bude přímo na 230V, protože regulace je v porovnání s obrázky zde ve vlákně velmi spartánská. t.j. žádné trafo, miniplošnáček obsahující potenciometr, rezistor a asi výkonový tranzistor.

Ale přesvědčili jste mně, rozeberu, zrecykluji a pořídím si něco lepšího.

_________________
Sestrojím téměř cokoliv, za předpokladu, že to nebude obsahovat tranzistor.
Návrat nahoru
Zobrazit informace o autorovi Odeslat soukromou zprávu
rnbw



Založen: Mar 21, 2006
Příspěvky: 36906
Bydliště: Bratislava

PříspěvekZaslal: st červenec 19 2023, 18:39    Předmět: Citovat

Pravdepodobne je to triak a reguluje to vykon a nie teplotu ako pri skutocnej spajkovacej stanici.
Návrat nahoru
Zobrazit informace o autorovi Odeslat soukromou zprávu
Zobrazit příspěvky z předchozích:   
Přidat nové téma   Zaslat odpověď       Obsah fóra Diskuzní fórum Elektro Bastlírny -> Elektrické nářadí Časy uváděny v GMT + 1 hodina
Jdi na stránku Předchozí  1, 2
Strana 2 z 2

 
Přejdi na:  
Nemůžete odesílat nové téma do tohoto fóra.
Nemůžete odpovídat na témata v tomto fóru.
Nemůžete upravovat své příspěvky v tomto fóru.
Nemůžete mazat své příspěvky v tomto fóru.
Nemůžete hlasovat v tomto fóru.
Nemůžete připojovat soubory k příspěvkům
Můžete stahovat a prohlížet přiložené soubory

Powered by phpBB © 2001, 2005 phpBB Group
Forums ©
Nuke - Elektro Bastlirna

Informace na portálu Elektro bastlírny jsou prezentovány za účelem vzdělání čtenářů a rozšíření zájmu o elektroniku. Autoři článků na serveru neberou žádnou zodpovědnost za škody vzniklé těmito zapojeními. Rovněž neberou žádnou odpovědnost za případnou újmu na zdraví vzniklou úrazem elektrickým proudem. Autoři a správci těchto stránek nepřejímají záruku za správnost zveřejněných materiálů. Předkládané informace a zapojení jsou zveřejněny bez ohledu na případné patenty třetích osob. Nároky na odškodnění na základě změn, chyb nebo vynechání jsou zásadně vyloučeny. Všechny registrované nebo jiné obchodní známky zde použité jsou majetkem jejich vlastníků. Uvedením nejsou zpochybněna z toho vyplývající vlastnická práva. Použití konstrukcí v rozporu se zákonem je přísně zakázáno. Vzhledem k tomu, že původ předkládaných materiálů nelze žádným způsobem dohledat, nelze je použít pro komerční účely! Tento nekomerční server nemá z uvedených zapojení či konstrukcí žádný zisk. Nezodpovídáme za pravost předkládaných materiálů třetími osobami a jejich původ. V případě, že zjistíte porušení autorského práva či jiné nesrovnalosti, kontaktujte administrátory na diskuzním fóru EB.


PHP-Nuke Copyright © 2005 by Francisco Burzi. This is free software, and you may redistribute it under the GPL. PHP-Nuke comes with absolutely no warranty, for details, see the license.
Čas potřebný ke zpracování stránky 0.26 sekund