Vítejte na Elektro Bastlírn?
Nuke - Elektro Bastlirna
  Vytvořit účet Hlavní · Fórum · DDump · Profil · Zprávy · Hledat na fóru · Příspěvky na provoz EB

Vlákno na téma KORONAVIRUS - nutná registrace


Nuke - Elektro Bastlirna: Diskuzní fórum

 FAQFAQ   HledatHledat   Uživatelské skupinyUživatelské skupiny   ProfilProfil   Soukromé zprávySoukromé zprávy   PřihlášeníPřihlášení 

MRT M8064I (klon 8051) - ISP

 
Přidat nové téma   Zaslat odpověď       Obsah fóra Diskuzní fórum Elektro Bastlírny -> Programování PIC, ATMEL, EEPROM a dalších obvodů
Zobrazit předchozí téma :: Zobrazit následující téma  
Autor Zpráva
rnbw



Založen: Mar 21, 2006
Příspěvky: 36899
Bydliště: Bratislava

PříspěvekZaslal: pá prosinec 17 2021, 23:02    Předmět: MRT M8064I (klon 8051) - ISP Citovat

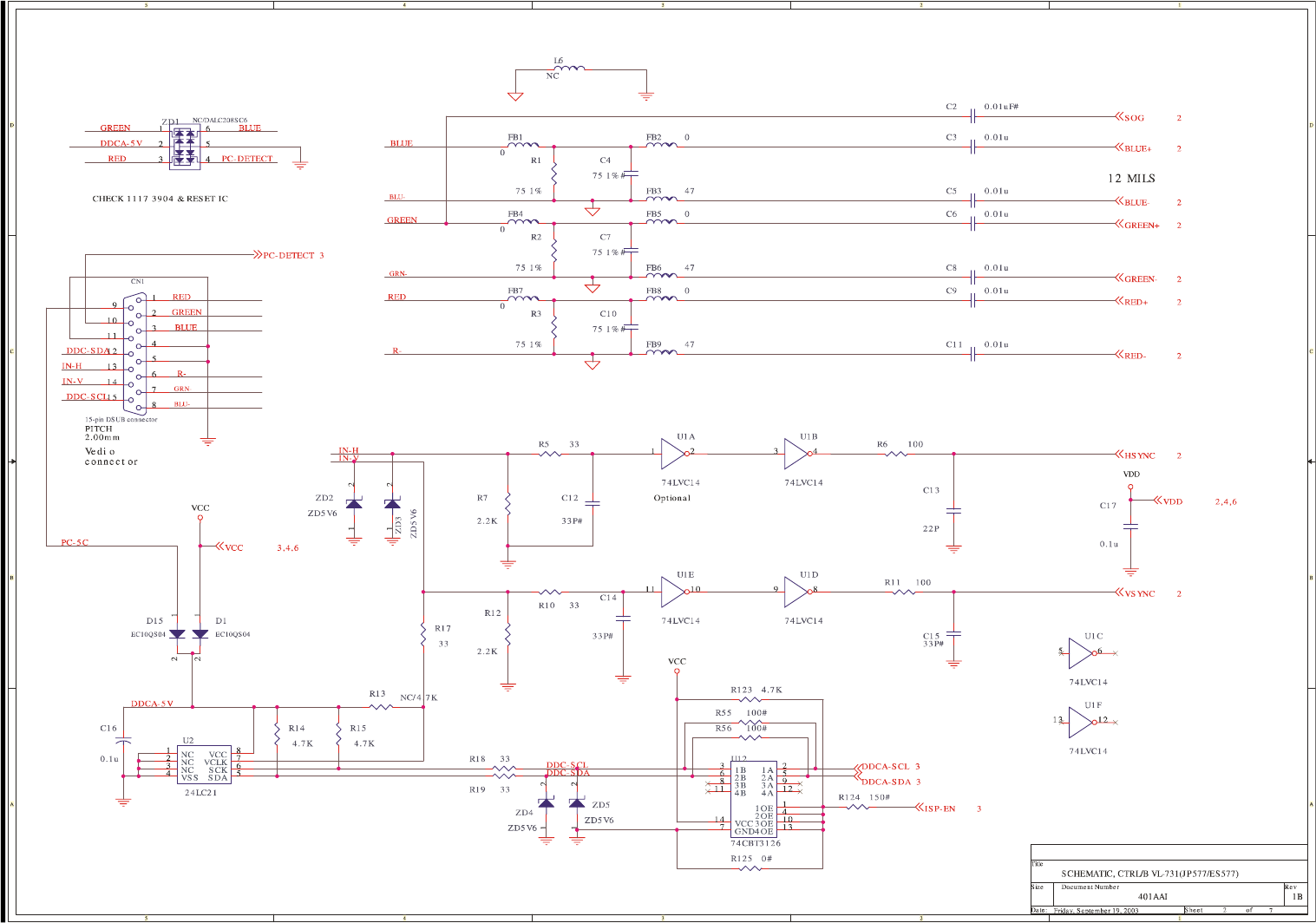
Dostal som od PotPala monitor Relisys TL766-RE (doska JP577/VL-731 ako Acer AL1715), kde je pravdepodobne poskodeny firmware v procesore MRT M8064I (PLCC44). Je to klon 8051, ale vyrobca neexistuje a datasheet tiez nie.

Pasuju k tomu schemy z tohoto servisneho manualu (existuje viac variantov AL1715), dve stranky som dal do prilohy:
https://diagramas.diagramasde.com/otros2/AL1715%20ACER.pdf

Pokusam sa to nejako dostat do ISP modu. Asi to ma fungovat cez piny RXD a TXD - su cez U12 (74CBT3126) pripojene na VGA konektor (piny DDC - 12 a 15 - zo servisnych manualov inych monitorov si pamatam flashovanie firmware cez VGA nejakym nastrojom). R124 a R125 nie su osadene, takze je to stale aktivne. Takze to asi nebude UART, ale I2C, aby to bolo kompatibilne s DDC.

Je tam este neosadeny konektor CN8, kde je SDA, SCL aj TXD a RXD.

Pin P0.3 procesora je nazvany ISP-EN. Je to oznacene ako vstup, ale je to vystup - ked som osadil R124, stiahlo to napatie na nulu.

Skusal som monitor zapinat roznymi sposobmi, ci sa to nahodou neaktivuje. Neuspesne. Akurat ked drzim <FN a FN> pri zapnuti, preblikava cely panel RGB.



jp577_1.png
 Komentář:
 Velikost:  184.79 kB
 Zobrazeno:  232 krát

jp577_1.png



jp577_2.png
 Komentář:
 Velikost:  161.77 kB
 Zobrazeno:  217 krát

jp577_2.png


Návrat nahoru
Zobrazit informace o autorovi Odeslat soukromou zprávu
rnbw



Založen: Mar 21, 2006
Příspěvky: 36899
Bydliště: Bratislava

PříspěvekZaslal: ne prosinec 19 2021, 13:47    Předmět: Citovat

Na I2C zije len adresa 0x50 (DDC EEPROM), nech to zapinam akymkolvek sposobom. Ako UART to tiez nefunguje.

Asi budem potrebovat paralelny programator 8051.
Návrat nahoru
Zobrazit informace o autorovi Odeslat soukromou zprávu
ZdenekHQ
Administrátor


Založen: Jul 21, 2006
Příspěvky: 25741
Bydliště: skoro Brno

PříspěvekZaslal: po prosinec 20 2021, 21:54    Předmět: Citovat

Ten procesor se přepíná do ISP módu při aktivním resetu. Nevím přesně, jak tento, ale princip je třeba tady: https://microchipsupport.force.com/s/article/8051-FLIP-Programming

Dřív fungovalo heslo "Atmel FLIP" pro Google, ale Microchipové to zřejmě vyhodnotili jako nežádoucí pozůstatek...

_________________
Pro moje oslovení klidně použijte jméno Zdeněk
Správně navržené zapojení je jako recept na dobré jídlo.
Můžete vynechat půlku ingrediencí, nebo přidat jiné,
ale jste si jistí, že vám to bude chutnat[?
]
Návrat nahoru
Zobrazit informace o autorovi Odeslat soukromou zprávu Zobrazit autorovy WWW stránky
rnbw



Založen: Mar 21, 2006
Příspěvky: 36899
Bydliště: Bratislava

PříspěvekZaslal: po prosinec 20 2021, 22:06    Předmět: Citovat

Tu je PSEN vo vzduchu, takze ta funkcia ISP bola myslena asi nejako inak... Ale mozem ho skusit uzemnit, co to urobi.
Návrat nahoru
Zobrazit informace o autorovi Odeslat soukromou zprávu
ZdenekHQ
Administrátor


Založen: Jul 21, 2006
Příspěvky: 25741
Bydliště: skoro Brno

PříspěvekZaslal: po prosinec 20 2021, 22:31    Předmět: Citovat

Však to nemusí být PSEN. To je ale taky výstup, jen se během resetu uzemní. Proto je tam ten seriovej odpor. Pro jistotu.
_________________
Pro moje oslovení klidně použijte jméno Zdeněk
Správně navržené zapojení je jako recept na dobré jídlo.
Můžete vynechat půlku ingrediencí, nebo přidat jiné,
ale jste si jistí, že vám to bude chutnat[?
]
Návrat nahoru
Zobrazit informace o autorovi Odeslat soukromou zprávu Zobrazit autorovy WWW stránky
rnbw



Založen: Mar 21, 2006
Příspěvky: 36899
Bydliště: Bratislava

PříspěvekZaslal: po prosinec 20 2021, 22:42    Předmět: Citovat

Mozno by stacilo podrzat na zemi SCL alebo SDA na VGA porte.

Ale asi to vyuzijem ako vyhovorku pre objednanie TL866II Plus aj redukciou na PLCC44 Very Happy
Návrat nahoru
Zobrazit informace o autorovi Odeslat soukromou zprávu
rnbw



Založen: Mar 21, 2006
Příspěvky: 36899
Bydliště: Bratislava

PříspěvekZaslal: ne leden 23 2022, 23:56    Předmět: Citovat

Tak TL866II Plus tento procesor nepodporuje a nefunguje to ani so ziadnym inym nastavenim.

Jedine programatory od firmy EE Tools (TopMax, ChipMax 2 a pod.) maju tento procesor uvedeny. Stiahol som teda ich ovladaci SW MaxLoader - skutocne to tam je. A preklikavanim databazy som zistil, ze MRT M8064 je klon ALi M6759, ma aj rovnake ID. Takze aspon datasheet existuje Smile
Návrat nahoru
Zobrazit informace o autorovi Odeslat soukromou zprávu
Celeron



Založen: Apr 02, 2011
Příspěvky: 20146
Bydliště: Nový Bydžov

PříspěvekZaslal: po leden 24 2022, 0:10    Předmět: Citovat

rnbw napsal(a):
Asi budem potrebovat paralelny programator 8051.

Mám Xeltec, umí paralelně hromadu 51 procíků ale nemám redukci DIL na PLCC. FW víš, kde stáhnout?
ACER mám AL2216W. Ještě jsem ho nikdy neměl potřebu rozdeklovat. Takže ti asi moc nepomůžu.

_________________
Jirka

Proč mi nemůže všechno chodit hned ?!!
Návrat nahoru
Zobrazit informace o autorovi Odeslat soukromou zprávu
rnbw



Založen: Mar 21, 2006
Příspěvky: 36899
Bydliště: Bratislava

PříspěvekZaslal: po leden 24 2022, 8:31    Předmět: Citovat

Natento typ som FW nenasiel, tak ho chcem skusit precitat. Na ine typy som nasiel, tak to snad nebude zamknute.

[edit]
V datasheete je programovanie popisane slusne, mohol by to zvladnut aj Willem, akurat bude potrebne urobit vlastnu redukciu a ovladaci SW.
Návrat nahoru
Zobrazit informace o autorovi Odeslat soukromou zprávu
Celeron



Založen: Apr 02, 2011
Příspěvky: 20146
Bydliště: Nový Bydžov

PříspěvekZaslal: po leden 24 2022, 23:42    Předmět: Citovat

Já jsem teda na nezamčenej procík řady 51 štěstí nikdy neměl. Sad
_________________
Jirka

Proč mi nemůže všechno chodit hned ?!!
Návrat nahoru
Zobrazit informace o autorovi Odeslat soukromou zprávu
Zobrazit příspěvky z předchozích:   
Přidat nové téma   Zaslat odpověď       Obsah fóra Diskuzní fórum Elektro Bastlírny -> Programování PIC, ATMEL, EEPROM a dalších obvodů Časy uváděny v GMT + 1 hodina
Strana 1 z 1

 
Přejdi na:  
Nemůžete odesílat nové téma do tohoto fóra.
Nemůžete odpovídat na témata v tomto fóru.
Nemůžete upravovat své příspěvky v tomto fóru.
Nemůžete mazat své příspěvky v tomto fóru.
Nemůžete hlasovat v tomto fóru.
Nemůžete připojovat soubory k příspěvkům
Můžete stahovat a prohlížet přiložené soubory

Powered by phpBB © 2001, 2005 phpBB Group
Forums ©
Nuke - Elektro Bastlirna

Informace na portálu Elektro bastlírny jsou prezentovány za účelem vzdělání čtenářů a rozšíření zájmu o elektroniku. Autoři článků na serveru neberou žádnou zodpovědnost za škody vzniklé těmito zapojeními. Rovněž neberou žádnou odpovědnost za případnou újmu na zdraví vzniklou úrazem elektrickým proudem. Autoři a správci těchto stránek nepřejímají záruku za správnost zveřejněných materiálů. Předkládané informace a zapojení jsou zveřejněny bez ohledu na případné patenty třetích osob. Nároky na odškodnění na základě změn, chyb nebo vynechání jsou zásadně vyloučeny. Všechny registrované nebo jiné obchodní známky zde použité jsou majetkem jejich vlastníků. Uvedením nejsou zpochybněna z toho vyplývající vlastnická práva. Použití konstrukcí v rozporu se zákonem je přísně zakázáno. Vzhledem k tomu, že původ předkládaných materiálů nelze žádným způsobem dohledat, nelze je použít pro komerční účely! Tento nekomerční server nemá z uvedených zapojení či konstrukcí žádný zisk. Nezodpovídáme za pravost předkládaných materiálů třetími osobami a jejich původ. V případě, že zjistíte porušení autorského práva či jiné nesrovnalosti, kontaktujte administrátory na diskuzním fóru EB.


PHP-Nuke Copyright © 2005 by Francisco Burzi. This is free software, and you may redistribute it under the GPL. PHP-Nuke comes with absolutely no warranty, for details, see the license.
Čas potřebný ke zpracování stránky 0.31 sekund