Vítejte na Elektro Bastlírn?
Nuke - Elektro Bastlirna
  Vytvořit účet Hlavní · Fórum · DDump · Profil · Zprávy · Hledat na fóru · Příspěvky na provoz EB

Vlákno na téma KORONAVIRUS - nutná registrace


Nuke - Elektro Bastlirna: Diskuzní fórum

 FAQFAQ   HledatHledat   Uživatelské skupinyUživatelské skupiny   ProfilProfil   Soukromé zprávySoukromé zprávy   PřihlášeníPřihlášení 

Triakový regulátor, úprava súčiastok
Jdi na stránku Předchozí  1, 2, 3, 4, 5, 6  Další
 
Přidat nové téma   Zaslat odpověď       Obsah fóra Diskuzní fórum Elektro Bastlírny -> Řešení problémů s různými konstrukcemi
Zobrazit předchozí téma :: Zobrazit následující téma  
Autor Zpráva
hakamusai



Založen: Apr 17, 2007
Příspěvky: 943

PříspěvekZaslal: út leden 17 2012, 18:59    Předmět: Citovat

jj,je to z japonštiny.
Asi opravdu bude nejjednodušší cesta udělat to z toho TCA 785.
Proteus má i tenhle IO pro simulaci.
Návrat nahoru
Zobrazit informace o autorovi Odeslat soukromou zprávu
masar



Založen: Dec 03, 2005
Příspěvky: 13882

PříspěvekZaslal: út leden 17 2012, 23:05    Předmět: Citovat

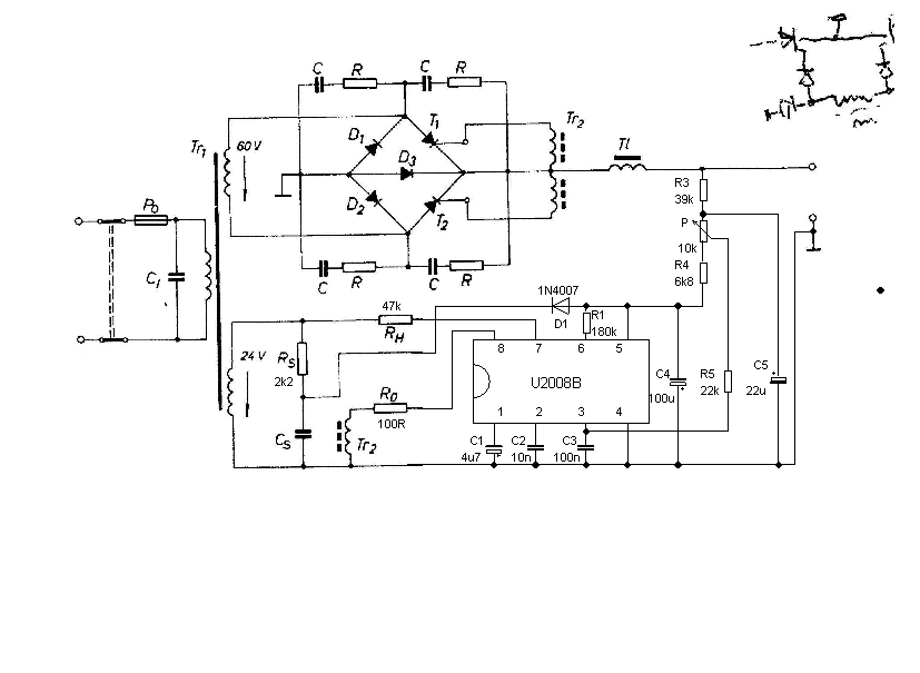
Takhle by mohlo vypadat upravené zapojení. Je však třeba laborovat s hodnotami součástek ve zpětnovazebním děliči k dosažení potřebného rozsahu a kvality regulace. Nebo také simulovat. Wink


regulátor.png
 Komentář:

Stáhnout
 Soubor:  regulátor.png
 Velikost:  79.25 kB
 Staženo:  270 krát

Návrat nahoru
Zobrazit informace o autorovi Odeslat soukromou zprávu Odeslat e-mail
hakamusai



Založen: Apr 17, 2007
Příspěvky: 943

PříspěvekZaslal: st leden 18 2012, 14:18    Předmět: Citovat

masar> díky moc za schéma.V mým případě je jedná o dva thytistory,který mají spínací proud 150mA.Mám pocit že bude potřeba dořešit trafo který dává spínací impulsy.Byl by ještě nějakej tip?
Návrat nahoru
Zobrazit informace o autorovi Odeslat soukromou zprávu
masar



Založen: Dec 03, 2005
Příspěvky: 13882

PříspěvekZaslal: st leden 18 2012, 17:41    Předmět: Citovat

To bych řešil spínáním pomocných, nevýkonových tyristorů, zapojených mezi anodu a řídící elektrodu výkonových tyristorů a pak lze použít zapalovací trafo popsané ve schematu. Wink


spínání výkonových tyristorů.png
 Komentář:

Stáhnout
 Soubor:  spínání výkonových tyristorů.png
 Velikost:  5.06 kB
 Staženo:  90 krát

Návrat nahoru
Zobrazit informace o autorovi Odeslat soukromou zprávu Odeslat e-mail
hakamusai



Založen: Apr 17, 2007
Příspěvky: 943

PříspěvekZaslal: st leden 18 2012, 17:56    Předmět: Citovat

masar> díky. Ty2 je ten výkonovej (předpokládám)?
Jakej poměr závitů trafa (nikde se mi nepodařilo vyčíst) ?
Návrat nahoru
Zobrazit informace o autorovi Odeslat soukromou zprávu
masar



Založen: Dec 03, 2005
Příspěvky: 13882

PříspěvekZaslal: st leden 18 2012, 18:58    Předmět: Citovat

Je to v tom schematu:


trafo.png
 Komentář:

Stáhnout
 Soubor:  trafo.png
 Velikost:  40.81 kB
 Staženo:  162 krát

Návrat nahoru
Zobrazit informace o autorovi Odeslat soukromou zprávu Odeslat e-mail
hakamusai



Založen: Apr 17, 2007
Příspěvky: 943

PříspěvekZaslal: st leden 18 2012, 19:17    Předmět: Citovat

Díky moc. Jo ,úplně mi to uniklo -omlouvám se.Jsem zvědav jak moc bude třeba měnit hodnoty součástek při testováni.
Návrat nahoru
Zobrazit informace o autorovi Odeslat soukromou zprávu
masar



Založen: Dec 03, 2005
Příspěvky: 13882

PříspěvekZaslal: st leden 18 2012, 19:42    Předmět: Citovat

Nejprve bych rozchodil jen řízení, tzn. dělič (horní konec R3) odpojil od výstupu zdroje a připojil na jeho zemní svorku (spojenou s pinem 4). Teprve až bude rozsah řízení uspokojivý, zapojil bych dělič do zpětné vazby. Wink
Návrat nahoru
Zobrazit informace o autorovi Odeslat soukromou zprávu Odeslat e-mail
hakamusai



Založen: Apr 17, 2007
Příspěvky: 943

PříspěvekZaslal: st leden 18 2012, 19:52    Předmět: Citovat

masar napsal(a):
Nejprve bych rozchodil jen řízení, tzn. dělič (horní konec R3) odpojil od výstupu zdroje a připojil na jeho zemní svorku (spojenou s pinem 4). Teprve až bude rozsah řízení uspokojivý, zapojil bych dělič do zpětné vazby. Wink


Já to potřebuju na řízení zdroje pro svářečku CO2 -180A 23V (Nevím jestli jsem to už psal)
Návrat nahoru
Zobrazit informace o autorovi Odeslat soukromou zprávu
masar



Založen: Dec 03, 2005
Příspěvky: 13882

PříspěvekZaslal: st leden 18 2012, 22:40    Předmět: Citovat

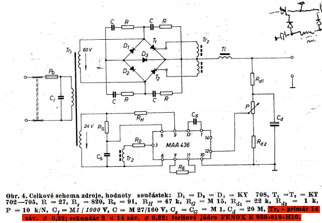
Že je to na svářečku, jsem pochopil, ale nevím, co reguloval původní regulátor (podle původního schematu s MAA436), když jeho výstupní napětí bylo regulovatelné a stabilizované 10 - 36V a proud 6A. Neměl to být regulátor rychlosti posuvu svařovacího drátu? Wink
Zatím jsem nezjistil, ve kterém AR byla tato schémata zveřejněna, abych se o nich dozvěděl víc. Wink
Návrat nahoru
Zobrazit informace o autorovi Odeslat soukromou zprávu Odeslat e-mail
mtajovsky



Založen: Sep 19, 2007
Příspěvky: 3719
Bydliště: Praha

PříspěvekZaslal: st leden 18 2012, 23:17    Předmět: Citovat

S tím trafem bych polaboroval. Má převod 1:1. Ale tyristory určitě nepotřebují do řídící elektrody napětí, na které se nabíjí Cs, zato budou potřebovat dostatečný proud a ten je zase omezen Ro. Co jsem zkoušel, tak snižující převod 3:1 vyhověl ve většině případů.
Návrat nahoru
Zobrazit informace o autorovi Odeslat soukromou zprávu Odeslat e-mail
kaja4



Založen: Sep 28, 2008
Příspěvky: 467
Bydliště: kraj olomoucký

PříspěvekZaslal: čt leden 19 2012, 8:46    Předmět: Citovat

Před 30 lety jsem sestavil toto schema regulátoru-spínání v nule.Používal jsem ho pro regulaci el.pánve-brutvanu


REGULÁTOR-spínání v nule0001.PDF
 Komentář:

Stáhnout
 Soubor:  REGULÁTOR-spínání v nule0001.PDF
 Velikost:  43.3 kB
 Staženo:  285 krát

Návrat nahoru
Zobrazit informace o autorovi Odeslat soukromou zprávu
hakamusai



Založen: Apr 17, 2007
Příspěvky: 943

PříspěvekZaslal: čt leden 19 2012, 13:24    Předmět: Citovat

masar napsal(a):
Že je to na svářečku, jsem pochopil, ale nevím, co reguloval původní regulátor (podle původního schematu s MAA436), když jeho výstupní napětí bylo regulovatelné a stabilizované 10 - 36V a proud 6A. Neměl to být regulátor rychlosti posuvu svařovacího drátu? Wink
Zatím jsem nezjistil, ve kterém AR byla tato schémata zveřejněna, abych se o nich dozvěděl víc. Wink


To schéma s MAA436 jsem našel někde na netu a vzal jsem ho jako inspiraci.
Můj původní regulátor je z několika NE555 -reguluje proud a ne napětí.
Návrat nahoru
Zobrazit informace o autorovi Odeslat soukromou zprávu
hakamusai



Založen: Apr 17, 2007
Příspěvky: 943

PříspěvekZaslal: čt leden 19 2012, 13:45    Předmět: Citovat

mtajovsky napsal(a):
S tím trafem bych polaboroval. Má převod 1:1. Ale tyristory určitě nepotřebují do řídící elektrody napětí, na které se nabíjí Cs, zato budou potřebovat dostatečný proud a ten je zase omezen Ro. Co jsem zkoušel, tak snižující převod 3:1 vyhověl ve většině případů.


Díky za tip.Nad tim jsem taky uvažoval,ale zetím nezkoušel.Moje thyristory(DK 1108 -800V 110A) spínají už při 50mA při teplotě 20°C ale,studený ne (odpor mezi řídící elektrodou má 22 Ohm).Někde jsem četl,že je lepší pouštět vyyšší proudy do řídící elektrody kvůli strmější charakteristice sepnutí či co.Thyristory ČKD údajně snesou až 1A pro spínání.

S trafem zkusím zalaborovat.
Návrat nahoru
Zobrazit informace o autorovi Odeslat soukromou zprávu
ZdenekHQ
Administrátor


Založen: Jul 21, 2006
Příspěvky: 25741
Bydliště: skoro Brno

PříspěvekZaslal: čt leden 19 2012, 14:13    Předmět: Citovat

jarda napsal(a):

Tuším je někde problém, a ne ve mně. Už procházím fórum, a začíná svítat... Very Happy Blahoslavení - a proč ne? Každému bylo dáno nějak, a to nelze hodnotit. Jen že se dostal na tu pozici... Confused Idea Question Vydržím atak i ... psst.


Když mě dokážeš vysvětlit, v čem je použití běžného kondíku na 630V lepší a bezpečnější než použití mého X2 na pouhých 275Vst, uznám tenhle argument o Blahoslavených i o tom, že problém není u Tebe.

Stejně tak s tou přílohou png. Já ji používám téměř denně.

_________________
Pro moje oslovení klidně použijte jméno Zdeněk
Správně navržené zapojení je jako recept na dobré jídlo.
Můžete vynechat půlku ingrediencí, nebo přidat jiné,
ale jste si jistí, že vám to bude chutnat[?
]
Návrat nahoru
Zobrazit informace o autorovi Odeslat soukromou zprávu Zobrazit autorovy WWW stránky
Zobrazit příspěvky z předchozích:   
Přidat nové téma   Zaslat odpověď       Obsah fóra Diskuzní fórum Elektro Bastlírny -> Řešení problémů s různými konstrukcemi Časy uváděny v GMT + 1 hodina
Jdi na stránku Předchozí  1, 2, 3, 4, 5, 6  Další
Strana 3 z 6

 
Přejdi na:  
Nemůžete odesílat nové téma do tohoto fóra.
Nemůžete odpovídat na témata v tomto fóru.
Nemůžete upravovat své příspěvky v tomto fóru.
Nemůžete mazat své příspěvky v tomto fóru.
Nemůžete hlasovat v tomto fóru.
Nemůžete připojovat soubory k příspěvkům
Můžete stahovat a prohlížet přiložené soubory

Powered by phpBB © 2001, 2005 phpBB Group
Forums ©
Nuke - Elektro Bastlirna

Informace na portálu Elektro bastlírny jsou prezentovány za účelem vzdělání čtenářů a rozšíření zájmu o elektroniku. Autoři článků na serveru neberou žádnou zodpovědnost za škody vzniklé těmito zapojeními. Rovněž neberou žádnou odpovědnost za případnou újmu na zdraví vzniklou úrazem elektrickým proudem. Autoři a správci těchto stránek nepřejímají záruku za správnost zveřejněných materiálů. Předkládané informace a zapojení jsou zveřejněny bez ohledu na případné patenty třetích osob. Nároky na odškodnění na základě změn, chyb nebo vynechání jsou zásadně vyloučeny. Všechny registrované nebo jiné obchodní známky zde použité jsou majetkem jejich vlastníků. Uvedením nejsou zpochybněna z toho vyplývající vlastnická práva. Použití konstrukcí v rozporu se zákonem je přísně zakázáno. Vzhledem k tomu, že původ předkládaných materiálů nelze žádným způsobem dohledat, nelze je použít pro komerční účely! Tento nekomerční server nemá z uvedených zapojení či konstrukcí žádný zisk. Nezodpovídáme za pravost předkládaných materiálů třetími osobami a jejich původ. V případě, že zjistíte porušení autorského práva či jiné nesrovnalosti, kontaktujte administrátory na diskuzním fóru EB.


PHP-Nuke Copyright © 2005 by Francisco Burzi. This is free software, and you may redistribute it under the GPL. PHP-Nuke comes with absolutely no warranty, for details, see the license.
Čas potřebný ke zpracování stránky 0.17 sekund