Vítejte na Elektro Bastlírn?
Nuke - Elektro Bastlirna
  Vytvořit účet
Hlavní · Fórum · DDump · Profil · Zprávy · Hledat na fóru


Nuke - Elektro Bastlirna: Diskuzní fórum

 FAQFAQ   HledatHledat   Uživatelské skupinyUživatelské skupiny   ProfilProfil   Soukromé zprávySoukromé zprávy   PřihlášeníPřihlášení 

Hledám někoho, kdo mi zkontroluje schéma PCB
Jdi na stránku 1, 2  Další
 
Přidat nové téma   Zaslat odpověď       Obsah fóra Diskuzní fórum Elektro Bastlírny -> Poptávka služeb, nabídky zaměstnání
Zobrazit předchozí téma :: Zobrazit následující téma  
Autor Zpráva
Jakub10



Založen: Feb 12, 2026
Příspěvky: 4

PříspěvekZaslal: pá únor 13 2026, 20:51    Předmět: Hledám někoho, kdo mi zkontroluje schéma PCB Citovat

Ahoj všem, stal jsem se čerstvým bastlířem a hledám někoho, kdo by mi mohl zkontrolovat schéma případně PCB před tím, než si nechám desky vyrobit. Navrhnul jsem malé zařízení s čipem ATTiny, senzorem CO2 + OLED displejem.

Pracoval jsem v softwaru EasyEDA Pro, schéma mám v PDF. Případně mohu
zaslat i Gerber.


Je to moje první zkušenost a jsem amatér. Rád se odměním.

Děkuji komukoliv za pomoc a soukromou zprávu.
Návrat nahoru
Zobrazit informace o autorovi Odeslat soukromou zprávu
Cust



Založen: Jan 17, 2007
Příspěvky: 7270
Bydliště: Milotice u Kyjova

PříspěvekZaslal: pá únor 13 2026, 21:52    Předmět: Citovat

Hoď to sem v PDF a budeš tu mít do 24 hodin tři strany o tom co je špatně a jake jiné plyny by jsi měl měřit a co s tebou udělá kyselina sýrová.
Návrat nahoru
Zobrazit informace o autorovi Odeslat soukromou zprávu Odeslat e-mail
masar



Založen: Dec 03, 2005
Příspěvky: 14104

PříspěvekZaslal: pá únor 13 2026, 22:16    Předmět: Citovat

A což teprve sírová...
Wink
Návrat nahoru
Zobrazit informace o autorovi Odeslat soukromou zprávu Odeslat e-mail
Cust



Založen: Jan 17, 2007
Příspěvky: 7270
Bydliště: Milotice u Kyjova

PříspěvekZaslal: pá únor 13 2026, 22:24    Předmět: Citovat

Ta je pro chemiky...
Návrat nahoru
Zobrazit informace o autorovi Odeslat soukromou zprávu Odeslat e-mail
teufel



Založen: Feb 09, 2017
Příspěvky: 510
Bydliště: Na dohled od Spolany

PříspěvekZaslal: pá únor 13 2026, 22:33    Předmět: Citovat

Právě proto nedám dopustit na starý Eagle - schéma a návrh desky jsou provázané, jakákoli chyba je hned vidět
Návrat nahoru
Zobrazit informace o autorovi Odeslat soukromou zprávu
Jakub10



Založen: Feb 12, 2026
Příspěvky: 4

PříspěvekZaslal: pá únor 13 2026, 22:33    Předmět: Citovat

Ahoj zdenahrávám PDF.
Snažil jsem se ho trochu popsat.
Princip by měl být takový, že při nabíjení se baterie nabíjí, ale vše ostatní jede z USB. Jinak je vše popsáno ve schématu.



SCH_Schematic1_2026-02-13.pdf
 Komentář:

Stáhnout
 Soubor:  SCH_Schematic1_2026-02-13.pdf
 Velikost:  171.69 kB
 Staženo:  127 krát

Návrat nahoru
Zobrazit informace o autorovi Odeslat soukromou zprávu
masar



Založen: Dec 03, 2005
Příspěvky: 14104

PříspěvekZaslal: pá únor 13 2026, 23:08    Předmět: Citovat

Žádnou do očí bijící "hrubku" (teď nemyslím tu H₂SO₄) na schematu nevidím (zatím). Jen mám pocit, jakoby to pocházelo z Austrálie.
Wink
Návrat nahoru
Zobrazit informace o autorovi Odeslat soukromou zprávu Odeslat e-mail
Jakub10



Založen: Feb 12, 2026
Příspěvky: 4

PříspěvekZaslal: pá únor 13 2026, 23:14    Předmět: Citovat

To je tím, že neznám správné mravy a tvořil jsem to s pomocí AI Rolling Eyes
Vzhledově asi nic moc, ale funkčně by to snad mělo být v pořádku.

Díky za pomoc
Návrat nahoru
Zobrazit informace o autorovi Odeslat soukromou zprávu
masar



Založen: Dec 03, 2005
Příspěvky: 14104

PříspěvekZaslal: pá únor 13 2026, 23:39    Předmět: Citovat

Trochu mi tam schází nějaký vypínač k zamezení úplného vybití baterky při nepřítomnosti USB. Ale asi to máš zajištěno jinak.
Wink
Návrat nahoru
Zobrazit informace o autorovi Odeslat soukromou zprávu Odeslat e-mail
feliz_navidad



Založen: Oct 15, 2009
Příspěvky: 973

PříspěvekZaslal: so únor 14 2026, 0:26    Předmět: Citovat

Až budeš navrhovat desku, tak pokud to půjde snaž se vejít do rozměru 100x100mm. To ti Číňan udělá za necelých 5EUR/5ks včetně dopravy.
Návrat nahoru
Zobrazit informace o autorovi Odeslat soukromou zprávu
HF_Tech



Založen: Apr 25, 2022
Příspěvky: 2228

PříspěvekZaslal: so únor 14 2026, 8:49    Předmět: Citovat

masar napsal(a):
Trochu mi tam schází nějaký vypínač k zamezení úplného vybití baterky při nepřítomnosti USB. Ale asi to máš zajištěno jinak.
Wink


Nějak nevidím typ LDO stabilizátoru.
Řeší se to typem, který má vstup ENABLE s hysterzí, kde se při poklesu napětí baterie pod zvolenoum mez vypne.
Návrat nahoru
Zobrazit informace o autorovi Odeslat soukromou zprávu
Jakub10



Založen: Feb 12, 2026
Příspěvky: 4

PříspěvekZaslal: so únor 14 2026, 22:30    Předmět: Citovat

Ahoj, díky za odpovědi.
Chci použít baterii, která má ochranu proti vybití. Něco jako je toto: Odkaz


Jinak LDO jsem našel např. tento, ale ten to hlídat neumí: [url] [/url].

Odkaz
Návrat nahoru
Zobrazit informace o autorovi Odeslat soukromou zprávu
Cust



Založen: Jan 17, 2007
Příspěvky: 7270
Bydliště: Milotice u Kyjova

PříspěvekZaslal: so únor 14 2026, 23:08    Předmět: Citovat

Kdysi dávno jsem nabíjení/napájení z baterky/napájení ze zásuvky řešil takto... Pro inspiraci.
Šťáva jde ze zásuvky nebo z USB-C nebo z baterky, všechny cesty otevřené...



NRFS2v0_power.pdf
 Komentář:

Stáhnout
 Soubor:  NRFS2v0_power.pdf
 Velikost:  266.1 kB
 Staženo:  64 krát

Návrat nahoru
Zobrazit informace o autorovi Odeslat soukromou zprávu Odeslat e-mail
elnovy
Doporučuje se dohled statného moderátora


Založen: Jul 04, 2010
Příspěvky: 917
Bydliště: JČ

PříspěvekZaslal: po únor 16 2026, 9:44    Předmět: Citovat

Vařil pomoci inteligence......To je tím, že neznám správné mravy a tvořil jsem to s pomocí AI.... Je velmi hezké. Tak ai napiš. Proč si to tak udělal? A ona ti to zkontroluje? A co se týče tištěného spoje, ten ti zkontrolujou přímo NA JLCPCB.
Tak se dej do toho gerberu. A pokud opravdu PoKud jsi nic znáLek.
Tak se AI zeptej na základní. Informace vypínač pojistka proudová ochrana napěťová ochranná přebíjení akumulátorů. To všechno ti řekne jako učitel ve škole. Ohm zákony kirchhoffovy zákony. Max maxwelovi zákony. Newtonovy zákony. A to je, DD. To všechno je potřeba vědět. Very Happy Smile Sad

_________________
Můj e-mail: elnovy@email.cz
Bydliště: JČ
Povolání: Vývoj elektroniky+DPS
Zájmy: Programování C++ ,assembler
Návrat nahoru
Zobrazit informace o autorovi Odeslat soukromou zprávu Odeslat e-mail
Dumitru



Založen: Dec 11, 2015
Příspěvky: 253
Bydliště: Slovensko,Bratislava

PříspěvekZaslal: po únor 16 2026, 11:07    Předmět: Citovat

Cust napsal(a):
Kdysi dávno jsem nabíjení/napájení z baterky/napájení ze zásuvky řešil takto... Pro inspiraci.
Šťáva jde ze zásuvky nebo z USB-C nebo z baterky, všechny cesty otevřené...


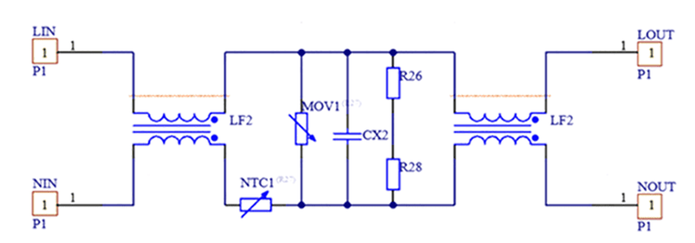
Ahoj otázka trochu mimo témy, momentálne pracujem na projekte kde tiež chcem použiť podobný AC/DC zdroj, zariadenie by som chcel certifikovať, a v schéme nevidím žiadnu vstupnú filtráciu , prešlo zariadenie v pohode cez LVD a EMC skúšky ?

Ja som totižto tam osadil už hotový filter, viď foto, ale ak by to nebolo potrebne a pre daný zdroj píšu že je EMC compliance without external components, ušetrilo by mi to nejaké miesto na pcb Smile



Ďakujem.



Filter.png
 Komentář:
 Velikost:  94.96 kB
 Zobrazeno:  18 krát

Filter.png


Návrat nahoru
Zobrazit informace o autorovi Odeslat soukromou zprávu Odeslat e-mail Zobrazit autorovy WWW stránky
Zobrazit příspěvky z předchozích:   
Přidat nové téma   Zaslat odpověď       Obsah fóra Diskuzní fórum Elektro Bastlírny -> Poptávka služeb, nabídky zaměstnání Časy uváděny v GMT + 1 hodina
Jdi na stránku 1, 2  Další
Strana 1 z 2

 
Přejdi na:  
Nemůžete odesílat nové téma do tohoto fóra.
Nemůžete odpovídat na témata v tomto fóru.
Nemůžete upravovat své příspěvky v tomto fóru.
Nemůžete mazat své příspěvky v tomto fóru.
Nemůžete hlasovat v tomto fóru.
Nemůžete připojovat soubory k příspěvkům
Můžete stahovat a prohlížet přiložené soubory

Powered by phpBB © 2001, 2005 phpBB Group
Forums ©
Nuke - Elektro Bastlirna

Informace na portálu Elektro bastlírny jsou prezentovány za účelem vzdělání čtenářů a rozšíření zájmu o elektroniku. Autoři článků na serveru neberou žádnou zodpovědnost za škody vzniklé těmito zapojeními. Rovněž neberou žádnou odpovědnost za případnou újmu na zdraví vzniklou úrazem elektrickým proudem. Autoři a správci těchto stránek nepřejímají záruku za správnost zveřejněných materiálů. Předkládané informace a zapojení jsou zveřejněny bez ohledu na případné patenty třetích osob. Nároky na odškodnění na základě změn, chyb nebo vynechání jsou zásadně vyloučeny. Všechny registrované nebo jiné obchodní známky zde použité jsou majetkem jejich vlastníků. Uvedením nejsou zpochybněna z toho vyplývající vlastnická práva. Použití konstrukcí v rozporu se zákonem je přísně zakázáno. Vzhledem k tomu, že původ předkládaných materiálů nelze žádným způsobem dohledat, nelze je použít pro komerční účely! Tento nekomerční server nemá z uvedených zapojení či konstrukcí žádný zisk. Nezodpovídáme za pravost předkládaných materiálů třetími osobami a jejich původ. V případě, že zjistíte porušení autorského práva či jiné nesrovnalosti, kontaktujte administrátory na diskuzním fóru EB.


PHP-Nuke Copyright © 2005 by Francisco Burzi. This is free software, and you may redistribute it under the GPL. PHP-Nuke comes with absolutely no warranty, for details, see the license.
Čas potřebný ke zpracování stránky 0.19 sekund