Vítejte na Elektro Bastlírn?
Nuke - Elektro Bastlirna
  Vytvořit účet Hlavní · Fórum · DDump · Profil · Zprávy · Hledat na fóru · Příspěvky na provoz EB

Vlákno na téma KORONAVIRUS - nutná registrace


Nuke - Elektro Bastlirna: Diskuzní fórum

 FAQFAQ   HledatHledat   Uživatelské skupinyUživatelské skupiny   ProfilProfil   Soukromé zprávySoukromé zprávy   PřihlášeníPřihlášení 

Indikácia mob.telefonu
Jdi na stránku Předchozí  1, 2, 3
 
Přidat nové téma   Zaslat odpověď       Obsah fóra Diskuzní fórum Elektro Bastlírny -> Poradna
Zobrazit předchozí téma :: Zobrazit následující téma  
Autor Zpráva
Valdano



Založen: Jan 01, 2023
Příspěvky: 2801
Bydliště: Česká Lípa

PříspěvekZaslal: st srpen 27 2025, 11:02    Předmět: Citovat

Na tomto serveru se stále prosazuje preference vkládání obrázků přímo do příspěvků a ne jejich ukládání na jiné servery, na kterých se mohou po čase odkazy stát neplatnými a příspěvky v diskusi pak ztrácejí kontext. Zmenšit velikost na 300 KB v naprosté většině případů pro ilustraci postačuje a vložení obrázku pak není žádný problém.
Návrat nahoru
Zobrazit informace o autorovi Odeslat soukromou zprávu
ransom



Založen: Jul 19, 2020
Příspěvky: 3625
Bydliště: Náchod

PříspěvekZaslal: st srpen 27 2025, 15:03    Předmět: Citovat

Na Postimages se nic nemaže ani po letech.
Možná se mýlím, ale mám dojem, že pro řadu uživatelů je zmenšování fotek neřešitelný problém. Některé fotky se taky zmenšováním pod 300kB značně degradují. A protože většina témat po vyřešení zmizí v propasti věků, není vlastně důvod aby v nich obrázky musely zůstávat nafurt...

_________________
Nepoužívám smajlíky. Pobavený nebo ironický tón si laskavě domyslete sami.
Návrat nahoru
Zobrazit informace o autorovi Odeslat soukromou zprávu
p32



Založen: Jan 13, 2007
Příspěvky: 16540
Bydliště: Olomouc

PříspěvekZaslal: st srpen 27 2025, 17:21    Předmět: Citovat

ransom napsal(a):
Možná se mýlím, ale mám dojem, že pro řadu uživatelů je zmenšování fotek neřešitelný problém.
Ale kdeže. Pro někoho je problém dát platný odkaz. A ty si myslíš, že je to jen ve velikosti obrázku. K čemu mu bude někde umístěný obrázek např. 20 MB, když na něj ten odkaz neumí dát.
Návrat nahoru
Zobrazit informace o autorovi Odeslat soukromou zprávu
Valdano



Založen: Jan 01, 2023
Příspěvky: 2801
Bydliště: Česká Lípa

PříspěvekZaslal: st srpen 27 2025, 22:50    Předmět: Citovat

ransom napsal(a):
většina témat po vyřešení zmizí v propasti věků, není vlastně důvod aby v nich obrázky musely zůstávat nafurt...

To platí spíš pro inzeráty v sekcích koupím/prodám nebo daruji apod., ale různá témata ohledně technických řešení jako je třeba zrovna toto téma i obrázky v něm mohu být užitečné dlouhodobě a jejich ztráta může degradovat příspěvek, který by pro někoho mohl být užitečný i po delší době. Na žádný cizí server se 100% nedá spoléhat. Takže pro toto téma dle mého názoru tato vaše úvaha neplatí.

ransom napsal(a):
mám dojem, že pro řadu uživatelů je zmenšování fotek neřešitelný problém...

Spíš jsou líní. Tazatelé často chtějí mít dokonalé odpovědi naservírované "na zlatém podnose" aniž by pro to byli ochotni sami něco navíc udělat a o bídných až mizerně formulovaných dotazech ani nemluvě.

Pro změnu velikosti, komprese/kvality obrázku lze použít třeba tuto jednoduchou webovou aplikaci image-resize. Někdy je lepší udělat jen výřez určité části obrázku a k tomu se zas dá použít tato jednoduchá webová aplikace crop-image. Není to dokonalé, ale v základu to stačí.
Návrat nahoru
Zobrazit informace o autorovi Odeslat soukromou zprávu
Alino



Založen: Feb 27, 2007
Příspěvky: 317
Bydliště: Malý Rím SR

PříspěvekZaslal: čt srpen 28 2025, 5:43    Předmět: Citovat

No toto som myslel. Scema k tomu nie je ako obvikle na ALI.


Screenshot_20250826_172024_AliExpress_11zon.jpg
 Komentář:
 Velikost:  32.5 kB
 Zobrazeno:  30 krát

Screenshot_20250826_172024_AliExpress_11zon.jpg



_________________
A co schema?Ale kdepak schema,to on nemá!
Návrat nahoru
Zobrazit informace o autorovi Odeslat soukromou zprávu Odeslat e-mail
matahari



Založen: Oct 29, 2017
Příspěvky: 1148

PříspěvekZaslal: čt srpen 28 2025, 6:01    Předmět: Citovat

K telefonu to i s baterií připevníš gumičkou?

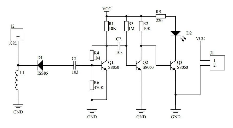
A schéma k tomu je



sch.jpg
 Komentář:
 Velikost:  29.54 kB
 Zobrazeno:  24 krát

sch.jpg


Návrat nahoru
Zobrazit informace o autorovi Odeslat soukromou zprávu
Alino



Založen: Feb 27, 2007
Příspěvky: 317
Bydliště: Malý Rím SR

PříspěvekZaslal: čt srpen 28 2025, 6:58    Předmět: Citovat

Nie gumičkou.Mám stojan na tlf. Vložím to dovnútra.
_________________
A co schema?Ale kdepak schema,to on nemá!
Návrat nahoru
Zobrazit informace o autorovi Odeslat soukromou zprávu Odeslat e-mail
Hill
Administrátor


Založen: Sep 10, 2004
Příspěvky: 20911
Bydliště: Jičín, Český ráj

PříspěvekZaslal: čt srpen 28 2025, 7:08    Předmět: Citovat

Netřeba gumky. Stačí, aby se telefon odkládal na jedno stejné místo, tedy na tuto krabičku. V kapse bys svítící LEDku stejně neviděl.
Edit: než jsem to dopsal, už to sem dal Alino.
Konečně - u pevných linek se sluchátko muselo zavěsit do vidlice a, než přišly bezdrátové "urvance" včetně DECTů, byla oblast umístění telefonu omezená délkou kablíků.
Taky mám v bytě jen tři místa, kam odkládám mobila, přesto jsou chvíle, kdy i to je moc.

Omluva předem za následující další OT:
ransom mimo jiné napsal(a):
...mám dojem, že pro řadu uživatelů je zmenšování fotek neřešitelný problém. Některé fotky se taky zmenšováním pod 300 kB značně degradují...

To okomentuji z pohledu (tuším, že Jahnova) teorému o tom, že je jedno, jak velkou paměť a úložiště má počítač, protože vždycky se najde někdo, kdo to přeplní. Nástrojů na ořez a kompresi dat je hromada, ale ne každý je ochotný "s tím ztrácet čas". Jsou i tací, jejichž obrázky stahuji, když se skromně krčí v rohu obrovské bílé plochy, oříznu je, protože to sami neudělali v Malování, kde doplnili popisky, a vkládám to zpět. Nedělám to pro zábavu, ale těch pár minut mě nesloží. Přežil by je i autor obrázku, kdyby ovšem trochu chtěl.
Jen připomínka - z Malování vypadne JPG soubor skutečně značně zdegradovaný, při úpravách se s každým uložením ve formátu JPG kvalita zhorší, proto je lepší obrázek otevřít, uložit jako PNG, upravovat, jako PNG, a do JPG ho uložit až po poslední úpravě. Tak zdegraduje nejméně. A ještě lepší je převést hotový PNG do JPG v jiném programu.
Vývoj totiž dospěl do stádia, že z mobilu vypadne pětimegový soubor a rovnou se pošle. Přitom zobrazení ve výsledku neopustí monitor s rozlišením do 1920 pixelů či ještě méně.
Jestli je třeba zvětšit detail, proč ho rovnou nevyfotit a nevložit zvlášť?
Jistě, s pohodlím se to příliš neslučuje, ale tak bolestivě nekomfortní to zase není, aby to kdokoli nezvládl.
Návrat nahoru
Zobrazit informace o autorovi Odeslat soukromou zprávu
workhard



Založen: Jul 07, 2006
Příspěvky: 5471
Bydliště: Plzeň

PříspěvekZaslal: čt srpen 28 2025, 14:05    Předmět: Citovat

Vyfotím mobilem, pošlu si to sám sobě whatsappem na PC, tím se z toho stane fotka cca 280 kB. Toť vše.
_________________
Věci,které fungují,se ZÁSADNĚ neopravují...
Návrat nahoru
Zobrazit informace o autorovi Odeslat soukromou zprávu
matahari



Založen: Oct 29, 2017
Příspěvky: 1148

PříspěvekZaslal: čt srpen 28 2025, 17:27    Předmět: Citovat

Alino napsal(a):
Nie gumičkou.Mám stojan na tlf. Vložím to dovnútra.

To jsi nemohl napsat na začátku včetně konkrétního typu Nokie, což se doteď neví.
Pokud bude stojánek v zorném poli u TV, tak budiž. Sám jsem to řešil tak, že stojánky byly dva (obývák a ložnice), aby se telefon nevybil a byl dostupný, ale zvukové zvonění stačilo.
Návrat nahoru
Zobrazit informace o autorovi Odeslat soukromou zprávu
Zobrazit příspěvky z předchozích:   
Přidat nové téma   Zaslat odpověď       Obsah fóra Diskuzní fórum Elektro Bastlírny -> Poradna Časy uváděny v GMT + 1 hodina
Jdi na stránku Předchozí  1, 2, 3
Strana 3 z 3

 
Přejdi na:  
Nemůžete odesílat nové téma do tohoto fóra.
Nemůžete odpovídat na témata v tomto fóru.
Nemůžete upravovat své příspěvky v tomto fóru.
Nemůžete mazat své příspěvky v tomto fóru.
Nemůžete hlasovat v tomto fóru.
Nemůžete připojovat soubory k příspěvkům
Můžete stahovat a prohlížet přiložené soubory

Powered by phpBB © 2001, 2005 phpBB Group
Forums ©
Nuke - Elektro Bastlirna

Informace na portálu Elektro bastlírny jsou prezentovány za účelem vzdělání čtenářů a rozšíření zájmu o elektroniku. Autoři článků na serveru neberou žádnou zodpovědnost za škody vzniklé těmito zapojeními. Rovněž neberou žádnou odpovědnost za případnou újmu na zdraví vzniklou úrazem elektrickým proudem. Autoři a správci těchto stránek nepřejímají záruku za správnost zveřejněných materiálů. Předkládané informace a zapojení jsou zveřejněny bez ohledu na případné patenty třetích osob. Nároky na odškodnění na základě změn, chyb nebo vynechání jsou zásadně vyloučeny. Všechny registrované nebo jiné obchodní známky zde použité jsou majetkem jejich vlastníků. Uvedením nejsou zpochybněna z toho vyplývající vlastnická práva. Použití konstrukcí v rozporu se zákonem je přísně zakázáno. Vzhledem k tomu, že původ předkládaných materiálů nelze žádným způsobem dohledat, nelze je použít pro komerční účely! Tento nekomerční server nemá z uvedených zapojení či konstrukcí žádný zisk. Nezodpovídáme za pravost předkládaných materiálů třetími osobami a jejich původ. V případě, že zjistíte porušení autorského práva či jiné nesrovnalosti, kontaktujte administrátory na diskuzním fóru EB.


PHP-Nuke Copyright © 2005 by Francisco Burzi. This is free software, and you may redistribute it under the GPL. PHP-Nuke comes with absolutely no warranty, for details, see the license.
Čas potřebný ke zpracování stránky 0.15 sekund