Vítejte na Elektro Bastlírn?
Nuke - Elektro Bastlirna
  Vytvořit účet
Hlavní · Fórum · DDump · Profil · Zprávy · Hledat na fóru


Nuke - Elektro Bastlirna: Diskuzní fórum

 FAQFAQ   HledatHledat   Uživatelské skupinyUživatelské skupiny   ProfilProfil   Soukromé zprávySoukromé zprávy   PřihlášeníPřihlášení 

Holice 2023 - pro mládež (tento pa,so)
Jdi na stránku Předchozí  1, 2, 3  Další
 
Přidat nové téma   Zaslat odpověď       Obsah fóra Diskuzní fórum Elektro Bastlírny -> Co je nového?
Zobrazit předchozí téma :: Zobrazit následující téma  
Autor Zpráva
kulikus



Založen: Dec 10, 2009
Příspěvky: 3228

PříspěvekZaslal: ne srpen 27 2023, 8:06    Předmět: Citovat

MSR je v Holicích mezi Hradcem Králové a Pardubicema.
Počasí luxusní - v Pá sluníčko, v So ráno po 7.h to zchladil krátký déšť, dopoledne oblačnost, odpoledne azuro.
Profesionální komerční nabídka byla letos umístěna do budovy staré sokolvny, v nové byl v sobotu nějaký sport.
Stánky byly pěkně uspořádané na parkovišti a na louce a trávníku kolem nové budovy hudební školy. V proskleném vestibulu hudební školy byl Český radioklub, Hamík, redakce Praktické elektroniky, Expozice prací mladých, OK QRP info a mladý tým ze zahraničí (It, Fr, Čr) ukazoval příjem meteo družic přes SDR.
Na parkovišti mezi budovami prodejci elektronkové oldradio techniky, modelářské elektroniky, vojenské oldradio, anténní díly. U stánku hifi audio technika z 80tých pohladil krásný zvuk a melodická hudba.
Na loučce prodejci dílů z řídící techniky (např. frekvenční měniče pro řízení motorů), výkonové moduly (tyristory, IGBT, usměrňovače), prodejci standardních polovodičů z 80tek (křemík i germanium) a součástek, elektronek. Repasované fotovoltaické panely a FV pro domácnost a motoristy, akumulátory. Moderní elektronika - mobily, hodinky, kamery, powerbanky, bluetooth hračky, elektrické koloběžky, jinde počítačové díly, monitory, harddisky, grafické karty. Převažující komoditou však zůstávají věci související s klasickou radiotechnikou.
Vnímal jsem řád v uspořádání stánků - chválím pořadatele.
Ač jsem přijel už v pátek dopoledne, v běhu událostí a setkání mně minula přednáška o nových vf rezistorech i ta o příjmu družic.

_________________
pro mládež a lektory - Hamíkův koutek
Návrat nahoru
Zobrazit informace o autorovi Odeslat soukromou zprávu Zobrazit autorovy WWW stránky
Mikras



Založen: Sep 04, 2019
Příspěvky: 663
Bydliště: Praha

PříspěvekZaslal: ne srpen 27 2023, 12:54    Předmět: Citovat

V Holicích jsem byl pracovně s firmou ELIX. V malé sokolovně jsme se od čtvrtka dusili jak v prádelně. Ještě že jsem se vybavil několika ventilátory. Moc času na celkovou prohlídku nebylo, ale do hudební školy jsem zašel. Bohužel asi v nevhodnou dobu, protože u expozic téměř nikdo nebyl, z Hamíků jen jeden člověk a ten nic netušil o tom, že by to mělo být avizované místo pro vyzvednutí jakýchsi samolepek zájemců o ebastlírnu, abychom se pak v celém areálu mohli identifikovat. Psal tady o tom před setkáním Kulikus, ale jeho zpráva je už smazaná. Tak nevím, jestli jsem byl na tom správném setkání, nebo se jen něco nepovedlo.
Návrat nahoru
Zobrazit informace o autorovi Odeslat soukromou zprávu Odeslat e-mail Zobrazit autorovy WWW stránky
judeware



Založen: Aug 04, 2009
Příspěvky: 1900
Bydliště: okres Písek

PříspěvekZaslal: ne srpen 27 2023, 13:15    Předmět: Citovat

citace:
Profesionální komerční nabídka byla letos umístěna do budovy staré sokolvny...
Z neznalosti věci jsem budovu pracovně pojmenoval "anglický kostel" Smile a prošel jen letmo. V proskleném ("u kostela", i v "generálním ředitelství" naproti) jsem nebyl vůbec, anžto to nevypadalo jako přístupné všem návštěvníkům.

V bodech (mým pohledem):
• starodřevěná technika nevypadala nijak zachovale (spíš volala po zásahu restaurátora i trpělivého elektrotechnika)
• AV trojkombinace (ležaté) byly tak zubožené, že bych to ani za pivo nechtěl Sad
• hifi audio bylo lepší, tamější neRuda zOstravy přehrával AC/DC, poslední Iron Maiden a Dire Straits (po cenách jsem se neptal)
• drobotina trpěla nectností, že nešla rychle lokalizovat (kdo bude půl hodiny hledat v integráčích kýžený typ?) - mají si dát práci s tiskem seznamů nabízeného
• prodej hermetizovaných aku nechápu (stánkový prodej kontra záruka?)
citace:
...mobily, hodinky, kamery, powerbanky, bluetooth hračky, elektrické koloběžky, jinde počítačové díly, monitory, harddisky, grafické karty.
• jistou důvěru budily jen kamery, event. foto, PC díly vypadaly otřískaně, jeté disky na Slunci a hnedle na zemi, toť hotová prodejní úchylárna (celé to působilo stylem "co sesbírám zadarmo ve dvorech, to s maximálním ziskem prodám fanatickým sběratelům")
u stánku se staršími (i moderními) PC&ntb. se vystavující rozčiloval, že mu lidi kradou věci (později podezření přesměroval na římské prodejce poblíž)
• mě zlepšil Cool náladu jeden na place před kulturním domem, nelíbilo se mu, že jsem mnou akceptovatelnou cenu modulu DIMM SDRAM 51MiB PC133 odvodil z ceny modulu 2GiB DDR2 (dnešní téměř minimum v běžně prodávaných); chtěl "pouhý litr" (a že prej, co je již v prodeji nedostupné, je tudíž vzácné a logicky i drahé - "princip nabídky a poptávky, pane!")
• dlouhodobě pozoruju častou "nerealističnost cen" (na podobných akcích)

A když to vezmu z lidského hlediska, konstatuju, že radiotechnika/elektrotechnika poznáte i podle vizáže typu "zanedbaný atomový vědec". Občany nad 65 do toho nepočítám, ti bývají úzkostlivě upravení od svých manželobabiček. Ti starší mají jinou nectnost - přehnané mentorování a frajerské slangové házení frázemi, kterými se snaží trumfnout protějšek v diskusi (takže jsem se raději začal smát až deset metrů od zaslechnutého dialogu oněch diskutujících). Taky jsem to bral celé jako zábavu. Něco jako je návštěva ZOO jednou za deset let. Smile

Jsem přísně nečtyřprocentní a nikterak samolibý, ale po hodině jsem si připadal ve stádu 25..60 let jako nejhezčí (EKKAR je přece jen o pár kilo těžší, než já). Very Happy Sympatického aby pohledal. Rolling Eyes Baby tam (bohužel) skoro nebyly.


Naposledy upravil judeware dne po srpen 28 2023, 19:31, celkově upraveno 1 krát.
Návrat nahoru
Zobrazit informace o autorovi Odeslat soukromou zprávu Odeslat e-mail
Celeron



Založen: Apr 02, 2011
Příspěvky: 20408
Bydliště: Nový Bydžov

PříspěvekZaslal: ne srpen 27 2023, 16:32    Předmět: Citovat

No tak když to tam vypadalo jak píšeš, tak jsem asi o moc nepřišel... Ale třeba máš jen přehnaný nároky na podobný akce. Laughing
_________________
Jirka

Proč mi nemůže všechno chodit hned ?!!
Návrat nahoru
Zobrazit informace o autorovi Odeslat soukromou zprávu
HF_Tech



Založen: Apr 25, 2022
Příspěvky: 2217

PříspěvekZaslal: ne srpen 27 2023, 16:46    Předmět: Citovat

Hlavním smyslem této akce je přeštěhovat haraburdí z jedněch sklepů do druhých a naopak Cool

Hamíky musím pochválit za pěkný model jiskrového telegrafu a perfektní nápad na efektové osvětlení ze skleněné kuličky a držáku z 3D tiskárny.
Jenom příště by to chtělo dát nějaký poutač před dveře. Kdyby tady nedal Kulikus echo, tak bych je vůbec nenašel.
Návrat nahoru
Zobrazit informace o autorovi Odeslat soukromou zprávu
sis2



Založen: Oct 07, 2012
Příspěvky: 1492
Bydliště: JN89GF

PříspěvekZaslal: ne srpen 27 2023, 17:28    Předmět: Citovat

To Mikras: Taky jsem se marně ptal (v sobotu asi v 9h) u Hamíků na inzerované poznávací samolepky bastlírny - koukali na mne i po sobě nechápavě, nikdo o ničem nevěděl. Tak asi vážně něco kikslo. To by mohl kolega vysvětlit.
Jinak dojmy a atmosféru celkem dobře vystihnul Petr - vizáž "zanedbaných atomových vědců" nešla přehlédnout. U některých prodejců to vypadalo, jako kdyby nedělali nic jiného, než hromadili elektroveteš ... a divili se, že občas někdo přehrabuje, ale málokdo něco koupí. S pindy kolik to před x léty stálo, že každá věc (každý krám) má svou cenu, jak dnes (fosilie) nikdo neocení...
Nic zajímavého jsem neobjevil a něco, co bych potřeboval, už vůbec ne. Nevím, možná to bylo v pátek lepší, a v sobotu už přebrané.


Naposledy upravil sis2 dne ne srpen 27 2023, 21:24, celkově upraveno 1 krát.
Návrat nahoru
Zobrazit informace o autorovi Odeslat soukromou zprávu
judeware



Založen: Aug 04, 2009
Příspěvky: 1900
Bydliště: okres Písek

PříspěvekZaslal: ne srpen 27 2023, 21:08    Předmět: Citovat

Abych přidal trochu pozitivna - v části mezi kulturrákem a proskleným postával prodejce, který měl všehochuť, ze které byla jedna halda zadarmo. Údajně po zemřelém známém (bastlíři). Z některých desek vypájel věci dle svého uvážení (což avizoval), některé byly netknuté. Haldu jsem přebral celou a odnesl si:
• desku z Pace PSR800/900 (sice vejpůl, ale OSD, MCU a EEPROM, to nezasáhlo)
• pár desek ISA kombo perif.
• modem DATAFLEX V.32bis hutně kvádrově oplastovaný
• desku LANtastic 2Mbit ISA (adaptér s firemně specifickou síťovou topologií se dvěma DB9 (Z80 SIO/0, Z180 MPU, UM62256, 2× DS75176)
• troje senzory, jedny zřejmě z Videotonu (s ITT SAS560)
• desku z LPT tiskárny HP (CPU Z80 8MHz PLCC)
• CPU Petrželon™ 466MHz s redukcí SLOT1 <--> PGA370
• nějakou desku z předoplněné Romo (identifikoval EKKAR)
• desku s U80x z Color 416
• desku FSMW1024-003 z nějaké věže (zdevastované volume, VFD OK, µspínače, miniLED, NEC FYD 0.022F/5,5V; až je mi líto to preparovat)
• desku z receiv. DVB-S, zřejmě LaSat - samé IO Fujitsu (líbil se mi netenký ST LM317T, doma při revizi nalezen IR prvek 36kHz a dvoubarevná LED, pán zřejmě zůstal stát na opravě zdroje)
• čtečku karet ála Topfield 6000 (důležitý je klíčový TDA8004T)
• desku zdroje YOKOGAWA CMK-77X (zdálky to vypadalo jako malý nf. zesilovač); zaujaly mě filtrační C, legrací je, že největší Nichicon 6800µF/35V je oproti stejné kapacitě v Asahi RD-830 v podstatě prcek Smile
• desku ze staršího disku Maxtor, zřejmě 7345AT (asi dotyčný potřeboval raménkové magnety), Embarassed
• desku "těpic" (KC147, KC148, KF507, KF517, KFY18), prosím o identifikaci


Naposledy upravil judeware dne po srpen 28 2023, 21:54, celkově upraveno 2 krát.
Návrat nahoru
Zobrazit informace o autorovi Odeslat soukromou zprávu Odeslat e-mail
EKKAR



Založen: Mar 16, 2005
Příspěvky: 35277
Bydliště: Česká Třebová, JN89FW21

PříspěvekZaslal: ne srpen 27 2023, 21:20    Předmět: Citovat

judeware napsal(a):
...
• nějakou desku z předoplněné Romo (identifikoval EKKAR)
...
Desku termostatu původem z DDR, osazenou A109D neboli dederónským ekvivalentem µA709 - asi nejporuchovější analogovej termostat, jakej jsem kdy potkal, romovky jím byly pověstný...
_________________
Nasliněný prst na svorkovnici domovního rozvaděče: Jó, paninko, máte tam ty Voltíky všecky...
A kutilmile - nelituju tě Mr. Green Mr. Green !!!
Návrat nahoru
Zobrazit informace o autorovi Odeslat soukromou zprávu Odeslat e-mail
kulikus



Založen: Dec 10, 2009
Příspěvky: 3228

PříspěvekZaslal: ne srpen 27 2023, 21:48    Předmět: Citovat

sis2 napsal(a):
Taky jsem se marně ptal (v sobotu asi v 9h) u Hamíků na inzerované poznávací samolepky bastlírny - koukali na mne i po sobě nechápavě, nikdo o ničem nevěděl. Tak asi vážně něco kikslo.

Ano, kikslo. Samolepky jsem navrhl a připravil pro tisk, ale nepřivezl. Příčina byla banální - v tempu okolnostmi vynuceného zrychleného odjezdu do Holic jsem nesehnal samolepicí čtvrtky do tiskárny.
Kolegy jsem tím na místě nezatěžoval. Omlouvám se zklamaným návštěvníkům z Bastlírny za toto selhání. Příští rok to bude připravené.

Experimentování s proudovou zatížitelností vodiče jsem kvůli malé ploše stánku nevybalil. Předvedu příště.

_________________
pro mládež a lektory - Hamíkův koutek
Návrat nahoru
Zobrazit informace o autorovi Odeslat soukromou zprávu Zobrazit autorovy WWW stránky
sis2



Založen: Oct 07, 2012
Příspěvky: 1492
Bydliště: JN89GF

PříspěvekZaslal: po srpen 28 2023, 7:25    Předmět: Citovat

Do té doby, než jsem si přečetl příspěvek Mikrase, jsem měl pocit, že mi hrabe. Předtím tady oznámení o samolepkách, pak na místě nikde nic a ani nikdo neví, v sobotu po návratu domů už oznámení z bastlírny zmizelo, tak jsem fakt nevěděl, jestli se mi to zdálo nebo co Very Happy .
OK, díky za vysvětlení.
Návrat nahoru
Zobrazit informace o autorovi Odeslat soukromou zprávu
EKKAR



Založen: Mar 16, 2005
Příspěvky: 35277
Bydliště: Česká Třebová, JN89FW21

PříspěvekZaslal: po srpen 28 2023, 10:02    Předmět: Citovat

kulikus napsal(a):
sis2 napsal(a):
Taky jsem se marně ptal (v sobotu asi v 9h) u Hamíků na inzerované poznávací samolepky bastlírny - koukali na mne i po sobě nechápavě, nikdo o ničem nevěděl. Tak asi vážně něco kikslo.

Ano, kikslo. Samolepky jsem navrhl a připravil pro tisk, ale nepřivezl. Příčina byla banální - v tempu okolnostmi vynuceného zrychleného odjezdu do Holic jsem nesehnal samolepicí čtvrtky do tiskárny.
...
A chceš nějaký? Měl bych něco mít v kutlochu, jde o to, jestli jich bude pro tebe dost nebo málo. A4, samolepící, matnej křídovej povrch vizuálně podobnej cca 100-120-"gramovýmu" fotopapíru. Kolik bys potřeboval?
_________________
Nasliněný prst na svorkovnici domovního rozvaděče: Jó, paninko, máte tam ty Voltíky všecky...
A kutilmile - nelituju tě Mr. Green Mr. Green !!!
Návrat nahoru
Zobrazit informace o autorovi Odeslat soukromou zprávu Odeslat e-mail
judeware



Založen: Aug 04, 2009
Příspěvky: 1900
Bydliště: okres Písek

PříspěvekZaslal: po srpen 28 2023, 21:53    Předmět: Citovat

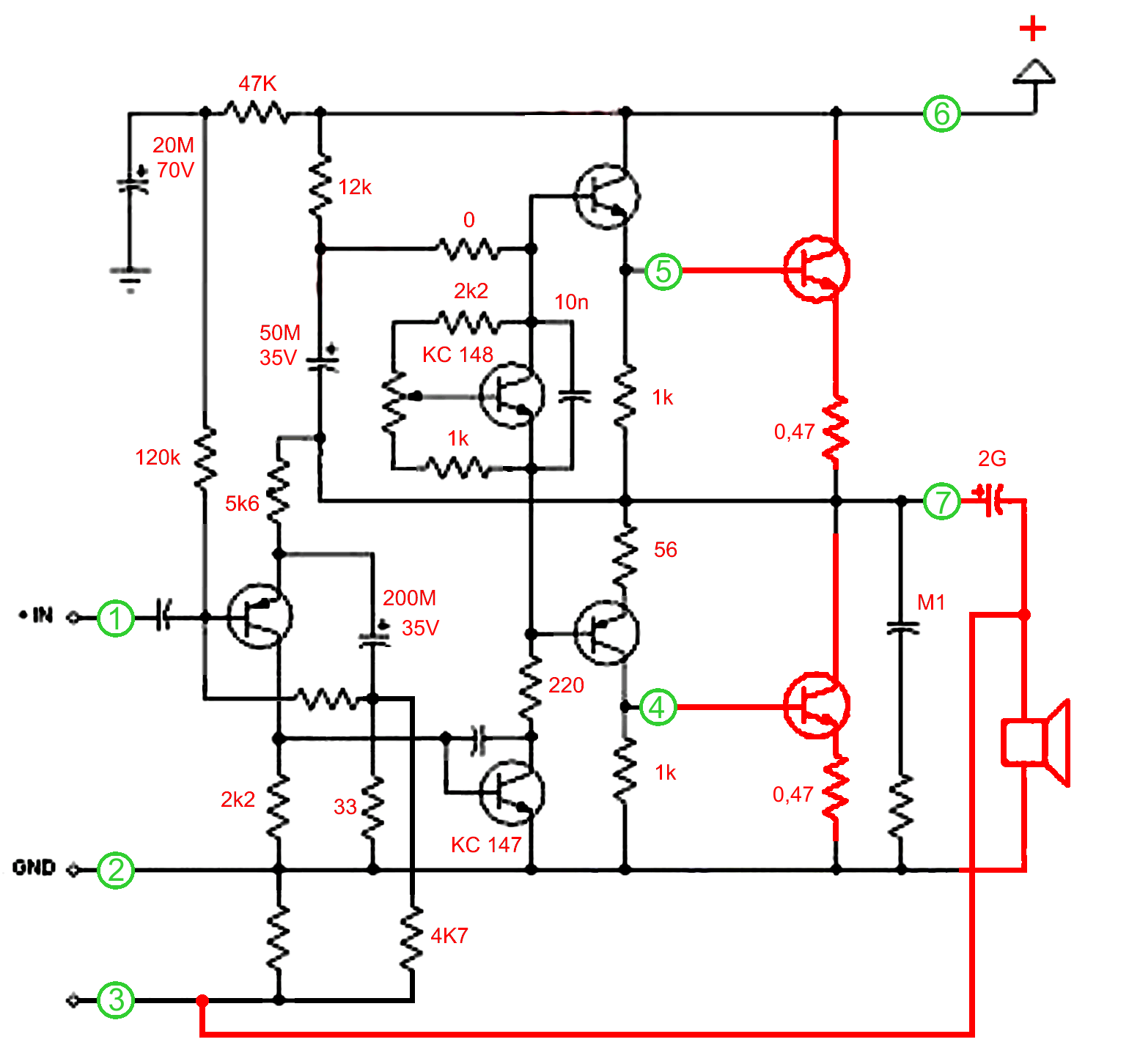
Deska "těpic" získaná v Hoiicích bezplatně... K čemu asi tak slouží? Na rozdíl od jisté mutace předzesilovače do svěřeného NC470 se mi to nechce kreslit. Embarassed


IMG_0009.JPG
 Komentář:
"těpic" shora
 Velikost:  237.02 kB
 Zobrazeno:  127 krát

IMG_0009.JPG



IMG_0007.JPG
 Komentář:
"těpic" zdola
 Velikost:  289.22 kB
 Zobrazeno:  120 krát

IMG_0007.JPG


Návrat nahoru
Zobrazit informace o autorovi Odeslat soukromou zprávu Odeslat e-mail
kulikus



Založen: Dec 10, 2009
Příspěvky: 3228

PříspěvekZaslal: út srpen 29 2023, 8:06    Předmět: Citovat

To EKKAR: Děkuju. Myslím dvě A4 budou stačit na roky. Ozvu se, až tam pojedu (ČT) na podzim. Aspoň se při té přiležitosti setkáme.
_________________
pro mládež a lektory - Hamíkův koutek
Návrat nahoru
Zobrazit informace o autorovi Odeslat soukromou zprávu Zobrazit autorovy WWW stránky
lubos1961



Založen: Jul 20, 2010
Příspěvky: 464
Bydliště: Nový Jičín

PříspěvekZaslal: út srpen 29 2023, 10:26    Předmět: Citovat

judeware napsal(a):
K čemu asi tak slouží?


To máš tenhleten jeden kanál zesilovače bez koncových tranzistorů.

Edit: zpřesněné zapojení již vyčtené z desky.



Zesilovač.png
 Komentář:
 Velikost:  77.02 kB
 Zobrazeno:  105 krát

Zesilovač.png



Zesilovač2.png
 Komentář:
 Velikost:  98.72 kB
 Zobrazeno:  100 krát

Zesilovač2.png



x3.jpg
 Komentář:
 Velikost:  84.46 kB
 Zobrazeno:  97 krát

x3.jpg




Naposledy upravil lubos1961 dne st srpen 30 2023, 0:00, celkově upraveno 2 krát.
Návrat nahoru
Zobrazit informace o autorovi Odeslat soukromou zprávu
mi-ro



Založen: Feb 08, 2005
Příspěvky: 8738
Bydliště: rovina u Kolína

PříspěvekZaslal: út srpen 29 2023, 12:34    Předmět: Citovat

kulikus napsal(a):
To EKKAR: Děkuju. Myslím dvě A4 budou stačit na roky. Ozvu se, až tam pojedu (ČT) na podzim. Aspoň se při té přiležitosti setkáme.
Taky jsem se sháněl. Můžeš nás seznámit jak to mělo vypadat? Zajímá mě to. A jak to má být velký kdy dvě A4 budou na roky?
_________________
..to bude jen ňákej odpůrek
Návrat nahoru
Zobrazit informace o autorovi Odeslat soukromou zprávu Odeslat e-mail
Zobrazit příspěvky z předchozích:   
Přidat nové téma   Zaslat odpověď       Obsah fóra Diskuzní fórum Elektro Bastlírny -> Co je nového? Časy uváděny v GMT + 1 hodina
Jdi na stránku Předchozí  1, 2, 3  Další
Strana 2 z 3

 
Přejdi na:  
Nemůžete odesílat nové téma do tohoto fóra.
Nemůžete odpovídat na témata v tomto fóru.
Nemůžete upravovat své příspěvky v tomto fóru.
Nemůžete mazat své příspěvky v tomto fóru.
Nemůžete hlasovat v tomto fóru.
Nemůžete připojovat soubory k příspěvkům
Můžete stahovat a prohlížet přiložené soubory

Powered by phpBB © 2001, 2005 phpBB Group
Forums ©
Nuke - Elektro Bastlirna

Informace na portálu Elektro bastlírny jsou prezentovány za účelem vzdělání čtenářů a rozšíření zájmu o elektroniku. Autoři článků na serveru neberou žádnou zodpovědnost za škody vzniklé těmito zapojeními. Rovněž neberou žádnou odpovědnost za případnou újmu na zdraví vzniklou úrazem elektrickým proudem. Autoři a správci těchto stránek nepřejímají záruku za správnost zveřejněných materiálů. Předkládané informace a zapojení jsou zveřejněny bez ohledu na případné patenty třetích osob. Nároky na odškodnění na základě změn, chyb nebo vynechání jsou zásadně vyloučeny. Všechny registrované nebo jiné obchodní známky zde použité jsou majetkem jejich vlastníků. Uvedením nejsou zpochybněna z toho vyplývající vlastnická práva. Použití konstrukcí v rozporu se zákonem je přísně zakázáno. Vzhledem k tomu, že původ předkládaných materiálů nelze žádným způsobem dohledat, nelze je použít pro komerční účely! Tento nekomerční server nemá z uvedených zapojení či konstrukcí žádný zisk. Nezodpovídáme za pravost předkládaných materiálů třetími osobami a jejich původ. V případě, že zjistíte porušení autorského práva či jiné nesrovnalosti, kontaktujte administrátory na diskuzním fóru EB.


PHP-Nuke Copyright © 2005 by Francisco Burzi. This is free software, and you may redistribute it under the GPL. PHP-Nuke comes with absolutely no warranty, for details, see the license.
Čas potřebný ke zpracování stránky 0.26 sekund