Vítejte na Elektro Bastlírn?
Nuke - Elektro Bastlirna
  Vytvořit účet Hlavní · Fórum · DDump · Profil · Zprávy · Hledat na fóru · Příspěvky na provoz EB

Vlákno na téma KORONAVIRUS - nutná registrace


Nuke - Elektro Bastlirna: Diskuzní fórum

 FAQFAQ   HledatHledat   Uživatelské skupinyUživatelské skupiny   ProfilProfil   Soukromé zprávySoukromé zprávy   PřihlášeníPřihlášení 

Zesilovač s malým zkreslením
Jdi na stránku Předchozí  1, 2, 3, 4, 5, 6, 7, 8, 9  Další
 
Přidat nové téma   Zaslat odpověď       Obsah fóra Diskuzní fórum Elektro Bastlírny -> Teorie
Zobrazit předchozí téma :: Zobrazit následující téma  
Autor Zpráva
danhard



Založen: Mar 05, 2007
Příspěvky: 6456
Bydliště: Jesenice u Prahy

PříspěvekZaslal: st únor 14 2024, 12:34    Předmět: Citovat

Jsou to jen obrázky.

Chlapci od Siemense to mají podle pravítka, druhý průraz neznaje Very Happy

ON používá trochu větší chipy.
Návrat nahoru
Zobrazit informace o autorovi Odeslat soukromou zprávu Odeslat e-mail
Cust



Založen: Jan 17, 2007
Příspěvky: 7125
Bydliště: Milotice u Kyjova

PříspěvekZaslal: st únor 14 2024, 13:17    Předmět: Citovat

danharde, trošku teorie prosím
V čem je lepší zesík v B než AB? Nemělo by mít menší zkreslení ABčko?
Proč používáš Béčko?
Návrat nahoru
Zobrazit informace o autorovi Odeslat soukromou zprávu Odeslat e-mail
danhard



Založen: Mar 05, 2007
Příspěvky: 6456
Bydliště: Jesenice u Prahy

PříspěvekZaslal: st únor 14 2024, 14:18    Předmět: Citovat

Protože má dobrou teplotní stabilitu, takže ho nemusím tolik chladit a protože nepotřebuje emitorové odpory.
Kvazikomplement v B-čku je tam, protože je to nejhorší a každej si na to plivne Very Happy
Je to tam na ukázku funkce dobře udělané zpětné vazby a efektivního využití použitých tranzistorů.
Dej si tam 0,5R emitorový odpory jako to má LM3886 a bude to ze 60V dávat jen 75W/4R.
Návrat nahoru
Zobrazit informace o autorovi Odeslat soukromou zprávu Odeslat e-mail
feliz_navidad



Založen: Oct 15, 2009
Příspěvky: 833

PříspěvekZaslal: st únor 14 2024, 15:51    Předmět: Citovat

danhard napsal(a):
Chlapci od Siemense to mají podle pravítka, druhý průraz neznaje Very Happy

Chlapci od Siemense to upekli robust, idiotenfest und bombensicher. A chlapci od Tesly to okopčili 1:1 Very Happy



BD139_SOA.png
 Komentář:
 Velikost:  195.65 kB
 Zobrazeno:  104 krát

BD139_SOA.png


Návrat nahoru
Zobrazit informace o autorovi Odeslat soukromou zprávu
danhard



Založen: Mar 05, 2007
Příspěvky: 6456
Bydliště: Jesenice u Prahy

PříspěvekZaslal: st únor 14 2024, 16:27    Předmět: Citovat

Co já bych za ty KD140 dal, když jsem stavěl zesilovače z KU605 a drahý jediný KF517 tam fungovaly jako pojistka se zlatým drátkem Very Happy
Návrat nahoru
Zobrazit informace o autorovi Odeslat soukromou zprávu Odeslat e-mail
feliz_navidad



Založen: Oct 15, 2009
Příspěvky: 833

PříspěvekZaslal: so únor 17 2024, 20:58    Předmět: Citovat

danharde, v retrowattu je něco špatně (buzení sinus, 100Hz, 62mVšš):


Retrowatt_kmity.PNG
 Komentář:
 Velikost:  97.36 kB
 Zobrazeno:  143 krát

Retrowatt_kmity.PNG


Návrat nahoru
Zobrazit informace o autorovi Odeslat soukromou zprávu
danhard



Založen: Mar 05, 2007
Příspěvky: 6456
Bydliště: Jesenice u Prahy

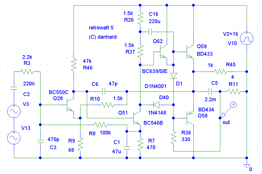
PříspěvekZaslal: ne únor 18 2024, 8:43    Předmět: Citovat

Už moc točí ty střídavé vazby. To umí Transiwatt taky Smile
Booster z výstupu dej přímo z emitoru před výstupní kond, filtr C7 sniž z 47u na 10u.
Koncové tranzistory používej takové, aby měly betu 80 při maximálním výstupním proudu při 4R zátěži.
Paseku dělá ta celková vazba za výstupním kondem, tu bych u primitivní verze dal přímo.
Odpor R45 je tam jen pro ac měření v simulaci (může se stát, že v B konci neteče v klidu koncovými tranzistory žádný proud a v tomto pracovním bodě pak ukazuje ac simulace nesmysly).



retrowatt5a.png
 Komentář:
 Velikost:  15.3 kB
 Zobrazeno:  130 krát

retrowatt5a.png


Návrat nahoru
Zobrazit informace o autorovi Odeslat soukromou zprávu Odeslat e-mail
feliz_navidad



Založen: Oct 15, 2009
Příspěvky: 833

PříspěvekZaslal: ne únor 18 2024, 20:56    Předmět: Citovat

Přepojení booster kondíku dost pomohlo a celková zpětná vazba bez výstupního kondenzátoru to odstranila zcela. Pokles 3dB na 20Hz který tím vznikl si myslím že nemá smysl u takového zesilovače řešit.
O minimální betě koncových tranzistorů vím. O vhodnosti/nutnosti přidání odporu na výstup při AC simulaci konce v béčku jsem od tebe už četl, ale přiznám se, že jsem na to tentokrát zapomněl.
Přichcal jsem si tam R47 a C27 (PSR).



Retrowatt_5W_modif.PNG
 Komentář:
 Velikost:  19.68 kB
 Zobrazeno:  119 krát

Retrowatt_5W_modif.PNG


Návrat nahoru
Zobrazit informace o autorovi Odeslat soukromou zprávu
danhard



Založen: Mar 05, 2007
Příspěvky: 6456
Bydliště: Jesenice u Prahy

PříspěvekZaslal: po únor 19 2024, 11:41    Předmět: Citovat

To je špatně, přesunutím bootstrapu emitorového sledovače na výstup, se podstatně zhorší přechodové zkreslení.
Špatně zůstal bootstrap do děliče buzení, který je zbytečně až za výstupní kond.
Taky je zapotřebí najít kompromis mezi stabilitou, fr. charkou, PSR, ale také náběhem při zapnutí napájení, aby to neprásklo do beden Very Happy
Návrat nahoru
Zobrazit informace o autorovi Odeslat soukromou zprávu Odeslat e-mail
feliz_navidad



Založen: Oct 15, 2009
Příspěvky: 833

PříspěvekZaslal: čt únor 22 2024, 18:48    Předmět: Citovat

danharde, v LTspice bezdomovec při buzení obdélníkem 10kHz v záporném pulzu kmitá na 31MHz.
Ta tvoje kmitočtová kompenzace (třípólová?) je vyšší dívčí, do toho se pouštět nebudu Embarassed
EDIT: Přidal jsem zvětšené schéma pro lepší čitelnost.



Bezdomovec_big.PNG
 Komentář:
 Velikost:  51.63 kB
 Zobrazeno:  143 krát

Bezdomovec_big.PNG



Bezdomovec.PNG
 Komentář:
 Velikost:  76.36 kB
 Zobrazeno:  133 krát

Bezdomovec.PNG




Naposledy upravil feliz_navidad dne čt únor 22 2024, 18:59, celkově upraveno 1 krát.
Návrat nahoru
Zobrazit informace o autorovi Odeslat soukromou zprávu
Cust



Založen: Jan 17, 2007
Příspěvky: 7125
Bydliště: Milotice u Kyjova

PříspěvekZaslal: čt únor 22 2024, 18:54    Předmět: Citovat

Nepomohlo by zvětšit R38??
Návrat nahoru
Zobrazit informace o autorovi Odeslat soukromou zprávu Odeslat e-mail
feliz_navidad



Založen: Oct 15, 2009
Příspěvky: 833

PříspěvekZaslal: čt únor 22 2024, 19:00    Předmět: Citovat

Přidal jsem zvětšené schéma, určitě si nemyslel odpor v diferáku.
Návrat nahoru
Zobrazit informace o autorovi Odeslat soukromou zprávu
Cust



Založen: Jan 17, 2007
Příspěvky: 7125
Bydliště: Milotice u Kyjova

PříspěvekZaslal: čt únor 22 2024, 19:06    Předmět: Citovat

aha, tak jsem chtěl napsat R36 - ten na mínus pól od ZV...
Návrat nahoru
Zobrazit informace o autorovi Odeslat soukromou zprávu Odeslat e-mail
feliz_navidad



Založen: Oct 15, 2009
Příspěvky: 833

PříspěvekZaslal: čt únor 22 2024, 19:21    Předmět: Citovat

Když ho zvětším, tak tím ještě víc utáhnu ZV, takže by se naopak stabilita měla zhoršit?
EDIT: tak ne, zvětšení funguje, ale až od 1k. To už je ale příliš malý zisk, tudy cesta nevede.
EDIT2: Jinak je to zapojení ale paráda - konec ve třídě B, ale přechodové zkreslení při 0,1W je 0,002% Very Happy
Návrat nahoru
Zobrazit informace o autorovi Odeslat soukromou zprávu
danhard



Založen: Mar 05, 2007
Příspěvky: 6456
Bydliště: Jesenice u Prahy

PříspěvekZaslal: čt únor 22 2024, 20:05    Předmět: Citovat

To je záležitost oscilací přímo v koncovém stupni, dej do báze Q9 BD140 tlumicí odpor 47R, aby to bylo stejné jako pro BD139 v druhé větvi.
Když to byl kvazoš, tak tam nebyl asi potřeba.

Custe, neměl bys změnit nick na Mistr Hanuš ? Very Happy
Návrat nahoru
Zobrazit informace o autorovi Odeslat soukromou zprávu Odeslat e-mail
Zobrazit příspěvky z předchozích:   
Přidat nové téma   Zaslat odpověď       Obsah fóra Diskuzní fórum Elektro Bastlírny -> Teorie Časy uváděny v GMT + 1 hodina
Jdi na stránku Předchozí  1, 2, 3, 4, 5, 6, 7, 8, 9  Další
Strana 7 z 9

 
Přejdi na:  
Nemůžete odesílat nové téma do tohoto fóra.
Nemůžete odpovídat na témata v tomto fóru.
Nemůžete upravovat své příspěvky v tomto fóru.
Nemůžete mazat své příspěvky v tomto fóru.
Nemůžete hlasovat v tomto fóru.
Nemůžete připojovat soubory k příspěvkům
Můžete stahovat a prohlížet přiložené soubory

Powered by phpBB © 2001, 2005 phpBB Group
Forums ©
Nuke - Elektro Bastlirna

Informace na portálu Elektro bastlírny jsou prezentovány za účelem vzdělání čtenářů a rozšíření zájmu o elektroniku. Autoři článků na serveru neberou žádnou zodpovědnost za škody vzniklé těmito zapojeními. Rovněž neberou žádnou odpovědnost za případnou újmu na zdraví vzniklou úrazem elektrickým proudem. Autoři a správci těchto stránek nepřejímají záruku za správnost zveřejněných materiálů. Předkládané informace a zapojení jsou zveřejněny bez ohledu na případné patenty třetích osob. Nároky na odškodnění na základě změn, chyb nebo vynechání jsou zásadně vyloučeny. Všechny registrované nebo jiné obchodní známky zde použité jsou majetkem jejich vlastníků. Uvedením nejsou zpochybněna z toho vyplývající vlastnická práva. Použití konstrukcí v rozporu se zákonem je přísně zakázáno. Vzhledem k tomu, že původ předkládaných materiálů nelze žádným způsobem dohledat, nelze je použít pro komerční účely! Tento nekomerční server nemá z uvedených zapojení či konstrukcí žádný zisk. Nezodpovídáme za pravost předkládaných materiálů třetími osobami a jejich původ. V případě, že zjistíte porušení autorského práva či jiné nesrovnalosti, kontaktujte administrátory na diskuzním fóru EB.


PHP-Nuke Copyright © 2005 by Francisco Burzi. This is free software, and you may redistribute it under the GPL. PHP-Nuke comes with absolutely no warranty, for details, see the license.
Čas potřebný ke zpracování stránky 0.30 sekund