Vítejte na Elektro Bastlírn?
Nuke - Elektro Bastlirna
  Vytvořit účet
Hlavní · Fórum · DDump · Profil · Zprávy · Hledat na fóru


Nuke - Elektro Bastlirna: Diskuzní fórum

 FAQFAQ   HledatHledat   Uživatelské skupinyUživatelské skupiny   ProfilProfil   Soukromé zprávySoukromé zprávy   PřihlášeníPřihlášení 

Zenerka jako ochrana proti přepětí&ochrana proti přepolo
Jdi na stránku Předchozí  1, 2, 3 ... 18, 19, 20
 
Přidat nové téma   Zaslat odpověď       Obsah fóra Diskuzní fórum Elektro Bastlírny -> Teorie
Zobrazit předchozí téma :: Zobrazit následující téma  
Autor Zpráva
DukeNuke



Založen: Apr 02, 2018
Příspěvky: 1911

PříspěvekZaslal: pá březen 29 2024, 18:19    Předmět: Citovat

Nejde o pojistkový odpor, ale o normální odpor. 0,05W v smd není problém.
Co shoří dřív je otázkou.
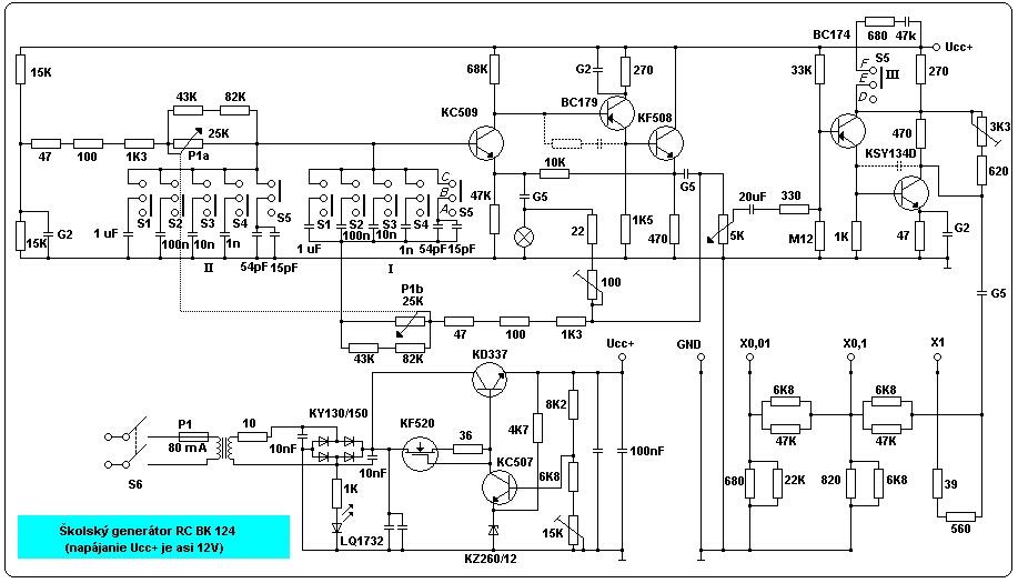
Př.: schéma BK124 - odpor 10Ω hned za sekundárem trafa plní přesně tuto funkci.



BK124_3(2).JPG
 Komentář:
 Velikost:  84.87 kB
 Zobrazeno:  108 krát

BK124_3(2).JPG


Návrat nahoru
Zobrazit informace o autorovi Odeslat soukromou zprávu
montana



Založen: Apr 01, 2018
Příspěvky: 323

PříspěvekZaslal: pá březen 29 2024, 20:00    Předmět: Citovat

Jak dlouho to trvá než se přepálí? Mohlo by to taky poškodit zařízení svou teplotou pokud by byl blízko plastu poškodí plast... Spíš ten drátek. Musel bych vyzkoušet jak dlouho leptat.
Návrat nahoru
Zobrazit informace o autorovi Odeslat soukromou zprávu
Valdano



Založen: Jan 01, 2023
Příspěvky: 2893
Bydliště: Česká Lípa

PříspěvekZaslal: so březen 30 2024, 5:43    Předmět: Citovat

To si budete muset vyzkoušet sám. Je otázkou jakou rychlost vůbec očekáváte a jste si jist, že ta či ona rychlost bude opravdu dostačující? Při domácí výrobě to bude více méně co kus to jiná hodnota. Uděláte spoustu pokusů a výsledek bude stejně nejistý. Po mnoha pokusech si budete myslet, že už jste pojistku odladil tak ji použijete v reálu a až bude mít pojistka skutečně zareagovat tak se ukáže, že je příliš pomalá. Opravdu vám to stojí za to ušetřit za pojistku?
Návrat nahoru
Zobrazit informace o autorovi Odeslat soukromou zprávu
montana



Založen: Apr 01, 2018
Příspěvky: 323

PříspěvekZaslal: so březen 30 2024, 18:22    Předmět: Citovat

Však ten drátek můžu udělat tenčí a delší, v místě kde se přepálí bude nejtenčí. Pak mohu ustřihnout ten kousek co se nepřepálil. Nanesl bych na to barvu proti korozi a pak to testul znovu.
Návrat nahoru
Zobrazit informace o autorovi Odeslat soukromou zprávu
masar



Založen: Dec 03, 2005
Příspěvky: 14009

PříspěvekZaslal: so březen 30 2024, 18:31    Předmět: Citovat

montana napsal(a):
Však ten drátek můžu udělat tenčí a delší, v místě kde se přepálí bude nejtenčí...
To nemusí být pravda. Přepálí se v místě, kde rychleji dosáhne tavicí teploty. V případě rovnoměrné tloušťky obvykle uprostřed jeho délky, odkud jeho konce nestačí odvádět teplo.
Wink
Návrat nahoru
Zobrazit informace o autorovi Odeslat soukromou zprávu Odeslat e-mail
montana



Založen: Apr 01, 2018
Příspěvky: 323

PříspěvekZaslal: so březen 30 2024, 19:56    Předmět: Citovat

a ví někdo jaký má průměr ten drátek?
Návrat nahoru
Zobrazit informace o autorovi Odeslat soukromou zprávu
Valdano



Založen: Jan 01, 2023
Příspěvky: 2893
Bydliště: Česká Lípa

PříspěvekZaslal: so březen 30 2024, 20:26    Předmět: Citovat

To si musíte vyzkoušet sám. Při tak malých proudech a ještě navíc velmi nízkém jmenovitém napětí to bude docela problém. U těch rychlých pojistek na proudy okolo 50, 100 nebo 200mA se používají spíš slitiny a ne čistá měď jako je na plošném spoji. Ostatně kupte si jednu pojistku a sám uvidíte jak úzký drátek v ní bude, a to se o nic po délce průběžně neopírá jen na koncích a vy jestli jsem to pochopil správně v podstatě chcete na DPS vyleptat tenký spoj, který bude fungovat jako tavná pojistka a ještě navíc zřejmě chcete mít rychlou pojistku při velmi nízkém jmenovitém napětí okolo 5V DC. Takže vyleptaný spoj bude tak tenký, že bude problém domácí výrobou dosáhnout rozumně opakovatelných výsledků. Navíc opakovaně tepelně namáhaný povrch plošného spoje se může v nepřerušených místech chovat trochu jinak po několika pokusech než se bude chovat nový ještě nenamáhaný plošný spoj až vyrobíte nový kus. Takže po mnoha pokusech odladíte zdánlivě pojistku a pak použijete nový spoj a bude to zas jinak. Já bych tuhle cestu nedoporučoval. Není to dobrý nápad.

Navíc by bylo dobré podrobněji popsat účel té pojistky. Z dřívější diskuse odhaduji, že tím ani tak nechcete chránit zdroj napájení proti zkratu, ale spíš napájené zařízení proti chybnému připojení napájení 5V namísto 3,3V, a to může být také problém, protože při zvýšeném napětí 5V může na straně napájeného zařízení např. u MCU určeného pouze pro 3,3V dojít k poškození daleko dříve než pojistka vůbec zareaguje.


Naposledy upravil Valdano dne so březen 30 2024, 21:25, celkově upraveno 17 krát.
Návrat nahoru
Zobrazit informace o autorovi Odeslat soukromou zprávu
masar



Založen: Dec 03, 2005
Příspěvky: 14009

PříspěvekZaslal: so březen 30 2024, 20:27    Předmět: Citovat

Proč si něco nepřečteš o pojistkách? Vyrábět pojistkový drát z měděné licny je absurdní (víš, co si pod tím slovem máš představit). Na otázky, které tě zajímají, odpovídá tzv. vypínací charakteristika pojistek. Tyto charakteristiky jsou k dispozici ke všem vyráběným (trubičkovým, miniaturním, do pcb atd.) pojistkám. Podívej se třeba do GME a vyber si.
Jinak je to šaškárna.
Wink
Návrat nahoru
Zobrazit informace o autorovi Odeslat soukromou zprávu Odeslat e-mail
montana



Založen: Apr 01, 2018
Příspěvky: 323

PříspěvekZaslal: so březen 30 2024, 22:21    Předmět: Citovat

Spíš ochrana té power banky v případě že by sen step down měnič selhal. Takže bych dal drátek na vstupní obvod měniče a na výstupní taky. A řekli jsme že to zapojení s tranzistorama je zbytečné, protože to přepólování, k tomu nedojde.
Návrat nahoru
Zobrazit informace o autorovi Odeslat soukromou zprávu
Valdano



Založen: Jan 01, 2023
Příspěvky: 2893
Bydliště: Česká Lípa

PříspěvekZaslal: so březen 30 2024, 22:33    Předmět: Citovat

Spíš koupit příslušné hotové pojistky. Vyrábět pojistky pro takto nízké proudy doma nedoporučuji, protože to z různých výše zmíněných důvodů nebude spolehlivé.
Návrat nahoru
Zobrazit informace o autorovi Odeslat soukromou zprávu
montana



Založen: Apr 01, 2018
Příspěvky: 323

PříspěvekZaslal: ne březen 31 2024, 13:20    Předmět: Citovat

Mě to stejně nedá a musím to vyzkoušet jestli to půjde. Drátky už leptám tím roztokem o kterém jsem myslel že už bude nasycený a neleptá. Ale jak jsem to zahřál dneska při poledním slunku (ve stínu 25˚C) tak to normálně leptá rychle jak blázen. Já myslel, že to se bude leptat několik hodin. A ono to po 14 minutě už je rozleptané úplně.
Návrat nahoru
Zobrazit informace o autorovi Odeslat soukromou zprávu
masar



Založen: Dec 03, 2005
Příspěvky: 14009

PříspěvekZaslal: ne březen 31 2024, 13:25    Předmět: Citovat

Ale dyť jo. Hlavně, že tě to baví. A nakonec k poznání příjdeš.
Wink
Až teď jsem začal číst vlákno a tak mám pocit, že jsem do něčeho šláp...
Wink
Návrat nahoru
Zobrazit informace o autorovi Odeslat soukromou zprávu Odeslat e-mail
Zobrazit příspěvky z předchozích:   
Přidat nové téma   Zaslat odpověď       Obsah fóra Diskuzní fórum Elektro Bastlírny -> Teorie Časy uváděny v GMT + 1 hodina
Jdi na stránku Předchozí  1, 2, 3 ... 18, 19, 20
Strana 20 z 20

 
Přejdi na:  
Nemůžete odesílat nové téma do tohoto fóra.
Nemůžete odpovídat na témata v tomto fóru.
Nemůžete upravovat své příspěvky v tomto fóru.
Nemůžete mazat své příspěvky v tomto fóru.
Nemůžete hlasovat v tomto fóru.
Nemůžete připojovat soubory k příspěvkům
Můžete stahovat a prohlížet přiložené soubory

Powered by phpBB © 2001, 2005 phpBB Group
Forums ©
Nuke - Elektro Bastlirna

Informace na portálu Elektro bastlírny jsou prezentovány za účelem vzdělání čtenářů a rozšíření zájmu o elektroniku. Autoři článků na serveru neberou žádnou zodpovědnost za škody vzniklé těmito zapojeními. Rovněž neberou žádnou odpovědnost za případnou újmu na zdraví vzniklou úrazem elektrickým proudem. Autoři a správci těchto stránek nepřejímají záruku za správnost zveřejněných materiálů. Předkládané informace a zapojení jsou zveřejněny bez ohledu na případné patenty třetích osob. Nároky na odškodnění na základě změn, chyb nebo vynechání jsou zásadně vyloučeny. Všechny registrované nebo jiné obchodní známky zde použité jsou majetkem jejich vlastníků. Uvedením nejsou zpochybněna z toho vyplývající vlastnická práva. Použití konstrukcí v rozporu se zákonem je přísně zakázáno. Vzhledem k tomu, že původ předkládaných materiálů nelze žádným způsobem dohledat, nelze je použít pro komerční účely! Tento nekomerční server nemá z uvedených zapojení či konstrukcí žádný zisk. Nezodpovídáme za pravost předkládaných materiálů třetími osobami a jejich původ. V případě, že zjistíte porušení autorského práva či jiné nesrovnalosti, kontaktujte administrátory na diskuzním fóru EB.


PHP-Nuke Copyright © 2005 by Francisco Burzi. This is free software, and you may redistribute it under the GPL. PHP-Nuke comes with absolutely no warranty, for details, see the license.
Čas potřebný ke zpracování stránky 0.16 sekund