Vítejte na Elektro Bastlírn?
Nuke - Elektro Bastlirna
  Vytvořit účet Hlavní · Fórum · DDump · Profil · Zprávy · Hledat na fóru · Příspěvky na provoz EB

Vlákno na téma KORONAVIRUS - nutná registrace


Nuke - Elektro Bastlirna: Diskuzní fórum

 FAQFAQ   HledatHledat   Uživatelské skupinyUživatelské skupiny   ProfilProfil   Soukromé zprávySoukromé zprávy   PřihlášeníPřihlášení 

Prodám DPS na kombinovanou ochranu repra a zesilovače

 
Přidat nové téma   Zaslat odpověď       Obsah fóra Diskuzní fórum Elektro Bastlírny -> Nabídka přístrojů, součástek a náhradních dílů
Zobrazit předchozí téma :: Zobrazit následující téma  
Autor Zpráva
forbidden



Založen: Feb 14, 2005
Příspěvky: 9422
Bydliště: Brno (JN89GF)

PříspěvekZaslal: čt leden 06 2022, 14:41    Předmět: Prodám DPS na kombinovanou ochranu repra a zesilovače Citovat

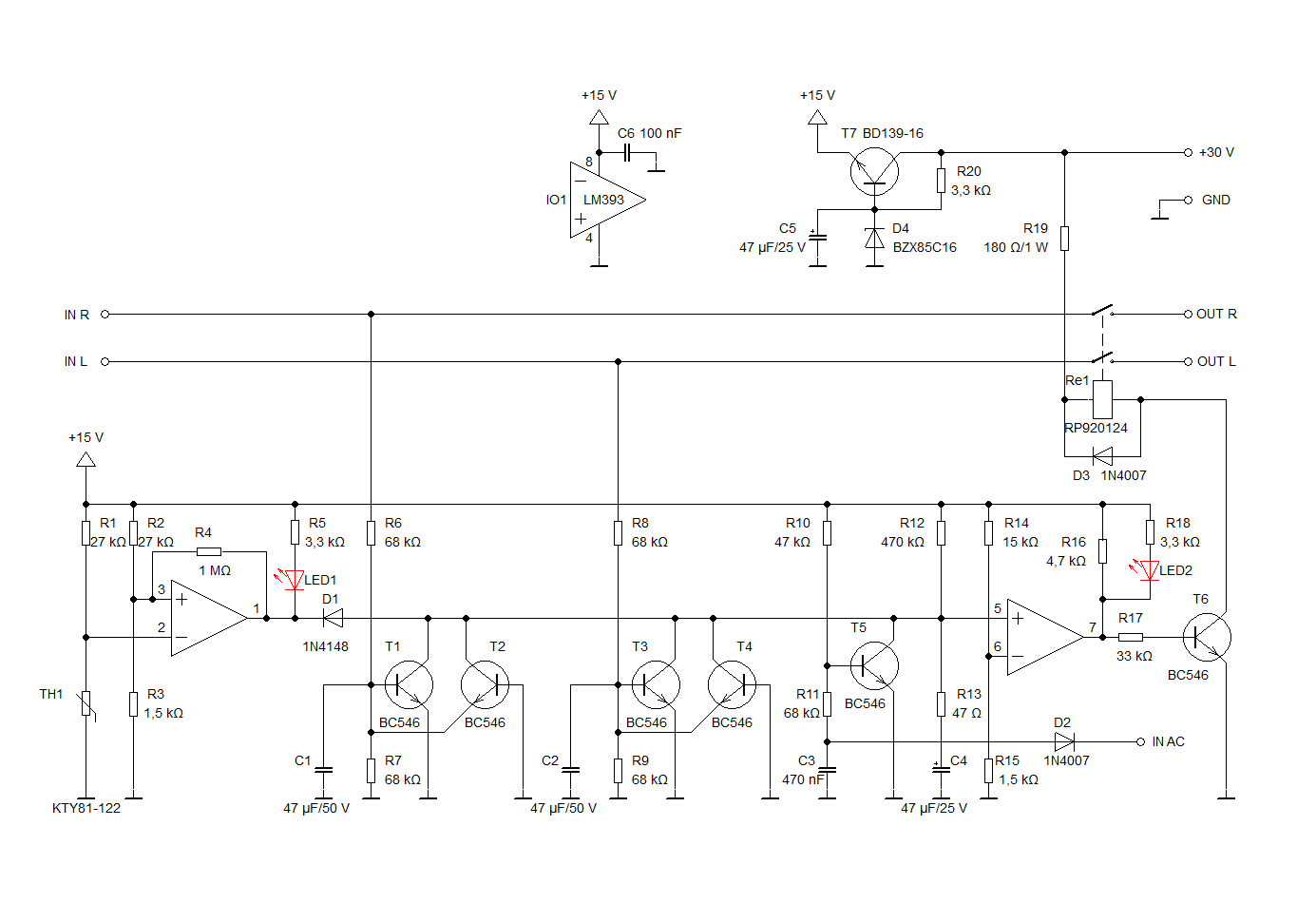
Dělal jsem si ochranu na repráky, je to lehce modifikovaná verze původem ze zesilovače 300 W z AR 5/2002. Na tom zesilovači jsem si ověřil funkci, tak jsem ji postavil zvlášť, jen jsem přidal hlídání i druhýho kanálu, ať se dá použít univerzálně.
Umí zpožděný připojení repra při zapnutí a naopak okamžitý odpojení po vypnutí AC napájení, takže zabrání pazvukům při vybíjení hlavních filtračních elytů. Pak hlídá teplotu chladiče a hlídá přítomnost DC napětí obou polarit v obou kanálech.
Prodávám za 120,- včetně dvou bipolárních elytů, který nejsou úplně běžně kdekoliv k sehnání.
Případně k tomu mám i DPS na symetrický zdroj za 60,- a DPS zesilovače. Moje lehká modifikace Texanu, ale to až to osadím, vyzkouším a oměřím. Snad to nedopadne tak, že to rovnou vyhodím. Twisted Evil



IMG_7350.JPG
 Komentář:
ochrana
 Velikost:  203.89 kB
 Zobrazeno:  132 krát

IMG_7350.JPG



IMG_7333.JPG
 Komentář:
DPS
 Velikost:  251.94 kB
 Zobrazeno:  133 krát

IMG_7333.JPG



ochrany.png
 Komentář:
ochrana
 Velikost:  44.75 kB
 Zobrazeno:  306 krát

ochrany.png


Návrat nahoru
Zobrazit informace o autorovi Odeslat soukromou zprávu Zobrazit autorovy WWW stránky
Neniu



Založen: May 01, 2015
Příspěvky: 1174
Bydliště: Doupě kdesi v severních horách :-)

PříspěvekZaslal: pá leden 07 2022, 8:10    Předmět: Citovat

Chvilku mi trvalo pochopit jak to funguje, ale o to více se mi to líbí. Což tentokrát skutečně nemyslím nijak ironicky. Hezky vymyšlené, fakt, že jo. Radost pohledět Smile

A také je to důkaz, že ne do všeho se musí nutně cpát programovatelné obvody.

_________________
Jsem na cestě k šípku.
Návrat nahoru
Zobrazit informace o autorovi Odeslat soukromou zprávu
Kremik



Založen: Mar 30, 2012
Příspěvky: 3654
Bydliště: Havířov

PříspěvekZaslal: pá leden 07 2022, 16:54    Předmět: Citovat

No tak T2 a T4 se mi zrovna nelíbí. Ale fungovat to bude, to jo.
Návrat nahoru
Zobrazit informace o autorovi Odeslat soukromou zprávu Odeslat e-mail
Neniu



Založen: May 01, 2015
Příspěvky: 1174
Bydliště: Doupě kdesi v severních horách :-)

PříspěvekZaslal: pá leden 07 2022, 18:49    Předmět: Citovat

Kremik napsal(a):
No tak T2 a T4 se mi zrovna nelíbí.


Proč? Myslíš na omezení bázového proudu? Pokud ano, tak já si myslím, že omezený je.

_________________
Jsem na cestě k šípku.
Návrat nahoru
Zobrazit informace o autorovi Odeslat soukromou zprávu
Kremik



Založen: Mar 30, 2012
Příspěvky: 3654
Bydliště: Havířov

PříspěvekZaslal: pá leden 07 2022, 19:43    Předmět: Citovat

Ale ne. Nelíbí se mi, že na kladné napětí je to citlivější než na záporné. Vem si, že když se tam objeví kladné napětí, proud půjde do báze T1 nebo T3 a stačí ho fakt trošička, protože trand ho βx zesílí a hned stáhne větev vedoucí do operáku k zemi.
Ovšem když se objeví záporné, začne tahat za emitor, tudíž zesílení tohoto proudu se nekoná a R6 nebo R8 musí procházet plný proud potřebný k tomu, aby stáhl uvedenou větev k zemi.
Funkčně to není problém, protože zmíněná větev je napájená přes 470k, takže i tak stačí troška proudu, ale rozhodně to není něco nad čím bych se rozplýval nebo slintal.

Navíc, když na C3 je záporné napětí, už mohlo být využito pro detekci záporného napětí v plné citlivosti.
Návrat nahoru
Zobrazit informace o autorovi Odeslat soukromou zprávu Odeslat e-mail
forbidden



Založen: Feb 14, 2005
Příspěvky: 9422
Bydliště: Brno (JN89GF)

PříspěvekZaslal: čt leden 27 2022, 20:07    Předmět: Citovat

Tak mám ověřenej i zesilovač. Texan hraje subjektivně opravdu dobře, ani jsem to nečekal. Na stejný bedny (bass reflex) snad hraje i líp, jak Aiwa NSX-999, na kterou jsem dřív na starým bytě hrával.
Na provedení se nekoukejte, toto je jen pro účely měření a testování. Finální bedna bude hliník.
Tak kdyby si někdo chtěl postavit retro zesák z 1972, tak mám ještě pár desek, za 80,-.



texan1.jpg
 Komentář:
Texan
 Velikost:  227.86 kB
 Zobrazeno:  133 krát

texan1.jpg



texan2.jpg
 Komentář:
Texan
 Velikost:  265.3 kB
 Zobrazeno:  122 krát

texan2.jpg


Návrat nahoru
Zobrazit informace o autorovi Odeslat soukromou zprávu Zobrazit autorovy WWW stránky
Zobrazit příspěvky z předchozích:   
Přidat nové téma   Zaslat odpověď       Obsah fóra Diskuzní fórum Elektro Bastlírny -> Nabídka přístrojů, součástek a náhradních dílů Časy uváděny v GMT + 1 hodina
Strana 1 z 1

 
Přejdi na:  
Nemůžete odesílat nové téma do tohoto fóra.
Nemůžete odpovídat na témata v tomto fóru.
Nemůžete upravovat své příspěvky v tomto fóru.
Nemůžete mazat své příspěvky v tomto fóru.
Nemůžete hlasovat v tomto fóru.
Nemůžete připojovat soubory k příspěvkům
Můžete stahovat a prohlížet přiložené soubory

Powered by phpBB © 2001, 2005 phpBB Group
Forums ©
Nuke - Elektro Bastlirna

Informace na portálu Elektro bastlírny jsou prezentovány za účelem vzdělání čtenářů a rozšíření zájmu o elektroniku. Autoři článků na serveru neberou žádnou zodpovědnost za škody vzniklé těmito zapojeními. Rovněž neberou žádnou odpovědnost za případnou újmu na zdraví vzniklou úrazem elektrickým proudem. Autoři a správci těchto stránek nepřejímají záruku za správnost zveřejněných materiálů. Předkládané informace a zapojení jsou zveřejněny bez ohledu na případné patenty třetích osob. Nároky na odškodnění na základě změn, chyb nebo vynechání jsou zásadně vyloučeny. Všechny registrované nebo jiné obchodní známky zde použité jsou majetkem jejich vlastníků. Uvedením nejsou zpochybněna z toho vyplývající vlastnická práva. Použití konstrukcí v rozporu se zákonem je přísně zakázáno. Vzhledem k tomu, že původ předkládaných materiálů nelze žádným způsobem dohledat, nelze je použít pro komerční účely! Tento nekomerční server nemá z uvedených zapojení či konstrukcí žádný zisk. Nezodpovídáme za pravost předkládaných materiálů třetími osobami a jejich původ. V případě, že zjistíte porušení autorského práva či jiné nesrovnalosti, kontaktujte administrátory na diskuzním fóru EB.


PHP-Nuke Copyright © 2005 by Francisco Burzi. This is free software, and you may redistribute it under the GPL. PHP-Nuke comes with absolutely no warranty, for details, see the license.
Čas potřebný ke zpracování stránky 0.38 sekund