Vítejte na Elektro Bastlírn?
Nuke - Elektro Bastlirna
  Vytvořit účet Hlavní · Fórum · DDump · Profil · Zprávy · Hledat na fóru · Příspěvky na provoz EB

Vlákno na téma KORONAVIRUS - nutná registrace


Nuke - Elektro Bastlirna: Diskuzní fórum

 FAQFAQ   HledatHledat   Uživatelské skupinyUživatelské skupiny   ProfilProfil   Soukromé zprávySoukromé zprávy   PřihlášeníPřihlášení 

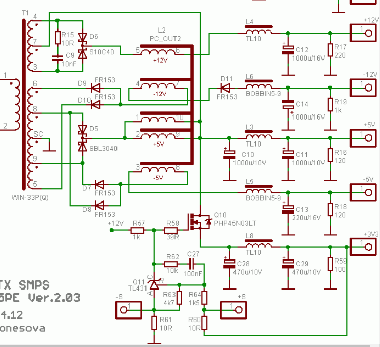
Toroidní trafo na výstupu ATX
Jdi na stránku 1, 2, 3  Další
 
Přidat nové téma   Zaslat odpověď       Obsah fóra Diskuzní fórum Elektro Bastlírny -> Svářečky, UPS, nabíječe, měniče, zdroje, trafa a další
Zobrazit předchozí téma :: Zobrazit následující téma  
Autor Zpráva
kulikus



Založen: Dec 10, 2009
Příspěvky: 3033

PříspěvekZaslal: so duben 17 2021, 22:24    Předmět: Toroidní trafo na výstupu ATX Citovat

Proč je osazováno doplňkové toroidní trafo L2 na výstupu ATX? Jdou jím snad všechna výstupní napětí. A přesytky následují.


ATX-sekundar.png
 Komentář:
Výstupní strana ATX zdroje
 Velikost:  73.4 kB
 Zobrazeno:  211 krát

ATX-sekundar.png



_________________
pro mládež - Hamíkův koutek
Návrat nahoru
Zobrazit informace o autorovi Odeslat soukromou zprávu Zobrazit autorovy WWW stránky
EKKAR



Založen: Mar 16, 2005
Příspěvky: 34683
Bydliště: Česká Třebová, JN89FW21

PříspěvekZaslal: so duben 17 2021, 22:54    Předmět: Citovat

L2 není trafo a ty malý špulky ve výstupech nejsou přesytky. Přesytka je právě L2 a ty špulky jsou filtrační tlemifky ve výstupních ∏-článkách ... Zkus některý z těch několika vinutí na tý L2 zapojit obráceně a takovej zdroj pak zapnout a zatížit ...
_________________
Nasliněný prst na svorkovnici domovního rozvaděče: Jó, paninko, máte tam ty Voltíky všecky...
A kutilmile - nelituju tě Mr. Green Mr. Green !!!
Návrat nahoru
Zobrazit informace o autorovi Odeslat soukromou zprávu Odeslat e-mail
lesana87



Založen: Sep 20, 2014
Příspěvky: 3906

PříspěvekZaslal: ne duben 18 2021, 8:05    Předmět: Citovat

V tom zdroji žádná přesytka není. L2 je výstupní tlumivka, která tím, že je společná, pomáhá vyrovnávat nerovnoměrná zatížení v jednotlivých větvích a stabilizovat poměry výstupních napětí. Ty malé tlumivky jsou jen dodatečná filtrace, mnohdy se ani neosazují, protože některé stabilizaci spíš zhoršují.
Návrat nahoru
Zobrazit informace o autorovi Odeslat soukromou zprávu
teufel



Založen: Feb 09, 2017
Příspěvky: 484
Bydliště: Na dohled od Spolany

PříspěvekZaslal: ne duben 18 2021, 8:08    Předmět: Citovat

L2 je výstupní tlumivka nutná pro správnou funkci propustného měniče. Je společná pro všechna výstupní napětí - vinutí mají vzájemnou vazbu - protože pak je výstupní napětí méně závislé na rozdílném zatížení jednotlivých větví. Filtrační tlumivky jsou až ty L3 - L8.
Návrat nahoru
Zobrazit informace o autorovi Odeslat soukromou zprávu
barnodaj



Založen: Apr 16, 2011
Příspěvky: 944
Bydliště: Vodňansko

PříspěvekZaslal: ne duben 18 2021, 8:57    Předmět: Citovat

Přesytka v ATX PC zdroji se občas používá v regulaci větve 3,3V, je tady o tom někde kus vlákna
Návrat nahoru
Zobrazit informace o autorovi Odeslat soukromou zprávu
kulikus



Založen: Dec 10, 2009
Příspěvky: 3033

PříspěvekZaslal: ne duben 18 2021, 9:09    Předmět: Citovat

Když mi nezáleží na velikosti výstupního napětí - nepožaduji napěťovou regulaci - a vyřadím přepěťovou ochranu a přepojím upravenou napěťovou zpětnou vazbu z výstupu na referenční napětí, ponechám jen ochranu při zkratu (překlopí a podrží DTC vstup KA7500B):

- ohrozím tím spínací prvky na primární straně?
- změní se poměry na primární straně když v takovém případě připojím odporovou zátěž rovnou na sekundár nebo za usměrňovací diody sekundáru, nebo za tlumivku sekundáru?

- ovlivní absence elytů na sekundáru poměry na primáru?
Nemám teď totiž náhradu pro nafouklé elyty.

- snese takto upravený zdroj (bez ZV) odpojení a připojení zátěže?

_________________
pro mládež - Hamíkův koutek
Návrat nahoru
Zobrazit informace o autorovi Odeslat soukromou zprávu Zobrazit autorovy WWW stránky
PavelFF



Založen: Feb 18, 2008
Příspěvky: 5255
Bydliště: Brno

PříspěvekZaslal: ne duben 18 2021, 11:34    Předmět: Citovat

Když vyřadíš zpětnou vazbu, bude na výstupu buď nulové nebo maximální napětí. Připojit zpětnovazební vstup zrovna na referenční napětí je asi blbě. Může to vést k oběma mezním stavům na výstupu - buď nula nebo naplno. Takže ho připoj na bezpečně menší než referenční napětí, aby se zdroj snažil rozdíl dohnat.

Prvky na primární straně to neohrozí (pokud je nepřetížíš teplotně).
V normálním stavu spínací tranzistor jede se střídou (zatěžovatelem) asi (20-30)%. Když rozpojíš zp. vazbu, pojede se střídou skoro 50% (zmenšenou o nutné "mrtvé doby"). Střední napětí na výstupu vzroste zhruba na dvojnásobek (naprázdno asi na 25V).
Pokud připojíš odpor přímo za usměrňovací diody, bude to fungovat, ale tvar napětí budou zubaté obdélníky s mezerami.
Amplituda napětí(výška obdélníků) je daná převodem trafa a bývá kolem kolem 50V. Kdybys použil dvoucestný usměrňovač, dostaneš ze zdroje kolem 50V.

Tlumivka a kondenzátor slouží k tomu, aby výstupní napětí nepadalo k nule a bylo vyhlazené.

Bez zpětné vazby bude výstupní napětí zdroje pochopitelně dost záviset na velikosti proudu a na velikosti napájecího napětí.
Návrat nahoru
Zobrazit informace o autorovi Odeslat soukromou zprávu
Behemot
Doporučuje se dohled moderátorů


Založen: Nov 01, 2013
Příspěvky: 2328

PříspěvekZaslal: ne duben 18 2021, 12:07    Předmět: Citovat

Já bych jaksi i z praxe podotknul, že to je teda docela naivní představa, že prvky na primáru umřou jenom teplotně.

Jelikož podle schématu to bude nějakej šmejd na platformě z 80. let, rejžákem patřičně obrazek_cenzura, navíc tydlety stařičký kontroléry typu 7500, nemají vůbec žádnej způsob, jak měřit stav transformátoru a řadu dalších věcí (nemá to nejspíš ani měření nadproudu, natož zkratu na primáru), tak pokud to přežene, obvyklou kratochvílí bývá nasycení jádra trafa a okamžitá destrukce tranzistorů, který jdou do zkratu, jakmile impedanca jádra klesá k nule.

Ostatně je vůbec problém vědět, co pak odejde jako první, jelikož (podřadný) součástky pak jedou na limitu (nebo za ním), i to řízení se snadno rozjede a i kdyby nakrásně ten kontrolér chtěl držet střídu maximálně 50 %, tak ovšem tam nemáš ideální ani ty tranzistory, ani diody, ani kondenzátory, všechno to má parazitní kapacity a indukce, takže snadno těch 50 % přelezeš. Výsledkem vždycky je odpálení spínačů a v ten moment už je to v rukou křemíkovýho páně, co všechno ten šlus vezme.

S ohledem na styl dotazu bez urážky, ale mám dojem, že autor zase vymejšlí nějakou pěknou kokotinu. Jako že vyndám půlku součástek, bude to fungovat? No tvl Laughing
Návrat nahoru
Zobrazit informace o autorovi Odeslat soukromou zprávu Zobrazit autorovy WWW stránky
EKKAR



Založen: Mar 16, 2005
Příspěvky: 34683
Bydliště: Česká Třebová, JN89FW21

PříspěvekZaslal: ne duben 18 2021, 12:27    Předmět: Citovat

Mně se zas při pokusech o přestavbu ATX zdrojů (všeobecně v tu dobu šmahem řízenejch TL494 = KIA7500) na aspoň v určitejch mezích regulovatelnej zdroj stalo několikrát, že při pokusu stáhnout výstupní napětí co nejníž zdroj do tý doby krom větráku fungující naprosto bezhlučně najednou zasyčel nebo spíš bzíknul na hodně vysoký, ale slyšitelný frekvenci - a odpálil právě oba spínáky na primární straně. Obvykle tam byly na chladič namontovaný MJE1503 nebo podobný typy futrálovaný do TO-220 a odlítly vždycky oba dva naráz, buzený byly malýma bipolárama ve futrálech TO-92 kolem řídícího švába. Protože nemám paměťový oscilo, nikdy jsem přesně nezjistil, za jakejch poměrů k takovýmu odpálení došlo - ale po probádání problému spolu s několika dalšíma známýma jsme usoudili, že na vině byla patrně "podregulace" buzení, neboli stav, kdy řídící impuls pro vstupní spínáky už byl ZV tak zkrácenej, že je nedokázal dostatečně rychle otevřít a ty umřely na přehřátí, protože se nedostaly do saturovanýho stavu a vlastně celou dobu trvání příslušnýho otevíracího impulsu byly v lineární oblasti charakteristiky ...
_________________
Nasliněný prst na svorkovnici domovního rozvaděče: Jó, paninko, máte tam ty Voltíky všecky...
A kutilmile - nelituju tě Mr. Green Mr. Green !!!
Návrat nahoru
Zobrazit informace o autorovi Odeslat soukromou zprávu Odeslat e-mail
Behemot
Doporučuje se dohled moderátorů


Založen: Nov 01, 2013
Příspěvky: 2328

PříspěvekZaslal: ne duben 18 2021, 12:40    Předmět: Citovat

Zajímavý Very Happy

Jinak ovšem ale nejčastější bývaly 13007, aspoň v pozdějších zdrojích.
Návrat nahoru
Zobrazit informace o autorovi Odeslat soukromou zprávu Zobrazit autorovy WWW stránky
kulikus



Založen: Dec 10, 2009
Příspěvky: 3033

PříspěvekZaslal: ne duben 18 2021, 13:07    Předmět: Citovat

Stalo se mi totéž. ​
Výchozí stav byl nefunkční ATX s nafouklými elity.
Po vyřazení přepěťové ochrany výstupu to začalo pískat/syčet, rozsvítilo to halogenku do auta 5A. Při zatížetní jel zdroj tiše, ZV byla původní.
Po určité době se odporoučely trandy půlmůstku v dané chvíli bez chladiče a bez zátěže na výstupu a pořádně teplé.
Je mi jasné, že nevyhlazený výstup může rozkmitat regulační smyčku a zlikvidovat trandy.
V dalším se chystám osadit půlmůstek tranyistoryBUT76A (vhodnější právě nemám) a předřadit žárovku jako ochranu. Vzhledem k delším časům (ton=1us, ts=3us, tr=0,8us) a nízkému ft=7MHz je asi na 33 us periodě spínání čeká podobná labutí píseň.

_________________
pro mládež - Hamíkův koutek
Návrat nahoru
Zobrazit informace o autorovi Odeslat soukromou zprávu Zobrazit autorovy WWW stránky
kulikus



Založen: Dec 10, 2009
Příspěvky: 3033

PříspěvekZaslal: ne duben 18 2021, 13:15    Předmět: Citovat

to Behemot: nadproud chci snímat na R50 a zavést na jeden z FB komparátorů.

V původním zapojení reaguje s časovou konstantou asi 340 spínacích cyklů.

_________________
pro mládež - Hamíkův koutek
Návrat nahoru
Zobrazit informace o autorovi Odeslat soukromou zprávu Zobrazit autorovy WWW stránky
Behemot
Doporučuje se dohled moderátorů


Založen: Nov 01, 2013
Příspěvky: 2328

PříspěvekZaslal: ne duben 18 2021, 13:22    Předmět: Citovat

Předpokládám je na primáru, na schématu nevidim. To je smysluplná úprava, programově to mají totiž až pozdější zdroje s novějšíma řídicíma obvodama (obvykle už s trandama ve forward konfiguraci), kde si to ty šváby cíleně měří kvůli korekci účiníku, takže přidat k tomu pár hradel k vypnutí při nadproudu už je vlastně zadarmo.

Z těch starších to neměly obvykle nikdy, maximálně pokud si s tím svědomitej výrobce vyhrál a přes nějakej komparátor to tam přidal.
Návrat nahoru
Zobrazit informace o autorovi Odeslat soukromou zprávu Zobrazit autorovy WWW stránky
kulikus



Založen: Dec 10, 2009
Příspěvky: 3033

PříspěvekZaslal: ne duben 18 2021, 13:33    Předmět: Citovat

R50 je u trafa T2 pro buzení ve schematu odkazovaném v předchozím na linku KA7500B.
_________________
pro mládež - Hamíkův koutek
Návrat nahoru
Zobrazit informace o autorovi Odeslat soukromou zprávu Zobrazit autorovy WWW stránky
PavelFF



Založen: Feb 18, 2008
Příspěvky: 5255
Bydliště: Brno

PříspěvekZaslal: ne duben 18 2021, 15:44    Předmět: Citovat

Behemot napsal(a):
..., navíc tydlety stařičký kontroléry typu 7500, nemají vůbec žádnej způsob, jak měřit stav transformátoru a řadu dalších věcí (nemá to nejspíš ani měření nadproudu, natož zkratu na primáru), tak pokud to přežene, obvyklou kratochvílí bývá nasycení jádra trafa a okamžitá destrukce tranzistorů, který jdou do zkratu, jakmile impedanca jádra klesá k nule....
To je hojně rozšířená ale úplně špatná představa, že transformátor se přesytí PROUDEM. Větší proud primáru je důsledkem zvýšené zátěže (na sekundáru). Na nasycení jádra nemá proud žádný přímý vliv. Žádná impedance neklesá k nule. Co myslíš slovy" ...natož zkratu na primáru"? Jak vznikne zkrat na primáru?

Behemot napsal(a):
....a i kdyby nakrásně ten kontrolér chtěl držet střídu maximálně 50 %, tak ovšem tam nemáš ideální ani ty tranzistory, ani diody, ani kondenzátory, všechno to má parazitní kapacity a indukce, takže snadno těch 50 % přelezeš. Výsledkem vždycky je odpálení spínačů...
Kontrolér má HW limit na maximálně 45%. A mrtvou dobu lze ještě zvětšit podle potřeby.

Pokud tomu někdo nerozumí a vrtá se v tom, tak mu to zpočátku hoří pod rukama. Nějak se to naučit musí. Ale není to stařičkým kontrolérem.
Návrat nahoru
Zobrazit informace o autorovi Odeslat soukromou zprávu
Zobrazit příspěvky z předchozích:   
Přidat nové téma   Zaslat odpověď       Obsah fóra Diskuzní fórum Elektro Bastlírny -> Svářečky, UPS, nabíječe, měniče, zdroje, trafa a další Časy uváděny v GMT + 1 hodina
Jdi na stránku 1, 2, 3  Další
Strana 1 z 3

 
Přejdi na:  
Nemůžete odesílat nové téma do tohoto fóra.
Nemůžete odpovídat na témata v tomto fóru.
Nemůžete upravovat své příspěvky v tomto fóru.
Nemůžete mazat své příspěvky v tomto fóru.
Nemůžete hlasovat v tomto fóru.
Nemůžete připojovat soubory k příspěvkům
Můžete stahovat a prohlížet přiložené soubory

Powered by phpBB © 2001, 2005 phpBB Group
Forums ©
Nuke - Elektro Bastlirna

Informace na portálu Elektro bastlírny jsou prezentovány za účelem vzdělání čtenářů a rozšíření zájmu o elektroniku. Autoři článků na serveru neberou žádnou zodpovědnost za škody vzniklé těmito zapojeními. Rovněž neberou žádnou odpovědnost za případnou újmu na zdraví vzniklou úrazem elektrickým proudem. Autoři a správci těchto stránek nepřejímají záruku za správnost zveřejněných materiálů. Předkládané informace a zapojení jsou zveřejněny bez ohledu na případné patenty třetích osob. Nároky na odškodnění na základě změn, chyb nebo vynechání jsou zásadně vyloučeny. Všechny registrované nebo jiné obchodní známky zde použité jsou majetkem jejich vlastníků. Uvedením nejsou zpochybněna z toho vyplývající vlastnická práva. Použití konstrukcí v rozporu se zákonem je přísně zakázáno. Vzhledem k tomu, že původ předkládaných materiálů nelze žádným způsobem dohledat, nelze je použít pro komerční účely! Tento nekomerční server nemá z uvedených zapojení či konstrukcí žádný zisk. Nezodpovídáme za pravost předkládaných materiálů třetími osobami a jejich původ. V případě, že zjistíte porušení autorského práva či jiné nesrovnalosti, kontaktujte administrátory na diskuzním fóru EB.


PHP-Nuke Copyright © 2005 by Francisco Burzi. This is free software, and you may redistribute it under the GPL. PHP-Nuke comes with absolutely no warranty, for details, see the license.
Čas potřebný ke zpracování stránky 0.15 sekund