Vítejte na Elektro Bastlírn?
Nuke - Elektro Bastlirna
  Vytvořit účet Hlavní · Fórum · DDump · Profil · Zprávy · Hledat na fóru · Příspěvky na provoz EB

Vlákno na téma KORONAVIRUS - nutná registrace


Nuke - Elektro Bastlirna: Diskuzní fórum

 FAQFAQ   HledatHledat   Uživatelské skupinyUživatelské skupiny   ProfilProfil   Soukromé zprávySoukromé zprávy   PřihlášeníPřihlášení 

Generátor funkcií - Koncovy stupeň

 
Přidat nové téma   Zaslat odpověď       Obsah fóra Diskuzní fórum Elektro Bastlírny -> Řešení problémů s různými konstrukcemi
Zobrazit předchozí téma :: Zobrazit následující téma  
Autor Zpráva
dudo02



Založen: Feb 27, 2007
Příspěvky: 1002

PříspěvekZaslal: út listopad 24 2020, 7:29    Předmět: Generátor funkcií - Koncovy stupeň Citovat

Zdravím,

Nakoľko sa v poslednom čase začínam venovať autolelektrike, potrebujem občas výkonovú PWM reguláciu s možnosťou zmeny frekvencie, popr. zdroj impulzov. Ku generátoru funkcií som si pripojil hotový modul - schéma v prílohe.
Rád by som sa opýtal, či hrozí zničenie samotného generátora pri prípadnom zničení MOSFETov a tým pádom,či je potrebné oddeliť generátor funkcí od tohoto modulu galvanicky - optočlenom.



High-Power-Dual-MOSFET-Switch-Module.jpg
 Komentář:
 Velikost:  133.76 kB
 Zobrazeno:  184 krát

High-Power-Dual-MOSFET-Switch-Module.jpg


Návrat nahoru
Zobrazit informace o autorovi Odeslat soukromou zprávu
Zaky



Založen: Oct 30, 2010
Příspěvky: 6992
Bydliště: Praha

PříspěvekZaslal: út listopad 24 2020, 10:57    Předmět: Citovat

Samotné oddělení optočlenem, pokud od toho chceš PWM na nějakém vyšším kmitočtu, není tak jednoduché. Chce to mezi optočlen a mosfet použít gatedriver. Dále, pokud je to do auta, tak je vhodné použít jištění a ochranu proti špičkám, tedy alespoň nějaký macatý transil, případně LC filtr. Pokud je to jen na hraní a bojíš se o výstup generátoru a PWM není nijak rychlá, tak dej jen transil na výstup generátoru před ten 100R rezistor, co tam máš a tím výstup generátoru bezpečně ochráníš.
_________________
Krátce před tím, než se to rozbilo, tak to ještě fungovalo...
Návrat nahoru
Zobrazit informace o autorovi Odeslat soukromou zprávu
dudo02



Založen: Feb 27, 2007
Příspěvky: 1002

PříspěvekZaslal: st listopad 25 2020, 6:52    Předmět: Citovat

Nemá to byť určené na hranie - v aute nie je vždy možnosť aktivovať akčné členy cez sériovú diagnostiku a vtedy je potrebné použiť priame napojenie aktora a tým overiť jeho funkčnosť.

Čiže bude v poriadku, ak použijem obojsmerný transil napr. 15V ?
Generátor má na výstupe max. 10V. Amplitúda max. 20V. Frekvencia PWM sa bude pohybovať max. 10kHz, čo myslím nie je nič kritické.
Áno - ide mi o ochranu výstupu generátora. Samozrejme silová časť bude istená patričnou poistkou, len sa obávam aby sa pri poruche, skrate, prepätí nezavlieklo niečo zo silovej časti na výstup generátora a tým ho poškodilo.
Návrat nahoru
Zobrazit informace o autorovi Odeslat soukromou zprávu
fredis



Založen: Nov 17, 2004
Příspěvky: 5468
Bydliště: Třebíčsko

PříspěvekZaslal: pá listopad 27 2020, 23:06    Předmět: Citovat

Aktivace akčních členů = čipování?
_________________
Rotor rotuje a stator stagnuje...
Návrat nahoru
Zobrazit informace o autorovi Odeslat soukromou zprávu
misocko



Založen: Jun 26, 2009
Příspěvky: 1485
Bydliště: Hlohovec (Sk)

PříspěvekZaslal: pá listopad 27 2020, 23:46    Předmět: Citovat

v dnesnej dobe kedy existuju optobudice mosfetov (narychlo nejaky HCNW mam doma)
by som to tam rovno dal a nespekuloval
Návrat nahoru
Zobrazit informace o autorovi Odeslat soukromou zprávu Odeslat e-mail
dudo02



Založen: Feb 27, 2007
Příspěvky: 1002

PříspěvekZaslal: so listopad 28 2020, 8:09    Předmět: Citovat

fredis napsal(a):
Aktivace akčních členů = čipování?
Nie.
Testy proporcionálnych ventilov napr. EGR ventilov, regulátorov tlaku, škrtiace klapky atď. Proste všetko čo je napájané priamo PWM. Niekedy ponúka OBD diagnostika možnosť aktivácie a niekedy nie. A niekedy je potrebné otestovať diel demontovaný - na stole.

misocko - na tie optobudiče sa pozriem.
Návrat nahoru
Zobrazit informace o autorovi Odeslat soukromou zprávu
fredis



Založen: Nov 17, 2004
Příspěvky: 5468
Bydliště: Třebíčsko

PříspěvekZaslal: so listopad 28 2020, 10:35    Předmět: Citovat

Dudo díky!
_________________
Rotor rotuje a stator stagnuje...
Návrat nahoru
Zobrazit informace o autorovi Odeslat soukromou zprávu
dudo02



Založen: Feb 27, 2007
Příspěvky: 1002

PříspěvekZaslal: ne leden 23 2022, 10:45    Předmět: Citovat

Môže dôjsť k nejakému poškodeniu koncového stupňa (schéma v prvom prispevku), ak na gate privediem PWM signál o vyššej frekvencii, na akú je určený? Schéma v prvom príspevku je hotový modul, ktorého Max. frekvencia je 20kHz.
Poprípade či môže dôjsť k poškodeniu ak tam privediem iný priebeh napr. pílu, trojuholník, sínus, ale v rozsahu na aký je určený, teda do tých 20kHz.
Návrat nahoru
Zobrazit informace o autorovi Odeslat soukromou zprávu
EKKAR



Založen: Mar 16, 2005
Příspěvky: 34996
Bydliště: Česká Třebová, JN89FW21

PříspěvekZaslal: ne leden 23 2022, 11:27    Předmět: Citovat

dudo02 napsal(a):
fredis napsal(a):
Aktivace akčních členů = čipování?
Nie.
Testy proporcionálnych ventilov napr. EGR ventilov, regulátorov tlaku, škrtiace klapky atď. Proste všetko čo je napájané priamo PWM. Niekedy ponúka OBD diagnostika možnosť aktivácie a niekedy nie. A niekedy je potrebné otestovať diel demontovaný - na stole.

misocko - na tie optobudiče sa pozriem.
Oni si dneska "soudruzi konštruktéři" v automotive ulehčujou práci jak jen můžou třeba i tím, že jako denní svícení používají dálkovou (!!!) sekci sdruženýho hlavního světlometu, ovšem napájenou právě pulsním proudem o zmenšený intenzitě, takže světelnej zdroj má menší svítivost a přes to, že je umístěnej v necloněný parabole/optice, tak neoslňuje, ale plní požadavek "bejt viditelnej". V éře uplatnění LEDek jako zdroje světla ta PWM dostala ještě větší uplatnění než dřív. A ty "nejnačipovanější" kcháry (teď mám na mysli ne ty nejvýkonnější, ale ty nejnacpanější elektronikou) už PWM řídí úplně všecko - rychlost větráků klimy i chladiče, stěračů, motorickýho otevírání i zavírání kapoty a dveří včetně kufrovejch, polohování sedaček, intenzitu vnitřního osvětlení ... Prostě míň to topí do tepelnejch ztrát a s rostoucím podílem elmobilů to bude jen a jen častější způsob regulace čehokoliv.
_________________
Nasliněný prst na svorkovnici domovního rozvaděče: Jó, paninko, máte tam ty Voltíky všecky...
A kutilmile - nelituju tě Mr. Green Mr. Green !!!


Naposledy upravil EKKAR dne ne leden 23 2022, 11:28, celkově upraveno 1 krát.
Návrat nahoru
Zobrazit informace o autorovi Odeslat soukromou zprávu Odeslat e-mail
termit256



Založen: Dec 06, 2007
Příspěvky: 10335

PříspěvekZaslal: ne leden 23 2022, 11:28    Předmět: Citovat

Podivej se na SOA toho mosfetu. Pri 10ms pujde uz pri nejakych 2A do kopru. Takze s trojuhelnikem a spol. bych moc nelaskoval. Pokud to chces na profi pouziti a nechces to kazdou chvili lecit, dej tam jeden poradny mosfet, gate driver, samozrejme ty transily jak ti vsichni radi a melo by to fungovat.
Nevim co se pouziva ci nepouziva v autech, ale nebudes spis potrebovat H-Bridge nez jen pouhou PWM?
Návrat nahoru
Zobrazit informace o autorovi Odeslat soukromou zprávu
dudo02



Založen: Feb 27, 2007
Příspěvky: 1002

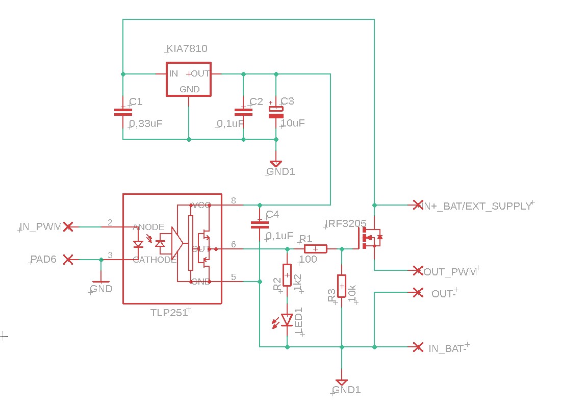
PříspěvekZaslal: pá leden 28 2022, 6:18    Předmět: Citovat

Vďaka za info - SOA je pre mňa nová informácia.
Použijem teda IRF3205 - ten má SOA pri 12V cca 20A. Istené to budem mať 15A poistkou.
Frekvencia nakoniec bude max. 10Khz - vyššiu nevyužijem.
Stačí použiť pri tejto frekvencii optotranzistor(schéma v prílohe), alebo je potrebný aj gatedriver?
Vstup na optočlen by som pripojil na signalový výstup z procesora - neovplyvní, to nejakým spôsobom samotný signál?



Schema.png
 Komentář:
 Velikost:  40.22 kB
 Zobrazeno:  129 krát

Schema.png



Procesor.jpg
 Komentář:
 Velikost:  179.29 kB
 Zobrazeno:  123 krát

Procesor.jpg


Návrat nahoru
Zobrazit informace o autorovi Odeslat soukromou zprávu
termit256



Založen: Dec 06, 2007
Příspěvky: 10335

PříspěvekZaslal: pá leden 28 2022, 7:42    Předmět: Citovat

Pokud tam nebudes poustet sinus, trojuhelnik apod, SOA te nemusi zajimat.
To zapojeni nejak fungovat bude, ale strmost hran nebude nejspis nic moc a mosfet tak muze topit. I kdyz ta frekvence je docela nizka. Ten kondik vyhod, dela presne to co nechces - snizuje strmost hran a mosfet je pak dlouho v oblasti kdy topi. Staci uz ze kapacita gate spolu s temi odpory se na tom bude podilet lvi merou.
Osobne bych tam dal izolovany gate driver a mas klid a jistotu ze to bude fachat jak ma, bez nejakeho laborovani a mereni. Dela se jich spousta, namatkou treba zde. Nektere jsou urcene primo pro automotive. https://www.ti.com/power-management/gate-drivers/isolated-gate-drivers/products.html

Autopojistka ti mosfet stejne nezachrani, ale zase ani nicemu neuskodi. Na tohle jsou vhodne pojistky s charakteristikou GR, ale ty jsou drahe jak prase a stejne ti nezaruci ochranu tohoto mosfetu. U mosfetu za dvacku bych to neresil.
Návrat nahoru
Zobrazit informace o autorovi Odeslat soukromou zprávu
VASEK_W



Založen: Dec 11, 2017
Příspěvky: 971
Bydliště: Pelhřimov

PříspěvekZaslal: pá leden 28 2022, 21:57    Předmět: Citovat

Já bych byl skeptický k tomu obdélníkovému napětí z procesoru 0,8V. To bylo změřeno osciloskopem, nebo čím?
0,8V (na obrázku "procesor") by zrovna nemuselo spolehlivě otevírat tu infra diodu v optočlenu. Mohli by tam být v přenosu přes optočlen právě nechtěné průběhy typu lichoběžníku. Chtělo by to možná více ...

Vašek
Návrat nahoru
Zobrazit informace o autorovi Odeslat soukromou zprávu
dudo02



Založen: Feb 27, 2007
Příspěvky: 1002

PříspěvekZaslal: so leden 29 2022, 10:58    Předmět: Citovat

Termit256:
H bridge nie je potrebný.
Tie Automotive sú parádne. Našiel som ich napr. v TME, ale dodacia lehota je 106týždňov - príčinou je pravdepodobne situácia na trhu a cirkus okolo Covidu. Podobne je na to Mouser.
Autopoistka bude určená na istenie vodičov silového okruhu. Ale ochrana proti skratu by bola naozaj vhodná, nakoľko samotný testovaný komponent može mať skrat. Existuje nejaký vhodný spôsob ochrany výstupu proti preťaženiu pri mojej aplikácii ? Cena MOSFETU nie je dôležitá, ale spoľahlivosť prístroja áno. Je to tak ako si napísal "Pokud to chces na profi pouziti a nechces to kazdou chvili lecit".

VASEK_W:
Merané osciloskopom oproti GND. Pre istotu som to premeral ešte raz a zistil som, že je tam síce 0,8V, ale pri vypnutí výstupu tam mám stálych 0,4V, čo bude asi problém. Pred R9 je 1V pri zapnutom signále a bez signálu tam je 0,5V - viď.obr. v prílohe. Bude to bez ďalšej úpravy použiteľné pre spoľahlivé otváranie a zatváranie diódy?

Pripájam nejakú schému, aby som sa mal od čoho odraziť. Nepochopil som celkom, ako sa počíta prúd tečúci GATEom MOSFETU...
Ten TLP251 má Io max 0,4A , tak snáď to bude stačiť na IRF3205.



Procesor.jpg
 Komentář:
 Velikost:  181.78 kB
 Zobrazeno:  128 krát

Procesor.jpg



sch.jpg
 Komentář:
 Velikost:  77.27 kB
 Zobrazeno:  139 krát

sch.jpg


Návrat nahoru
Zobrazit informace o autorovi Odeslat soukromou zprávu
VASEK_W



Založen: Dec 11, 2017
Příspěvky: 971
Bydliště: Pelhřimov

PříspěvekZaslal: ne leden 30 2022, 0:02    Předmět: Citovat

Asi nezbyde nic jiného, než pak s konkrétním zapojením optočlenu vyzkoušet zapojit to buzení pro něj jak před R9, tak za něj, a vyhodnotit použitelnost.

Vašek
Návrat nahoru
Zobrazit informace o autorovi Odeslat soukromou zprávu
Zobrazit příspěvky z předchozích:   
Přidat nové téma   Zaslat odpověď       Obsah fóra Diskuzní fórum Elektro Bastlírny -> Řešení problémů s různými konstrukcemi Časy uváděny v GMT + 1 hodina
Strana 1 z 1

 
Přejdi na:  
Nemůžete odesílat nové téma do tohoto fóra.
Nemůžete odpovídat na témata v tomto fóru.
Nemůžete upravovat své příspěvky v tomto fóru.
Nemůžete mazat své příspěvky v tomto fóru.
Nemůžete hlasovat v tomto fóru.
Nemůžete připojovat soubory k příspěvkům
Můžete stahovat a prohlížet přiložené soubory

Powered by phpBB © 2001, 2005 phpBB Group
Forums ©
Nuke - Elektro Bastlirna

Informace na portálu Elektro bastlírny jsou prezentovány za účelem vzdělání čtenářů a rozšíření zájmu o elektroniku. Autoři článků na serveru neberou žádnou zodpovědnost za škody vzniklé těmito zapojeními. Rovněž neberou žádnou odpovědnost za případnou újmu na zdraví vzniklou úrazem elektrickým proudem. Autoři a správci těchto stránek nepřejímají záruku za správnost zveřejněných materiálů. Předkládané informace a zapojení jsou zveřejněny bez ohledu na případné patenty třetích osob. Nároky na odškodnění na základě změn, chyb nebo vynechání jsou zásadně vyloučeny. Všechny registrované nebo jiné obchodní známky zde použité jsou majetkem jejich vlastníků. Uvedením nejsou zpochybněna z toho vyplývající vlastnická práva. Použití konstrukcí v rozporu se zákonem je přísně zakázáno. Vzhledem k tomu, že původ předkládaných materiálů nelze žádným způsobem dohledat, nelze je použít pro komerční účely! Tento nekomerční server nemá z uvedených zapojení či konstrukcí žádný zisk. Nezodpovídáme za pravost předkládaných materiálů třetími osobami a jejich původ. V případě, že zjistíte porušení autorského práva či jiné nesrovnalosti, kontaktujte administrátory na diskuzním fóru EB.


PHP-Nuke Copyright © 2005 by Francisco Burzi. This is free software, and you may redistribute it under the GPL. PHP-Nuke comes with absolutely no warranty, for details, see the license.
Čas potřebný ke zpracování stránky 0.15 sekund