Vítejte na Elektro Bastlírn?
Nuke - Elektro Bastlirna
  Vytvořit účet Hlavní · Fórum · DDump · Profil · Zprávy · Hledat na fóru · Příspěvky na provoz EB

Vlákno na téma KORONAVIRUS - nutná registrace


Nuke - Elektro Bastlirna: Diskuzní fórum

 FAQFAQ   HledatHledat   Uživatelské skupinyUživatelské skupiny   ProfilProfil   Soukromé zprávySoukromé zprávy   PřihlášeníPřihlášení 

Pronikání rušení přes releovou desku.
Jdi na stránku 1, 2  Další
 
Přidat nové téma   Zaslat odpověď       Obsah fóra Diskuzní fórum Elektro Bastlírny -> Řešení problémů s různými konstrukcemi
Zobrazit předchozí téma :: Zobrazit následující téma  
Autor Zpráva
jova1



Založen: Dec 20, 2007
Příspěvky: 1346
Bydliště: Chýnov - to je kousek od Tábora

PříspěvekZaslal: so říjen 17 2020, 21:34    Předmět: Pronikání rušení přes releovou desku. Citovat

Zdravím, dávám dohromady procesorové ovládání k bojleru viz: http://www.ebastlirna.cz/modules.php?name=Forums&file=viewtopic&t=93652&postdays=0&postorder=asc&start=0 a narazil jsem na problém s kterým si nevím rady.
Zapojení je následovné. Na desce je procesor picxe, jeho výstupy vedou těmi plochými vodiči na releové desky osazené optrony. Releové desky spínají oběhová čerpadla a elektrické ventily. Napájení 12V je vedeno přímo na tu releovou desku na relátka, 5V pro procesor a releovou desku, pak přes R,L, filtr a 5V lineární stabilizátor. Na stole fungovalo vše jak má. Když jsem to zapojil v kotelně, nastala katastrofa.
Sebemenší zacvakání relátka u oběhového čerpadla, nebo i trafopájkypájky ve stejné zásuvce, okamžitě resetuje procesor. Zkoušel jsem procesorovu desku napájet i z baterie 12V, nepomohlo to. Napětí VCC 5V i JD-VCC 12V co vedou na ty releové desky, jsou na procesorové desce blokované kondenzátory 100nF a 1nF. V okamžiku kdy výstupy na optrony odpojím, je po rušení. Zdá se tedy, že se to tam dostává přes ty releové desky a mě není jasné jak. Můžou za to ty kšandy a indukované napětí do nich? Pomohlo by nahradit klasická relátka nějakými bezkontaktními?



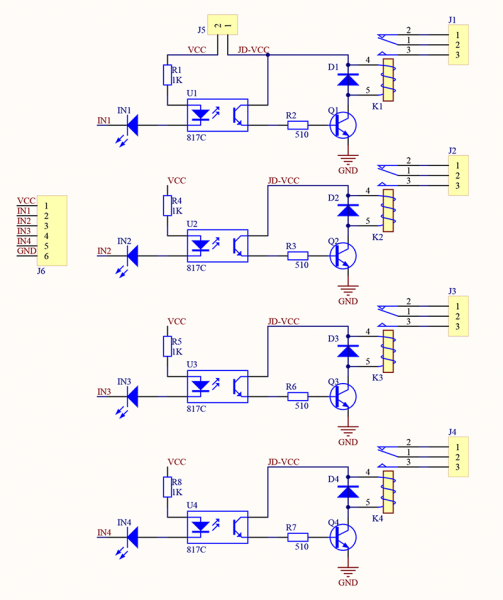
503px-4_channel_relay_schematic.png
 Komentář:
Releová deska.
 Velikost:  283.29 kB
 Zobrazeno:  98 krát

503px-4_channel_relay_schematic.png



deska.jpg
 Komentář:
skutečné provedení
 Velikost:  231.32 kB
 Zobrazeno:  130 krát

deska.jpg


Návrat nahoru
Zobrazit informace o autorovi Odeslat soukromou zprávu Zobrazit autorovy WWW stránky
sinclair



Založen: Feb 02, 2005
Příspěvky: 9923
Bydliště: Luhačovice

PříspěvekZaslal: so říjen 17 2020, 22:07    Předmět: Citovat

Mají procesorová a spínací deska nějaký úsek země, který je společný?
Návrat nahoru
Zobrazit informace o autorovi Odeslat soukromou zprávu Odeslat e-mail
jova1



Založen: Dec 20, 2007
Příspěvky: 1346
Bydliště: Chýnov - to je kousek od Tábora

PříspěvekZaslal: so říjen 17 2020, 22:22    Předmět: Citovat

Procesorová deska je připojená k jednotlivým releovým deskám pouze těmi „kšandami“. Na nich je zem (GND) společná pro 5 i 12V. Stejně to mám i na té procesorové desce, jedna zem pro 5 i 12V tažená podél té hrany u desek. Na ní jsou pájeny ty blokovací kondenzátory k vývodům pro "kšandy".
Návrat nahoru
Zobrazit informace o autorovi Odeslat soukromou zprávu Zobrazit autorovy WWW stránky
Mikras



Založen: Sep 04, 2019
Příspěvky: 651
Bydliště: Praha

PříspěvekZaslal: so říjen 17 2020, 22:38    Předmět: Citovat

Kdysi jsem postavil do práce v budově telefonní ústředy stavebnici programovatelného kódového zámku od Conrada. Umělo to ovládat nezávisle tři okruhy. Na stole taky všechno pracovalo, dokonce i po instalaci v hlavní místnosti a připojení klávesnice a zámku tamtéž. Ale když jsem připojil další dva okruhy, kdy už bylo delší vedení, tak ústředna šílela a kód to nebralo. Navíc se to dostávalo do nedefinovatelných stavů a tak jsem musel na bok skříňky dát tlačítko pro reset. Napadlo mě protáhnout konce přívodního kabelu u klávesnic a el. vrátných smyčkou přes dvouotvorová feritová jádra, co se dávala do symetrizačních TV členů a začalo to fungovat.
Návrat nahoru
Zobrazit informace o autorovi Odeslat soukromou zprávu Odeslat e-mail Zobrazit autorovy WWW stránky
jova1



Založen: Dec 20, 2007
Příspěvky: 1346
Bydliště: Chýnov - to je kousek od Tábora

PříspěvekZaslal: so říjen 17 2020, 22:57    Předmět: Citovat

Tohle automaticky resetuje 555 na desce vlevo, už jsem to tu taky probíral, ale ono není v podstatě co resetovat. Program se rozeběhne, sepne nějaké relátko a po jeho rozepnutí se to resetuje samo. Program se rozeběhne zase od začátku Confused
Návrat nahoru
Zobrazit informace o autorovi Odeslat soukromou zprávu Zobrazit autorovy WWW stránky
Celeron



Založen: Apr 02, 2011
Příspěvky: 20228
Bydliště: Nový Bydžov

PříspěvekZaslal: so říjen 17 2020, 22:59    Předmět: Citovat

Když jsem dělal řízení bivalentního elektrokotle u tepelnýho čerpadla tak jsem měl stejnej problém. V dílně jak víno, v kotelně v rozvaděči resety. A když ne 8051 tak se resetnul a blbě nastavily porty v 82C55. Ten mi tahal za ULN2803 (tranzistory v DIL16 pouzdře) a pak to šlo kšandou přímo na civky relátek na zdrojovou desku s relátkama napájenýma ze samostatnýho 12V zdroje s společnou zemí s procíkem. Procesorová deska byla ve Fe vaničce uzavřená AL deskou s nalepenou membránovkou klávesnicí. Optočleny žádný, propojovací kšanda k procesorový desce ve dveřích rozváděče skoro metr dlouhá jen tak volně, nestíněná.
Bylo to zeměma v rozváděči. Zítra to nafotím a kouknu co jsem tam všecko dělal aby to makalo spolehlivě. Jede to od roku 2012 a nevypadlo to ani jednou.
A to tam tříská asi 5 stykačů kousek od tý zdrojový desky.
Nezoufej, najdeš to, mě ale vychytání resetů trvalo určitě týden.

_________________
Jirka

Proč mi nemůže všechno chodit hned ?!!
Návrat nahoru
Zobrazit informace o autorovi Odeslat soukromou zprávu
jova1



Založen: Dec 20, 2007
Příspěvky: 1346
Bydliště: Chýnov - to je kousek od Tábora

PříspěvekZaslal: so říjen 17 2020, 23:17    Předmět: Citovat

Já si taky pořád říkám, že to musí být nějaká blbost. Už jsem obdobně obvodově postavil pár věcí a spínají se tam mnohem větší proudy, než mají ty 6W motorky na ventilech, ale je pravdou, že jsem nikdy ještě tyhle releové desky nepoužil.
Návrat nahoru
Zobrazit informace o autorovi Odeslat soukromou zprávu Zobrazit autorovy WWW stránky
Milan



Založen: Apr 02, 2012
Příspěvky: 1441
Bydliště: Vysočina

PříspěvekZaslal: ne říjen 18 2020, 5:42    Předmět: Citovat

Obávám se, že tě čeká ještě hodně práce . Ten problém bude zřejmě ta společná zem procesoru a relé na řídící desce. Všechny metodiky návrhu
doporučují kvůli EMC vést země odděleně a spojovat je pouze v jednom bodě.
Zkusil bych ty země pro relé spojit zvlášt a připojit do jednoho bodu na řídící desce ,tam, kde je připojen zdroj . Ne nepodstatný vliv může mít také ochr. vodič sítě a jeho připojení do zařízení resp. zdroje zařízení , tj.
jak se to pak váže s okolními vodivými předměty . Má-li být spojení zemí opravdu jednobodové, pak nemůže být společná zem ve zdroji a ještě na řídící desce, kudy to rušení pak courá se špatně zjištuje.
Návrat nahoru
Zobrazit informace o autorovi Odeslat soukromou zprávu
termit256



Založen: Dec 06, 2007
Příspěvky: 10335

PříspěvekZaslal: ne říjen 18 2020, 7:14    Předmět: Citovat

Pokud ti to dela porad, nebude tezke to najit. Hur se hleda, kdyz se reset provede treba jednou za tyden. Jdi na to vylucovaci metodou, odpoj ten resetovaci obvod, pripojuj jednotlive relatka, vyluc zemni smycky, ukostri a uzemni skrinku apod. dokud nezjistis kde je problem. Ferity urcite pomohou, ale pri takove frekvenci bych na ne nespolehal. Zjisti kdy se po jejich umisteni frekvence resetu snizi a po odstraneni primarniho problemu je tam dej jen pro sichr. Takhle od stolu se neda rict kde je problem. Uz se mi napriklad stalo, ze mi upadlo napajeni mcu a ten se napajel pres ochranne diody ze vstupu, byl vadny blokovaci kond, u velkeho 48portoveho switche jsem po oprave nepripojil uzemnovaci sroubek ze zasuvky a ten se nasledne absolutne nechytal apod.
Návrat nahoru
Zobrazit informace o autorovi Odeslat soukromou zprávu
jova1



Založen: Dec 20, 2007
Příspěvky: 1346
Bydliště: Chýnov - to je kousek od Tábora

PříspěvekZaslal: ne říjen 18 2020, 8:53    Předmět: Citovat

Prozatím děkuuji za rady, jdu nad tím bádat.
Návrat nahoru
Zobrazit informace o autorovi Odeslat soukromou zprávu Zobrazit autorovy WWW stránky
bu2520



Založen: Jul 16, 2007
Příspěvky: 4818
Bydliště: u HK

PříspěvekZaslal: ne říjen 18 2020, 10:39    Předmět: Citovat

podle mě se ti to tam sype přes napájení 230V nemáš tam žádný filtr a když zapíná větší indukční zátěž (motor) tak pošle bordel do napájení procesoru. Neměl bych silovku společnou na jedné desce a vřadil bych filtr do napájení pro logiku.
Návrat nahoru
Zobrazit informace o autorovi Odeslat soukromou zprávu
sinclair



Založen: Feb 02, 2005
Příspěvky: 9923
Bydliště: Luhačovice

PříspěvekZaslal: ne říjen 18 2020, 11:26    Předmět: Citovat

Vytvoř co nejblíže výstupům zdroje společný GND bod. Do tohoto bodu "hvězdicovým" způsobem připojuj země jednotlivých desek i plusy.

Na nějakém společném úseku země, co je společný pro +5V i pro +12V, Ti vznikají při spínání relé proudové špičky-úbytky, které Ti to takhle shazují.

Budeš to muset přepojit tak, aby zem pro 5V desku a zem pro 12V desku byly vedené úplně oddělené, spojené jen u toho zdroje a už nikde jinde.


Naposledy upravil sinclair dne ne říjen 18 2020, 11:37, celkově upraveno 1 krát.
Návrat nahoru
Zobrazit informace o autorovi Odeslat soukromou zprávu Odeslat e-mail
sinclair



Založen: Feb 02, 2005
Příspěvky: 9923
Bydliště: Luhačovice

PříspěvekZaslal: ne říjen 18 2020, 11:36    Předmět: Citovat

Jo a důležitá věc, proto to dávám sólo:

Paralelně k primáru síťového trafa připoj X2 kondenzátor od 33 do 220n/275V AC, podle toho, jak výkonná trafa jsou.
Např. k trafáčku do 10VA bohatě stačí kondík těch 22-33n/275V AC, ke větším, asi okolo 50VA a víc, bych už dal 47-68-100n.

Kondy X2 by měly být opravdu dobré kvality, ne ty levné čínské kostkové atrapy žluté barvy.
Výborné jsou modré Philips/NXP, nebo dostupnější řada KNB1560X od Iskry, běžně dostupné v Ecomu.
Ty Iskry mám vyzkoušené, jsou skvělé a jediné, co mi u nich vadí, když je potřebuju někam dodatečně připojit, jsou jejich 8mm krátké vývody.
Ecom má z X2-kondů ještě Arcotronics řady R46X. Jsou sice dražší, stejně dobré jako Iskry, ale mají až 3,5 cm dlouhé vývody.

Stejně tak, zapoj paralelně s primárem /za primární pojistku!/ dobrý varistor na 250V-275V s průměrem 12-14mm.

Uvidíš, že tahle dvě opatření "sežerou" velkou většinu toho prskání ze sítě.

Jakýkoli běžný nf zesilovač s klasickým síťovým trafem, bez tohoto kondenzátoru v primáru, při vypínání jeho samotného dává rány jako z děla, totéž při spínání indukčních spotřebičů-páječky poblíž.
Návrat nahoru
Zobrazit informace o autorovi Odeslat soukromou zprávu Odeslat e-mail
jova1



Založen: Dec 20, 2007
Příspěvky: 1346
Bydliště: Chýnov - to je kousek od Tábora

PříspěvekZaslal: ne říjen 18 2020, 12:09    Předmět: Citovat

Ráno jsem zkoušel následovné. Rozdělil jsem na releových deskách země pro 12V a 5V.
Země -12V jsou tažené z jednoho bodu od svorky napájení +/-12V.
+12V pro jednotlivé releové desky, jsem zatím ponechal tak jak bylo, to je jednotlivé vývody pro „kšandy“ jsou tažené z propojek.
Napájení desek +5V pro optrony je tažené z kondenzátoru co napájí přímo procesor.
Zem -5V jsem z releových desek odpojil, v zapojení není třeba, optrony spíná nulou přímo procesor.
Napájení 12V pro releové desky a procesor bylo společné a z akumulátoru.
Výsledek: chová se to úplně stejně. Nejvíce mě mate, že i když je to celé napájené z baterie, ta logika není nikde spojená s žádným potenciálem sítě, nebo i když -12V připojím na PEN, stačí zacvakat trafopájkou na silovém přívodu k relátkům a okamžitě se to resetuje.
Zkusím ještě samostatně napájet relátka 12V a z akumulátoru napájet procesor. Uvidím, zda to pomůže.
Návrat nahoru
Zobrazit informace o autorovi Odeslat soukromou zprávu Zobrazit autorovy WWW stránky
termit256



Založen: Dec 06, 2007
Příspěvky: 10335

PříspěvekZaslal: ne říjen 18 2020, 12:55    Předmět: Citovat

Ten tvuj resetovaci obvod s 555 jsi odpojit zkousel? Muzes zkusit taky snizit prahove napeti BOR, pokud to tvuj pic umoznuje. Blokovane to mas poradne? Tedy ne tak, ze mas blokovaci kond nekde na druhe strane desky, jak je obcas videt. Musi byt pod kazdym obvodem. Nemas na desce zemni smycky?
Návrat nahoru
Zobrazit informace o autorovi Odeslat soukromou zprávu
Zobrazit příspěvky z předchozích:   
Přidat nové téma   Zaslat odpověď       Obsah fóra Diskuzní fórum Elektro Bastlírny -> Řešení problémů s různými konstrukcemi Časy uváděny v GMT + 1 hodina
Jdi na stránku 1, 2  Další
Strana 1 z 2

 
Přejdi na:  
Nemůžete odesílat nové téma do tohoto fóra.
Nemůžete odpovídat na témata v tomto fóru.
Nemůžete upravovat své příspěvky v tomto fóru.
Nemůžete mazat své příspěvky v tomto fóru.
Nemůžete hlasovat v tomto fóru.
Nemůžete připojovat soubory k příspěvkům
Můžete stahovat a prohlížet přiložené soubory

Powered by phpBB © 2001, 2005 phpBB Group
Forums ©
Nuke - Elektro Bastlirna

Informace na portálu Elektro bastlírny jsou prezentovány za účelem vzdělání čtenářů a rozšíření zájmu o elektroniku. Autoři článků na serveru neberou žádnou zodpovědnost za škody vzniklé těmito zapojeními. Rovněž neberou žádnou odpovědnost za případnou újmu na zdraví vzniklou úrazem elektrickým proudem. Autoři a správci těchto stránek nepřejímají záruku za správnost zveřejněných materiálů. Předkládané informace a zapojení jsou zveřejněny bez ohledu na případné patenty třetích osob. Nároky na odškodnění na základě změn, chyb nebo vynechání jsou zásadně vyloučeny. Všechny registrované nebo jiné obchodní známky zde použité jsou majetkem jejich vlastníků. Uvedením nejsou zpochybněna z toho vyplývající vlastnická práva. Použití konstrukcí v rozporu se zákonem je přísně zakázáno. Vzhledem k tomu, že původ předkládaných materiálů nelze žádným způsobem dohledat, nelze je použít pro komerční účely! Tento nekomerční server nemá z uvedených zapojení či konstrukcí žádný zisk. Nezodpovídáme za pravost předkládaných materiálů třetími osobami a jejich původ. V případě, že zjistíte porušení autorského práva či jiné nesrovnalosti, kontaktujte administrátory na diskuzním fóru EB.


PHP-Nuke Copyright © 2005 by Francisco Burzi. This is free software, and you may redistribute it under the GPL. PHP-Nuke comes with absolutely no warranty, for details, see the license.
Čas potřebný ke zpracování stránky 0.18 sekund