Vítejte na Elektro Bastlírn?
Nuke - Elektro Bastlirna
  Vytvořit účet Hlavní · Fórum · DDump · Profil · Zprávy · Hledat na fóru · Příspěvky na provoz EB

Vlákno na téma KORONAVIRUS - nutná registrace


Nuke - Elektro Bastlirna: Diskuzní fórum

 FAQFAQ   HledatHledat   Uživatelské skupinyUživatelské skupiny   ProfilProfil   Soukromé zprávySoukromé zprávy   PřihlášeníPřihlášení 

Formica ForCUT 40

 
Přidat nové téma   Zaslat odpověď       Obsah fóra Diskuzní fórum Elektro Bastlírny -> Svářečky, UPS, nabíječe, měniče, zdroje, trafa a další
Zobrazit předchozí téma :: Zobrazit následující téma  
Autor Zpráva
samec



Založen: Dec 19, 2017
Příspěvky: 5898

PříspěvekZaslal: st září 16 2020, 18:36    Předmět: Formica ForCUT 40 Citovat

Má niekto schému na túto plazmovú rezačku?
https://www.weldpoint.eu/sortiment/plasmove-rezaci-stroje-formica-forcut/forcut-40/
Návrat nahoru
Zobrazit informace o autorovi Odeslat soukromou zprávu
samec



Založen: Dec 19, 2017
Příspěvky: 5898

PříspěvekZaslal: čt září 24 2020, 8:20    Předmět: Citovat

Napájanie elektroniky je cez tlakový spínač pripojeného vzduchu. Na vstup sa privádza napätie zo spínača v rukoväti. Jeden z výstupov zapína stykač na vstupe transformátora, ďalší výstup zapína stykačom pomocnú elektródu na zapálenie oblúku, posledný zapína cez elektroventil prívod vzduchu.


A1-2_0696_1.jpg
 Komentář:
 Velikost:  37.48 kB
 Zobrazeno:  143 krát

A1-2_0696_1.jpg



A1-2_0696_2.jpg
 Komentář:
 Velikost:  26.17 kB
 Zobrazeno:  131 krát

A1-2_0696_2.jpg



A1-2_0696_3.jpg
 Komentář:
 Velikost:  56.5 kB
 Zobrazeno:  132 krát

A1-2_0696_3.jpg


Návrat nahoru
Zobrazit informace o autorovi Odeslat soukromou zprávu
samec



Založen: Dec 19, 2017
Příspěvky: 5898

PříspěvekZaslal: čt září 24 2020, 20:28    Předmět: Citovat

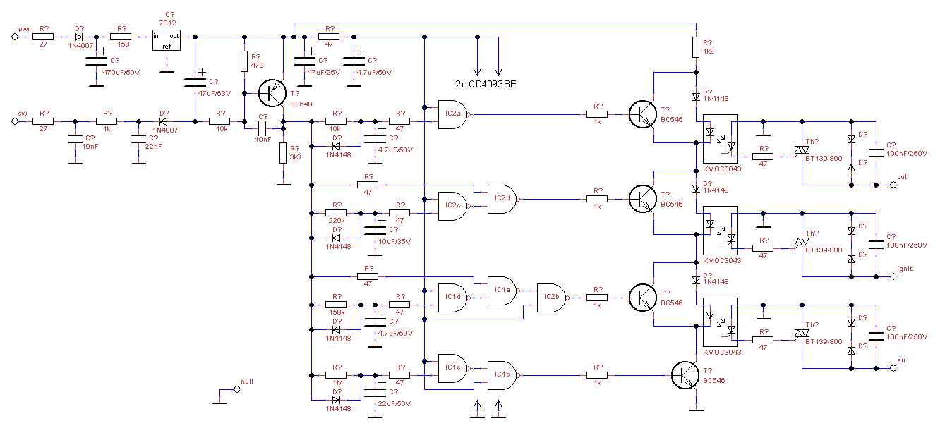
Tak som to prekreslil. Snáď to ešte niekomu pomôže. Ja už len potrebujem zistiť, ktorá súčiastka sa pokazila, že nejde opätovné zapálenie plazmy.


ForCut40-schema.png
 Komentář:
 Velikost:  24.82 kB
 Zobrazeno:  262 krát

ForCut40-schema.png


Návrat nahoru
Zobrazit informace o autorovi Odeslat soukromou zprávu
samec



Založen: Dec 19, 2017
Příspěvky: 5898

PříspěvekZaslal: pá září 25 2020, 11:38    Předmět: Citovat

Zdá sa, že pokazený je PNP tranzistor na vstupe.

Anamnéza je taká, že po usilovnom pálení bol úplne zničený horák a s pravdepodobnosťou hraničiacou s istotou skrat medzi elektródou a spínačom.

Otázka znie, ako je možné, že obvody za nefunkčným tranzistorom fungujú? To jest, hlavný stykač, pomocný stykač, aj elektroventil sú ovládané takmer bezchybne. Ako sa signál dostáva za pokazený tranzistor?
Návrat nahoru
Zobrazit informace o autorovi Odeslat soukromou zprávu
masar



Založen: Dec 03, 2005
Příspěvky: 13842

PříspěvekZaslal: pá září 25 2020, 15:31    Předmět: Citovat

Nějak mi nejde to napětí naměřit... Wink
Návrat nahoru
Zobrazit informace o autorovi Odeslat soukromou zprávu Odeslat e-mail
samec



Založen: Dec 19, 2017
Příspěvky: 5898

PříspěvekZaslal: so září 26 2020, 12:04    Předmět: Citovat

A meraš to jednosmerným alebo striedavým voltmetrom?
Návrat nahoru
Zobrazit informace o autorovi Odeslat soukromou zprávu
samec



Založen: Dec 19, 2017
Příspěvky: 5898

PříspěvekZaslal: čt říjen 01 2020, 17:41    Předmět: Citovat

Tak vstupný tranzistor pokazený nie je. Len potrebuje, aby bolo na vstupe obvodu záporné napätie. Spínanie vstupu o zem nestačí. Vyplýva to aj hodnôt rezistorov.

Zostáva už len tranzistor premosťujúci optočlen vo vetve ovládania elektroventilu (v schéme spodná vetva).

Ale ako teraz pozerám na plošák, tak všetky NPN tranzistory okolo optočlenov sú otočené o 180° oproti katalógovým listom. Je možné, že to roky fungovalo s takto prehodenými emitormi a kolektormi? Alebo sa vyrába BC546 aj v takej verzii?
Návrat nahoru
Zobrazit informace o autorovi Odeslat soukromou zprávu
masar



Založen: Dec 03, 2005
Příspěvky: 13842

PříspěvekZaslal: čt říjen 01 2020, 18:50    Předmět: Citovat

A navíc to schema neodpovídá skutečnosti. Wink
Návrat nahoru
Zobrazit informace o autorovi Odeslat soukromou zprávu Odeslat e-mail
sinclair



Založen: Feb 02, 2005
Příspěvky: 9923
Bydliště: Luhačovice

PříspěvekZaslal: čt říjen 01 2020, 19:33    Předmět: Citovat

Omlouvám se za lehce OT dotaz:
Kde se u nás dá koupit chladicí žebírko na první fotce? Event. se silnější základnou. Díky.
Návrat nahoru
Zobrazit informace o autorovi Odeslat soukromou zprávu Odeslat e-mail
samec



Založen: Dec 19, 2017
Příspěvky: 5898

PříspěvekZaslal: čt říjen 01 2020, 20:57    Předmět: Citovat

masar napsal(a):
A navíc to schema neodpovídá skutečnosti. Wink
Čo som videl, to som nakreslil. Kde mám chybu?
Návrat nahoru
Zobrazit informace o autorovi Odeslat soukromou zprávu
masar



Založen: Dec 03, 2005
Příspěvky: 13842

PříspěvekZaslal: čt říjen 01 2020, 21:08    Předmět: Citovat

Optotriak ve schematu první shora nemá katodu fotodiody připojenu k žádnému tranzistoru. Ty tam máš hned dva...
Wink
Návrat nahoru
Zobrazit informace o autorovi Odeslat soukromou zprávu Odeslat e-mail
samec



Založen: Dec 19, 2017
Příspěvky: 5898

PříspěvekZaslal: čt říjen 01 2020, 21:38    Předmět: Citovat

ale má


A1-2_0696_3b.jpg
 Komentář:
 Velikost:  56.81 kB
 Zobrazeno:  133 krát

A1-2_0696_3b.jpg


Návrat nahoru
Zobrazit informace o autorovi Odeslat soukromou zprávu
masar



Založen: Dec 03, 2005
Příspěvky: 13842

PříspěvekZaslal: čt říjen 01 2020, 22:18    Předmět: Citovat

Opravuji: první na desce shora nemá na katodě fotodiody nic jiného, než diodu 1N4148. Ty tam máš na schematu dva tranzistory...
Wink



první optotriak.png
 Komentář:
 Velikost:  41.65 kB
 Zobrazeno:  122 krát

první optotriak.png


Návrat nahoru
Zobrazit informace o autorovi Odeslat soukromou zprávu Odeslat e-mail
samec



Založen: Dec 19, 2017
Příspěvky: 5898

PříspěvekZaslal: pá říjen 02 2020, 11:30    Předmět: Citovat

Áno, druhý optočlen je v sérií s diódou v opačnom poradí. Môžem to prekresliť, ale na činnosť obvodu to nemá vplyv.
Návrat nahoru
Zobrazit informace o autorovi Odeslat soukromou zprávu
samec



Založen: Dec 19, 2017
Příspěvky: 5898

PříspěvekZaslal: pá říjen 02 2020, 20:30    Předmět: Citovat

sinclair napsal(a):
Omlouvám se za lehce OT dotaz:
Kde se u nás dá koupit chladicí žebírko na první fotce? Event. se silnější základnou. Díky.
Je to odrezané z dlhšieho profilu. Šírka 93mm, výška 10mm. Najbližšie je k tomu toto
https://kyheatsink.en.made-in-china.com/product/dXfJqyjYZRpi/China-93mm-Width-Aluminum-Profile-Heat-Sink-93mm-12mm-100mm-Length-Can-Custom-Made.html
Alebo sa môžeš opýtať u Formica, odkiaľ majú ten chladič.
https://www.formica.sk/kontakt/
Návrat nahoru
Zobrazit informace o autorovi Odeslat soukromou zprávu
Zobrazit příspěvky z předchozích:   
Přidat nové téma   Zaslat odpověď       Obsah fóra Diskuzní fórum Elektro Bastlírny -> Svářečky, UPS, nabíječe, měniče, zdroje, trafa a další Časy uváděny v GMT + 1 hodina
Strana 1 z 1

 
Přejdi na:  
Nemůžete odesílat nové téma do tohoto fóra.
Nemůžete odpovídat na témata v tomto fóru.
Nemůžete upravovat své příspěvky v tomto fóru.
Nemůžete mazat své příspěvky v tomto fóru.
Nemůžete hlasovat v tomto fóru.
Nemůžete připojovat soubory k příspěvkům
Můžete stahovat a prohlížet přiložené soubory

Powered by phpBB © 2001, 2005 phpBB Group
Forums ©
Nuke - Elektro Bastlirna

Informace na portálu Elektro bastlírny jsou prezentovány za účelem vzdělání čtenářů a rozšíření zájmu o elektroniku. Autoři článků na serveru neberou žádnou zodpovědnost za škody vzniklé těmito zapojeními. Rovněž neberou žádnou odpovědnost za případnou újmu na zdraví vzniklou úrazem elektrickým proudem. Autoři a správci těchto stránek nepřejímají záruku za správnost zveřejněných materiálů. Předkládané informace a zapojení jsou zveřejněny bez ohledu na případné patenty třetích osob. Nároky na odškodnění na základě změn, chyb nebo vynechání jsou zásadně vyloučeny. Všechny registrované nebo jiné obchodní známky zde použité jsou majetkem jejich vlastníků. Uvedením nejsou zpochybněna z toho vyplývající vlastnická práva. Použití konstrukcí v rozporu se zákonem je přísně zakázáno. Vzhledem k tomu, že původ předkládaných materiálů nelze žádným způsobem dohledat, nelze je použít pro komerční účely! Tento nekomerční server nemá z uvedených zapojení či konstrukcí žádný zisk. Nezodpovídáme za pravost předkládaných materiálů třetími osobami a jejich původ. V případě, že zjistíte porušení autorského práva či jiné nesrovnalosti, kontaktujte administrátory na diskuzním fóru EB.


PHP-Nuke Copyright © 2005 by Francisco Burzi. This is free software, and you may redistribute it under the GPL. PHP-Nuke comes with absolutely no warranty, for details, see the license.
Čas potřebný ke zpracování stránky 0.15 sekund