Vítejte na Elektro Bastlírn?
Nuke - Elektro Bastlirna
  Vytvořit účet Hlavní · Fórum · DDump · Profil · Zprávy · Hledat na fóru · Příspěvky na provoz EB

Vlákno na téma KORONAVIRUS - nutná registrace


Nuke - Elektro Bastlirna: Diskuzní fórum

 FAQFAQ   HledatHledat   Uživatelské skupinyUživatelské skupiny   ProfilProfil   Soukromé zprávySoukromé zprávy   PřihlášeníPřihlášení 

Rezonanční pushpull

 
Přidat nové téma   Zaslat odpověď       Obsah fóra Diskuzní fórum Elektro Bastlírny -> Svářečky, UPS, nabíječe, měniče, zdroje, trafa a další
Zobrazit předchozí téma :: Zobrazit následující téma  
Autor Zpráva
kybler



Založen: Jan 14, 2009
Příspěvky: 456
Bydliště: Pardubice

PříspěvekZaslal: so září 12 2020, 20:34    Předmět: Rezonanční pushpull Citovat

Zdravím všechny,
podařilo se mi konečně udělat LC rezonanční měnič typu můstek z vyrobitelných/sehnatelných součástek a parametry překvapil. (účinnost 93% bez použití násilí při spínání a tedy rušení)
Jen je to u mě bohužel jedniná zatím spolehlivě funkční konstrukce tohohle typu zdroje a při transformaci z malýho napětí okolo 15V (solár) na 330V je most na primární straně tak trochu nepraktický.
Nemůže mě někdo nakopnout s nápadem, jak to vyřešit pushpullem?
Zatím mě napadá jen 2 tráfka v sérii, jedno pracovní a druhý "vyzkratuju" sériovým rezonančním obvodem. Ale tím se moc nezbavím problému transformace vyšších harmonických, které v kombinaci s mezizávitovými kapacitami představují problém, prostě je lepší mít tlumivku na primární straně. Ale JAK?
Díky. Smile

_________________
Když všechno selže, přečti návod.
Návrat nahoru
Zobrazit informace o autorovi Odeslat soukromou zprávu
bdn



Založen: Jan 16, 2020
Příspěvky: 567

PříspěvekZaslal: po září 14 2020, 21:44    Předmět: Citovat

Zkus se podělit o ten LC a připojit schéma, kolik voltů/ampér je na vstupu a kolik je požadavek na výstupu?
Návrat nahoru
Zobrazit informace o autorovi Odeslat soukromou zprávu
kybler



Založen: Jan 14, 2009
Příspěvky: 456
Bydliště: Pardubice

PříspěvekZaslal: út září 15 2020, 19:24    Předmět: Citovat

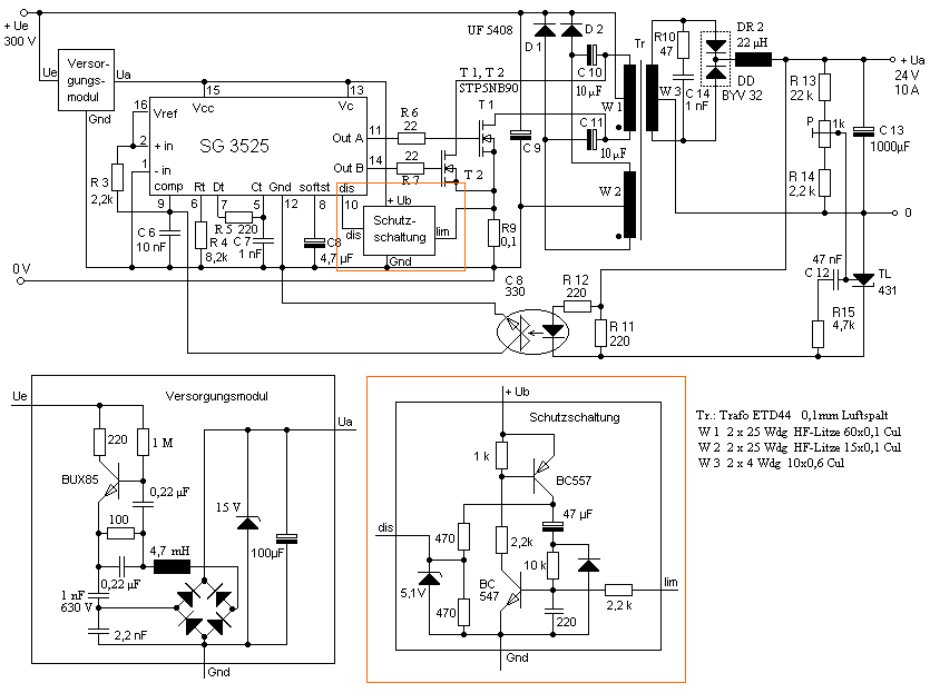
Tady je můstek. (dole budič)
Ten používám na solárko s maximálním proudem 5.5A při 15V, transformuju na 330V
(a pak taky jako síťové zdroje).
Není tam tvorba signálu a ochrany proti přetížení a odlehčení, zbytek je víceméně tak, jak se to osvědčilo. Budič budu ještě upravovat, "parkovací" kmitočet 500kHz moc nedává - ruší a topí, 4 výkoňáky najednou jsou na něj moc, ale to se ještě doladí. Smile
LC obvod, aby byla tlumivka vyrobitelná a na uzlu se nebudilo příliš vysoké napětí, se nesmí navrhovat s příliš vysokou reaktancí součástek, optimum je na rezonančním kmitočtu stejná reaktance, jako je zátěž. tj. pokud při plné zátěži poteče obvodem 5A při 15V, bude Xl 3 ohmy, na 50kHz krásných 10uH. k tomu dám polypropylenový svitek 1uF a mám rezonanční obvod. Pozor na maximální proud tlumivky!
Jediný kámen úrazu je, že musím na výstupu hlídat napětí, při odlehčení půjde nahoru (a musím zdroj "rozladit"), při přetížení např. oscilátor taktuju, aby bylo na panelu stále optimální napětí, ale žárovka na druhé straně bere víc a strhne napětí někam k 120V, pak začnou téct na primáru značné jalové proudy, přetěžují hlavně elyty, přesycují tlumivku a celé to má pak problém se stabilitou. Takže je opět nutnost měnič rozladit. Ideální je stanovit, že napětí může být na výstupu v rozmezí 260-340V, pokud je, tak rozsvítit optočlen, který povolí změnu kmitočtu z parkovacího. (start bez zátěže)

Tak a tohle potřebuju udělat pushpullem Smile
Stačí obecně, na příští rok chystám systémek 28V/600W. Smile



IMG_20200915_194113.jpg
 Komentář:
můstek
 Velikost:  222.15 kB
 Zobrazeno:  187 krát

IMG_20200915_194113.jpg



_________________
Když všechno selže, přečti návod.
Návrat nahoru
Zobrazit informace o autorovi Odeslat soukromou zprávu
Standa33



Založen: Nov 07, 2009
Příspěvky: 299

PříspěvekZaslal: st září 16 2020, 8:46    Předmět: Citovat

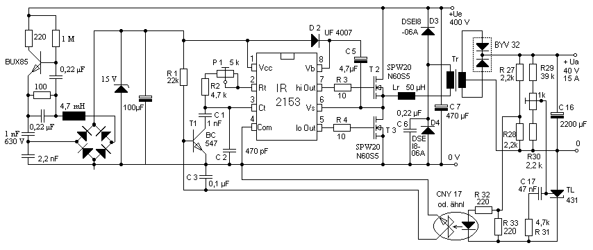
Zde je pár schemat pro inspiraci:


Resonant LC IR2153_40v_15a.gif
 Komentář:
 Velikost:  11.88 kB
 Zobrazeno:  195 krát

Resonant LC IR2153_40v_15a.gif



Resonant power LC SG3524_IR2110 .gif
 Komentář:
 Velikost:  17.7 kB
 Zobrazeno:  189 krát

Resonant power LC SG3524_IR2110 .gif



images.png
 Komentář:
 Velikost:  10.98 kB
 Zobrazeno:  160 krát

images.png



SMPS_ SG3525_IR2110.gif
 Komentář:
 Velikost:  17.82 kB
 Zobrazeno:  190 krát

SMPS_ SG3525_IR2110.gif


Návrat nahoru
Zobrazit informace o autorovi Odeslat soukromou zprávu
kybler



Založen: Jan 14, 2009
Příspěvky: 456
Bydliště: Pardubice

PříspěvekZaslal: st září 16 2020, 19:57    Předmět: Citovat

Koukám na ně, první i druhý je polomost a nevidím kondenzátor, takže se tu spíš využívá reaktance indukčnosti v sérii s primárem, třetí ufff, 2 rezonanční obvody proti sobě, tohle bych asi nenaladil. Very Happy ,čtvrtý, tuhle konstrukci neznám. Smile

Ale asi vyřešeno (obrázek), je tam sice trafo navíc, sestavím, změřím účinnost v porovnání s mostem a pak se uvidí. Smile

Nemá někdo tip na něco jako rychlou 494?
Využiju jen část, oscilátor kterej budu ladit (f až 1MHz), deadtime a interní D klopák + budiče. Šířkou pulzů hýbat netřeba.



IMG_20200916_204704.jpg
 Komentář:
pushpull
 Velikost:  204.64 kB
 Zobrazeno:  157 krát

IMG_20200916_204704.jpg



_________________
Když všechno selže, přečti návod.
Návrat nahoru
Zobrazit informace o autorovi Odeslat soukromou zprávu
Standa33



Založen: Nov 07, 2009
Příspěvky: 299

PříspěvekZaslal: pá září 18 2020, 8:10    Předmět: Citovat

kybler napsal(a):
Koukám na ně, první i druhý je polomost a nevidím kondenzátor, takže se tu spíš využívá reaktance indukčnosti v sérii s primárem, třetí ufff, 2 rezonanční obvody proti sobě, tohle bych asi nenaladil. Very Happy ,čtvrtý, tuhle konstrukci neznám. Smile


Rezonanční obvod je tvořen cívkou Lr a kondem C6.
Návrat nahoru
Zobrazit informace o autorovi Odeslat soukromou zprávu
kybler



Založen: Jan 14, 2009
Příspěvky: 456
Bydliště: Pardubice

PříspěvekZaslal: so září 19 2020, 8:06    Předmět: Citovat

2Standa33:
Ajó, to jsem přehlíd. Very Happy
Ty dvě diody na omezení přepětí v uzlu L-C taky nevypadaj jako blbej nápad. Já to řešil krátkodobým přesycením tlumivky a následně rozlaďoval oscilátor. Tady k přepětí nedojde a to otevření diod se dá taky další úpravou detekovat a pak použít pro zpětnou vazbu. Smile

_________________
Když všechno selže, přečti návod.
Návrat nahoru
Zobrazit informace o autorovi Odeslat soukromou zprávu
Zobrazit příspěvky z předchozích:   
Přidat nové téma   Zaslat odpověď       Obsah fóra Diskuzní fórum Elektro Bastlírny -> Svářečky, UPS, nabíječe, měniče, zdroje, trafa a další Časy uváděny v GMT + 1 hodina
Strana 1 z 1

 
Přejdi na:  
Nemůžete odesílat nové téma do tohoto fóra.
Nemůžete odpovídat na témata v tomto fóru.
Nemůžete upravovat své příspěvky v tomto fóru.
Nemůžete mazat své příspěvky v tomto fóru.
Nemůžete hlasovat v tomto fóru.
Nemůžete připojovat soubory k příspěvkům
Můžete stahovat a prohlížet přiložené soubory

Powered by phpBB © 2001, 2005 phpBB Group
Forums ©
Nuke - Elektro Bastlirna

Informace na portálu Elektro bastlírny jsou prezentovány za účelem vzdělání čtenářů a rozšíření zájmu o elektroniku. Autoři článků na serveru neberou žádnou zodpovědnost za škody vzniklé těmito zapojeními. Rovněž neberou žádnou odpovědnost za případnou újmu na zdraví vzniklou úrazem elektrickým proudem. Autoři a správci těchto stránek nepřejímají záruku za správnost zveřejněných materiálů. Předkládané informace a zapojení jsou zveřejněny bez ohledu na případné patenty třetích osob. Nároky na odškodnění na základě změn, chyb nebo vynechání jsou zásadně vyloučeny. Všechny registrované nebo jiné obchodní známky zde použité jsou majetkem jejich vlastníků. Uvedením nejsou zpochybněna z toho vyplývající vlastnická práva. Použití konstrukcí v rozporu se zákonem je přísně zakázáno. Vzhledem k tomu, že původ předkládaných materiálů nelze žádným způsobem dohledat, nelze je použít pro komerční účely! Tento nekomerční server nemá z uvedených zapojení či konstrukcí žádný zisk. Nezodpovídáme za pravost předkládaných materiálů třetími osobami a jejich původ. V případě, že zjistíte porušení autorského práva či jiné nesrovnalosti, kontaktujte administrátory na diskuzním fóru EB.


PHP-Nuke Copyright © 2005 by Francisco Burzi. This is free software, and you may redistribute it under the GPL. PHP-Nuke comes with absolutely no warranty, for details, see the license.
Čas potřebný ke zpracování stránky 0.15 sekund