Vítejte na Elektro Bastlírn?
Nuke - Elektro Bastlirna
  Vytvořit účet Hlavní · Fórum · DDump · Profil · Zprávy · Hledat na fóru · Příspěvky na provoz EB

Vlákno na téma KORONAVIRUS - nutná registrace


Nuke - Elektro Bastlirna: Diskuzní fórum

 FAQFAQ   HledatHledat   Uživatelské skupinyUživatelské skupiny   ProfilProfil   Soukromé zprávySoukromé zprávy   PřihlášeníPřihlášení 

Jde zapojit IR2110 jako ovladač pro jeden mosfet?

 
Přidat nové téma   Zaslat odpověď       Obsah fóra Diskuzní fórum Elektro Bastlírny -> Poradna
Zobrazit předchozí téma :: Zobrazit následující téma  
Autor Zpráva
jade



Založen: Dec 28, 2004
Příspěvky: 1014
Bydliště: Brno

PříspěvekZaslal: čt květen 21 2020, 17:34    Předmět: Jde zapojit IR2110 jako ovladač pro jeden mosfet? Citovat

Zdravím, potřebuji driver pro IRFP450, u Bučka měli jen IR2117, který má ale malý proud. Proto jsem koupil IR2110, "Mosfet driver 520V 2.5A" pro polomost. Můžete laskavě poradit,jak ho správně zapojit jako driver pro jeden mosfet?
Děkuji předem za odpověď!



IR2110.png
 Komentář:
 Velikost:  106.28 kB
 Zobrazeno:  161 krát

IR2110.png


Návrat nahoru
Zobrazit informace o autorovi Odeslat soukromou zprávu
bdn



Založen: Jan 16, 2020
Příspěvky: 562

PříspěvekZaslal: čt květen 21 2020, 17:52    Předmět: Citovat

Pohledem do datasheetu lze zjistit, jak se IR2110 zapojuje.
Prostě se piny HB, Vs, Vb ponechají nezapojeny a osadí se pouze spodní MOSFET.
PS: datasheet strana 1.
Návrat nahoru
Zobrazit informace o autorovi Odeslat soukromou zprávu
jade



Založen: Dec 28, 2004
Příspěvky: 1014
Bydliště: Brno

PříspěvekZaslal: čt květen 21 2020, 18:04    Předmět: Citovat

Omlouvám se, ale není mi to úplně jasné. Embarassed
Jako vstup tedy použiji Lin a ostatní vstupy uzemním?
Kam připojím VCC (3)?
Propojit s VDD?
Děkuji
Návrat nahoru
Zobrazit informace o autorovi Odeslat soukromou zprávu
bdn



Založen: Jan 16, 2020
Příspěvky: 562

PříspěvekZaslal: čt květen 21 2020, 19:54    Předmět: Citovat

Zelená vstupní signál. Červená proud tranzistorem.


052120b_ir2110.JPG
 Komentář:
 Velikost:  45.41 kB
 Zobrazeno:  224 krát

052120b_ir2110.JPG


Návrat nahoru
Zobrazit informace o autorovi Odeslat soukromou zprávu
jade



Založen: Dec 28, 2004
Příspěvky: 1014
Bydliště: Brno

PříspěvekZaslal: pá květen 22 2020, 15:17    Předmět: Citovat

Děkuji vřele, teď je ve všem jasno!
Návrat nahoru
Zobrazit informace o autorovi Odeslat soukromou zprávu
jade



Založen: Dec 28, 2004
Příspěvky: 1014
Bydliště: Brno

PříspěvekZaslal: ne červen 07 2020, 18:00    Předmět: Citovat

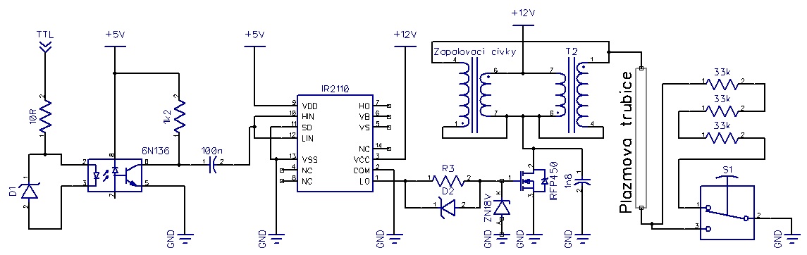
Vyskytl se drobný problém, při vypnutí zdroje signálu zůstává IRFP450 otevřený.
Při zapnutí napájení se to ale neděje, driver čeká na signál s vypnutým výstupem. Question
Kondenzátor 100n na schématu je jen kompromisní řešení, problém s otevřeným tranzistorem sice řeší, ale způsobuje nerovnoměrnosti při různých frekvencích.
Mělo by to chodit od 300 Hz do cca 3kHz.
Děkuji...



Můj ovladač zapalovacích cívek.jpg
 Komentář:
 Velikost:  91.09 kB
 Zobrazeno:  162 krát

Můj ovladač zapalovacích cívek.jpg


Návrat nahoru
Zobrazit informace o autorovi Odeslat soukromou zprávu
VASEK_W



Založen: Dec 11, 2017
Příspěvky: 952
Bydliště: Pelhřimov

PříspěvekZaslal: ne červen 07 2020, 21:05    Předmět: Citovat

A co tak zkusit dát z gate toho IRFP450 na zem rezistor, jak to tak bývá dobrým zvykem ??? Když ho tedy "soudruzi" zapoměli dát do toho švába.

Vašek
Návrat nahoru
Zobrazit informace o autorovi Odeslat soukromou zprávu
jade



Založen: Dec 28, 2004
Příspěvky: 1014
Bydliště: Brno

PříspěvekZaslal: út červen 09 2020, 20:49    Předmět: Citovat

Vyzkoušel jsem s odporem 10k, výsledek stále stejný. Po vypnutí signálu zůstane mosfet otevřený.
Návrat nahoru
Zobrazit informace o autorovi Odeslat soukromou zprávu
lesana87



Založen: Sep 20, 2014
Příspěvky: 3938

PříspěvekZaslal: út červen 09 2020, 20:57    Předmět: Citovat

Co znamená "vypnutí zdroje signálu"? Jestli odpojíš vstup do optočlenu, tak na výstupu optočlenu máš + a budič zcela správně drží tranzistor otevřený. Buď si ten optočlen zapoj jako neinvertující (emitorovej sledovač) nebo mezi něj a budič dej invertor.
Návrat nahoru
Zobrazit informace o autorovi Odeslat soukromou zprávu
jade



Založen: Dec 28, 2004
Příspěvky: 1014
Bydliště: Brno

PříspěvekZaslal: čt červen 11 2020, 18:59    Předmět: Citovat

Děkuji za reakci.
Proč tedy na začátku, po zapojení napájení a ještě před zapnutím generátoru funkcí na vstup optočlenu, výstupní mosfet nevede?
Jen tak mimochodem, všiml jsem si, že ten driver IR2110 už obsahuje invertor na vstupu.
Návrat nahoru
Zobrazit informace o autorovi Odeslat soukromou zprávu
Zobrazit příspěvky z předchozích:   
Přidat nové téma   Zaslat odpověď       Obsah fóra Diskuzní fórum Elektro Bastlírny -> Poradna Časy uváděny v GMT + 1 hodina
Strana 1 z 1

 
Přejdi na:  
Nemůžete odesílat nové téma do tohoto fóra.
Nemůžete odpovídat na témata v tomto fóru.
Nemůžete upravovat své příspěvky v tomto fóru.
Nemůžete mazat své příspěvky v tomto fóru.
Nemůžete hlasovat v tomto fóru.
Nemůžete připojovat soubory k příspěvkům
Můžete stahovat a prohlížet přiložené soubory

Powered by phpBB © 2001, 2005 phpBB Group
Forums ©
Nuke - Elektro Bastlirna

Informace na portálu Elektro bastlírny jsou prezentovány za účelem vzdělání čtenářů a rozšíření zájmu o elektroniku. Autoři článků na serveru neberou žádnou zodpovědnost za škody vzniklé těmito zapojeními. Rovněž neberou žádnou odpovědnost za případnou újmu na zdraví vzniklou úrazem elektrickým proudem. Autoři a správci těchto stránek nepřejímají záruku za správnost zveřejněných materiálů. Předkládané informace a zapojení jsou zveřejněny bez ohledu na případné patenty třetích osob. Nároky na odškodnění na základě změn, chyb nebo vynechání jsou zásadně vyloučeny. Všechny registrované nebo jiné obchodní známky zde použité jsou majetkem jejich vlastníků. Uvedením nejsou zpochybněna z toho vyplývající vlastnická práva. Použití konstrukcí v rozporu se zákonem je přísně zakázáno. Vzhledem k tomu, že původ předkládaných materiálů nelze žádným způsobem dohledat, nelze je použít pro komerční účely! Tento nekomerční server nemá z uvedených zapojení či konstrukcí žádný zisk. Nezodpovídáme za pravost předkládaných materiálů třetími osobami a jejich původ. V případě, že zjistíte porušení autorského práva či jiné nesrovnalosti, kontaktujte administrátory na diskuzním fóru EB.


PHP-Nuke Copyright © 2005 by Francisco Burzi. This is free software, and you may redistribute it under the GPL. PHP-Nuke comes with absolutely no warranty, for details, see the license.
Čas potřebný ke zpracování stránky 0.13 sekund