Vítejte na Elektro Bastlírn?
Nuke - Elektro Bastlirna
  Vytvořit účet Hlavní · Fórum · DDump · Profil · Zprávy · Hledat na fóru · Příspěvky na provoz EB

Vlákno na téma KORONAVIRUS - nutná registrace


Nuke - Elektro Bastlirna: Diskuzní fórum

 FAQFAQ   HledatHledat   Uživatelské skupinyUživatelské skupiny   ProfilProfil   Soukromé zprávySoukromé zprávy   PřihlášeníPřihlášení 

Zdroj LM723
Jdi na stránku 1, 2  Další
 
Přidat nové téma   Zaslat odpověď       Obsah fóra Diskuzní fórum Elektro Bastlírny -> Řešení problémů s různými konstrukcemi
Zobrazit předchozí téma :: Zobrazit následující téma  
Autor Zpráva
onlyvikastar



Založen: Jul 02, 2011
Příspěvky: 88

PříspěvekZaslal: ne prosinec 01 2019, 21:26    Předmět: Zdroj LM723 Citovat

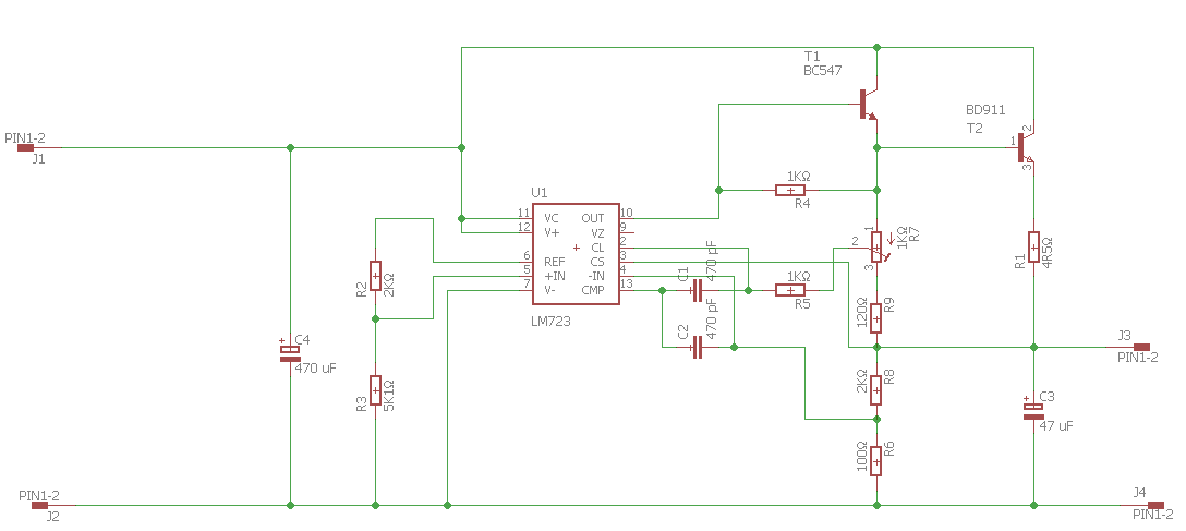
Dobrý večer, pokouším se postavit zdroj s LM723. Schéma by bylo, avšak mám problém se dopočítat hodnot odporů.
Dle datasheetu jsem pro Uout = 9V, zvolil R2 = 4KΩ a R3 = 1KΩ, vložil kompentační kondenzátory. Ale v čase než mi dorazí plošný spoj se pokouším dopočítat hodnotu pro R7 tak, aby byl zajištěn maximální odběr do 500mW. Bohužel jsem dosud nenašel žádný projekt, v němž by tohle bylo spočítáno. Najde se někdy kdo by mohl poradit? Předem děkuji



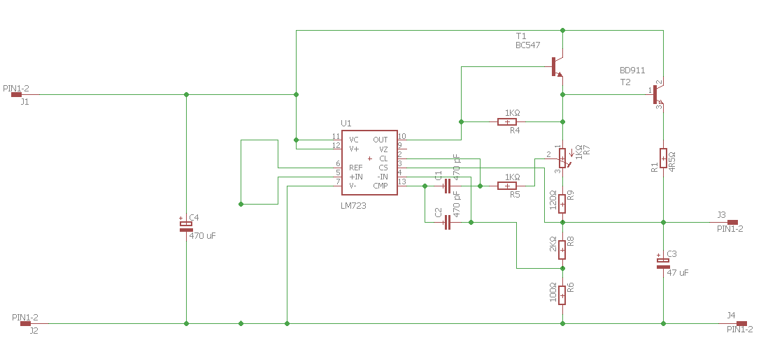
LM723.png
 Komentář:
 Velikost:  18.71 kB
 Zobrazeno:  417 krát

LM723.png


Návrat nahoru
Zobrazit informace o autorovi Odeslat soukromou zprávu
masar



Založen: Dec 03, 2005
Příspěvky: 13969

PříspěvekZaslal: ne prosinec 01 2019, 21:51    Předmět: Citovat

Tvoje schema platí pro výstupní napětí max.+7V. Pro zapojení >+7V platí jiné schema. Podívej se do datašítu. Najdeš v něm vše potřebné pro výpočet.
Při 9V znamená omezení 500mW výstupní proud max. 55,5mA. K tomu nepotřebuješ posilovací tranzistor.
Wink
Návrat nahoru
Zobrazit informace o autorovi Odeslat soukromou zprávu Odeslat e-mail
Hill
Administrátor


Založen: Sep 10, 2004
Příspěvky: 20999
Bydliště: Jičín, Český ráj

PříspěvekZaslal: ne prosinec 01 2019, 22:19    Předmět: Citovat

Vždyť na 500 mW při 9 V potřebuješ jen 55,55 mA, tak se obejdeš i bez těch emitorových sledovačů na výstupu.
Použij katalogové zapojení, myslím to druhé, co nemá v invertujícím vstupu děliš, ale propojku na referenční napětí přes malý odpor z této strínky katalogu Tesly. Odpory vazebního děliče z výstupu tam máš napsané, snímací odpor proudu vychází 12 Ω.
Návrat nahoru
Zobrazit informace o autorovi Odeslat soukromou zprávu
Kremik



Založen: Mar 30, 2012
Příspěvky: 3654
Bydliště: Havířov

PříspěvekZaslal: ne prosinec 01 2019, 22:28    Předmět: Citovat

Jestli on tím max 500mW odběrem nemyslí max výkonovou ztrátu na stabilizátoru...
Návrat nahoru
Zobrazit informace o autorovi Odeslat soukromou zprávu Odeslat e-mail
Hill
Administrátor


Založen: Sep 10, 2004
Příspěvky: 20999
Bydliště: Jičín, Český ráj

PříspěvekZaslal: ne prosinec 01 2019, 22:51    Předmět: Citovat

Výkonová ztráta přece závisí na proudu do obvodu a rozdélu mezi vstupním a výstupním napětím. Chce 9 V, na vstupu bude mít dejme tomu 18 V, pak bude maximální proud z výstupu 723 zase těch 55 mA.
Jestli to posílí tranzistorem, nastaví si obvod výstupní napětí o Ube tranzistoru výše (tedy rozdíl proti napětí zdroje se sníží) a báze tranzistoru si bude odebírat z LM723 proud β krát menší. Tedy i kdyby měl ten výstupní tranzistor betu 20, už z jeho emitoru může odebírat 1.1 A, když proud z výstupu IO dosáhne těch 55 mA.
Jestli tam dá Darlingtona, může jít do proudů daleko vyšších, aniž by to IO nějak pocítil. Samozřejmě při takovém odběru nesmí napětí na vstupu stabilizátoru klesnout pod Uout + 1,4 V (na Ube Si Darlingtonu) + 3 V. (to přibližně potřebuje obvod pro spolehlivou funkci), tedy při Uout = 9 V to dělá 13,4 V.
Návrat nahoru
Zobrazit informace o autorovi Odeslat soukromou zprávu
masar



Založen: Dec 03, 2005
Příspěvky: 13969

PříspěvekZaslal: ne prosinec 01 2019, 23:11    Předmět: Citovat

Pro výstupní napětí +9V není nutný dělič v invertujícím vstupu a lze ho nahradit jediným odporem (ponecháním R2) popř. i propojením pinů 5 a 6. Výstupní napětí je pak určeno děličem R8/R6 podle vztahu:
Uvýst= 7,15*(R8+R6)/R6
Takže např. R8=2kΩ, R6=7,73kΩ pro Uvýst=9V.
Proudové omezení určuje dělič R7 s R9 a odporem R1. Se součástkami podle schematu je v dolní krajní poloze R7 maximální proud:
Imax= 0,65/120*1000/4,5=1,2A
V horní krajní poloze R7 je Imax=0A (přibližně)
Wink
edit: opraveno
p.s. Ještě doplním, že použití děliče R2/R3 není zakázáno, jen je třeba pak počítat s novým (sníženým) Uref ve výpočtu děliče R8/R6, čímž se zapojení i návrh zbytečně komplikuje na úkor přesnosti.
Návrat nahoru
Zobrazit informace o autorovi Odeslat soukromou zprávu Odeslat e-mail
onlyvikastar



Založen: Jul 02, 2011
Příspěvky: 88

PříspěvekZaslal: po prosinec 02 2019, 18:59    Předmět: Citovat

Děkuji za reakci. Zařízení budu napájet z 12V baterie.
Tak jsem dle výše uvedeného se dopočítal.
Uvyst = 7,15 (R8/R6) + 7,15; R6 = 4kΩ a R8 = 1kΩ; nebo ta zmiňovaná kombinace R6 = 7,8kΩ a R8 = 2kΩ, která bude nejspíš vhodnější. Jen teda stále mi uniká kde se vzala ta hodnota 7,15?
A k tomu Imax. To je Imax = ((Ube)/R9)*(R7/(4,5)), co je v tomto případě 4,5?
To zmiňované snížení Uref ve výpočtu se projeví jak? Předem děkuji za reakce.
Návrat nahoru
Zobrazit informace o autorovi Odeslat soukromou zprávu
EKKAR



Založen: Mar 16, 2005
Příspěvky: 34996
Bydliště: Česká Třebová, JN89FW21

PříspěvekZaslal: po prosinec 02 2019, 19:08    Předmět: Citovat

onlyvikastar napsal(a):
... Jen teda stále mi uniká kde se vzala ta hodnota 7,15?
...
Je to PRŮMĚRNÁ katalogová hodnota referenčního napětí dostupnýho na vývodu č.4 klasickýho kulatýho pouzdra (č.6 u pouzdra DIL) stabce. Může se pohybovat v rozmezí 6,95 až 7,35V u běžnýho provedení, respektive od 6,8V do 7,5V u provedení 723H (futrál plast, horší tolerance).
_________________
Nasliněný prst na svorkovnici domovního rozvaděče: Jó, paninko, máte tam ty Voltíky všecky...
A kutilmile - nelituju tě Mr. Green Mr. Green !!!
Návrat nahoru
Zobrazit informace o autorovi Odeslat soukromou zprávu Odeslat e-mail
masar



Založen: Dec 03, 2005
Příspěvky: 13969

PříspěvekZaslal: po prosinec 02 2019, 19:41    Předmět: Citovat

Jak napsal EKKAR.
A hodnota 4,5 je hodnota tvého emitorového odporu R1 (viz schema).
Ten výpočet Imax platí jen pro krajní polohy R7, nikoliv pro libovolnou polohu běžce R7. Pokud bys chtěl vypočítat Imax pro libovolnou polohu běžce R7, musíš použít vzorec:
Imax = Ube/(R9+R7a)*(R7-R7a)/R1 [A;V,Ω]
...kde Ube je typicky 0,65V mezi piny CL a CS LM723. Přitom se předpokládá, že Ube T2 je přibližně shodné.
R7a je dolní část R7 ("pod běžcem").
Jak vidno, je závislost Imax na natočení trimru nelineární.
A ještě k otázce:
onlyvikastar napsal(a):
To zmiňované snížení Uref ve výpočtu se projeví jak?...
Projeví se tak, že místo hodnoty Uref=7,15V musíš do vzorce dosadit hodnotu Uref, sníženou děličem R2/R3:
Uref = 7,15*R3/(R2+R3) (dle tvého schematu)
Ale jak jsem psal, není důvod Uref snižovat, abychom ji druhým děličem (R8/R6) opět navyšovali (U nás v Kocourkově). Z toho důvodu (zjednodušení) se schemata rozdělují na Uout=2V÷7V a 7V÷37V.
Wink
Návrat nahoru
Zobrazit informace o autorovi Odeslat soukromou zprávu Odeslat e-mail
onlyvikastar



Založen: Jul 02, 2011
Příspěvky: 88

PříspěvekZaslal: po prosinec 02 2019, 21:24    Předmět: Citovat

Děkuji za reakce. Piny 6 a 5 propojím a děliče U a I budu realizovat odpory R7, R9, R8 a R6. Díky moc
Návrat nahoru
Zobrazit informace o autorovi Odeslat soukromou zprávu
masar



Založen: Dec 03, 2005
Příspěvky: 13969

PříspěvekZaslal: po prosinec 02 2019, 21:27    Předmět: Citovat

... a R1.
O.K.
Návrat nahoru
Zobrazit informace o autorovi Odeslat soukromou zprávu Odeslat e-mail
onlyvikastar



Založen: Jul 02, 2011
Příspěvky: 88

PříspěvekZaslal: st prosinec 18 2019, 21:04    Předmět: Citovat

Dobrý večer. Tak mám plošný spoj a dokonce jsem jej osadil. Ovšem přišel jsem na problém. Pokud zdroj je bez zátěže vše je v pořádku, napětí na výstupu je 9,2 V. Pokud však připojím zdroj k zátěži, okamžitě napětí spadne na 3,8 V a programátor, který živím, přestane fungovat.
Zmiňovaný programátor má při napájení z 12 V baterie odběr 42,5 mA. Nabízí se tedy otázka, proč dochází k spadnutí napětí, když jakožto maximální odběr jsem počítal s hodnotou 500 mA?
Odpory jsem dle doporučení zvolil: R1 = 4Ω7, R2 jsem nahradil drátovou propojkou, R3 jsem vypustil úplně, R4 a R5 = 1KΩ, R6 = 7,8 KΩ, R7 = 1KΩ (trimr), R8 = 2KΩ, R9 = 120Ω
Předem děkuji za pomoc.



lm723_205_1.png
 Komentář:
 Velikost:  11.28 kB
 Zobrazeno:  251 krát

lm723_205_1.png




Naposledy upravil onlyvikastar dne st prosinec 18 2019, 21:25, celkově upraveno 1 krát.
Návrat nahoru
Zobrazit informace o autorovi Odeslat soukromou zprávu
lesana87



Založen: Sep 20, 2014
Příspěvky: 4138

PříspěvekZaslal: st prosinec 18 2019, 21:23    Předmět: Citovat

R7 máš nastavenej jak, nemáš ho náhodou vytočenej nahoru?
Návrat nahoru
Zobrazit informace o autorovi Odeslat soukromou zprávu
onlyvikastar



Založen: Jul 02, 2011
Příspěvky: 88

PříspěvekZaslal: st prosinec 18 2019, 21:46    Předmět: Citovat

Nikoliv, mám jej na 470Ω.
Návrat nahoru
Zobrazit informace o autorovi Odeslat soukromou zprávu
masar



Založen: Dec 03, 2005
Příspěvky: 13969

PříspěvekZaslal: st prosinec 18 2019, 22:05    Předmět: Citovat

Dej sem fotky osazené desky z obou stran.
Wink
Návrat nahoru
Zobrazit informace o autorovi Odeslat soukromou zprávu Odeslat e-mail
Zobrazit příspěvky z předchozích:   
Přidat nové téma   Zaslat odpověď       Obsah fóra Diskuzní fórum Elektro Bastlírny -> Řešení problémů s různými konstrukcemi Časy uváděny v GMT + 1 hodina
Jdi na stránku 1, 2  Další
Strana 1 z 2

 
Přejdi na:  
Nemůžete odesílat nové téma do tohoto fóra.
Nemůžete odpovídat na témata v tomto fóru.
Nemůžete upravovat své příspěvky v tomto fóru.
Nemůžete mazat své příspěvky v tomto fóru.
Nemůžete hlasovat v tomto fóru.
Nemůžete připojovat soubory k příspěvkům
Můžete stahovat a prohlížet přiložené soubory

Powered by phpBB © 2001, 2005 phpBB Group
Forums ©
Nuke - Elektro Bastlirna

Informace na portálu Elektro bastlírny jsou prezentovány za účelem vzdělání čtenářů a rozšíření zájmu o elektroniku. Autoři článků na serveru neberou žádnou zodpovědnost za škody vzniklé těmito zapojeními. Rovněž neberou žádnou odpovědnost za případnou újmu na zdraví vzniklou úrazem elektrickým proudem. Autoři a správci těchto stránek nepřejímají záruku za správnost zveřejněných materiálů. Předkládané informace a zapojení jsou zveřejněny bez ohledu na případné patenty třetích osob. Nároky na odškodnění na základě změn, chyb nebo vynechání jsou zásadně vyloučeny. Všechny registrované nebo jiné obchodní známky zde použité jsou majetkem jejich vlastníků. Uvedením nejsou zpochybněna z toho vyplývající vlastnická práva. Použití konstrukcí v rozporu se zákonem je přísně zakázáno. Vzhledem k tomu, že původ předkládaných materiálů nelze žádným způsobem dohledat, nelze je použít pro komerční účely! Tento nekomerční server nemá z uvedených zapojení či konstrukcí žádný zisk. Nezodpovídáme za pravost předkládaných materiálů třetími osobami a jejich původ. V případě, že zjistíte porušení autorského práva či jiné nesrovnalosti, kontaktujte administrátory na diskuzním fóru EB.


PHP-Nuke Copyright © 2005 by Francisco Burzi. This is free software, and you may redistribute it under the GPL. PHP-Nuke comes with absolutely no warranty, for details, see the license.
Čas potřebný ke zpracování stránky 0.16 sekund