Vítejte na Elektro Bastlírn?
Nuke - Elektro Bastlirna
  Vytvořit účet Hlavní · Fórum · DDump · Profil · Zprávy · Hledat na fóru · Příspěvky na provoz EB

Vlákno na téma KORONAVIRUS - nutná registrace


Nuke - Elektro Bastlirna: Diskuzní fórum

 FAQFAQ   HledatHledat   Uživatelské skupinyUživatelské skupiny   ProfilProfil   Soukromé zprávySoukromé zprávy   PřihlášeníPřihlášení 

Idetifikácia SMD

 
Přidat nové téma   Zaslat odpověď       Obsah fóra Diskuzní fórum Elektro Bastlírny -> Součástky
Zobrazit předchozí téma :: Zobrazit následující téma  
Autor Zpráva
patrikvarga



Založen: Apr 24, 2007
Příspěvky: 1278

PříspěvekZaslal: út říjen 08 2019, 7:40    Předmět: Idetifikácia SMD Citovat

Ahoj.
Nevie mi niekto pomôcť s SMD, označenou ?.
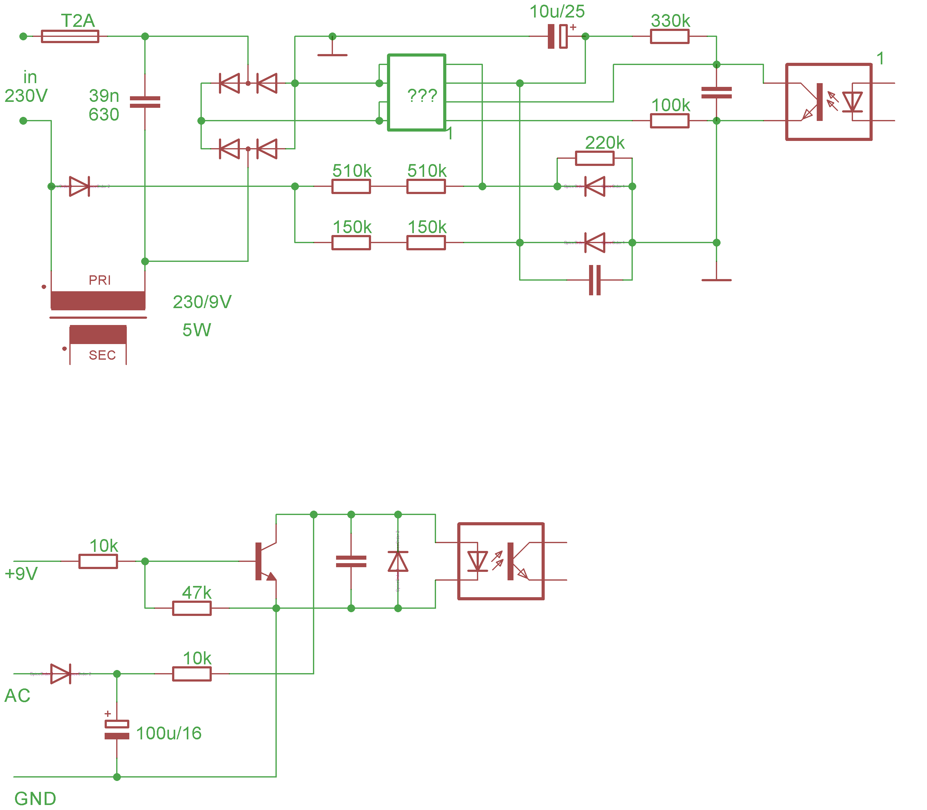
Rádio MUSE M28RD
Rádio nejde vypnúť do stby, skrat na pin 5,6 +7,8 . Diódy v mostíku sú OK, merané pri odletovanej neznámej súčiastky.
Vďaka.



soft.jpg
 Komentář:
 Velikost:  206.48 kB
 Zobrazeno:  216 krát

soft.jpg



soft.png
 Komentář:
 Velikost:  55.68 kB
 Zobrazeno:  156 krát

soft.png


Návrat nahoru
Zobrazit informace o autorovi Odeslat soukromou zprávu
Zaky



Založen: Oct 30, 2010
Příspěvky: 6991
Bydliště: Praha

PříspěvekZaslal: út říjen 08 2019, 13:05    Předmět: Citovat

Na IO není žádné označení?
_________________
Krátce před tím, než se to rozbilo, tak to ještě fungovalo...
Návrat nahoru
Zobrazit informace o autorovi Odeslat soukromou zprávu
patrikvarga



Založen: Apr 24, 2007
Příspěvky: 1278

PříspěvekZaslal: út říjen 08 2019, 14:41    Předmět: Citovat

Nie. Je obrúsené.
Návrat nahoru
Zobrazit informace o autorovi Odeslat soukromou zprávu
samec



Založen: Dec 19, 2017
Příspěvky: 6000

PříspěvekZaslal: út říjen 08 2019, 15:46    Předmět: Citovat

podľa https://remont-aud.net/ic_power/
by to mohol byť SW2605, alebo THX208H
Návrat nahoru
Zobrazit informace o autorovi Odeslat soukromou zprávu
Zaky



Založen: Oct 30, 2010
Příspěvky: 6991
Bydliště: Praha

PříspěvekZaslal: st říjen 09 2019, 8:30    Předmět: Citovat

IO není SMPS kontrolér, ale pouze spínací prvek s nějakou přidanou inteligencí. Předpokládám, že rádio je napájené z normálního 50Hz trafa. V principu bude uvnitř mosfet (D a S piny 7,8 a 5,6)a pravděpodobně obvod detekce průchodu nulou (pin4), jeho napájení (pin3) a ovládání spínače (piny 1 a 2). Jak je řešené standby napájení, je tam ještě nějaký pomocný zdroj, nebo je standby třeba řešené nějakým spouštěním hlavního trafa jen tak sem tam pro dobití nějakého kondíku, který to pak na sekundáru ve standby napájí?
_________________
Krátce před tím, než se to rozbilo, tak to ještě fungovalo...
Návrat nahoru
Zobrazit informace o autorovi Odeslat soukromou zprávu
rnbw



Založen: Mar 21, 2006
Příspěvky: 36947
Bydliště: Bratislava

PříspěvekZaslal: st říjen 09 2019, 10:27    Předmět: Citovat

Tiez by ma zaujimalo, ako je riesene zapinanie.
Návrat nahoru
Zobrazit informace o autorovi Odeslat soukromou zprávu
samec



Založen: Dec 19, 2017
Příspěvky: 6000

PříspěvekZaslal: st říjen 09 2019, 18:06    Předmět: Citovat

Zaky napsal(a):
IO není SMPS kontrolér, ale pouze spínací prvek...
Ale možno SMPS bude v tom zapojení fungovať len ako spínací prvok. Namiesto C v oscilátore je pripojený optočlen, takže oscilátor nebude kmitať, len bude v jednom stave, čiže asi zopnutý výkonový tranzistor. A na feedback sú privedené impulzy z 50Hz, ktoré asi obvod resetnú, takže bez prítomnosti signálu z optočlena sa výkonový tranzistor vypne. Podľa mňa by to tak mohlo fungovať.
rnbw napsal(a):
Tiez by ma zaujimalo, ako je riesene zapinanie.
Usmerňovač je preklenutý 68nF kondenzátorom. To by mohlo stačiť, aby na sekundári bolo napätie postačujúce pre optočlen.
Návrat nahoru
Zobrazit informace o autorovi Odeslat soukromou zprávu
weed_smoker



Založen: Dec 02, 2011
Příspěvky: 2676
Bydliště: Jaroměř

PříspěvekZaslal: čt říjen 10 2019, 18:50    Předmět: Citovat

Optočlen nahraď MOC3062 a pak ti stačí jenom tyristor s odporem v G,třeba obyč KT505,201 nebo 206 a na destičce z origo součástek necháš jenom ty diody.
BTW.Pokud bys měl triac a ten MOC3062,destičku zahodíš a dáš novou.
Návrat nahoru
Zobrazit informace o autorovi Odeslat soukromou zprávu
Zobrazit příspěvky z předchozích:   
Přidat nové téma   Zaslat odpověď       Obsah fóra Diskuzní fórum Elektro Bastlírny -> Součástky Časy uváděny v GMT + 1 hodina
Strana 1 z 1

 
Přejdi na:  
Nemůžete odesílat nové téma do tohoto fóra.
Nemůžete odpovídat na témata v tomto fóru.
Nemůžete upravovat své příspěvky v tomto fóru.
Nemůžete mazat své příspěvky v tomto fóru.
Nemůžete hlasovat v tomto fóru.
Nemůžete připojovat soubory k příspěvkům
Můžete stahovat a prohlížet přiložené soubory

Powered by phpBB © 2001, 2005 phpBB Group
Forums ©
Nuke - Elektro Bastlirna

Informace na portálu Elektro bastlírny jsou prezentovány za účelem vzdělání čtenářů a rozšíření zájmu o elektroniku. Autoři článků na serveru neberou žádnou zodpovědnost za škody vzniklé těmito zapojeními. Rovněž neberou žádnou odpovědnost za případnou újmu na zdraví vzniklou úrazem elektrickým proudem. Autoři a správci těchto stránek nepřejímají záruku za správnost zveřejněných materiálů. Předkládané informace a zapojení jsou zveřejněny bez ohledu na případné patenty třetích osob. Nároky na odškodnění na základě změn, chyb nebo vynechání jsou zásadně vyloučeny. Všechny registrované nebo jiné obchodní známky zde použité jsou majetkem jejich vlastníků. Uvedením nejsou zpochybněna z toho vyplývající vlastnická práva. Použití konstrukcí v rozporu se zákonem je přísně zakázáno. Vzhledem k tomu, že původ předkládaných materiálů nelze žádným způsobem dohledat, nelze je použít pro komerční účely! Tento nekomerční server nemá z uvedených zapojení či konstrukcí žádný zisk. Nezodpovídáme za pravost předkládaných materiálů třetími osobami a jejich původ. V případě, že zjistíte porušení autorského práva či jiné nesrovnalosti, kontaktujte administrátory na diskuzním fóru EB.


PHP-Nuke Copyright © 2005 by Francisco Burzi. This is free software, and you may redistribute it under the GPL. PHP-Nuke comes with absolutely no warranty, for details, see the license.
Čas potřebný ke zpracování stránky 0.19 sekund