Vítejte na Elektro Bastlírn?
Nuke - Elektro Bastlirna
  Vytvořit účet Hlavní · Fórum · DDump · Profil · Zprávy · Hledat na fóru · Příspěvky na provoz EB

Vlákno na téma KORONAVIRUS - nutná registrace


Nuke - Elektro Bastlirna: Diskuzní fórum

 FAQFAQ   HledatHledat   Uživatelské skupinyUživatelské skupiny   ProfilProfil   Soukromé zprávySoukromé zprávy   PřihlášeníPřihlášení 

EL34 zesilovač
Jdi na stránku 1, 2, 3, 4  Další
 
Přidat nové téma   Zaslat odpověď       Obsah fóra Diskuzní fórum Elektro Bastlírny -> Řešení problémů s různými konstrukcemi
Zobrazit předchozí téma :: Zobrazit následující téma  
Autor Zpráva
pdp7



Založen: Sep 15, 2014
Příspěvky: 298

PříspěvekZaslal: ne říjen 06 2019, 18:25    Předmět: EL34 zesilovač Citovat

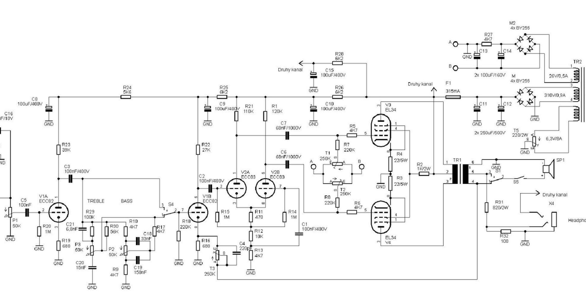
Postavil jsem zesilovač podle tohodle dokumentu, plošňáky jsem dělal vlastní s paticemi připájenými přímo na desku ze strany spojů. Výstupáky mam z GESu ty 40W a síťák 220VA z TBP transformátory. Všechny elektronky až na ty uplně první v předzesilovači jsou nové. Zesilovač funguje ale levý kanál začne při určité úrovni hlasitosti jakoby zkreslovat a čistá sinusovka se změní na takový půsinus jako na tomhle http://elektrobordel.wz.cz/obrazky/prubehsL.png obrázku žlutě. Dělá to i když je zpětná vazba na minimu. Když prohodím ty předzesilovací elektronky mezi kanály problém zůstává.
Video: https://youtu.be/ogHFO4qtlto
Návrat nahoru
Zobrazit informace o autorovi Odeslat soukromou zprávu
pdp7



Založen: Sep 15, 2014
Příspěvky: 298

PříspěvekZaslal: ne říjen 06 2019, 18:27    Předmět: Citovat

Tohodle dokumentu https://theses.cz/id/y1sl5r/Strejc_Jakub_BP.pdf
Návrat nahoru
Zobrazit informace o autorovi Odeslat soukromou zprávu
ok1hga



Založen: Nov 28, 2006
Příspěvky: 12554
Bydliště: Česká Třebová

PříspěvekZaslal: ne říjen 06 2019, 20:40    Předmět: Citovat

hádám na závadu ve fázovém invertoru . . .

dej sem víc informací, co jsi naměřil s porovnáním mezi dobrým kanálem a tím zkreslujícím . . .
případně pár fotek toho tvého provedení
a ještě dotaz, dodržel jsi typy součástek podle rozpisu ?
Návrat nahoru
Zobrazit informace o autorovi Odeslat soukromou zprávu
pdp7



Založen: Sep 15, 2014
Příspěvky: 298

PříspěvekZaslal: ne říjen 06 2019, 21:37    Předmět: Citovat

Zatím jediný rozdíl co jsem viděl, jsou rozdílná napětí na anodách u ECC ale to připisuju tomu že jedna elektronka bude už "vyšeptaná"


IMG_0577.JPG
 Komentář:
 Velikost:  266.33 kB
 Zobrazeno:  185 krát

IMG_0577.JPG


Návrat nahoru
Zobrazit informace o autorovi Odeslat soukromou zprávu
ok1hga



Založen: Nov 28, 2006
Příspěvky: 12554
Bydliště: Česká Třebová

PříspěvekZaslal: ne říjen 06 2019, 22:02    Předmět: Citovat

pdp7 napsal(a):
jsou rozdílná napětí na anodách u ECC

hmm . . . a které ECC ?
. . . a co myslíš, že se dá poznat z té tvé fotky ?



2xEL34.jpg
 Komentář:
a máš to alespoň zapojené takto ?
 Velikost:  128.49 kB
 Zobrazeno:  213 krát

2xEL34.jpg


Návrat nahoru
Zobrazit informace o autorovi Odeslat soukromou zprávu
pdp7



Založen: Sep 15, 2014
Příspěvky: 298

PříspěvekZaslal: ne říjen 06 2019, 22:45    Předmět: Citovat

Nedá se poznat nic, ale co naplat ona se nějaká detailní fotka do 300kB nevleze, asi bude lepší si pomoct sám Smile
Návrat nahoru
Zobrazit informace o autorovi Odeslat soukromou zprávu
ok1hga



Založen: Nov 28, 2006
Příspěvky: 12554
Bydliště: Česká Třebová

PříspěvekZaslal: po říjen 07 2019, 6:00    Předmět: Citovat

pdp7 napsal(a):
ona se nějaká detailní fotka do 300kB nevleze

jak to že né ?
. . . vyndáš elky, povolíš čtyři šroubky, otočíš desku a vyfotíš pouze desku ze strany součástek . . .
. . . otočíš desku zpátky a vyfotíš pouze desku ze strany spojů . . .
fotky zkomprimuješ do velikosti 300kB (já používám sw Irfan) a dáš sem . . .

fotky tvého stolu i s bordýlkem a nářadím nikoho opravdu nezajímají . . .
Návrat nahoru
Zobrazit informace o autorovi Odeslat soukromou zprávu
danhard



Založen: Mar 05, 2007
Příspěvky: 6378
Bydliště: Jesenice u Prahy

PříspěvekZaslal: po říjen 07 2019, 6:59    Předmět: Citovat

Máš nastavenej stejnej klidovej proud u všech EL34 ?
Tohle vypadá na sycení výstupního trafa dc složkou.
Buď rozhozené klidové proudy, nebo hodně rozdílné koncovky.
Může to dělat také asymetrické buzení.
Návrat nahoru
Zobrazit informace o autorovi Odeslat soukromou zprávu Odeslat e-mail
sinclair



Založen: Feb 02, 2005
Příspěvky: 9923
Bydliště: Luhačovice

PříspěvekZaslal: po říjen 07 2019, 12:25    Předmět: Citovat

To opravdu někomu jako BP prošlo?
Návrat nahoru
Zobrazit informace o autorovi Odeslat soukromou zprávu Odeslat e-mail
pdp7



Založen: Sep 15, 2014
Příspěvky: 298

PříspěvekZaslal: po říjen 07 2019, 13:22    Předmět: Citovat

Klidový proud mam 41mA u všech, elektronky jsou párované. Co jsem tak šahal osciloskopem, tak mi to dělá ta elka dole (ta co zpracovává dolní půlvlnu), nebo mi to aspoň tak příjde.
Proměřím všechny součástky.
Návrat nahoru
Zobrazit informace o autorovi Odeslat soukromou zprávu
ok1hga



Založen: Nov 28, 2006
Příspěvky: 12554
Bydliště: Česká Třebová

PříspěvekZaslal: po říjen 07 2019, 13:52    Předmět: Citovat

pdp7 napsal(a):
Klidový proud mam 41mA u všech, elektronky jsou párované.

. . . proč tam máš tolik ???
i v BP se píše:
"Pomocí Ohmova zákona a změřeného úbytku napětí na odporech R3 a R4
jsme vypočítali klidový proud, který je potřeba nastavit na 25 – 30 mA."

tak proč tam máš tak hodně ?
klidně by tam stačilo i 20mA . . .
s těma 40mA to akorát po pár hodinách provozu zničí elky !
Návrat nahoru
Zobrazit informace o autorovi Odeslat soukromou zprávu
sis2



Založen: Oct 07, 2012
Příspěvky: 1442
Bydliště: JN89GF

PříspěvekZaslal: po říjen 07 2019, 14:39    Předmět: Citovat

sinclair napsal(a):
To opravdu někomu jako BP prošlo?


Třeba tyhle "perly".
Cituji:
" Síťoví transformátor a celkově zdroj nám určuje jak velkou kvalitu „ticha“ nám bude zesilovač poskytovat. Jestli nám bude bručet, nebo šumět.
...
Výsledkem je stereofonní zesilovač o výkonu 2 x 30W a při zvýšení zisku zpětná vazby i vyšší.
...
Kdyby nás tato problematika opravdu zaujala a sháněli kvalitní literaturu, museli bychom hledat hlavně v antikvariátech.
...
Při praktické části této práce jsem se dokonale seznámil s elektronkami, vyzkoušel si práci s nimi a zjistil jejich klady a zápory. O nich je pojednáváno již výše v této práce.
Ale přeci jenom jich pár zmíním. Jedna velká a praktická nevýhoda je váha elektronkového zesilovače. Další nevýhoda, je, jak moc elektronky při provozu topí.
Výhodou a vlastně také důvodem proč se k elektronkám lidé vrací, je jejich jedinečný zvuk. "
Konec citace.
Byl u toho nějaký vedoucí práce, někdo to měl posoudit/oponovat atd. - to něco vypovídá o úrovni té fakulty i university!


Naposledy upravil sis2 dne po říjen 07 2019, 14:51, celkově upraveno 1 krát.
Návrat nahoru
Zobrazit informace o autorovi Odeslat soukromou zprávu
ok1hga



Založen: Nov 28, 2006
Příspěvky: 12554
Bydliště: Česká Třebová

PříspěvekZaslal: po říjen 07 2019, 14:48    Předmět: Citovat

nediv se, jsou to přírodovědci . . .
Návrat nahoru
Zobrazit informace o autorovi Odeslat soukromou zprávu
sis2



Založen: Oct 07, 2012
Příspěvky: 1442
Bydliště: JN89GF

PříspěvekZaslal: po říjen 07 2019, 14:52    Předmět: Citovat

Mezi přírodovědci jsou takoví blbci, že jim nevadí ani úplné nesmysly, ani pravopis?
Návrat nahoru
Zobrazit informace o autorovi Odeslat soukromou zprávu
pdp7



Založen: Sep 15, 2014
Příspěvky: 298

PříspěvekZaslal: po říjen 07 2019, 14:59    Předmět: Citovat

ok1hga napsal(a):

tak proč tam máš tak hodně ?
klidně by tam stačilo i 20mA . . .
s těma 40mA to akorát po pár hodinách provozu zničí elky !


Oh pardon, zapomněl jsem zmínit že ty odpory v katodách jsem zvýšil z 22 na 47ohmů to předtím byl proud daleko vyšší. Pídil jsem se po tom klidovém proudu i jinde než jen v tomhle návodu a nejsem sám kdo to tak má.
Návrat nahoru
Zobrazit informace o autorovi Odeslat soukromou zprávu
Zobrazit příspěvky z předchozích:   
Přidat nové téma   Zaslat odpověď       Obsah fóra Diskuzní fórum Elektro Bastlírny -> Řešení problémů s různými konstrukcemi Časy uváděny v GMT + 1 hodina
Jdi na stránku 1, 2, 3, 4  Další
Strana 1 z 4

 
Přejdi na:  
Nemůžete odesílat nové téma do tohoto fóra.
Nemůžete odpovídat na témata v tomto fóru.
Nemůžete upravovat své příspěvky v tomto fóru.
Nemůžete mazat své příspěvky v tomto fóru.
Nemůžete hlasovat v tomto fóru.
Nemůžete připojovat soubory k příspěvkům
Můžete stahovat a prohlížet přiložené soubory

Powered by phpBB © 2001, 2005 phpBB Group
Forums ©
Nuke - Elektro Bastlirna

Informace na portálu Elektro bastlírny jsou prezentovány za účelem vzdělání čtenářů a rozšíření zájmu o elektroniku. Autoři článků na serveru neberou žádnou zodpovědnost za škody vzniklé těmito zapojeními. Rovněž neberou žádnou odpovědnost za případnou újmu na zdraví vzniklou úrazem elektrickým proudem. Autoři a správci těchto stránek nepřejímají záruku za správnost zveřejněných materiálů. Předkládané informace a zapojení jsou zveřejněny bez ohledu na případné patenty třetích osob. Nároky na odškodnění na základě změn, chyb nebo vynechání jsou zásadně vyloučeny. Všechny registrované nebo jiné obchodní známky zde použité jsou majetkem jejich vlastníků. Uvedením nejsou zpochybněna z toho vyplývající vlastnická práva. Použití konstrukcí v rozporu se zákonem je přísně zakázáno. Vzhledem k tomu, že původ předkládaných materiálů nelze žádným způsobem dohledat, nelze je použít pro komerční účely! Tento nekomerční server nemá z uvedených zapojení či konstrukcí žádný zisk. Nezodpovídáme za pravost předkládaných materiálů třetími osobami a jejich původ. V případě, že zjistíte porušení autorského práva či jiné nesrovnalosti, kontaktujte administrátory na diskuzním fóru EB.


PHP-Nuke Copyright © 2005 by Francisco Burzi. This is free software, and you may redistribute it under the GPL. PHP-Nuke comes with absolutely no warranty, for details, see the license.
Čas potřebný ke zpracování stránky 0.15 sekund