Vítejte na Elektro Bastlírn?
Nuke - Elektro Bastlirna
  Vytvořit účet Hlavní · Fórum · DDump · Profil · Zprávy · Hledat na fóru · Příspěvky na provoz EB

Vlákno na téma KORONAVIRUS - nutná registrace


Nuke - Elektro Bastlirna: Diskuzní fórum

 FAQFAQ   HledatHledat   Uživatelské skupinyUživatelské skupiny   ProfilProfil   Soukromé zprávySoukromé zprávy   PřihlášeníPřihlášení 

Tester vodivosti - pípák
Jdi na stránku 1, 2  Další
 
Přidat nové téma   Zaslat odpověď       Obsah fóra Diskuzní fórum Elektro Bastlírny -> Měřící přístroje, detektory fyzikálních veličin
Zobrazit předchozí téma :: Zobrazit následující téma  
Autor Zpráva
beny66ka



Založen: Sep 12, 2015
Příspěvky: 389
Bydliště: Ostrava

PříspěvekZaslal: po listopad 02 2015, 14:14    Předmět: Tester vodivosti - pípák Citovat

Chci si postavit obdobný pípák jako je v každém multimetru. Měl by měřit poměrně malým napětím a aby šlo u něj nastavit "kdy ještě - při jakém odporu" je obvod vodivý. Multimetry to obvykle mají v desítkách až stovkách Ohm, že?
Jedná se mi o to, že mám multimetr zapojený na měření jiných veličin a mezitím chci něco propípnout. Další malé, jednoduché zařízení.
Našel jsem tady toto
http://robodoupe.cz/2015/zkousec-vodivosti/#more-7959
přijde mi to dostatečně dobré, ale má někdo jinou osvědčenou konstrukci s dalšími výhodami ??
Děkuji za reakce.
Návrat nahoru
Zobrazit informace o autorovi Odeslat soukromou zprávu Odeslat e-mail
pospisjak



Založen: Apr 10, 2009
Příspěvky: 223
Bydliště: Blanensko

PříspěvekZaslal: po listopad 02 2015, 16:45    Předmět: Citovat

Já osobně používám 9V baterii a do série piezo bzučák s měničem - naprosto nejjednodušší, co může být. Ale používám to v silnoproudu - v bytových instalacích, když potřebuju zjistit, co kam vede, jak otočit vypínač na zdi, atd. Je to příjemně malinké a hlavně - pověsím si to za krokodýlky na kabel o pár místností dál a v rozvaděči si propojuji až uslyším pískání a mám hned najítý kabel. To samé lustrový vývod na stropě a 5 kabelů v krabici, ... Používám častěji, než vadasku. Diodu v závěrném směru poznám podle krátkého "ťuknutí" bzučáku - kapacita PN přechodu. To samé delší vedení - kapacita.

Uvedené schéma výše by mi nevyhovovalo kvůli vypínači - další pracovní úkon navíc. Pokud zapomeneš vypnout, žere to baterku.
Autor si trošičku protiřečí, na jednu stranu vychvaluje malinké měřicí napětí a proud, na druhou stranu předurčuje zkoušečku pro odhalení přechoďáků, na což potřebuješ větší U a I, aby se malý R projevil.
Tyto pípáky běžně pípají při desítkách i stovkách Ω.

Používat tyto pípáky na přesnou hraniční hodnotu odporu asi nebude příliš šťastné, indikace píská / nepíská je dost okleštěná, pískat může při 0,1 Ω i při 199 Ω, pokud si nastavíš hranici 200 Ω a to už je přece rozdíl.

Pokud přece, tak bych radši použil OZ v zapojení komparátoru (třeba i nastavitelného) a měřený dílec do série s baterkou (pokud nevadí zkušební nap. 9 V).
Návrat nahoru
Zobrazit informace o autorovi Odeslat soukromou zprávu
Hill
Administrátor


Založen: Sep 10, 2004
Příspěvky: 20926
Bydliště: Jičín, Český ráj

PříspěvekZaslal: po listopad 02 2015, 17:35    Předmět: Citovat

pospisjak napsal(a):
Já osobně používám 9V baterii a do série piezo bzučák s měničem - naprosto nejjednodušší, co může být. Ale používám to v silnoproudu - v bytových instalacích, když potřebuju zjistit, co kam vede, jak otočit vypínač na zdi, atd. Je to příjemně malinké a hlavně - pověsím si to za krokodýlky na kabel o pár místností dál...

Totéž používám taky a, jak už před léty takové bzučáky někdo překřtil, říkám mu "Rémék" (patrně podle projevu jmenovaného v přímém přenosu z oběžné dráhy, kdy si těžce vzpomínal na češtinu a všechny pauzy mezi slovy byly vyplněné samohláskou "é").
Ale bez ohledu na jméno jde o veskrze užitečnou pomůcku.
Návrat nahoru
Zobrazit informace o autorovi Odeslat soukromou zprávu
TAKJAN



Založen: Nov 17, 2011
Příspěvky: 7008
Bydliště: U Litomyšle.

PříspěvekZaslal: po listopad 02 2015, 18:01    Předmět: Citovat

Mám se dvěma LED, rudá úplný zkrat, čím víc zelená, tím vyšší odpor + pípák v v tom. 3V napájení.
_________________
Digitální technologie pracuje se dvěma stavy. Blbě nebo vůbec.
Návrat nahoru
Zobrazit informace o autorovi Odeslat soukromou zprávu
Sendyx



Založen: Jun 05, 2005
Příspěvky: 12487
Bydliště: Ostrava

PříspěvekZaslal: po listopad 02 2015, 18:35    Předmět: Citovat

Na co to chceš používat? Jestli na vyhledávání zkratů v rozsáhlých rozvodech a podobně, tak bych doporučil něco lepšího.
_________________
Curvetraceristé všech zemí spojte se!
Návrat nahoru
Zobrazit informace o autorovi Odeslat soukromou zprávu
beny66ka



Založen: Sep 12, 2015
Příspěvky: 389
Bydliště: Ostrava

PříspěvekZaslal: po listopad 02 2015, 18:49    Předmět: Citovat

Pánové a jaké jsou zkušenosti ve slaboprodu ?

Jedná se mi o to, že když mám neznámý plošňák s nepájivou maskou, takže jsou cesty špatně vidět (to nemluvím o vícevrstvých spojích) a potřebuji se zorientovat kde co vede, která součástka je spojená s kterou. Na tento účel to chci primárně použít.

Sendyx: takže jak píšeš, asi něco lepšího. Napětí 9V na tento účel mi přijde strašně moc.
Proto jsem se díval na to schéma s OZ.


pospisjak: píšeš pískat může při 0,1 Ω i při 199 Ω, pokud si nastavíš hranici 200 Ω a to už je přece rozdíl.
No ale pokud se nemýlím, právě tak to mají veškeré měřáky.
Návrat nahoru
Zobrazit informace o autorovi Odeslat soukromou zprávu Odeslat e-mail
lesana87



Založen: Sep 20, 2014
Příspěvky: 4039

PříspěvekZaslal: po listopad 02 2015, 19:23    Předmět: Citovat

V Amáru kdysi vyšla v sekci Začínajícím a mírně pokročilým akustická zkoušečka. Mění tón podle odporu obvodu, dá se poznat dioda od zkratu i 100k svod, na slaboproudé očuchávání mi to přijde super. Mám ji udělanou do malé krabičky se dvojicí tužkových článků. Oproti multimetru má jednu velkou výhodu, nemusí se vypínat.
Návrat nahoru
Zobrazit informace o autorovi Odeslat soukromou zprávu
Sendyx



Založen: Jun 05, 2005
Příspěvky: 12487
Bydliště: Ostrava

PříspěvekZaslal: po listopad 02 2015, 19:24    Předmět: Citovat

Kdybys chtěl něco opravdu lepšího, tak já osobně bych si představoval soupravu, něco jako byla sady od Solartronu, HP nebo podobné z Bulharska, znají servisáci sálových počítačů. Používá se 1 nebo dvou sond, v podstatě 1 jde částečně nahradit lab. zdrojem. Druhá sonda - hledač - pracuje jako ohmmetr s akustickou signalizací, malým měřícím napětím a mez "zkratu" se dá nastavit. Indikace je buď skoková 3 stavy - zkrat - něco - nekonečno, nebo proměnným tónem - VCA. V dalším pracovním režimu se využívá pouze VCA - do obvodu se cpe konstantní proud zdrojem a rejdíš po spojích a hledáš. HP měly další funkce, vnucování pulzního proudu a hledání - velmi vhodné pro kabelové svazky proudovou sondou.
_________________
Curvetraceristé všech zemí spojte se!
Návrat nahoru
Zobrazit informace o autorovi Odeslat soukromou zprávu
beny66ka



Založen: Sep 12, 2015
Příspěvky: 389
Bydliště: Ostrava

PříspěvekZaslal: po listopad 02 2015, 20:19    Předmět: Citovat

lesana87: vzpomeneš si alespoň na rok, popř. hoď odkaz, kouknu na to.

sendyx: tak zase tak vysoko nemířím Shocked , něco takového co píše lesana87 by asi stačilo
Návrat nahoru
Zobrazit informace o autorovi Odeslat soukromou zprávu Odeslat e-mail
lesana87



Založen: Sep 20, 2014
Příspěvky: 4039

PříspěvekZaslal: po listopad 02 2015, 20:37    Předmět: Citovat

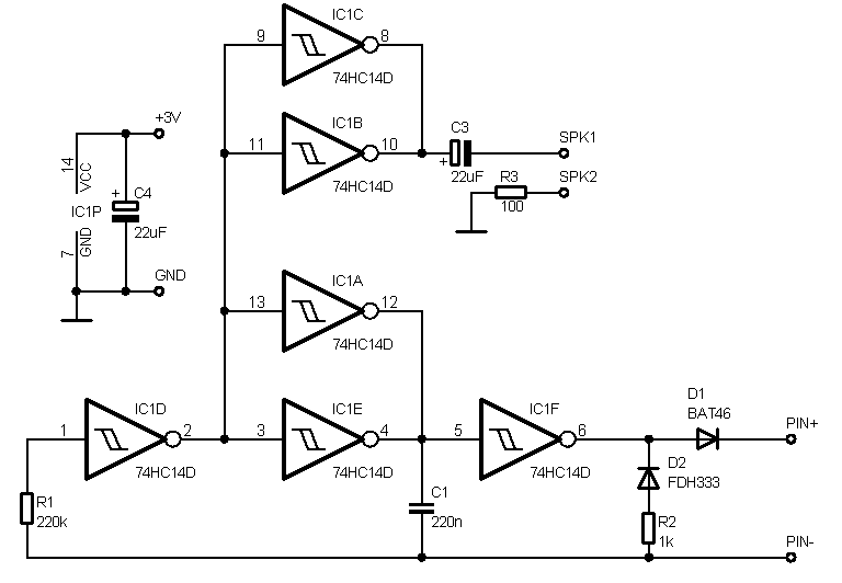
Na rok si nevzpomenu, ale já to mám zapojené takto (SPK je 32Ω pískáček).


piskacek_sch.png
 Komentář:

Stáhnout
 Soubor:  piskacek_sch.png
 Velikost:  9.07 kB
 Staženo:  579 krát

Návrat nahoru
Zobrazit informace o autorovi Odeslat soukromou zprávu
TAKJAN



Založen: Nov 17, 2011
Příspěvky: 7008
Bydliště: U Litomyšle.

PříspěvekZaslal: po listopad 02 2015, 20:40    Předmět: Citovat

Taky byl někde návod na měření odporu pomocí lupanců. Nekonečno=ticho, zkrat vrčení. Jako geiger. Byli v tom MOS, měl jsem to, ale nějak nepoužíval.
_________________
Digitální technologie pracuje se dvěma stavy. Blbě nebo vůbec.
Návrat nahoru
Zobrazit informace o autorovi Odeslat soukromou zprávu
lesana87



Založen: Sep 20, 2014
Příspěvky: 4039

PříspěvekZaslal: po listopad 02 2015, 20:47    Předmět: Citovat

No to je ono, při velkých odporech to dělá lupance, při středních vrčí a při malých to piští. Smile
Návrat nahoru
Zobrazit informace o autorovi Odeslat soukromou zprávu
doktor365



Založen: Jan 28, 2006
Příspěvky: 2091

PříspěvekZaslal: po listopad 02 2015, 20:53    Předmět: Citovat

Něco je tady
http://www.belza.cz/simple/pisk.htm
Návrat nahoru
Zobrazit informace o autorovi Odeslat soukromou zprávu Odeslat e-mail
lesana87



Založen: Sep 20, 2014
Příspěvky: 4039

PříspěvekZaslal: po listopad 02 2015, 21:02    Předmět: Citovat

Se 74HC04 to zůstávalo delší dobu viset v neurčitém stavu a při něm to bralo klidně 20mA, proto jsem použila 74HC14, ten se okamžitě překlopí a není to potřeba vůbec vypínat. Už v tom mám alkalické články asi 3 roky. Svodový proud D2 způsobuje občasné lupance, proto tam mám FDH333, s ní to lupne tak 2 za den. Smile
Návrat nahoru
Zobrazit informace o autorovi Odeslat soukromou zprávu
Sendyx



Založen: Jun 05, 2005
Příspěvky: 12487
Bydliště: Ostrava

PříspěvekZaslal: po listopad 02 2015, 21:03    Předmět: Citovat

Mám pocit, že bulharská sonda to měla naopak, při nulovém napětí cca 300Hz, při odpojení hrotu to pištělo nad 10kHz. Při zápornm napětí na vstupu to šlo pod 300Hz. Dal se připnout zázněj 300Hz, pro jemnou indikaci malých odporů. Citlivost na odpor/napětí byla regulovatelná, tuším 3 kroky + plynule.
_________________
Curvetraceristé všech zemí spojte se!
Návrat nahoru
Zobrazit informace o autorovi Odeslat soukromou zprávu
Zobrazit příspěvky z předchozích:   
Přidat nové téma   Zaslat odpověď       Obsah fóra Diskuzní fórum Elektro Bastlírny -> Měřící přístroje, detektory fyzikálních veličin Časy uváděny v GMT + 1 hodina
Jdi na stránku 1, 2  Další
Strana 1 z 2

 
Přejdi na:  
Nemůžete odesílat nové téma do tohoto fóra.
Nemůžete odpovídat na témata v tomto fóru.
Nemůžete upravovat své příspěvky v tomto fóru.
Nemůžete mazat své příspěvky v tomto fóru.
Nemůžete hlasovat v tomto fóru.
Nemůžete připojovat soubory k příspěvkům
Můžete stahovat a prohlížet přiložené soubory

Powered by phpBB © 2001, 2005 phpBB Group
Forums ©
Nuke - Elektro Bastlirna

Informace na portálu Elektro bastlírny jsou prezentovány za účelem vzdělání čtenářů a rozšíření zájmu o elektroniku. Autoři článků na serveru neberou žádnou zodpovědnost za škody vzniklé těmito zapojeními. Rovněž neberou žádnou odpovědnost za případnou újmu na zdraví vzniklou úrazem elektrickým proudem. Autoři a správci těchto stránek nepřejímají záruku za správnost zveřejněných materiálů. Předkládané informace a zapojení jsou zveřejněny bez ohledu na případné patenty třetích osob. Nároky na odškodnění na základě změn, chyb nebo vynechání jsou zásadně vyloučeny. Všechny registrované nebo jiné obchodní známky zde použité jsou majetkem jejich vlastníků. Uvedením nejsou zpochybněna z toho vyplývající vlastnická práva. Použití konstrukcí v rozporu se zákonem je přísně zakázáno. Vzhledem k tomu, že původ předkládaných materiálů nelze žádným způsobem dohledat, nelze je použít pro komerční účely! Tento nekomerční server nemá z uvedených zapojení či konstrukcí žádný zisk. Nezodpovídáme za pravost předkládaných materiálů třetími osobami a jejich původ. V případě, že zjistíte porušení autorského práva či jiné nesrovnalosti, kontaktujte administrátory na diskuzním fóru EB.


PHP-Nuke Copyright © 2005 by Francisco Burzi. This is free software, and you may redistribute it under the GPL. PHP-Nuke comes with absolutely no warranty, for details, see the license.
Čas potřebný ke zpracování stránky 0.37 sekund