Vítejte na Elektro Bastlírn?
Nuke - Elektro Bastlirna
  Vytvořit účet Hlavní · Fórum · DDump · Profil · Zprávy · Hledat na fóru · Příspěvky na provoz EB

Vlákno na téma KORONAVIRUS - nutná registrace


Nuke - Elektro Bastlirna: Diskuzní fórum

 FAQFAQ   HledatHledat   Uživatelské skupinyUživatelské skupiny   ProfilProfil   Soukromé zprávySoukromé zprávy   PřihlášeníPřihlášení 

Odměřování ESSA
Jdi na stránku 1, 2  Další
 
Přidat nové téma   Zaslat odpověď       Obsah fóra Diskuzní fórum Elektro Bastlírny -> NC stroje
Zobrazit předchozí téma :: Zobrazit následující téma  
Autor Zpráva
Celeron



Založen: Apr 02, 2011
Příspěvky: 20229
Bydliště: Nový Bydžov

PříspěvekZaslal: po říjen 05 2015, 15:37    Předmět: Odměřování ESSA Citovat

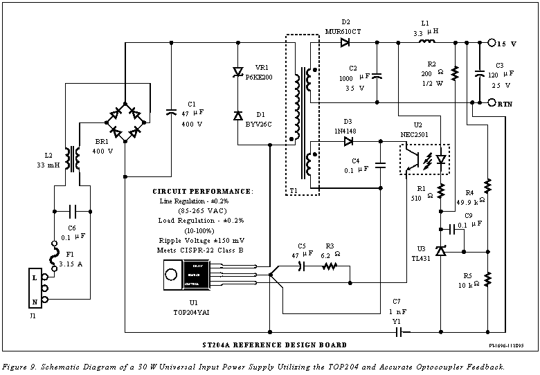
Mám tu na stole odměřování z horizontky velký jak garáž pro dodávku.
Typ Essa ADL3 VŠ součet. Klasika X, Y, Z. Úplná mrtvola.
Po rozebrání jsem zjistil explodovanej TOP201 (TO220) v hlavním pulzáku 5V. Mezi zdrojem a elektronikou byl jumper, po připojení na laboratorní zdroj odměřování naskočilo, na displejích jsou smysluplný údaje, odběr 450mA.
Je tam v podstatě viz příloha. Prošel jsem celej zdroj, nic vadnýho jsem nenašel. Protože to má nakroutíno cca 15000 hodin, vyměnil jsem všecky elyty zdroje. Vstupní gréc a elyt byl v pořádku.
Nojo, ale to je problém, proč ten TOP201 explodoval? Sám od sebe?
Napadá mě, zda tam nebyl zkrat na těch vlastních digitálních odmeřovákách přímo v horizontce. Buď odešlej, nebo zkrat v přívodu. Ty mě majitel jaksi přivézt nemohl.
Co se do těhle mašin osazuje aby to měřilo podle displejů to vypadá na tisíciny mm?
Díky



TOP201.png
 Komentář:

Stáhnout
 Soubor:  TOP201.png
 Velikost:  35.75 kB
 Staženo:  546 krát


_________________
Jirka

Proč mi nemůže všechno chodit hned ?!!
Návrat nahoru
Zobrazit informace o autorovi Odeslat soukromou zprávu
RadekB



Založen: Mar 03, 2005
Příspěvky: 2083
Bydliště: někde mezi Brnem a Prostějovem

PříspěvekZaslal: po říjen 05 2015, 16:47    Předmět: Citovat

Co mam zkusenost tak TOP odchazi nekdy sam od sebe, ale casto kvuli sitovymi elytu.
Opravuju dost PowerVU prijimacu z kabelovek a sem tam multiswitch EMP kde je take TOP pouzit a nikdy nic jineho nemenim (pokud to neni po bource).
Návrat nahoru
Zobrazit informace o autorovi Odeslat soukromou zprávu Odeslat e-mail
Zaky



Založen: Oct 30, 2010
Příspěvky: 6991
Bydliště: Praha

PříspěvekZaslal: po říjen 05 2015, 18:47    Předmět: Citovat

Taky bych po kontrole či výměně C ve zdroji, pokud to s novým TOP jede zařízení vrátil do užívání a kdyby to odešlo znovu, začal bych teprve pátrat dál. Síťové zdroje to nezřídka schytají právě ze sítě.
Návrat nahoru
Zobrazit informace o autorovi Odeslat soukromou zprávu
Sandal



Založen: May 22, 2006
Příspěvky: 2843
Bydliště: Posázaví (JN79LT)

PříspěvekZaslal: po říjen 05 2015, 20:00    Předmět: Citovat

Celeron napsal(a):

Co se do těhle mašin osazuje aby to měřilo podle displejů to vypadá na tisíciny mm?
Díky

Dává se nečastějc inkrementální snímač nebo resolver.
Návrat nahoru
Zobrazit informace o autorovi Odeslat soukromou zprávu
Celeron



Založen: Apr 02, 2011
Příspěvky: 20229
Bydliště: Nový Bydžov

PříspěvekZaslal: po říjen 05 2015, 21:40    Předmět: Citovat

Majitel si dojel do AME pro elyty a TOP201. Čuměl jsem, jak je TOP dodáván. Shocked Každej kus je ve vzduchotěsným plastovým futrálku a kapsičkou silikagelu. Proboha, proč?
Tak jsem zapájel nový součástky a zkusil přes žárovku 230V/25W. Blikla a 5V ok. Připojil jsem jumper napájení digitálu, displeje a vše maká, spotřeba jako z laboratorního zdroje. Zítra se jedu kouknout na tu horizontku, zase napájení připojím přes žárovku a postupně se připojí všechny osy. Třeba některá ukáže abnormální odběr.
Jak jsem koukal na net, dnes se dá sehnat kompletní univerzální odměřování na 3 osy za necelý 4 tisíce i s pravítkama. No já si to snad přidělám na Promáckej soustruh i frézu Wink Jediná pracnější část budou kryty pravítek.

Koukal jsem taky na ebay. Netušíte někdo, jak se tomu tříosímu odměřování nadáva anglicky?

_________________
Jirka

Proč mi nemůže všechno chodit hned ?!!
Návrat nahoru
Zobrazit informace o autorovi Odeslat soukromou zprávu
Zaky



Založen: Oct 30, 2010
Příspěvky: 6991
Bydliště: Praha

PříspěvekZaslal: po říjen 05 2015, 21:43    Předmět: Citovat

3 axis digital readout, IO jsou v suchém prostředí kvůli pájení přetavením, pokud je v pouzdře vlhkost, po zahřátí páry expandují a mohou součátku poškodit (roztrhat pouzdro).
Návrat nahoru
Zobrazit informace o autorovi Odeslat soukromou zprávu
rnbw



Založen: Mar 21, 2006
Příspěvky: 37016
Bydliště: Bratislava

PříspěvekZaslal: po říjen 05 2015, 22:00    Předmět: Citovat

Tie specialne balene IO su pravdepodobne kupene ako originalny nahradny diel do nejakeho zariadenia.
Návrat nahoru
Zobrazit informace o autorovi Odeslat soukromou zprávu
Celeron



Založen: Apr 02, 2011
Příspěvky: 20229
Bydliště: Nový Bydžov

PříspěvekZaslal: po říjen 05 2015, 22:04    Předmět: Citovat

Zajímavý zatím jsem se s takovým balením u TO220 nesetkal. U SMD je to běžný.
Koukám že těch 2 a 3 axisů je na ebay spousta ale cena od 6-8 tausen. Akorát mě není moc jasný, jak se v objednávce definují délky posuvů. No uvidíme, zda se mi na lathe a milling mašinu někam ty pravítka vejdou. Smile

_________________
Jirka

Proč mi nemůže všechno chodit hned ?!!
Návrat nahoru
Zobrazit informace o autorovi Odeslat soukromou zprávu
termit256



Založen: Dec 06, 2007
Příspěvky: 10335

PříspěvekZaslal: po říjen 05 2015, 22:28    Předmět: Citovat

Mrkni na AS5311, zrovna dnes s tim neco kutim. Funguje to pekne, jednoduche a nezaludne zapojeni. Muzes si udelat odmerovani a tvar senzoru presne podle svych predstav. Rozliseni 500nm mi prijde na domaci potreby dostacujici.
Návrat nahoru
Zobrazit informace o autorovi Odeslat soukromou zprávu
Celeron



Založen: Apr 02, 2011
Příspěvky: 20229
Bydliště: Nový Bydžov

PříspěvekZaslal: po říjen 05 2015, 22:47    Předmět: Citovat

Nojo ale to asi není kompatibilní s vyhodnocovací elektronikou určenou pro skleněný odměřovací pravítka. Nebo je?
_________________
Jirka

Proč mi nemůže všechno chodit hned ?!!
Návrat nahoru
Zobrazit informace o autorovi Odeslat soukromou zprávu
termit256



Založen: Dec 06, 2007
Příspěvky: 10335

PříspěvekZaslal: út říjen 06 2015, 6:16    Předmět: Citovat

Nevim co leze ze sklenenych pravitek, tohle ma klasicky kvadraturni AB vystup s indexem po 2mm, PWM a seriovy vystup. Co je pro mne podstatne, v ramci jednoho polu mag. pasku (2mm) poskytuje udaj o absolutni poloze. V me aplikaci nepotrebuji merit velky rozsah delek, ale jsou tam velice rychle posuvy ktere klasicke IRC nestihaji, tady mne rychlost posuvu nemusi vubec zajimat. Napsat SW pro zobrazeni je otazkou chvilky.
Návrat nahoru
Zobrazit informace o autorovi Odeslat soukromou zprávu
termit256



Založen: Dec 06, 2007
Příspěvky: 10335

PříspěvekZaslal: út říjen 06 2015, 7:37    Předmět: Citovat

Dodavatel snimacu s temito mag. pasky mne strasil ze musi byt umisteny aspon 30cm od motoru. Ted jsem to zkousel u 750W asynchronaku bez zateze, a nema to na mereni zadny vliv ani kdyz ho dam tesne k motoru. Obvod meri i silu mag pole pasku, kdyz jsem sundal pasek, nelisily se nemerene udaje u motoru at byl vyply nebo zaply. Netreba se toho bat, pokud by jste mel nekdo podobnou aplikaci kde mereni jede blizko motoru
Návrat nahoru
Zobrazit informace o autorovi Odeslat soukromou zprávu
Sandal



Založen: May 22, 2006
Příspěvky: 2843
Bydliště: Posázaví (JN79LT)

PříspěvekZaslal: út říjen 06 2015, 10:35    Předmět: Citovat

Celeron napsal(a):

Jak jsem koukal na net, dnes se dá sehnat kompletní univerzální odměřování na 3 osy za necelý 4 tisíce i s pravítkama.


Fakt jo?A má to display? Laughing Já dal za komplet odměřování na soustruh 20k Confused
Návrat nahoru
Zobrazit informace o autorovi Odeslat soukromou zprávu
Celeron



Založen: Apr 02, 2011
Příspěvky: 20229
Bydliště: Nový Bydžov

PříspěvekZaslal: út říjen 06 2015, 16:21    Předmět: Citovat

Tak se koukni:http://www.ebay.com/sch/i.html?_odkw=3+axis+readout&_osacat=0&_from=R40&_trksid=p2045573.m570.l1313.TR0.TRC0.H0.X2+axis+readout.TRS0&_nkw=2+axis+readout&_sacat=0
2 axis na soustruh stačí. Za 5000 jsem viděl 3 axis bazar na Aukru.
Horší je, že na ty mý Promě SP400 všude tam, kam by šly dát pravítka je vymezování vůlí.

Edit: Jo zapoměl jsem, horizontka po namontování odměřování už zase maká. Jen jsem musel ESSU znova rozhodit a vyměnit jedno tlačítko. Ty Stropkovský telefoní tlačítka, kdo to vymyslel? Zase prasklej kontaktní půlměsíček.

_________________
Jirka

Proč mi nemůže všechno chodit hned ?!!
Návrat nahoru
Zobrazit informace o autorovi Odeslat soukromou zprávu
Sandal



Založen: May 22, 2006
Příspěvky: 2843
Bydliště: Posázaví (JN79LT)

PříspěvekZaslal: út říjen 06 2015, 19:23    Předmět: Citovat

Celeron napsal(a):

Horší je, že na ty mý Promě SP400 všude tam, kam by šly dát pravítka je vymezování vůlí.

U tebe by to šlo měřit rotačníma encoderama ale ty se dávaj na pohybovej šroub a to je blbý,že šroub se točí a zbytek stojí dokud se nevyrovnaj vůle.
Jinak je to už řada let co jsem kupoval to odměřování a ceny nebyly tak přívětivý.Mám tam český odměřování Maxi od Limatu.
Návrat nahoru
Zobrazit informace o autorovi Odeslat soukromou zprávu
Zobrazit příspěvky z předchozích:   
Přidat nové téma   Zaslat odpověď       Obsah fóra Diskuzní fórum Elektro Bastlírny -> NC stroje Časy uváděny v GMT + 1 hodina
Jdi na stránku 1, 2  Další
Strana 1 z 2

 
Přejdi na:  
Nemůžete odesílat nové téma do tohoto fóra.
Nemůžete odpovídat na témata v tomto fóru.
Nemůžete upravovat své příspěvky v tomto fóru.
Nemůžete mazat své příspěvky v tomto fóru.
Nemůžete hlasovat v tomto fóru.
Nemůžete připojovat soubory k příspěvkům
Můžete stahovat a prohlížet přiložené soubory

Powered by phpBB © 2001, 2005 phpBB Group
Forums ©
Nuke - Elektro Bastlirna

Informace na portálu Elektro bastlírny jsou prezentovány za účelem vzdělání čtenářů a rozšíření zájmu o elektroniku. Autoři článků na serveru neberou žádnou zodpovědnost za škody vzniklé těmito zapojeními. Rovněž neberou žádnou odpovědnost za případnou újmu na zdraví vzniklou úrazem elektrickým proudem. Autoři a správci těchto stránek nepřejímají záruku za správnost zveřejněných materiálů. Předkládané informace a zapojení jsou zveřejněny bez ohledu na případné patenty třetích osob. Nároky na odškodnění na základě změn, chyb nebo vynechání jsou zásadně vyloučeny. Všechny registrované nebo jiné obchodní známky zde použité jsou majetkem jejich vlastníků. Uvedením nejsou zpochybněna z toho vyplývající vlastnická práva. Použití konstrukcí v rozporu se zákonem je přísně zakázáno. Vzhledem k tomu, že původ předkládaných materiálů nelze žádným způsobem dohledat, nelze je použít pro komerční účely! Tento nekomerční server nemá z uvedených zapojení či konstrukcí žádný zisk. Nezodpovídáme za pravost předkládaných materiálů třetími osobami a jejich původ. V případě, že zjistíte porušení autorského práva či jiné nesrovnalosti, kontaktujte administrátory na diskuzním fóru EB.


PHP-Nuke Copyright © 2005 by Francisco Burzi. This is free software, and you may redistribute it under the GPL. PHP-Nuke comes with absolutely no warranty, for details, see the license.
Čas potřebný ke zpracování stránky 0.15 sekund