Vítejte na Elektro Bastlírn?
Nuke - Elektro Bastlirna
  Vytvořit účet Hlavní · Fórum · DDump · Profil · Zprávy · Hledat na fóru · Příspěvky na provoz EB

Vlákno na téma KORONAVIRUS - nutná registrace


Nuke - Elektro Bastlirna: Diskuzní fórum

 FAQFAQ   HledatHledat   Uživatelské skupinyUživatelské skupiny   ProfilProfil   Soukromé zprávySoukromé zprávy   PřihlášeníPřihlášení 

DC kombinovana ochrana

 
Přidat nové téma   Zaslat odpověď       Obsah fóra Diskuzní fórum Elektro Bastlírny -> Řešení problémů s různými konstrukcemi
Zobrazit předchozí téma :: Zobrazit následující téma  
Autor Zpráva
spin90



Založen: Dec 29, 2009
Příspěvky: 45

PříspěvekZaslal: pá srpen 22 2014, 17:44    Předmět: DC kombinovana ochrana Citovat

Zdravim,
Skusam navrhnut kombinovanu ochranu na DC prudy. Obsahuje rezidualnu a aj nadprudovu ochranu (nieco podobne ako pri AC je RCD plus istic).
Je to len taky koncept viac menej, chce to dotiahnut do konca, ale zial mojim zameranim nie je elektronika, ale prave elektroenergetika, cize mam trocha problem s niektorymi vecami. Co par veci viem, sam som sa naucil ale nemam az tak cas na toto.
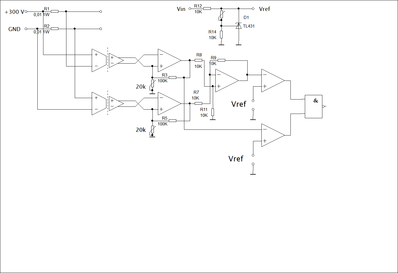
Princip ako som to myslel bude zrejme pochopeny zo schemy, ak bude treba mozem to okomentovat, ale nie je to nic prevratne. Dodam ze hodnoty rezistorov nie su vypocitane, su len "zapojene" (az na prve 2 operaky na zosilnenie vystupu optooperakov) .
S cim si neviem rady je zakoncenie. Vystup z hradla AND je v stave 1 ak nie je ziadna porucha. Ak je porucha prejde do stavu 0. Potrebujem k tomu navrhnut, alebo nejak proste vymysliet bistabilny preklapac s tlacitkom a signalizaciou poruchy. Trocha som si nastudoval nejake R-S BKO s NAND alebo NOR, ale skutocne mam problem pochopit akym sposobom to zapojit pre tento konkretny pripad. Vedel by niekto pomoct ? Vystup z klopaku potom pojde na IGBT driver a nasledne na IGBT v ulohe spinaca. Pojde o DC napatie do 400 V, prud do 10A a rezidualny podla citlivosti a presnosti, asi dam tych 30 mA ako pri AC RCD.
Dakujem pekne.



DC RCD.png
 Komentář:

Stáhnout
 Soubor:  DC RCD.png
 Velikost:  29.58 kB
 Staženo:  301 krát

Návrat nahoru
Zobrazit informace o autorovi Odeslat soukromou zprávu
weed_smoker



Založen: Dec 02, 2011
Příspěvky: 2676
Bydliště: Jaroměř

PříspěvekZaslal: pá srpen 22 2014, 19:30    Předmět: Citovat

Asi by klopák R-S vyhověl.Na vstup S připojit výstup z toho NANDu ze schématu,na R nulovací tlačítko a na jeden výstup klopáku ten driver pro IGBT (to bude chtít vyzkoušet podle driveru IGBT,jestli invertuje nebo ne).S hodnotama odporů snad bude vědět někdo matematicky znalejší než já.
Návrat nahoru
Zobrazit informace o autorovi Odeslat soukromou zprávu
ZdenekHQ
Administrátor


Založen: Jul 21, 2006
Příspěvky: 25741
Bydliště: skoro Brno

PříspěvekZaslal: pá srpen 22 2014, 19:31    Předmět: Citovat

Většinou na straně "primáru" bývá ta TL431 (potom úbytek na snímacím odporu 1.25V je bohužel nutnost), která funguje jako komparátor, a až za ní obyčejnej optron. Je možné i nějaké diferenciální trafo. Ty izolační zesilovače jsou docela drahý a navíc ve velkém ohrožení. Ve zkušebně a bez ochran by Ti je spolehlivě zničili.

P.S. A ten "sekundár" izolačního OZ má špatně.

_________________
Pro moje oslovení klidně použijte jméno Zdeněk
Správně navržené zapojení je jako recept na dobré jídlo.
Můžete vynechat půlku ingrediencí, nebo přidat jiné,
ale jste si jistí, že vám to bude chutnat[?
]
Návrat nahoru
Zobrazit informace o autorovi Odeslat soukromou zprávu Zobrazit autorovy WWW stránky
spin90



Založen: Dec 29, 2009
Příspěvky: 45

PříspěvekZaslal: so srpen 23 2014, 7:00    Předmět: Citovat

Dakujem za reakcie,
Cize ci konkretne mam zle na tom izolacnom zosiku ? Skusim poobede upravit schemu uz s tym R-S. Zapojenie tych izolacnych zosikov som nasiel v datasheete. Najprv som chcel pouzit hallove cidla, ale boli nepresne a ked boli presne ta velmi drahe. Takze som siel cestou odporov. Aby ale nebol velky ubytok a zbytocne to nekurilo, dal som taketo malicke. Ale vravim, ja nesom v tom nejak moc doma, cize budem len vemi rad ak mi nejak poradite.
Alebo nejaky iny napad ako to co najlepsie snimat ? Ten napad s trafom by aj bol OK, lenze znova by som musel snimat vysledny magneticky tok v jadre nejakym hallovym.
Návrat nahoru
Zobrazit informace o autorovi Odeslat soukromou zprávu
Olchor



Založen: Nov 18, 2009
Příspěvky: 1762
Bydliště: Blansko

PříspěvekZaslal: ne srpen 24 2014, 12:48    Předmět: Citovat

30mA při 0,01Ω = 0,3mV už bude docela problém se slušnou přesností zesílit. Popřemýšlel bych ještě o těch Halovkách, třeba převodník I/U pro Arduino není zas tak drahý ( cca 250kč). Izolační OZ bude stát asi víc. Za to dáš dva jednoduché komparátory, AND ze dvou diod, klopák a je to.
Návrat nahoru
Zobrazit informace o autorovi Odeslat soukromou zprávu
spin90



Založen: Dec 29, 2009
Příspěvky: 45

PříspěvekZaslal: út srpen 26 2014, 10:58    Předmět: Citovat

No ako na to tak pozeram, bude to narocne na navrh a cenovo taktiez. Od rezidualnej ochrany asi upustim a ostanem len pri ochrane nadprudovej. Na to je schem celkom dost a su aj stavebnice. Chcel som ale tu rezidualnu ochranu koli bezpecnosti obsluhy, ma to byt na zdroj, neviem ci som spominal.
Pripadne, nahodou, napada niekoho este iny napad ako ten rezidualny prud snimat ?
Ak by slo len o tu poistku, co vravite na toto http://danyk.cz/el_po.html ?
Návrat nahoru
Zobrazit informace o autorovi Odeslat soukromou zprávu
Olchor



Založen: Nov 18, 2009
Příspěvky: 1762
Bydliště: Blansko

PříspěvekZaslal: st srpen 27 2014, 8:30    Předmět: Citovat

Na snímání rezid. proudu by jsi musel zrobit něco podobného, jako je v proudovém chrániči - tedy rozdílové trafo v DC verzi. Zkusil bych cca 20 závitů souběžného vinutí 2 dráty na C jádro s mezerou, do které dáš Halovku. Ty 2 vinutí zapojit tak, aby se proudy vzájemně odečítaly, zbyde jen rozdílový.
Návrat nahoru
Zobrazit informace o autorovi Odeslat soukromou zprávu
spin90



Založen: Dec 29, 2009
Příspěvky: 45

PříspěvekZaslal: st srpen 27 2014, 13:52    Předmět: Citovat

To by slo, ale neverim ze by som dosiahol pozadovanu presnost.
Co si myslis o tej ochrane od danyka ? Dal by som len nadprudovku, nech to nepredrazujem.
Návrat nahoru
Zobrazit informace o autorovi Odeslat soukromou zprávu
Zobrazit příspěvky z předchozích:   
Přidat nové téma   Zaslat odpověď       Obsah fóra Diskuzní fórum Elektro Bastlírny -> Řešení problémů s různými konstrukcemi Časy uváděny v GMT + 1 hodina
Strana 1 z 1

 
Přejdi na:  
Nemůžete odesílat nové téma do tohoto fóra.
Nemůžete odpovídat na témata v tomto fóru.
Nemůžete upravovat své příspěvky v tomto fóru.
Nemůžete mazat své příspěvky v tomto fóru.
Nemůžete hlasovat v tomto fóru.
Nemůžete připojovat soubory k příspěvkům
Můžete stahovat a prohlížet přiložené soubory

Powered by phpBB © 2001, 2005 phpBB Group
Forums ©
Nuke - Elektro Bastlirna

Informace na portálu Elektro bastlírny jsou prezentovány za účelem vzdělání čtenářů a rozšíření zájmu o elektroniku. Autoři článků na serveru neberou žádnou zodpovědnost za škody vzniklé těmito zapojeními. Rovněž neberou žádnou odpovědnost za případnou újmu na zdraví vzniklou úrazem elektrickým proudem. Autoři a správci těchto stránek nepřejímají záruku za správnost zveřejněných materiálů. Předkládané informace a zapojení jsou zveřejněny bez ohledu na případné patenty třetích osob. Nároky na odškodnění na základě změn, chyb nebo vynechání jsou zásadně vyloučeny. Všechny registrované nebo jiné obchodní známky zde použité jsou majetkem jejich vlastníků. Uvedením nejsou zpochybněna z toho vyplývající vlastnická práva. Použití konstrukcí v rozporu se zákonem je přísně zakázáno. Vzhledem k tomu, že původ předkládaných materiálů nelze žádným způsobem dohledat, nelze je použít pro komerční účely! Tento nekomerční server nemá z uvedených zapojení či konstrukcí žádný zisk. Nezodpovídáme za pravost předkládaných materiálů třetími osobami a jejich původ. V případě, že zjistíte porušení autorského práva či jiné nesrovnalosti, kontaktujte administrátory na diskuzním fóru EB.


PHP-Nuke Copyright © 2005 by Francisco Burzi. This is free software, and you may redistribute it under the GPL. PHP-Nuke comes with absolutely no warranty, for details, see the license.
Čas potřebný ke zpracování stránky 0.15 sekund