Vítejte na Elektro Bastlírn?
Nuke - Elektro Bastlirna
  Vytvořit účet Hlavní · Fórum · DDump · Profil · Zprávy · Hledat na fóru · Příspěvky na provoz EB

Vlákno na téma KORONAVIRUS - nutná registrace


Nuke - Elektro Bastlirna: Diskuzní fórum

 FAQFAQ   HledatHledat   Uživatelské skupinyUživatelské skupiny   ProfilProfil   Soukromé zprávySoukromé zprávy   PřihlášeníPřihlášení 

DC/DC měnič s MC34063, nefunguje
Jdi na stránku 1, 2, 3  Další
 
Přidat nové téma   Zaslat odpověď       Obsah fóra Diskuzní fórum Elektro Bastlírny -> Svářečky, UPS, nabíječe, měniče, zdroje, trafa a další
Zobrazit předchozí téma :: Zobrazit následující téma  
Autor Zpráva
kotry



Založen: May 14, 2013
Příspěvky: 20

PříspěvekZaslal: st květen 29 2013, 13:08    Předmět: DC/DC měnič s MC34063, nefunguje Citovat

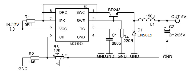
Ahoj, postavil jsem si měnič s mc34063 12V/5V-3A, ale nefunguje mi. Na výstupu nemám napětí 5V, to se mění v závislosti na zátěži a i když mám minimální zátěž tak proud je max 0,5A. Nevěděl by někdo kde je chyba?


Bez názvu.png
 Komentář:

Stáhnout
 Soubor:  Bez názvu.png
 Velikost:  20.56 kB
 Staženo:  242 krát

Návrat nahoru
Zobrazit informace o autorovi Odeslat soukromou zprávu
Mach3D



Založen: Oct 07, 2008
Příspěvky: 133
Bydliště: Vysočina

PříspěvekZaslal: st květen 29 2013, 13:16    Předmět: Citovat

Máš tvrdej zdroj napětí, neklesá ti zároveň vstupní napětí?
Návrat nahoru
Zobrazit informace o autorovi Odeslat soukromou zprávu Odeslat e-mail
kotry



Založen: May 14, 2013
Příspěvky: 20

PříspěvekZaslal: st květen 29 2013, 13:20    Předmět: Citovat

Ano, na vstupu mám trvale 12V, měřím to na voltmetru
Návrat nahoru
Zobrazit informace o autorovi Odeslat soukromou zprávu
Eleman



Založen: Feb 21, 2011
Příspěvky: 3559
Bydliště: Český Středozápad (JO70AD)

PříspěvekZaslal: st květen 29 2013, 13:32    Předmět: Citovat

Máš R1 skutečně 0,1Ω? A co ta tlumivka L1, je dostatečně dimenzovaná?
_________________
Člověk se celý život učí jenom proto, aby ve stáří všechno zapomněl.
„Když už člověk jednou je, tak má koukat aby byl. A když kouká, aby byl, a je, tak má být to, co je, a nemá být to, co není, jak tomu v mnoha případech je.“ J. Werich
Návrat nahoru
Zobrazit informace o autorovi Odeslat soukromou zprávu Odeslat e-mail
nokijec



Založen: Feb 01, 2011
Příspěvky: 317

PříspěvekZaslal: st květen 29 2013, 13:34    Předmět: Citovat

Na tom trimru máš opravdu spojený jezdec s jedním krajem?Rozpoj to a zapoj jen jezdec.10k je moc.
Návrat nahoru
Zobrazit informace o autorovi Odeslat soukromou zprávu
kotry



Založen: May 14, 2013
Příspěvky: 20

PříspěvekZaslal: st květen 29 2013, 13:34    Předmět: Citovat

R1=0R1/5W
L=150uH/5A

To by mělo být dostatečně dimenzované, ne?
Návrat nahoru
Zobrazit informace o autorovi Odeslat soukromou zprávu
Eleman



Založen: Feb 21, 2011
Příspěvky: 3559
Bydliště: Český Středozápad (JO70AD)

PříspěvekZaslal: st květen 29 2013, 13:40    Předmět: Citovat

To je OK. Ale odpor R1 bych volil vrstvový (metalizovaný, uhlíkový), indukčnost drátového by mohla vadit.
Nemáš chybu v zapojení, je správně připojen tranzistor (je OK)?

_________________
Člověk se celý život učí jenom proto, aby ve stáří všechno zapomněl.
„Když už člověk jednou je, tak má koukat aby byl. A když kouká, aby byl, a je, tak má být to, co je, a nemá být to, co není, jak tomu v mnoha případech je.“ J. Werich
Návrat nahoru
Zobrazit informace o autorovi Odeslat soukromou zprávu Odeslat e-mail
Eleman



Založen: Feb 21, 2011
Příspěvky: 3559
Bydliště: Český Středozápad (JO70AD)

PříspěvekZaslal: st květen 29 2013, 13:57    Předmět: Citovat

Je C2 skutečně 2200µF a je LOW ESR?
Dej elyt i na vstup (1000µF).

_________________
Člověk se celý život učí jenom proto, aby ve stáří všechno zapomněl.
„Když už člověk jednou je, tak má koukat aby byl. A když kouká, aby byl, a je, tak má být to, co je, a nemá být to, co není, jak tomu v mnoha případech je.“ J. Werich
Návrat nahoru
Zobrazit informace o autorovi Odeslat soukromou zprávu Odeslat e-mail
nokijec



Založen: Feb 01, 2011
Příspěvky: 317

PříspěvekZaslal: st květen 29 2013, 13:59    Předmět: Citovat

chyba je v regulaci.Reference je 1,25V.Ta se porovnává s výstupem toho děliče R2 a R3.
Návrat nahoru
Zobrazit informace o autorovi Odeslat soukromou zprávu
kotry



Založen: May 14, 2013
Příspěvky: 20

PříspěvekZaslal: st květen 29 2013, 14:16    Předmět: Citovat

http://www.gme.cz/elektrolyticke-kondenzatory-radialni/ce-2200u-25v-hit-ecr-13x26-rm5-bulk-p123-388/

už jsem zkoušel dát na vstup 1000uF a jediný co se stane že se na výstupu zvedne cca o 0,05A proud.

Tranzistor, jsem zkoušel měnit, mám teda jen dva, ale oba byly nový.

Zkoušel jsem misto R1 dát potík, ale z výstupem to nic nedělá
Návrat nahoru
Zobrazit informace o autorovi Odeslat soukromou zprávu
Eleman



Založen: Feb 21, 2011
Příspěvky: 3559
Bydliště: Český Středozápad (JO70AD)

PříspěvekZaslal: st květen 29 2013, 14:18    Předmět: Citovat

A kde tu chybu vidíš? Pro výstupní napětí 5V vychází R2=1,2k a R3=3,6k, Případně R2=1,5k a trimrem nastavit cca 4,5k.
_________________
Člověk se celý život učí jenom proto, aby ve stáří všechno zapomněl.
„Když už člověk jednou je, tak má koukat aby byl. A když kouká, aby byl, a je, tak má být to, co je, a nemá být to, co není, jak tomu v mnoha případech je.“ J. Werich
Návrat nahoru
Zobrazit informace o autorovi Odeslat soukromou zprávu Odeslat e-mail
Eleman



Založen: Feb 21, 2011
Příspěvky: 3559
Bydliště: Český Středozápad (JO70AD)

PříspěvekZaslal: st květen 29 2013, 14:21    Předmět: Citovat

kotry napsal(a):
Zkoušel jsem misto R1 dát potík, ale z výstupem to nic nedělá

Počkej, ty máš poťák 0,1Ω Shocked ? To je nějaká blbost ne?

_________________
Člověk se celý život učí jenom proto, aby ve stáří všechno zapomněl.
„Když už člověk jednou je, tak má koukat aby byl. A když kouká, aby byl, a je, tak má být to, co je, a nemá být to, co není, jak tomu v mnoha případech je.“ J. Werich
Návrat nahoru
Zobrazit informace o autorovi Odeslat soukromou zprávu Odeslat e-mail
Eleman



Založen: Feb 21, 2011
Příspěvky: 3559
Bydliště: Český Středozápad (JO70AD)

PříspěvekZaslal: st květen 29 2013, 14:32    Předmět: Citovat

kotry napsal(a):
Na výstupu nemám napětí 5V...

A kolik tam tedy máš?
Schema je v pořádku. Zkontroluj zapojení. Trimr R3 nahraď pevným odporem 4k7 a změř výstupní napětí. Mělo by tam být asi 5,2V. Měř nejdřív naprázdno a pak postupně zatěžuj.
Dej sem fotky tvojí konstrukce.

_________________
Člověk se celý život učí jenom proto, aby ve stáří všechno zapomněl.
„Když už člověk jednou je, tak má koukat aby byl. A když kouká, aby byl, a je, tak má být to, co je, a nemá být to, co není, jak tomu v mnoha případech je.“ J. Werich
Návrat nahoru
Zobrazit informace o autorovi Odeslat soukromou zprávu Odeslat e-mail
kotry



Založen: May 14, 2013
Příspěvky: 20

PříspěvekZaslal: st květen 29 2013, 14:51    Předmět: Citovat

Myslel jsem R2...

musel jsem dát 2 do série(1,5k+3k) na výstupu v nezatíženém stavu mám 4,95V

jakou velkou zátěž mám použít?
Návrat nahoru
Zobrazit informace o autorovi Odeslat soukromou zprávu
Eleman



Založen: Feb 21, 2011
Příspěvky: 3559
Bydliště: Český Středozápad (JO70AD)

PříspěvekZaslal: st květen 29 2013, 14:57    Předmět: Citovat

No zatěžuj to postupně proudem až do těch 3A a měř výstupní napětí.
Pokud nemáš proměnnou zátěž, tak připojuj postupně nějaké výkonové odpory (22Ω a méně) nebo v nouzi žárovky a měř zatěžovací proud a výstupní napětí. Tedy změř zatěžovací charakteristiku.

_________________
Člověk se celý život učí jenom proto, aby ve stáří všechno zapomněl.
„Když už člověk jednou je, tak má koukat aby byl. A když kouká, aby byl, a je, tak má být to, co je, a nemá být to, co není, jak tomu v mnoha případech je.“ J. Werich
Návrat nahoru
Zobrazit informace o autorovi Odeslat soukromou zprávu Odeslat e-mail
Zobrazit příspěvky z předchozích:   
Přidat nové téma   Zaslat odpověď       Obsah fóra Diskuzní fórum Elektro Bastlírny -> Svářečky, UPS, nabíječe, měniče, zdroje, trafa a další Časy uváděny v GMT + 1 hodina
Jdi na stránku 1, 2, 3  Další
Strana 1 z 3

 
Přejdi na:  
Nemůžete odesílat nové téma do tohoto fóra.
Nemůžete odpovídat na témata v tomto fóru.
Nemůžete upravovat své příspěvky v tomto fóru.
Nemůžete mazat své příspěvky v tomto fóru.
Nemůžete hlasovat v tomto fóru.
Nemůžete připojovat soubory k příspěvkům
Můžete stahovat a prohlížet přiložené soubory

Powered by phpBB © 2001, 2005 phpBB Group
Forums ©
Nuke - Elektro Bastlirna

Informace na portálu Elektro bastlírny jsou prezentovány za účelem vzdělání čtenářů a rozšíření zájmu o elektroniku. Autoři článků na serveru neberou žádnou zodpovědnost za škody vzniklé těmito zapojeními. Rovněž neberou žádnou odpovědnost za případnou újmu na zdraví vzniklou úrazem elektrickým proudem. Autoři a správci těchto stránek nepřejímají záruku za správnost zveřejněných materiálů. Předkládané informace a zapojení jsou zveřejněny bez ohledu na případné patenty třetích osob. Nároky na odškodnění na základě změn, chyb nebo vynechání jsou zásadně vyloučeny. Všechny registrované nebo jiné obchodní známky zde použité jsou majetkem jejich vlastníků. Uvedením nejsou zpochybněna z toho vyplývající vlastnická práva. Použití konstrukcí v rozporu se zákonem je přísně zakázáno. Vzhledem k tomu, že původ předkládaných materiálů nelze žádným způsobem dohledat, nelze je použít pro komerční účely! Tento nekomerční server nemá z uvedených zapojení či konstrukcí žádný zisk. Nezodpovídáme za pravost předkládaných materiálů třetími osobami a jejich původ. V případě, že zjistíte porušení autorského práva či jiné nesrovnalosti, kontaktujte administrátory na diskuzním fóru EB.


PHP-Nuke Copyright © 2005 by Francisco Burzi. This is free software, and you may redistribute it under the GPL. PHP-Nuke comes with absolutely no warranty, for details, see the license.
Čas potřebný ke zpracování stránky 0.19 sekund