Vítejte na Elektro Bastlírn?
Nuke - Elektro Bastlirna
  Vytvořit účet
Hlavní · Fórum · DDump · Profil · Zprávy · Hledat na fóru


Nuke - Elektro Bastlirna: Diskuzní fórum

 FAQFAQ   HledatHledat   Uživatelské skupinyUživatelské skupiny   ProfilProfil   Soukromé zprávySoukromé zprávy   PřihlášeníPřihlášení 

MĚNIČ 24/230V
Jdi na stránku 1, 2, 3  Další
 
Přidat nové téma   Zaslat odpověď       Obsah fóra Diskuzní fórum Elektro Bastlírny -> Svářečky, UPS, nabíječe, měniče, zdroje, trafa a další
Zobrazit předchozí téma :: Zobrazit následující téma  
Autor Zpráva
bitak



Založen: Nov 02, 2005
Příspěvky: 220

PříspěvekZaslal: ne únor 10 2013, 22:33    Předmět: MĚNIČ 24/230V Citovat

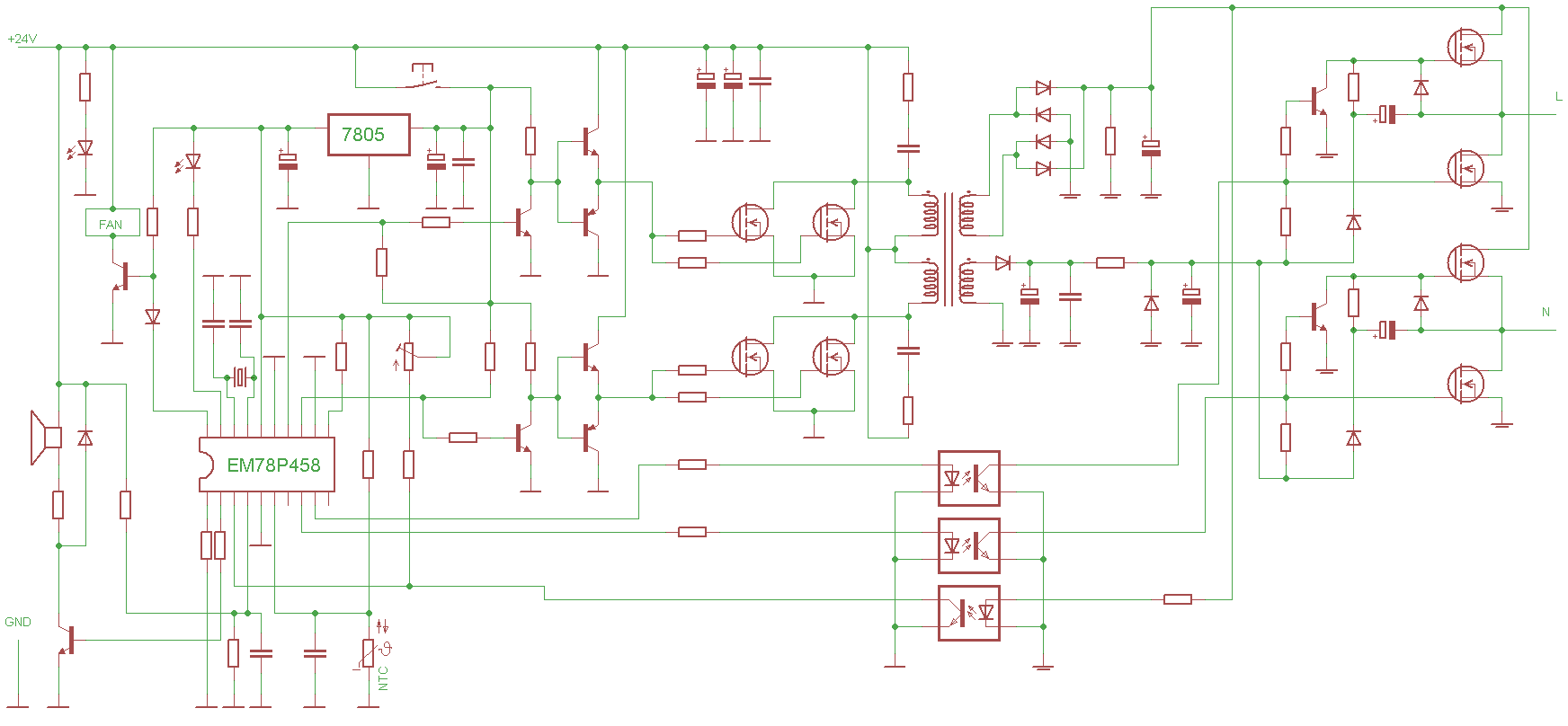
Dobrý den. Rád bych poprosil širokou veřejnost o radu ohledně tohoto měniče( schéma viz níže). Po zapnutí se cca na 2 sec. rozběhne, pak vypne a rozbliká se LED, signalizující nízké napětí / přehřátí / přetížení. Měnič byl testován naprázdno, k přetížení ani přehřátí nedošlo. Napájecí napětí bylo 24,6V. Nemáte někdo s opravou podobného zařízení zkušenost? Předem děkuji za odpověď. Datasheet pro IO: http://www.alldatasheet.net/datasheet-pdf/pdf/60211/EMC/EM78P458AP.html


menic.png
 Komentář:

Stáhnout
 Soubor:  menic.png
 Velikost:  21.84 kB
 Staženo:  733 krát



Naposledy upravil bitak dne út únor 12 2013, 18:44, celkově upraveno 1 krát.
Návrat nahoru
Zobrazit informace o autorovi Odeslat soukromou zprávu
BOBOBO
Doporučuje se dohled statného moderátora


Založen: Feb 25, 2008
Příspěvky: 21095
Bydliště: Rychnovsko

PříspěvekZaslal: po únor 11 2013, 7:18    Předmět: Citovat

Hezký . Very Happy Tohle mám právě na stole . Ale mně to hned houká od zapnutí bez blikání . Sám se těším . Zkoušel jsem přenastavovat komparátory , hrát si s optočleny . Ve vyhořatém konci nezbyl dobrý ani jeden polovodič . V budiči i měniči jsou všechny polovodiče OK . Servisák ke kontrole uPC nemám .
Návrat nahoru
Zobrazit informace o autorovi Odeslat soukromou zprávu
procesor



Založen: Oct 02, 2009
Příspěvky: 5286
Bydliště: PO

PříspěvekZaslal: po únor 11 2013, 8:29    Předmět: Citovat

Má to dosť primitívne a pochybné meranie-signalizáciu napätia meniča. V kolektore toho stavového optočlena je trimer...to akože sa s mím nastavuje opročlen do "lineárnej oblasti" (na začiatok),aby pokles výstupného napätia µP poznal.
Ak je výstupné napätie O.K, t.j. DC_BUS= cca 250V, vstup 3 (µP) by mal mať menej ako 2V. Ak ten vstup je nastavený v režime "digit" skratovaním na GND by sa mal menič rozbehnúť (skúšať bez záťaže). Predtým však treba skontrolovať či nedôjde k poklesu toho DC_BUSu chybou samotných spínačov.
Môžu byť blbé spínače na výstupe generátora,... niektorý sa poriadne nezatvára a ide DC_BUS do skratu. Budenie horných tranzistorov je tiež taká "lacná" náhrada (možno to nie je úplná schéma), o život toho npn tranzistora by som mal veľké obavy, tak ako je to nakreslené.
Návrat nahoru
Zobrazit informace o autorovi Odeslat soukromou zprávu
procesor



Založen: Oct 02, 2009
Příspěvky: 5286
Bydliště: PO

PříspěvekZaslal: po únor 11 2013, 8:51    Předmět: Citovat

To BOBOBO na pine 4 by malo byť cca 2..3V (posúď podľa deliča a Ubat). Tam sa meria stav batérie.
Napájanie 5V sa kontroluje prípadne aj meria na pinoch 6, prípadne 10.
Ak tieto dve merania nesedia, tak "pišťí".
Návrat nahoru
Zobrazit informace o autorovi Odeslat soukromou zprávu
BOBOBO
Doporučuje se dohled statného moderátora


Založen: Feb 25, 2008
Příspěvky: 21095
Bydliště: Rychnovsko

PříspěvekZaslal: po únor 11 2013, 9:29    Předmět: Citovat

Díky za radu . To buzení je takové , dám své schema . No já jsem zkoušel nastartovat jen měnič , střídač mám polovodiči neosazen . Nechci je zatím kupovat . Snímací optočlen zpětné vazby jsem zkratoval . Neměl jsem ani toto schema , udělal jsem si jen střídačovou část , do budiče se mi nechtělo , neb je tam SMD a už prd vidím . No a i přizkratu toho ZV optočlenu a bez odběru měnič (pochopitelně s pískáním ) ani neškytne . Budu dále měřit .
Návrat nahoru
Zobrazit informace o autorovi Odeslat soukromou zprávu
procesor



Založen: Oct 02, 2009
Příspěvky: 5286
Bydliště: PO

PříspěvekZaslal: po únor 11 2013, 10:47    Předmět: Citovat

Daj tam trimer paralelne k optočlenu a nastav niečo medzi 0..5V.
Menič sa rozbehne ak je 24V±(pin4) a 7805 (5V) sa meria na 6 a 10. Na pine 6 to vyzerá na nejaké oneskorenie podľa hodnôt R a C.
Skrat na optočlene môže indikovať vysoké napätie a tak ani neškrtne.
Návrat nahoru
Zobrazit informace o autorovi Odeslat soukromou zprávu
bitak



Založen: Nov 02, 2005
Příspěvky: 220

PříspěvekZaslal: po únor 11 2013, 11:27    Předmět: Citovat

schéma by mělo odpovídat skutečnosti. Obkresloval jsem to. Ještě to překontroluji.
to procesor: který npn tranzistor máš na mysli?
Návrat nahoru
Zobrazit informace o autorovi Odeslat soukromou zprávu
procesor



Založen: Oct 02, 2009
Příspěvky: 5286
Bydliště: PO

PříspěvekZaslal: po únor 11 2013, 11:28    Předmět: Citovat

Npn pri MosFetoch, ale funkčné to bude.
Návrat nahoru
Zobrazit informace o autorovi Odeslat soukromou zprávu
bitak



Založen: Nov 02, 2005
Příspěvky: 220

PříspěvekZaslal: po únor 11 2013, 11:30    Předmět: Citovat

těch na straně 230V?
Návrat nahoru
Zobrazit informace o autorovi Odeslat soukromou zprávu
procesor



Založen: Oct 02, 2009
Příspěvky: 5286
Bydliště: PO

PříspěvekZaslal: po únor 11 2013, 12:26    Předmět: Citovat

ano na 230, Také zapojenie som nikdy neskúšal, ale môže byť O.K.
Návrat nahoru
Zobrazit informace o autorovi Odeslat soukromou zprávu
HiGhLaNdEr



Založen: Mar 08, 2005
Příspěvky: 912
Bydliště: Českobudějovicko

PříspěvekZaslal: po únor 11 2013, 15:59    Předmět: Citovat

Ten procesor bude brečet i tehdy pokud nedostane včas informaci že na výstupu je na elytu je 325V. Takže odpojil bych elyt od toho střídače. Pak zapnout,. Pokud je vše správně tak by to mnělo tako běžet naprázdno,. Pak zatížit žárovkou na tom elytu. Musí běžet. Pak bych hledal problém v tom střídači. Nějaký rozkoplý mosfet nebo tak.
Návrat nahoru
Zobrazit informace o autorovi Odeslat soukromou zprávu
jandu



Založen: Feb 06, 2007
Příspěvky: 4509
Bydliště: vých.slovensko

PříspěvekZaslal: po únor 11 2013, 20:10    Předmět: Citovat

To bitak:

V mojom meniči oproti môjmu sú dosť veľké odlišnosti - tú schému si prekresloval alebo si ju niekde získal?

Môžeš uviesť hodnotu odporu R23 a R24 z obrázku?



dps aká hodnota.jpg
 Komentář:

Stáhnout
 Soubor:  dps aká hodnota.jpg
 Velikost:  143.41 kB
 Staženo:  176 krát


_________________
Elektronické súčiastky fungujú za pomoci dymu. Ak dym unikne, prestanú fungovať.


Naposledy upravil jandu dne út únor 12 2013, 9:52, celkově upraveno 2 krát.
Návrat nahoru
Zobrazit informace o autorovi Odeslat soukromou zprávu Odeslat e-mail
BOBOBO
Doporučuje se dohled statného moderátora


Založen: Feb 25, 2008
Příspěvky: 21095
Bydliště: Rychnovsko

PříspěvekZaslal: po únor 11 2013, 21:26    Předmět: Citovat

He , he . To je zábava . Jelikož SMD odpory ve střídači byly vystříleny , tak jsem "dobře" vypadající neměřil . R23,4 jsou 10Ω , ale mám je přerušené . Změřeno díky MS8910 , jak bylo vlákno jinde , funguje dobře . Na další měření není dnes čas . Jo mám tento plošňák .
Návrat nahoru
Zobrazit informace o autorovi Odeslat soukromou zprávu
jandu



Založen: Feb 06, 2007
Příspěvky: 4509
Bydliště: vých.slovensko

PříspěvekZaslal: po únor 11 2013, 21:33    Předmět: Citovat

Neviem, či tam môj predchodca-opravár nedal 1Ω - to si musím overiť. A naviac sa mi zdá, že ten IC bude asi vadný. Je vôbec možné ho u nás niekde kúpiť?

/niekto (vodič kamionu) ho skúšal pripojiť na 24V s opačnou polaritou./

_________________
Elektronické súčiastky fungujú za pomoci dymu. Ak dym unikne, prestanú fungovať.
Návrat nahoru
Zobrazit informace o autorovi Odeslat soukromou zprávu Odeslat e-mail
bitak



Založen: Nov 02, 2005
Příspěvky: 220

PříspěvekZaslal: po únor 11 2013, 21:59    Předmět: Citovat

to jandu
mám jiné provedení - viz obr. Je to focený webkou z notebooku, takže nic moc.



součástky.jpg
 Komentář:

Stáhnout
 Soubor:  součástky.jpg
 Velikost:  77.05 kB
 Staženo:  184 krát


spoje.jpg
 Komentář:

Stáhnout
 Soubor:  spoje.jpg
 Velikost:  87.46 kB
 Staženo:  130 krát

Návrat nahoru
Zobrazit informace o autorovi Odeslat soukromou zprávu
Zobrazit příspěvky z předchozích:   
Přidat nové téma   Zaslat odpověď       Obsah fóra Diskuzní fórum Elektro Bastlírny -> Svářečky, UPS, nabíječe, měniče, zdroje, trafa a další Časy uváděny v GMT + 1 hodina
Jdi na stránku 1, 2, 3  Další
Strana 1 z 3

 
Přejdi na:  
Nemůžete odesílat nové téma do tohoto fóra.
Nemůžete odpovídat na témata v tomto fóru.
Nemůžete upravovat své příspěvky v tomto fóru.
Nemůžete mazat své příspěvky v tomto fóru.
Nemůžete hlasovat v tomto fóru.
Nemůžete připojovat soubory k příspěvkům
Můžete stahovat a prohlížet přiložené soubory

Powered by phpBB © 2001, 2005 phpBB Group
Forums ©
Nuke - Elektro Bastlirna

Informace na portálu Elektro bastlírny jsou prezentovány za účelem vzdělání čtenářů a rozšíření zájmu o elektroniku. Autoři článků na serveru neberou žádnou zodpovědnost za škody vzniklé těmito zapojeními. Rovněž neberou žádnou odpovědnost za případnou újmu na zdraví vzniklou úrazem elektrickým proudem. Autoři a správci těchto stránek nepřejímají záruku za správnost zveřejněných materiálů. Předkládané informace a zapojení jsou zveřejněny bez ohledu na případné patenty třetích osob. Nároky na odškodnění na základě změn, chyb nebo vynechání jsou zásadně vyloučeny. Všechny registrované nebo jiné obchodní známky zde použité jsou majetkem jejich vlastníků. Uvedením nejsou zpochybněna z toho vyplývající vlastnická práva. Použití konstrukcí v rozporu se zákonem je přísně zakázáno. Vzhledem k tomu, že původ předkládaných materiálů nelze žádným způsobem dohledat, nelze je použít pro komerční účely! Tento nekomerční server nemá z uvedených zapojení či konstrukcí žádný zisk. Nezodpovídáme za pravost předkládaných materiálů třetími osobami a jejich původ. V případě, že zjistíte porušení autorského práva či jiné nesrovnalosti, kontaktujte administrátory na diskuzním fóru EB.


PHP-Nuke Copyright © 2005 by Francisco Burzi. This is free software, and you may redistribute it under the GPL. PHP-Nuke comes with absolutely no warranty, for details, see the license.
Čas potřebný ke zpracování stránky 0.24 sekund