Vítejte na Elektro Bastlírn?
Nuke - Elektro Bastlirna
  Vytvořit účet Hlavní · Fórum · DDump · Profil · Zprávy · Hledat na fóru · Příspěvky na provoz EB

Vlákno na téma KORONAVIRUS - nutná registrace


Nuke - Elektro Bastlirna: Diskuzní fórum

 FAQFAQ   HledatHledat   Uživatelské skupinyUživatelské skupiny   ProfilProfil   Soukromé zprávySoukromé zprávy   PřihlášeníPřihlášení 

Receiver Yamaha RX-V450, nejde zapnout
Jdi na stránku 1, 2, 3, 4  Další
 
Přidat nové téma   Zaslat odpověď       Obsah fóra Diskuzní fórum Elektro Bastlírny -> Audiotechnika
Zobrazit předchozí téma :: Zobrazit následující téma  
Autor Zpráva
krutor



Založen: Apr 13, 2007
Příspěvky: 397

PříspěvekZaslal: ne prosinec 23 2012, 22:51    Předmět: Receiver Yamaha RX-V450, nejde zapnout Citovat

Zdravim a přeji hezké svátky.
Mam tady Receiver Yamaha RX-V450, který nejde zapnout, na nic nereaguje. Závada je (na 99 %) na vstupní DPS, která dále přes relé spíná celé zařízení.
1) Síťové napětí nedorazí na vstup transformátorku a ten by měl být napájen pořád, ihned co se receiver píchne do zásuvky. Závadu vidím jedině v tom usměrňovacím můstku (S1NB60), který je v cestě k trafu (viz obr. 1, 2 a 3). K čemu je tam takhle zapojený (ve schématu D408)
2) Jaký cca odpor vinutí sekundáru by měl mít ten transformátorek (typ XW608, má dávat 12V)? Naměřil jsem 30 ohm a šlusmetr mi to indikuje jako zkrat. Žádná součástka hned na výstupu trafa šlusnutá není (je tam jen kondík a usměrňovací můstek (viz obr. 4, 5, 6).
Přikládám i servisní manuál, schéma této DPS je na str. 10.
Díky



1.JPG
 Komentář:
Cesta od síťového konektoru k trafu

Stáhnout
 Soubor:  1.JPG
 Velikost:  174.93 kB
 Staženo:  622 krát


2.JPG
 Komentář:
Zakroužkovaný usměrňovací můstek, který je v cestě k trafu

Stáhnout
 Soubor:  2.JPG
 Velikost:  174.2 kB
 Staženo:  645 krát


3.JPG
 Komentář:
Zakroužkovaný usměrňovací můstek, který je v cestě k trafu

Stáhnout
 Soubor:  3.JPG
 Velikost:  158.91 kB
 Staženo:  551 krát


4.JPG
 Komentář:
Cesta od sekundáru trafa k usměrňovacímu můstku

Stáhnout
 Soubor:  4.JPG
 Velikost:  233.93 kB
 Staženo:  558 krát


5.JPG
 Komentář:
Zakroužkovaný kondík a usměrňovací můstek na výstupu trafa

Stáhnout
 Soubor:  5.JPG
 Velikost:  127.05 kB
 Staženo:  561 krát

Návrat nahoru
Zobrazit informace o autorovi Odeslat soukromou zprávu Odeslat e-mail
krutor



Založen: Apr 13, 2007
Příspěvky: 397

PříspěvekZaslal: ne prosinec 23 2012, 23:00    Předmět: Citovat

Další obrázky


6.JPG
 Komentář:
Zakroužkovaný kondík a usměrňovací můstek na výstupu trafa

Stáhnout
 Soubor:  6.JPG
 Velikost:  158.63 kB
 Staženo:  597 krát


7.JPG
 Komentář:
Transformátorek

Stáhnout
 Soubor:  7.JPG
 Velikost:  115.93 kB
 Staženo:  515 krát

Návrat nahoru
Zobrazit informace o autorovi Odeslat soukromou zprávu Odeslat e-mail
Kvicala_r



Založen: Jan 19, 2005
Příspěvky: 3521
Bydliště: Haná / N.J.

PříspěvekZaslal: po prosinec 24 2012, 0:34    Předmět: Citovat

Jak se tak na to dívám, je to jakýsi druh spínání toho trafa podle výstupního napětí. Pokud je na výstupu napětí dostatečné úrovně, překlopí se ten D obvod a odpojí tranzitor (tím pádem i trafo). Při poklesu napětí při dalším CLK zase trafo Q404 příipojí. Ten Q404 je na 600V... což odpovídá tomu, že ten můstek tam je, aby se dalo řídit jednoduše spínání tím FETem.

Mrkl bych především na napětí na D405 a na kapacitu C406 (a taky C411)... Kolik naměříš na tom kondu C406 po připojení do sítě?

Že by vytvářeli v Yamaze takové divočiny skrze pár mW výkonu?
Návrat nahoru
Zobrazit informace o autorovi Odeslat soukromou zprávu
dred



Založen: Apr 08, 2007
Příspěvky: 2575
Bydliště: Handlová

PříspěvekZaslal: čt červenec 30 2015, 0:21    Předmět: Citovat

Oživím trochu túto tému.
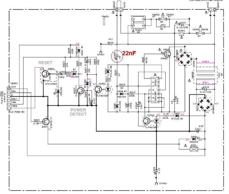
Tiež sa mi stalo na tomto receivri že sa nedal zapnúť.Závada bola vo vadnom kondenzátore C405 - 22nF/ 630V , ktorého kapacita bola slabých 7nF. Je to pomerne častá závada aj u iných typov receivrov Yamaha s podobným SB-zdrojom.
Pre ľahšiu manipuláciu s modulom som odskrutkoval zadný panel a kondenzátor vymenil. Po zasunutí modulu späť sa však receiver dal zapnúť ,ale po 2-3 sekundách sa znova vypol. Takto sa dal zapnúť 3x po sebe a dosť. Po dlhom pátraní som zistil,že niektorý zo vstupných modulov potrebuje aj ukostrenie priamo na šasi (zrejme asi FM tuner,už som to ďalej neskúmal),lebo keď som zadný panel naskrutkoval späť ,receiver už išiel normálne.....
Snáď to niekomu niekedy pomôže. Rolling Eyes



rx-v450.JPG
 Komentář:

Stáhnout
 Soubor:  rx-v450.JPG
 Velikost:  67.01 kB
 Staženo:  1078 krát

Návrat nahoru
Zobrazit informace o autorovi Odeslat soukromou zprávu
elped77



Založen: Dec 24, 2010
Příspěvky: 149
Bydliště: VT

PříspěvekZaslal: so září 19 2015, 21:35    Předmět: Citovat

Dnes som konečne opravil moju RX-V459. Nepravidelne sa vypínala a zapínala, po výmene 22nF kondu je to OK. Tiež pozor na skrutky na ukostrení dosiek, treba poriadne dotiahnuť.
Návrat nahoru
Zobrazit informace o autorovi Odeslat soukromou zprávu Odeslat e-mail
Peterseal



Založen: Nov 24, 2006
Příspěvky: 1990
Bydliště: SR-Bratislava -Devínska Nová Ves

PříspěvekZaslal: ne leden 24 2016, 22:14    Předmět: Citovat

Opravujem podobny Yamaha receiver, 22nF kondik ma iba 5nF. Nahradil som ho 22nF 1000V TC342.
Receiver ide, ale ked dam ucho blizsie k tomu kondiku, tak sa z neho ozyva take rytmicke pukanie, ale vsetko funguje normalne. Ani ten kondik sa nehreje nic.
Cim to moze byt? Moze to byt tym starym kondikom? Je TC342 na toto vhodny?



Yamaha2.jpg
 Komentář:

Stáhnout
 Soubor:  Yamaha2.jpg
 Velikost:  74.15 kB
 Staženo:  647 krát

Návrat nahoru
Zobrazit informace o autorovi Odeslat soukromou zprávu Odeslat e-mail
dred



Založen: Apr 08, 2007
Příspěvky: 2575
Bydliště: Handlová

PříspěvekZaslal: ne leden 24 2016, 23:10    Předmět: Citovat

Yamaháci tu použili zdrojček s min.odberom v StandBy režime. Cyklicky pripája malý trafáčik (cez FET a mostík) a na výstupe tohto zdroja sleduje SB napätie a udržiava ho z náboju na filtr.kondenzátore až po zapnutie hlavného trafa .
To pukanie v kondenzátore je spôsobené týmto cyklovaním.
Ten kondík asi radšej vymeň za MKT.
Návrat nahoru
Zobrazit informace o autorovi Odeslat soukromou zprávu
Peterseal



Založen: Nov 24, 2006
Příspěvky: 1990
Bydliště: SR-Bratislava -Devínska Nová Ves

PříspěvekZaslal: ne leden 24 2016, 23:17    Předmět: Citovat

Dakujem za odpoved. A aky je realny pprevadzkovy rozdiel medzi tym TESLAckym a MKT?
Návrat nahoru
Zobrazit informace o autorovi Odeslat soukromou zprávu Odeslat e-mail
dred



Založen: Apr 08, 2007
Příspěvky: 2575
Bydliště: Handlová

PříspěvekZaslal: ne leden 24 2016, 23:40    Předmět: Citovat

Ten TCxxx je v plastovej krabičke,bohvie koľko nárazov prekonal,môže byť vnútri niečo uvolnené...
V tomto zapojení zrejme to bude jedno. Dôležitá je kapacita a prevádzkové napätie.
Návrat nahoru
Zobrazit informace o autorovi Odeslat soukromou zprávu
Peterseal



Založen: Nov 24, 2006
Příspěvky: 1990
Bydliště: SR-Bratislava -Devínska Nová Ves

PříspěvekZaslal: po leden 25 2016, 0:22    Předmět: Citovat

Dam tam radsej ten MK nejaky, predsa ide to na sietove napätie tak nech je to regenerovatelny kondik. Henten co som tam dal je z riadkoveho rozkladu tusim takze kvalitny je ale tu samoregeneraciu neviem ci ma.
Návrat nahoru
Zobrazit informace o autorovi Odeslat soukromou zprávu Odeslat e-mail
Peterseal



Založen: Nov 24, 2006
Příspěvky: 1990
Bydliště: SR-Bratislava -Devínska Nová Ves

PříspěvekZaslal: po leden 25 2016, 16:32    Předmět: Citovat

Pri dalsej rozborke zdroja som nasiel elektrolyticky kondik na vystupe toho STBy zdroja 3300uF , ktory mal len 2600uF a zvysene ESR. Vymenil som ho.
TESLAcky 22nF kondik som vymenil za WIMA. Po vymene tychto 2 kondikov to pukanie je len naozaj slabo pocut. Takze teraz to uz bude fakt asi nejaka vlastnost zdroja, ale keby neviem ze tam ma byt asi ho nepocujem Cool
Návrat nahoru
Zobrazit informace o autorovi Odeslat soukromou zprávu Odeslat e-mail
dred



Založen: Apr 08, 2007
Příspěvky: 2575
Bydliště: Handlová

PříspěvekZaslal: po leden 25 2016, 16:42    Předmět: Citovat

to pukanie ide určite z toho kondíka? môže sa to šíriť aj z trafka...
Návrat nahoru
Zobrazit informace o autorovi Odeslat soukromou zprávu
jarmilerik



Založen: Sep 08, 2009
Příspěvky: 175

PříspěvekZaslal: po prosinec 11 2017, 17:20    Předmět: Citovat

Ahoj vespolek. Mám podobný receiver - yamaha RX-V457.
Předpokládám, že zdrojová část by mohla být stejná, či podobná.
Můj problém spočívá v tom, že stroj nelze zapnout DO. Vypnout ano, ale nejde zapnout.
Zapnu ho jedině tlačítkem na panelu stroje.
Poradíte mi, kde hledat chybu?
Díky.
Návrat nahoru
Zobrazit informace o autorovi Odeslat soukromou zprávu
masar



Založen: Dec 03, 2005
Příspěvky: 13896

PříspěvekZaslal: po prosinec 11 2017, 20:48    Předmět: Citovat

IR povel je v pořádku? Všechny funkce fungují? Wink
Návrat nahoru
Zobrazit informace o autorovi Odeslat soukromou zprávu Odeslat e-mail
jarmilerik



Založen: Sep 08, 2009
Příspěvky: 175

PříspěvekZaslal: po prosinec 11 2017, 21:28    Předmět: Citovat

Zkoušeno na dvou ovladačích. Stejný výsledek. Můj názor je, že ir povel jde do standby režimu a nedokáže kvůli nějaké závadě zdroje povelem "vzbudit" stroj.
Povel z tlačítka půjde asi jinou cestou.
Je to ale jen dohad. Kdoví, napoví.
Návrat nahoru
Zobrazit informace o autorovi Odeslat soukromou zprávu
Zobrazit příspěvky z předchozích:   
Přidat nové téma   Zaslat odpověď       Obsah fóra Diskuzní fórum Elektro Bastlírny -> Audiotechnika Časy uváděny v GMT + 1 hodina
Jdi na stránku 1, 2, 3, 4  Další
Strana 1 z 4

 
Přejdi na:  
Nemůžete odesílat nové téma do tohoto fóra.
Nemůžete odpovídat na témata v tomto fóru.
Nemůžete upravovat své příspěvky v tomto fóru.
Nemůžete mazat své příspěvky v tomto fóru.
Nemůžete hlasovat v tomto fóru.
Nemůžete připojovat soubory k příspěvkům
Můžete stahovat a prohlížet přiložené soubory

Powered by phpBB © 2001, 2005 phpBB Group
Forums ©
Nuke - Elektro Bastlirna

Informace na portálu Elektro bastlírny jsou prezentovány za účelem vzdělání čtenářů a rozšíření zájmu o elektroniku. Autoři článků na serveru neberou žádnou zodpovědnost za škody vzniklé těmito zapojeními. Rovněž neberou žádnou odpovědnost za případnou újmu na zdraví vzniklou úrazem elektrickým proudem. Autoři a správci těchto stránek nepřejímají záruku za správnost zveřejněných materiálů. Předkládané informace a zapojení jsou zveřejněny bez ohledu na případné patenty třetích osob. Nároky na odškodnění na základě změn, chyb nebo vynechání jsou zásadně vyloučeny. Všechny registrované nebo jiné obchodní známky zde použité jsou majetkem jejich vlastníků. Uvedením nejsou zpochybněna z toho vyplývající vlastnická práva. Použití konstrukcí v rozporu se zákonem je přísně zakázáno. Vzhledem k tomu, že původ předkládaných materiálů nelze žádným způsobem dohledat, nelze je použít pro komerční účely! Tento nekomerční server nemá z uvedených zapojení či konstrukcí žádný zisk. Nezodpovídáme za pravost předkládaných materiálů třetími osobami a jejich původ. V případě, že zjistíte porušení autorského práva či jiné nesrovnalosti, kontaktujte administrátory na diskuzním fóru EB.


PHP-Nuke Copyright © 2005 by Francisco Burzi. This is free software, and you may redistribute it under the GPL. PHP-Nuke comes with absolutely no warranty, for details, see the license.
Čas potřebný ke zpracování stránky 0.46 sekund