Vítejte na Elektro Bastlírn?
Nuke - Elektro Bastlirna
  Vytvořit účet
Hlavní · Fórum · DDump · Profil · Zprávy · Hledat na fóru


Nuke - Elektro Bastlirna: Diskuzní fórum

 FAQFAQ   HledatHledat   Uživatelské skupinyUživatelské skupiny   ProfilProfil   Soukromé zprávySoukromé zprávy   PřihlášeníPřihlášení 

49 led + reset
Jdi na stránku 1, 2, 3  Další
 
Přidat nové téma   Zaslat odpověď       Obsah fóra Diskuzní fórum Elektro Bastlírny -> Řešení problémů s různými konstrukcemi
Zobrazit předchozí téma :: Zobrazit následující téma  
Autor Zpráva
propagand24



Založen: Jan 04, 2011
Příspěvky: 8

PříspěvekZaslal: po listopad 26 2012, 21:36    Předmět: 49 led + reset Citovat

Dobrý den, jsem naprostý laik, ale nevím, kam se obrátit lépe než sem. Řeším konstrukci, kde je 49 tlačítek a 49 LED, po stisknutí určitého tlačítka, se rozsvítí dioda s přiřazeným číslem, ale zůstane rozsvícená po dobu, než se zmáčkne tlačítko "reset". Popřípadě zhasne i 2 nebo více rozsvícených diod. Prosím o nějaké co nejjednodušší zapojení. Raději přes nějaké tranzistory, nedisponuji programátorem PIC nebo jiných obvodů. Děkuji. Němeček
Návrat nahoru
Zobrazit informace o autorovi Odeslat soukromou zprávu
Panda38



Založen: Nov 21, 2012
Příspěvky: 725
Bydliště: Most, Praha, Lanžhot

PříspěvekZaslal: po listopad 26 2012, 21:41    Předmět: Citovat

Škoda vzdát se procesoru, s multiplexem by to šlo řešit mnohem snáz. (10 odporů, 1 MCU např. ATmega8, v jednom cyklu svítí LED, v druhém osahává tlačítka uzemňující katody LED).

EDIT: Tak ne, následující řešení jsou praktičtější.


Naposledy upravil Panda38 dne po listopad 26 2012, 22:38, celkově upraveno 1 krát.
Návrat nahoru
Zobrazit informace o autorovi Odeslat soukromou zprávu Zobrazit autorovy WWW stránky
frantajetel11



Založen: Nov 13, 2008
Příspěvky: 1922
Bydliště: Kladno

PříspěvekZaslal: po listopad 26 2012, 22:04    Předmět: Citovat

49 tyristorů, 49 odporů Wink http://www.hobbyprojects.com/thyristor_triac_and_diac/thyristor.html
A tlačítko reset bude rozpínací a vypne napájení všem Wink
EDIT: vlastně ještě dalších 49 předřadnejch odporů pro ledky...
Návrat nahoru
Zobrazit informace o autorovi Odeslat soukromou zprávu
Standa33



Založen: Nov 07, 2009
Příspěvky: 299

PříspěvekZaslal: po listopad 26 2012, 22:10    Předmět: Citovat

Použí IO 4013, každý pro 2led, takže 25kusů pro 50led. Nakleslil jsem to jen s jedním IO,ale pin RESET(R) u všech IO spojíš a stiskem TL resetuješ všechny LED.


start_stop.GIF
 Komentář:

Stáhnout
 Soubor:  start_stop.GIF
 Velikost:  49.93 kB
 Staženo:  155 krát

Návrat nahoru
Zobrazit informace o autorovi Odeslat soukromou zprávu
p32



Založen: Jan 13, 2007
Příspěvky: 16768
Bydliště: Olomouc

PříspěvekZaslal: út listopad 27 2012, 7:32    Předmět: Citovat

Myslím, že by stačily jen LED, odpor a tlačítko a to x krát plus jedno vypínací (odpojovací) tlačítko. Kam by takoví číňani přišli, kdyby tam strkali ještě něco navíc. Laughing
Návrat nahoru
Zobrazit informace o autorovi Odeslat soukromou zprávu
bu2520



Založen: Jul 16, 2007
Příspěvky: 4877
Bydliště: u HK

PříspěvekZaslal: út listopad 27 2012, 7:52    Předmět: Citovat

kdysi jsem něco podbného stavěl s obvody 74573 stavěl jsem to po osmičkových kaskádách řazených za sebou.
Návrat nahoru
Zobrazit informace o autorovi Odeslat soukromou zprávu
bu2520



Založen: Jul 16, 2007
Příspěvky: 4877
Bydliště: u HK

PříspěvekZaslal: út listopad 27 2012, 7:55    Předmět: Citovat

pardon byli to 74574 + osmi vstupové OR hradlo
Návrat nahoru
Zobrazit informace o autorovi Odeslat soukromou zprávu
milan222



Založen: Jul 20, 2009
Příspěvky: 1460
Bydliště: trutnov

PříspěvekZaslal: út listopad 27 2012, 9:56    Předmět: Citovat

a to resetování tyrystorů mužeš dělat fetem, kterému ukostříš gate. a tím tyrystory resetuješ. dva odpory a tyrystor za 5kč... asi nejlevnější řešení, které zbastlíš u tlačítka na ploše 1x1x1cm jen tak ve vzduchu. dál si natáhneš jen dráty na ledky. poruchovost minimální a proudová zátěž dle tyrystorů klidně ampéra. ale musí ti to zvládat přenášet ten fet, který bude na záporném přívodu
_________________
bez elektronek se neobejdu!
muj lampovej zesik: http://www.youtube.com/watch?v=KxOvbN_5xiY
Návrat nahoru
Zobrazit informace o autorovi Odeslat soukromou zprávu
Panda38



Založen: Nov 21, 2012
Příspěvky: 725
Bydliště: Most, Praha, Lanžhot

PříspěvekZaslal: út listopad 27 2012, 10:28    Předmět: Citovat

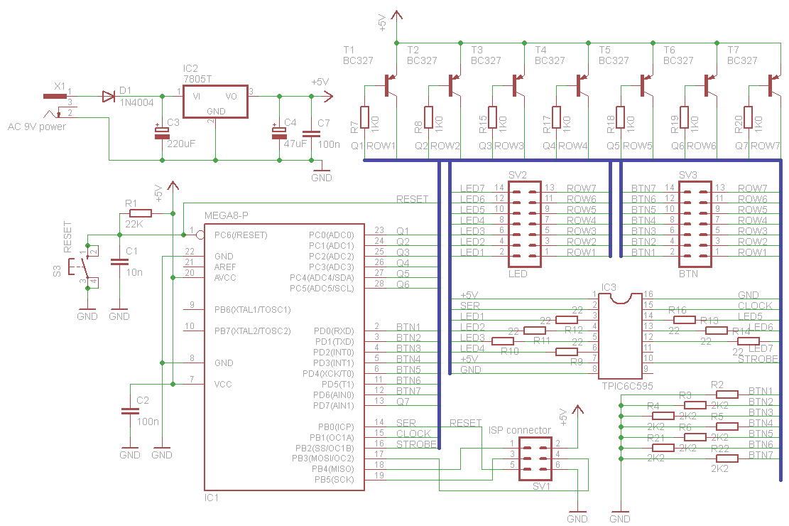
Předešlá zapojení jsou sice lepší (jednodušší), ale přece jen jsem si pro zajímavost vyzkoušel, jak by to vypadalo s jednočipem. LED a tlačítka jsou uspořádána do matice 7x7 a připojena přes 14-pinové konektory. Plošňák se zdá že by vycházel docela malý, tak 8x10 cm s velkou rezervou.


Sazka.png
 Komentář:

Stáhnout
 Soubor:  Sazka.png
 Velikost:  29.6 kB
 Staženo:  182 krát


Sazka_Eagle_schema.rar
 Komentář:

Stáhnout
 Soubor:  Sazka_Eagle_schema.rar
 Velikost:  50.08 kB
 Staženo:  146 krát

Návrat nahoru
Zobrazit informace o autorovi Odeslat soukromou zprávu Zobrazit autorovy WWW stránky
frantajetel11



Založen: Nov 13, 2008
Příspěvky: 1922
Bydliště: Kladno

PříspěvekZaslal: út listopad 27 2012, 10:43    Předmět: Citovat

milan222 napsal(a):
...a to resetování tyrystorů mužeš dělat fetem, kterému ukostříš gate...

Sice vůbec nechápu jak, ale spíš nechápu PROČ???
Když tomu na chvíli odpojí napájení (rozpínacím reset tlačítkem), tak se otevřený tyristory zavřou.
Návrat nahoru
Zobrazit informace o autorovi Odeslat soukromou zprávu
frantajetel11



Založen: Nov 13, 2008
Příspěvky: 1922
Bydliště: Kladno

PříspěvekZaslal: út listopad 27 2012, 10:46    Předmět: Citovat

propagand24 napsal(a):
...Prosím o nějaké co nejjednodušší zapojení. Raději přes nějaké tranzistory, nedisponuji programátorem PIC nebo jiných obvodů. Děkuji. Němeček

Pandy neuměj číst, nebo chtěj ukázat, že něco uměj? Confused
Tohle je přesně ukázka toho, nacpat kamkoliv procák, když je to jednoduchý jak facka...
Návrat nahoru
Zobrazit informace o autorovi Odeslat soukromou zprávu
Vogon



Založen: May 14, 2009
Příspěvky: 1618
Bydliště: Brno

PříspěvekZaslal: út listopad 27 2012, 11:30    Předmět: Citovat

S těmahle to bude tak 5x5 cm.
Návrat nahoru
Zobrazit informace o autorovi Odeslat soukromou zprávu
Panda38



Založen: Nov 21, 2012
Příspěvky: 725
Bydliště: Most, Praha, Lanžhot

PříspěvekZaslal: út listopad 27 2012, 11:49    Předmět: Citovat

frantajetel11 napsal(a):
Pandy neuměj číst, nebo chtěj ukázat, že něco uměj? Confused
Tohle je přesně ukázka toho, nacpat kamkoliv procák, když je to jednoduchý jak facka...
Vždyť píšu že předešlá zapojení jsou jednodušší, ale že jsem si to chtěl jen tak pro zajímavost zkusit jak to vyjde s procesorem, jen jako cvičení (protože mé zaměření jsou procesory, v jiném případě mě to nezajímá). ... Tak to ber jako ukázku, jak se to dělat nemá. Wink
Návrat nahoru
Zobrazit informace o autorovi Odeslat soukromou zprávu Zobrazit autorovy WWW stránky
frantajetel11



Založen: Nov 13, 2008
Příspěvky: 1922
Bydliště: Kladno

PříspěvekZaslal: út listopad 27 2012, 15:30    Předmět: Citovat

Panda38 napsal(a):
...protože mé zaměření jsou procesory, v jiném případě mě to nezajímá...

To je na tom právě to hrozný Confused
Návrat nahoru
Zobrazit informace o autorovi Odeslat soukromou zprávu
Panda38



Založen: Nov 21, 2012
Příspěvky: 725
Bydliště: Most, Praha, Lanžhot

PříspěvekZaslal: út listopad 27 2012, 15:39    Předmět: Citovat

frantajetel11 napsal(a):
To je na tom právě to hrozný Confused
Já jsem programátor, ne elektrikář.
Návrat nahoru
Zobrazit informace o autorovi Odeslat soukromou zprávu Zobrazit autorovy WWW stránky
Zobrazit příspěvky z předchozích:   
Přidat nové téma   Zaslat odpověď       Obsah fóra Diskuzní fórum Elektro Bastlírny -> Řešení problémů s různými konstrukcemi Časy uváděny v GMT + 1 hodina
Jdi na stránku 1, 2, 3  Další
Strana 1 z 3

 
Přejdi na:  
Nemůžete odesílat nové téma do tohoto fóra.
Nemůžete odpovídat na témata v tomto fóru.
Nemůžete upravovat své příspěvky v tomto fóru.
Nemůžete mazat své příspěvky v tomto fóru.
Nemůžete hlasovat v tomto fóru.
Nemůžete připojovat soubory k příspěvkům
Můžete stahovat a prohlížet přiložené soubory

Powered by phpBB © 2001, 2005 phpBB Group
Forums ©
Nuke - Elektro Bastlirna

Informace na portálu Elektro bastlírny jsou prezentovány za účelem vzdělání čtenářů a rozšíření zájmu o elektroniku. Autoři článků na serveru neberou žádnou zodpovědnost za škody vzniklé těmito zapojeními. Rovněž neberou žádnou odpovědnost za případnou újmu na zdraví vzniklou úrazem elektrickým proudem. Autoři a správci těchto stránek nepřejímají záruku za správnost zveřejněných materiálů. Předkládané informace a zapojení jsou zveřejněny bez ohledu na případné patenty třetích osob. Nároky na odškodnění na základě změn, chyb nebo vynechání jsou zásadně vyloučeny. Všechny registrované nebo jiné obchodní známky zde použité jsou majetkem jejich vlastníků. Uvedením nejsou zpochybněna z toho vyplývající vlastnická práva. Použití konstrukcí v rozporu se zákonem je přísně zakázáno. Vzhledem k tomu, že původ předkládaných materiálů nelze žádným způsobem dohledat, nelze je použít pro komerční účely! Tento nekomerční server nemá z uvedených zapojení či konstrukcí žádný zisk. Nezodpovídáme za pravost předkládaných materiálů třetími osobami a jejich původ. V případě, že zjistíte porušení autorského práva či jiné nesrovnalosti, kontaktujte administrátory na diskuzním fóru EB.


PHP-Nuke Copyright © 2005 by Francisco Burzi. This is free software, and you may redistribute it under the GPL. PHP-Nuke comes with absolutely no warranty, for details, see the license.
Čas potřebný ke zpracování stránky 0.21 sekund