Vítejte na Elektro Bastlírn?
Nuke - Elektro Bastlirna
  Vytvořit účet Hlavní · Fórum · DDump · Profil · Zprávy · Hledat na fóru · Příspěvky na provoz EB

Vlákno na téma KORONAVIRUS - nutná registrace


Nuke - Elektro Bastlirna: Diskuzní fórum

 FAQFAQ   HledatHledat   Uživatelské skupinyUživatelské skupiny   ProfilProfil   Soukromé zprávySoukromé zprávy   PřihlášeníPřihlášení 

Zdroj k Eee ASUS PC901 do auta
Jdi na stránku 1, 2  Další
 
Přidat nové téma   Zaslat odpověď       Obsah fóra Diskuzní fórum Elektro Bastlírny -> Řešení problémů s různými konstrukcemi
Zobrazit předchozí téma :: Zobrazit následující téma  
Autor Zpráva
Marcelto



Založen: Dec 27, 2004
Příspěvky: 347
Bydliště: SVK-TN-SI-SI

PříspěvekZaslal: so červen 04 2011, 15:45    Předmět: Zdroj k Eee ASUS PC901 do auta Citovat

Mám notebook Eee ASUS PC901 chcem ho používať v aute Eee má napájanie 12V/3A má niekto nejaký návrh ako to stabilizovať a chrániť pred napäťovými špičkami z palubnej siete, pokiaľ možno bez meniča.
_________________
Čo ta nepáli nehas ! Wink
Návrat nahoru
Zobrazit informace o autorovi Odeslat soukromou zprávu Odeslat e-mail
procesor



Založen: Oct 02, 2009
Příspěvky: 5286
Bydliště: PO

PříspěvekZaslal: so červen 04 2011, 21:38    Předmět: Citovat

Niečo podobné máš tu:
http://www.ebastlirna.cz/modules.php?name=Forums&file=viewtopic&t=44342&highlight=
Návrat nahoru
Zobrazit informace o autorovi Odeslat soukromou zprávu
Marcelto



Založen: Dec 27, 2004
Příspěvky: 347
Bydliště: SVK-TN-SI-SI

PříspěvekZaslal: so červen 04 2011, 22:25    Předmět: Citovat

Skúsim poskladať variantu s tím mosfetom len neviem či to odfiltruje aj tie špičky nerád by som odrovnal môj Eee.
_________________
Čo ta nepáli nehas ! Wink
Návrat nahoru
Zobrazit informace o autorovi Odeslat soukromou zprávu Odeslat e-mail
dj_Paul



Založen: Sep 19, 2004
Příspěvky: 2652
Bydliště: Laškov

PříspěvekZaslal: ne červen 05 2011, 9:41    Předmět: Citovat

toto jsem kdysi našel na netu


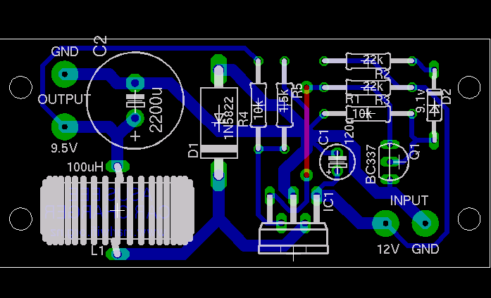
eee_car_charger_pcb.png
 Komentář:

Stáhnout
 Soubor:  eee_car_charger_pcb.png
 Velikost:  13.28 kB
 Staženo:  101 krát


eee_car_charger_pcb_layout.png
 Komentář:

Stáhnout
 Soubor:  eee_car_charger_pcb_layout.png
 Velikost:  18.22 kB
 Staženo:  98 krát


eee_car_charger_pcb-small.jpg
 Komentář:

Stáhnout
 Soubor:  eee_car_charger_pcb-small.jpg
 Velikost:  37.9 kB
 Staženo:  92 krát


eee_car_charger_schematic_mono.png
 Komentář:

Stáhnout
 Soubor:  eee_car_charger_schematic_mono.png
 Velikost:  2.44 kB
 Staženo:  106 krát

Návrat nahoru
Zobrazit informace o autorovi Odeslat soukromou zprávu Odeslat e-mail
jandu



Založen: Feb 06, 2007
Příspěvky: 4509
Bydliště: vých.slovensko

PříspěvekZaslal: ne červen 05 2011, 11:34    Předmět: Citovat

Akého typu je ten IC?
_________________
Elektronické súčiastky fungujú za pomoci dymu. Ak dym unikne, prestanú fungovať.
Návrat nahoru
Zobrazit informace o autorovi Odeslat soukromou zprávu Odeslat e-mail
Jirka



Založen: Jul 01, 2005
Příspěvky: 2034
Bydliště: zbídačený kraj

PříspěvekZaslal: ne červen 05 2011, 11:43    Předmět: Citovat

http://www.marlwifi.org.nz/projects/asus-eee-car-charger

LM2576T-ADJ IC

-----

Ale jestli se to vyplatí, když za 300 - 400 je hotový http://www.heureka.cz/?h%5Bfraze%5D=auto+adapt%C3%A9r+Asus+pro+EEE+PC+901

_________________
*****
Návrat nahoru
Zobrazit informace o autorovi Odeslat soukromou zprávu Zobrazit autorovy WWW stránky
Marcelto



Založen: Dec 27, 2004
Příspěvky: 347
Bydliště: SVK-TN-SI-SI

PříspěvekZaslal: po červen 27 2011, 17:05    Předmět: Citovat

Zdroj som konečne vyrobil, ren z tým mosfetom a dnes aj testoval pri vypnutom motore sa stále prepína medzi zdrojom a batériou ak vyberiem batériu tak už eee ani nezapnem používam externý hdd ten sa vypína a znova zapína ale ak naštartujem tak mi eee funguje len sem tam prepne na batériu musím odskúšať aké ide napätie do eee zdroj som meral na laboratórnom zdroji od 18V po 12,8 stabilizoval 12,25V ale netestoval so ho či udrží aspoň 3A ak bude čas zajtra otestujem.
_________________
Čo ta nepáli nehas ! Wink
Návrat nahoru
Zobrazit informace o autorovi Odeslat soukromou zprávu Odeslat e-mail
rnbw



Založen: Mar 21, 2006
Příspěvky: 36965
Bydliště: Bratislava

PříspěvekZaslal: po červen 27 2011, 17:19    Předmět: Citovat

A meral si napatie v aute pri vypnutom motore?
Návrat nahoru
Zobrazit informace o autorovi Odeslat soukromou zprávu
Marcelto



Založen: Dec 27, 2004
Příspěvky: 347
Bydliště: SVK-TN-SI-SI

PříspěvekZaslal: po červen 27 2011, 17:31    Předmět: Citovat

dnes nie ale asi dva týždne dozadu áno mal som tam cca niečo málo cez 13V bol som zvedavý a utekal celí natešení že to pôjde až som multimeter nechal doma.
_________________
Čo ta nepáli nehas ! Wink
Návrat nahoru
Zobrazit informace o autorovi Odeslat soukromou zprávu Odeslat e-mail
Marcelto



Založen: Dec 27, 2004
Příspěvky: 347
Bydliště: SVK-TN-SI-SI

PříspěvekZaslal: so červenec 02 2011, 19:42    Předmět: Citovat

Po čase som sa k tomu znova dostal tak som to pomeral zdroj som v aute zaťažil 21W žiarovkou, výsledok mizerných 10V na výstupe, pred zdrojom 12,25V, záver zdroj nedodáva požadovaní prúd eee ak začne nabíjať svoju baterku odoberá 3A, skúsim upraviť hodnoty odporov a uvidím.
_________________
Čo ta nepáli nehas ! Wink
Návrat nahoru
Zobrazit informace o autorovi Odeslat soukromou zprávu Odeslat e-mail
procesor



Založen: Oct 02, 2009
Příspěvky: 5286
Bydliště: PO

PříspěvekZaslal: ne červenec 03 2011, 12:31    Předmět: Citovat

Skús R6 zmenšiť hoci aj na polovicu.
Návrat nahoru
Zobrazit informace o autorovi Odeslat soukromou zprávu
frpr666



Založen: Dec 28, 2009
Příspěvky: 1051

PříspěvekZaslal: ne červenec 03 2011, 14:51    Předmět: Citovat

Zajímavý DC/DC měnič s MC34063, pro použití v autě bych přidal ještě na vstup nějakou overvoltage ochranu
http://radiokot.ru/circuit/power/converter/11/
Návrat nahoru
Zobrazit informace o autorovi Odeslat soukromou zprávu
onlyvikastar



Založen: Jul 02, 2011
Příspěvky: 88

PříspěvekZaslal: st červenec 06 2011, 19:43    Předmět: Citovat

Navážu, potřeboval bych udělat zdroj pro HPčka(18,5V). V autě mám 24V tak potřebuji jenom schéma podle něhož to udělat. Díky všem.
Návrat nahoru
Zobrazit informace o autorovi Odeslat soukromou zprávu
procesor



Založen: Oct 02, 2009
Příspěvky: 5286
Bydliště: PO

PříspěvekZaslal: st červenec 06 2011, 20:25    Předmět: Citovat

Tu je zapojenie
http://www.ebastlirna.cz/modules.php?name=Forums&file=viewtopic&t=44342&highlight=
s tým mosfetom, pri zmene R3=100k a R4=15k to bude oveľa lepšie fachčiť ako pri 12V/12V. Situácia 24Vbat a 18,5V je le pre lineárny stabilizátor lepšia. Mosfet sa musí umiestniť na chladič, ktorý odvedie cca 30...25W.
Návrat nahoru
Zobrazit informace o autorovi Odeslat soukromou zprávu
procesor



Založen: Oct 02, 2009
Příspěvky: 5286
Bydliště: PO

PříspěvekZaslal: st červenec 06 2011, 20:28    Předmět: Citovat

Tu je zapojenie
http://www.ebastlirna.cz/modules.php?name=Forums&file=viewtopic&t=44342&highlight=
s tým mosfetom, pri zmene R3=100k//1M(paralelne) a R4=15k to bude oveľa lepšie fachčiť ako pri 12V/12V. Situácia 24Vbat a 18,5V je pre lineárny stabilizátor lepšia. Mosfet sa musí umiestniť na chladič, ktorý odvedie cca 30...25W.
Návrat nahoru
Zobrazit informace o autorovi Odeslat soukromou zprávu
Zobrazit příspěvky z předchozích:   
Přidat nové téma   Zaslat odpověď       Obsah fóra Diskuzní fórum Elektro Bastlírny -> Řešení problémů s různými konstrukcemi Časy uváděny v GMT + 1 hodina
Jdi na stránku 1, 2  Další
Strana 1 z 2

 
Přejdi na:  
Nemůžete odesílat nové téma do tohoto fóra.
Nemůžete odpovídat na témata v tomto fóru.
Nemůžete upravovat své příspěvky v tomto fóru.
Nemůžete mazat své příspěvky v tomto fóru.
Nemůžete hlasovat v tomto fóru.
Nemůžete připojovat soubory k příspěvkům
Můžete stahovat a prohlížet přiložené soubory

Powered by phpBB © 2001, 2005 phpBB Group
Forums ©
Nuke - Elektro Bastlirna

Informace na portálu Elektro bastlírny jsou prezentovány za účelem vzdělání čtenářů a rozšíření zájmu o elektroniku. Autoři článků na serveru neberou žádnou zodpovědnost za škody vzniklé těmito zapojeními. Rovněž neberou žádnou odpovědnost za případnou újmu na zdraví vzniklou úrazem elektrickým proudem. Autoři a správci těchto stránek nepřejímají záruku za správnost zveřejněných materiálů. Předkládané informace a zapojení jsou zveřejněny bez ohledu na případné patenty třetích osob. Nároky na odškodnění na základě změn, chyb nebo vynechání jsou zásadně vyloučeny. Všechny registrované nebo jiné obchodní známky zde použité jsou majetkem jejich vlastníků. Uvedením nejsou zpochybněna z toho vyplývající vlastnická práva. Použití konstrukcí v rozporu se zákonem je přísně zakázáno. Vzhledem k tomu, že původ předkládaných materiálů nelze žádným způsobem dohledat, nelze je použít pro komerční účely! Tento nekomerční server nemá z uvedených zapojení či konstrukcí žádný zisk. Nezodpovídáme za pravost předkládaných materiálů třetími osobami a jejich původ. V případě, že zjistíte porušení autorského práva či jiné nesrovnalosti, kontaktujte administrátory na diskuzním fóru EB.


PHP-Nuke Copyright © 2005 by Francisco Burzi. This is free software, and you may redistribute it under the GPL. PHP-Nuke comes with absolutely no warranty, for details, see the license.
Čas potřebný ke zpracování stránky 0.45 sekund