Vítejte na Elektro Bastlírn?
Nuke - Elektro Bastlirna
  Vytvořit účet Hlavní · Fórum · DDump · Profil · Zprávy · Hledat na fóru · Příspěvky na provoz EB

Vlákno na téma KORONAVIRUS - nutná registrace


Nuke - Elektro Bastlirna: Diskuzní fórum

 FAQFAQ   HledatHledat   Uživatelské skupinyUživatelské skupiny   ProfilProfil   Soukromé zprávySoukromé zprávy   PřihlášeníPřihlášení 

Uprava zesilovace transiwatt 40 junior
Jdi na stránku 1, 2, 3  Další
 
Přidat nové téma   Zaslat odpověď       Obsah fóra Diskuzní fórum Elektro Bastlírny -> Audiotechnika
Zobrazit předchozí téma :: Zobrazit následující téma  
Autor Zpráva
ojamen



Založen: Jan 01, 2008
Příspěvky: 8

PříspěvekZaslal: st leden 02 2008, 21:52    Předmět: Uprava zesilovace transiwatt 40 junior Citovat

Zdravim,ted se mi pod ruku dostal zesilovac transiwatt 40 junior a podlouhem koukani dovnitr sem zistil ze by se dal tenhle zesilovac upravit
na jakykoliv vykon.Chtel bych to upravit timhle zpusobem.Oznaceny koncovy zesilovac bych odedelal i z trafem a koupil bych novy modul o pet ztrafem o vykonu 2x200W,a prezesilovac bych nechal stary.nejsem si jist jestli to tak pujde.



DSC00446.JPG
 Komentář:

Stáhnout
 Soubor:  DSC00446.JPG
 Velikost:  63.34 kB
 Staženo:  493 krát

Návrat nahoru
Zobrazit informace o autorovi Odeslat soukromou zprávu
Cust



Založen: Jan 17, 2007
Příspěvky: 7139
Bydliště: Milotice u Kyjova

PříspěvekZaslal: st leden 02 2008, 21:57    Předmět: Citovat

no, upravit zesilovac tim zpusobe ze vymenis zesilovac a zdroj jde bez problemu, jen jsi omezeny velikosti te krabice a proudovou zatizitelnosti vystupnich konektoru
Návrat nahoru
Zobrazit informace o autorovi Odeslat soukromou zprávu Odeslat e-mail
taz



Založen: May 16, 2007
Příspěvky: 363
Bydliště: Ostrava

PříspěvekZaslal: čt leden 03 2008, 7:28    Předmět: Citovat

Pokud ho máš vcelku i s krabicí a je funkční, tak ho nech tak a nerýpej do něj. Je to historický kus, kterého je škoda. Pokud chceš něco výkonnějšího tak to postav celé znovu, o moc dráže to nevyjde.
Návrat nahoru
Zobrazit informace o autorovi Odeslat soukromou zprávu Odeslat e-mail
SIDTIM



Založen: Nov 23, 2006
Příspěvky: 1228
Bydliště: ...mezi Radhoštěm a Hostýnem...

PříspěvekZaslal: čt leden 03 2008, 11:55    Předmět: Citovat

Souhlas, nechal bych jej jako nostalgický exponát.
No, a když porovnáš konec TW 40 a TW 120, moc rozdílů nezjistíš, ten nejpodstatnější je vyšší Ucc. Tak zkus do krabice narvat trafák s vyšším výst. napětím a výkonem - s toroidem to nebude takový problém - příp. zkonfrontuj s ním Uce0 použitých součástek, ať některá neodejde. Bacha také na napěťové zatížení stávajících elytů.
TW40 byl spolehlivý zesilovač, který si nechal do jisté míry hodně líbit.

_________________
..a co shoří, nezhnije..!
Návrat nahoru
Zobrazit informace o autorovi Odeslat soukromou zprávu
konosuke



Založen: Dec 18, 2006
Příspěvky: 9789
Bydliště: Český Těšín tam v pohraničí

PříspěvekZaslal: čt leden 03 2008, 17:55    Předmět: Citovat

Když toužíš po vyšším stupni kraválu doma tak ano, zkus zkombinovat vstupy, korekce, ovládání a RIAA preamp původem z TW40 a koncák se zdrojem použij TW120. Líší se trochu zapojením, TW40 má ve stupni výkonu kuriózní a neobvyklý mix křemíků a germania, KU611, KD606+4NU74, (nelinearity kompenzovány silnou zápornou zpětnou vazbou) kdežto výkonnější TW120 pouze křemíky, KU611, KD607+KD617. Na 4-ohmové zátěží to dává 2x60W/sin/1kHz anebo 2x100W music power. Při dnešních kanónech (Pioneer, AKAI...) je to možná zdánlivě málo ale když to vybudíš správnou HM kapelou (Motörhead, Twisted Sister, Judas Priest...) tak spolehlivě odpadají panely ze stěn paneláku, drolí omítka a lustry se houpou v celém domě.
_________________
Co se může pokazit to se taky pokazí. Co se nemůže pokazit to se pokazí taky. (Murphy)
Návrat nahoru
Zobrazit informace o autorovi Odeslat soukromou zprávu
cafenet



Založen: Oct 14, 2004
Příspěvky: 428
Bydliště: RK

PříspěvekZaslal: čt leden 03 2008, 18:20    Předmět: Citovat

http://www.elektronika.czechian.net/tw/tw.htm
Návrat nahoru
Zobrazit informace o autorovi Odeslat soukromou zprávu
SIDTIM



Založen: Nov 23, 2006
Příspěvky: 1228
Bydliště: ...mezi Radhoštěm a Hostýnem...

PříspěvekZaslal: čt leden 03 2008, 18:49    Předmět: Citovat

Kombinace Si a Ge tranzistorů v konci byla poplatná tehdejší době, kdy nebyl k mání vhodný PNP protějšek ke KD 607 (606, 605).
Situace je již mnoho let zásadně jiná.
Doporučuji původní dvojici nahradit vynikajícím komplementárem KD 607/617 (tedy, pokud seženeš).
A jak konosuke píše, věřím, že v porovnání s deklarovanými astronomickými výkony současných krámů, budeš velmi mile překvapen!

_________________
..a co shoří, nezhnije..!
Návrat nahoru
Zobrazit informace o autorovi Odeslat soukromou zprávu
ojamen



Založen: Jan 01, 2008
Příspěvky: 8

PříspěvekZaslal: pá leden 04 2008, 9:46    Předmět: Citovat

Diky vsem za rady,ale asi ho schovam a necham ho tak jak je
Návrat nahoru
Zobrazit informace o autorovi Odeslat soukromou zprávu
Oldradio



Založen: Oct 12, 2005
Příspěvky: 995
Bydliště: Praha

PříspěvekZaslal: so leden 05 2008, 12:32    Předmět: Citovat

Když prostříkáš potenciometry, případně vyměníš elektrolytoické kondíky, pořád budeš mile překvapen, jak to hraje. Stavěl jsem si tenhle zesik před 25 lety, už s úpravami na křemíky, dodnes funguje spolehlivě a s výkonem, že soused nad námi občas mlátí smetákem do podlahy Smile
Návrat nahoru
Zobrazit informace o autorovi Odeslat soukromou zprávu Zobrazit autorovy WWW stránky
SIDTIM



Založen: Nov 23, 2006
Příspěvky: 1228
Bydliště: ...mezi Radhoštěm a Hostýnem...

PříspěvekZaslal: so leden 05 2008, 21:28    Předmět: Citovat

Jojo, ono se teď ozve spousta "ortodoxních" highendistů a budou mne kamenovat, ale "40" byl jednoduchý a na to i spolehlivý přístroj, stavěl jsem jich spoustu a všechny snad ještě dnes i po neuvěřitelném zacházení šlapou. Kdo si ji chtěl vyšperkovat, vyměnil blikající doutnavku za ledku, v AR vyšla úprava na obrácení jednoho elytu v preampu-konstr. chyba a na upravený RC článek ve fyziologii. Samozřejmě, takové eventuality, jako zvětšit elyty ve zdroji a na výstupech, už ani nezmiňuji.
Poty opravdu po letech rády chrastí, asi už se budou špatně shánět originály. Tak alespoň tu Diavu do nich...
A na hodně úprav-tedy pokud budeš chtít-sám určitě ještě příjdeš.
Ale i v pův. stavu Ti "40" bude věrně a levně sloužit (nějaký odpálený konec výjde na pár korun.. Smile

_________________
..a co shoří, nezhnije..!
Návrat nahoru
Zobrazit informace o autorovi Odeslat soukromou zprávu
cafenet



Založen: Oct 14, 2004
Příspěvky: 428
Bydliště: RK

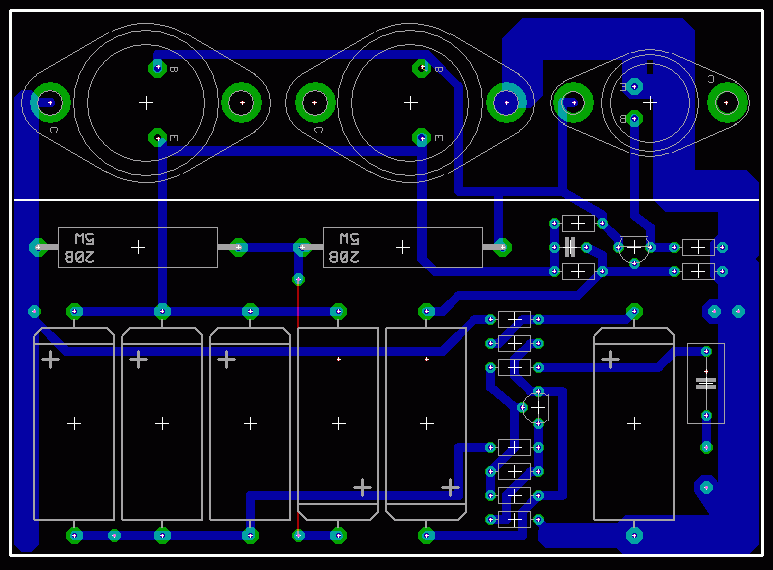
PříspěvekZaslal: so leden 05 2008, 22:48    Předmět: Citovat

deska na koncak pdf = brd eagle v3.55


tw40.brd.pdf
 Komentář:

Stáhnout
 Soubor:  tw40.brd.pdf
 Velikost:  17.39 kB
 Staženo:  549 krát


tw40-konec.gif
 Komentář:

Stáhnout
 Soubor:  tw40-konec.gif
 Velikost:  24.31 kB
 Staženo:  497 krát

Návrat nahoru
Zobrazit informace o autorovi Odeslat soukromou zprávu
cafenet



Založen: Oct 14, 2004
Příspěvky: 428
Bydliště: RK

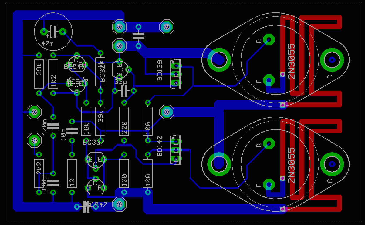
PříspěvekZaslal: ne leden 06 2008, 0:40    Předmět: Citovat

ještě jedna pravěká konstrukce s minimem součástek
pdf=brd eagle



z-30.brd.pdf
 Komentář:

Stáhnout
 Soubor:  z-30.brd.pdf
 Velikost:  12.19 kB
 Staženo:  412 krát


Clipboard03.jpg
 Komentář:

Stáhnout
 Soubor:  Clipboard03.jpg
 Velikost:  24.53 kB
 Staženo:  334 krát


Clipboard02.gif
 Komentář:

Stáhnout
 Soubor:  Clipboard02.gif
 Velikost:  46.59 kB
 Staženo:  326 krát


Clipboard01.gif
 Komentář:

Stáhnout
 Soubor:  Clipboard01.gif
 Velikost:  20.07 kB
 Staženo:  476 krát

Návrat nahoru
Zobrazit informace o autorovi Odeslat soukromou zprávu
SIDTIM



Založen: Nov 23, 2006
Příspěvky: 1228
Bydliště: ...mezi Radhoštěm a Hostýnem...

PříspěvekZaslal: po leden 07 2008, 21:19    Předmět: Citovat

........ale to už je trochu z jiné parkety, že ano?!...... Argue

TW40 je TW 40 a ta se stala legendou.... Právník

_________________
..a co shoří, nezhnije..!
Návrat nahoru
Zobrazit informace o autorovi Odeslat soukromou zprávu
jardafiala



Založen: Jun 20, 2010
Příspěvky: 2444
Bydliště: Česká Lípa

PříspěvekZaslal: út červenec 08 2025, 9:31    Předmět: Citovat

Kouká sem ještě někdo? Než se do toho pustím - dostal jsem z SD TW40, zkusil zapnout (nejdřív na snížené napětí přes autotrafo) konec je napájen cca 42V, na obou výstupech je kolem 15V, měla by tam být polovina napájecího napětí, co to může způsobovat? V manuálu je popsáno nastavení změnou R309. Ještě další poznatek, na C305 220µ/15V naměřím 16V. Nechám to zapnuté při 200V st napájení a uvidím jestli se něco změní. Jsou tam původní součástky, žádné úpravy, jen přední panel je jiný.
Pokračuju, 15V na výstupu (samozřejmě před kondenzátory) je pořád - snížil jsem postupně napájecí napětí konců až na 28V a napětí se nemění. Teď půjdu manipulovat s R309, výsledek doplním.
Konečné řešení, prohlídkou jsem zjistil, že R309 je 27k, asi jiný nebyl, je o kus větší než všechny ostatní, evidentně nouzové řešení. Po výměně za 33k je na výstupech 20V. Jsou zde použity odpory různých výrobců, nejčastěji známé červené uhlíkové od TESLY, pak nějaké světle béžové a nakonec ruSSácké (to byl jeden z mála jejich kvalitních výrobků) s kovovou vrstvou. Nu též si vzpomínám na zoufalství při nákupu součástek na mou TW40 kdy jsem pro součástky šel několikrát a dloooooooooouho čekal na výstupní 500µ/35V. Aji trafo jsem vinul ručně a při prvním pokusu o zapnutí zaměnil primár za sekundár...
Návrat nahoru
Zobrazit informace o autorovi Odeslat soukromou zprávu Odeslat e-mail
rudolf02



Založen: Sep 05, 2012
Příspěvky: 615
Bydliště: ústeckoorlicko

PříspěvekZaslal: čt červenec 10 2025, 15:31    Předmět: Citovat

Vážení, tento zesilovač patří do síně slávy na čelní místo. Je to idiotensicher und bombenfest v pravém slova smyslu.
Jeden z modelů jsem viděl na valašských kotárech, kde si jej postavil místní bača. Transformátor jako prokladový papír používal noviny, chladiče tvořily železné desky, rezistory od 1W výše. Dráty namísto lanek, odhad 1,5mm2. Pouštěl to do PA beden a na ozvučení salaše a chlévů zcela dostačující.
Pravda, vážilo to o něco více, i ta bedýnky byla větší. Lituji, že když mi ho nabízel, že jsem ho jako raritu a ukázku pro školáky nevzal. Pomalu totiž končil.
Návrat nahoru
Zobrazit informace o autorovi Odeslat soukromou zprávu
Zobrazit příspěvky z předchozích:   
Přidat nové téma   Zaslat odpověď       Obsah fóra Diskuzní fórum Elektro Bastlírny -> Audiotechnika Časy uváděny v GMT + 1 hodina
Jdi na stránku 1, 2, 3  Další
Strana 1 z 3

 
Přejdi na:  
Nemůžete odesílat nové téma do tohoto fóra.
Nemůžete odpovídat na témata v tomto fóru.
Nemůžete upravovat své příspěvky v tomto fóru.
Nemůžete mazat své příspěvky v tomto fóru.
Nemůžete hlasovat v tomto fóru.
Nemůžete připojovat soubory k příspěvkům
Můžete stahovat a prohlížet přiložené soubory

Powered by phpBB © 2001, 2005 phpBB Group
Forums ©
Nuke - Elektro Bastlirna

Informace na portálu Elektro bastlírny jsou prezentovány za účelem vzdělání čtenářů a rozšíření zájmu o elektroniku. Autoři článků na serveru neberou žádnou zodpovědnost za škody vzniklé těmito zapojeními. Rovněž neberou žádnou odpovědnost za případnou újmu na zdraví vzniklou úrazem elektrickým proudem. Autoři a správci těchto stránek nepřejímají záruku za správnost zveřejněných materiálů. Předkládané informace a zapojení jsou zveřejněny bez ohledu na případné patenty třetích osob. Nároky na odškodnění na základě změn, chyb nebo vynechání jsou zásadně vyloučeny. Všechny registrované nebo jiné obchodní známky zde použité jsou majetkem jejich vlastníků. Uvedením nejsou zpochybněna z toho vyplývající vlastnická práva. Použití konstrukcí v rozporu se zákonem je přísně zakázáno. Vzhledem k tomu, že původ předkládaných materiálů nelze žádným způsobem dohledat, nelze je použít pro komerční účely! Tento nekomerční server nemá z uvedených zapojení či konstrukcí žádný zisk. Nezodpovídáme za pravost předkládaných materiálů třetími osobami a jejich původ. V případě, že zjistíte porušení autorského práva či jiné nesrovnalosti, kontaktujte administrátory na diskuzním fóru EB.


PHP-Nuke Copyright © 2005 by Francisco Burzi. This is free software, and you may redistribute it under the GPL. PHP-Nuke comes with absolutely no warranty, for details, see the license.
Čas potřebný ke zpracování stránky 0.47 sekund