Vítejte na Elektro Bastlírn?
Nuke - Elektro Bastlirna
  Vytvořit účet
Hlavní · Fórum · DDump · Profil · Zprávy · Hledat na fóru


Nuke - Elektro Bastlirna: Diskuzní fórum

 FAQFAQ   HledatHledat   Uživatelské skupinyUživatelské skupiny   ProfilProfil   Soukromé zprávySoukromé zprávy   PřihlášeníPřihlášení 

vysoký klidový proudzesilovače
Jdi na stránku 1, 2, 3  Další
 
Přidat nové téma   Zaslat odpověď       Obsah fóra Diskuzní fórum Elektro Bastlírny -> Audiotechnika
Zobrazit předchozí téma :: Zobrazit následující téma  
Autor Zpráva
bu2520



Založen: Jul 16, 2007
Příspěvky: 4971
Bydliště: u HK

PříspěvekZaslal: so duben 04 2026, 13:23    Předmět: vysoký klidový proudzesilovače Citovat

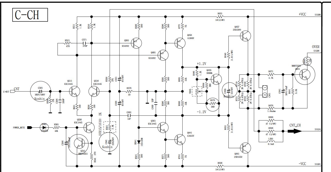
Asi mám nějaký kritický kondiciogram a prosím o nakopnutí. Zesilovač Harmann K. jeden kanál měl ve zkratu koncové tranzistory Q657, Q661 v originále 2SB1559 a2SD2398 měl jsem pár 2SB160 a2SD2390. Dále byl vadný Q855 2SD600K ten jsem nahradil TTC004B. Dále byly vadné emitorové odpory0,47 Ω nahradil jsem je stejnou hodnotou. Všechny součásti jsem prověřil několikrát. Klidový proud je desetinásobný. Místo 25mV mám téměř 300mV. Na výstupu je pár mV nejde regulovat klidový proud. Pokud vyletuji Q511 516 spadne kliďák na nulu. Zesilovač nekmitá. Kde by mohla být chyba? dík za nakopnutí.


zesilovač.JPG
 Komentář:
 Velikost:  124.73 kB
 Zobrazeno:  170 krát

zesilovač.JPG


Návrat nahoru
Zobrazit informace o autorovi Odeslat soukromou zprávu
masar



Založen: Dec 03, 2005
Příspěvky: 14324

PříspěvekZaslal: so duben 04 2026, 13:44    Předmět: Citovat

"Kde by mohla být chyba?" Chyba je mezi bázemi těch koncových trandů. Tranzistor Q855 jsi vyměnil, ale otevřený není. Zkontroluj R886 mezi C a B (1k2) včetně cest pcb.
Při propojení bází obou konc. trandů proud spadne na nulu?
Platí za předpokladu, že sis nepopletl označení těch tranzistorů, jak jsi předvedl výše.
Wink
Návrat nahoru
Zobrazit informace o autorovi Odeslat soukromou zprávu Odeslat e-mail
bu2520



Založen: Jul 16, 2007
Příspěvky: 4971
Bydliště: u HK

PříspěvekZaslal: so duben 04 2026, 14:55    Předmět: Citovat

pardon máš pravdu já koukal na schema vedlejšího kanálu, ale oni jsou totožné. R886 naměřím přímo na nohách BK 2sd600K 1k2. Ten je v pořádku . Proud spadl na nulu při vyletovaných Q511 Q516 a též při zkratovaných bázích koncových tranzistorů . Ješte na tom Q855 na kolektoru je 0,2V na emitoru -1,2V.
Návrat nahoru
Zobrazit informace o autorovi Odeslat soukromou zprávu
Milan_F



Založen: Oct 03, 2005
Příspěvky: 1817
Bydliště: nedaleko Humpolce

PříspěvekZaslal: so duben 04 2026, 14:59    Předmět: Citovat

Malá beta náhrady Q855.
Návrat nahoru
Zobrazit informace o autorovi Odeslat soukromou zprávu
bu2520



Založen: Jul 16, 2007
Příspěvky: 4971
Bydliště: u HK

PříspěvekZaslal: so duben 04 2026, 15:05    Předmět: Citovat

má betu 216 , vedlejší kanál kde je originál má 172
Návrat nahoru
Zobrazit informace o autorovi Odeslat soukromou zprávu
masar



Založen: Dec 03, 2005
Příspěvky: 14324

PříspěvekZaslal: so duben 04 2026, 15:08    Předmět: Citovat

"na tom Q855 na kolektoru je 0,2V na emitoru -1,2V." Pokud máš Ube konc. tranzistorů o 1V nižší, než má být (1.4V místo 2.4V) a přitom je klidový proud 10x větší, než má být, tak buď jsou ty tranzistory fejky, nebo je problém někde blízko židle...
Wink
Návrat nahoru
Zobrazit informace o autorovi Odeslat soukromou zprávu Odeslat e-mail
bu2520



Založen: Jul 16, 2007
Příspěvky: 4971
Bydliště: u HK

PříspěvekZaslal: so duben 04 2026, 15:12    Předmět: Citovat

zkusím prohodit koncáky, ze zdravého kanálu
Návrat nahoru
Zobrazit informace o autorovi Odeslat soukromou zprávu
masar



Založen: Dec 03, 2005
Příspěvky: 14324

PříspěvekZaslal: so duben 04 2026, 15:19    Předmět: Citovat

To nestačí porovnat měřením Ube?
Wink
Návrat nahoru
Zobrazit informace o autorovi Odeslat soukromou zprávu Odeslat e-mail
bu2520



Založen: Jul 16, 2007
Příspěvky: 4971
Bydliště: u HK

PříspěvekZaslal: so duben 04 2026, 15:23    Předmět: Citovat

Prohodil jsem je a problém se přenesl na vedlejší kanál, tak že to jsou koncáky, kupoval jsem je v AME jak pár . Jdu je proměřit v čem se liší . Díky moc za pomoc, nějak by mě tohle nenapadlo, prostě nemám den.
Tak to vypadá že ty náhrady nebudou darlingtony.
Návrat nahoru
Zobrazit informace o autorovi Odeslat soukromou zprávu
masar



Založen: Dec 03, 2005
Příspěvky: 14324

PříspěvekZaslal: so duben 04 2026, 15:35    Předmět: Citovat

To nic. Každej někdy musí "slézt z lustru".
Wink
Návrat nahoru
Zobrazit informace o autorovi Odeslat soukromou zprávu Odeslat e-mail
BOBOBO



Založen: Feb 25, 2008
Příspěvky: 21390
Bydliště: Rychnovsko

PříspěvekZaslal: so duben 04 2026, 18:58    Předmět: Citovat

To by byl gol , kdyby AME prodávalo nesmysly . [/i]
Návrat nahoru
Zobrazit informace o autorovi Odeslat soukromou zprávu
ransom



Založen: Jul 19, 2020
Příspěvky: 4041
Bydliště: Náchod

PříspěvekZaslal: so duben 04 2026, 19:11    Předmět: Citovat

AME tyhle trandy vůbec nemá v nabídce. Kdypak jsi je kupoval? Nebo tam šly nějaký samodomo vybraný náhrady? Protože mi to nenabídlo ani ty. Běžně mi to náhrady naservíruje.
_________________
Nepoužívám smajlíky. Pobavený nebo ironický tón si laskavě domyslete sami.


Naposledy upravil ransom dne so duben 04 2026, 19:15, celkově upraveno 1 krát.
Návrat nahoru
Zobrazit informace o autorovi Odeslat soukromou zprávu
BOBOBO



Založen: Feb 25, 2008
Příspěvky: 21390
Bydliště: Rychnovsko

PříspěvekZaslal: so duben 04 2026, 19:14    Předmět: Citovat

https://www.ame.cz/Elektronika/Aktivni-soucastky-IC-diody/Tranzistory/NF-pary-komplementarni-dvojice-tranzistoru/2SD2390-2SB1560-par-pro-NF-vykonove-zesilovace-d114428
Návrat nahoru
Zobrazit informace o autorovi Odeslat soukromou zprávu
VASEK_W



Založen: Dec 11, 2017
Příspěvky: 1028
Bydliště: Pelhřimov

PříspěvekZaslal: so duben 04 2026, 21:05    Předmět: Citovat

Mě vrtá hlavou spíš něco jiného. To, že je takový rozdíl na bázích konců, se musí projevit také na výstupu, tam by mělo být místo nuly nějaké záporné napětí velikosti cca -0,4V. Změř si to.
I kdyby to nebyly darlingtony, ale jen klasické tranzistory, tak by si to zpětná vazba měla dotáhnout k nule na výstupu. Podle mne ten karambol prošel ještě přes R556 do vstupní dvojice, a to na Q516. Ta bude nejspíše také "nakopnutá". Vypájet ho ven, a proměřit ohmmetrem na nejvyšším rozsahu všechny nožičky proti všem.

V týdnu jsem měl podobný problém se zesem, co mu "couralo" výstupní napětí do záporných hodnot. A napětí na bázích bylo také podobně ujeté jako u Tebe.

Byl nabořený pravý ze vstupní dvojice, J-FET 2SK184GR. Takže kdyby ho někdo měl v šuplíku a mohl ho pustit do světa, byl bych vděčný. Jinak objednám na Alíku redukční plošné spoje pro jedno smd 2SK209-GR, a drátky ho propojím do tišťáku místo původního.

Vašek
Návrat nahoru
Zobrazit informace o autorovi Odeslat soukromou zprávu
Cust



Založen: Jan 17, 2007
Příspěvky: 7385
Bydliště: Milotice u Kyjova

PříspěvekZaslal: so duben 04 2026, 22:56    Předmět: Citovat

OT: Nikdy jsem nepochopil u Toshiby proč u parametru NF (u těch 2SK tranzistorů) mají jiné údaje v tabulce a jiné v grafech. Můžete mi to někdo vysvětlit. Z toho důvodu raději koupím od ON Semi 2SK3557 nebo něco podobného a nebudím se s tím, která hodnota je správná.
Návrat nahoru
Zobrazit informace o autorovi Odeslat soukromou zprávu Odeslat e-mail
Zobrazit příspěvky z předchozích:   
Přidat nové téma   Zaslat odpověď       Obsah fóra Diskuzní fórum Elektro Bastlírny -> Audiotechnika Časy uváděny v GMT + 1 hodina
Jdi na stránku 1, 2, 3  Další
Strana 1 z 3

 
Přejdi na:  
Nemůžete odesílat nové téma do tohoto fóra.
Nemůžete odpovídat na témata v tomto fóru.
Nemůžete upravovat své příspěvky v tomto fóru.
Nemůžete mazat své příspěvky v tomto fóru.
Nemůžete hlasovat v tomto fóru.
Nemůžete připojovat soubory k příspěvkům
Můžete stahovat a prohlížet přiložené soubory

Powered by phpBB © 2001, 2005 phpBB Group
Forums ©
Nuke - Elektro Bastlirna

Informace na portálu Elektro bastlírny jsou prezentovány za účelem vzdělání čtenářů a rozšíření zájmu o elektroniku. Autoři článků na serveru neberou žádnou zodpovědnost za škody vzniklé těmito zapojeními. Rovněž neberou žádnou odpovědnost za případnou újmu na zdraví vzniklou úrazem elektrickým proudem. Autoři a správci těchto stránek nepřejímají záruku za správnost zveřejněných materiálů. Předkládané informace a zapojení jsou zveřejněny bez ohledu na případné patenty třetích osob. Nároky na odškodnění na základě změn, chyb nebo vynechání jsou zásadně vyloučeny. Všechny registrované nebo jiné obchodní známky zde použité jsou majetkem jejich vlastníků. Uvedením nejsou zpochybněna z toho vyplývající vlastnická práva. Použití konstrukcí v rozporu se zákonem je přísně zakázáno. Vzhledem k tomu, že původ předkládaných materiálů nelze žádným způsobem dohledat, nelze je použít pro komerční účely! Tento nekomerční server nemá z uvedených zapojení či konstrukcí žádný zisk. Nezodpovídáme za pravost předkládaných materiálů třetími osobami a jejich původ. V případě, že zjistíte porušení autorského práva či jiné nesrovnalosti, kontaktujte administrátory na diskuzním fóru EB.


PHP-Nuke Copyright © 2005 by Francisco Burzi. This is free software, and you may redistribute it under the GPL. PHP-Nuke comes with absolutely no warranty, for details, see the license.
Čas potřebný ke zpracování stránky 0.19 sekund