Vítejte na Elektro Bastlírn?
Nuke - Elektro Bastlirna
  Vytvořit účet
Hlavní · Fórum · DDump · Profil · Zprávy · Hledat na fóru


Nuke - Elektro Bastlirna: Diskuzní fórum

 FAQFAQ   HledatHledat   Uživatelské skupinyUživatelské skupiny   ProfilProfil   Soukromé zprávySoukromé zprávy   PřihlášeníPřihlášení 

Akai X201D tah pásku
Jdi na stránku 1, 2  Další
 
Přidat nové téma   Zaslat odpověď       Obsah fóra Diskuzní fórum Elektro Bastlírny -> Audiotechnika
Zobrazit předchozí téma :: Zobrazit následující téma  
Autor Zpráva
electronic61



Založen: Mar 05, 2016
Příspěvky: 12

PříspěvekZaslal: st únor 25 2026, 12:35    Předmět: Akai X201D tah pásku Citovat

Ahoj všichni.
Mám třímotorový kotoučák Akai X201D. Začal mi sjíždět pásek z kladky. Myslel jsem, že bude kladka už špatná a dal jsem ji předělat u pana Krejčího.
Kladka je super, ale závada je stále. Když rukou lehce přibrzdím pravý kotouč, pásek jede bez problémů. Mechanicky tam žádná možnost není, pouze přitáhnout brzdu, což je dle mne blbost, ale stejně jsem to zkusil-neúspěšně.
Mohu poslat servis manuál i fotky, jestli někoho napadá, čím to může být. Nevím, zda jde nějak nastavit tah pravého motoru?
Moc díky.
Petr
Návrat nahoru
Zobrazit informace o autorovi Odeslat soukromou zprávu
TheLastUnicorn



Založen: Jan 17, 2018
Příspěvky: 549
Bydliště: Trenčín

PříspěvekZaslal: st únor 25 2026, 15:24    Předmět: Citovat

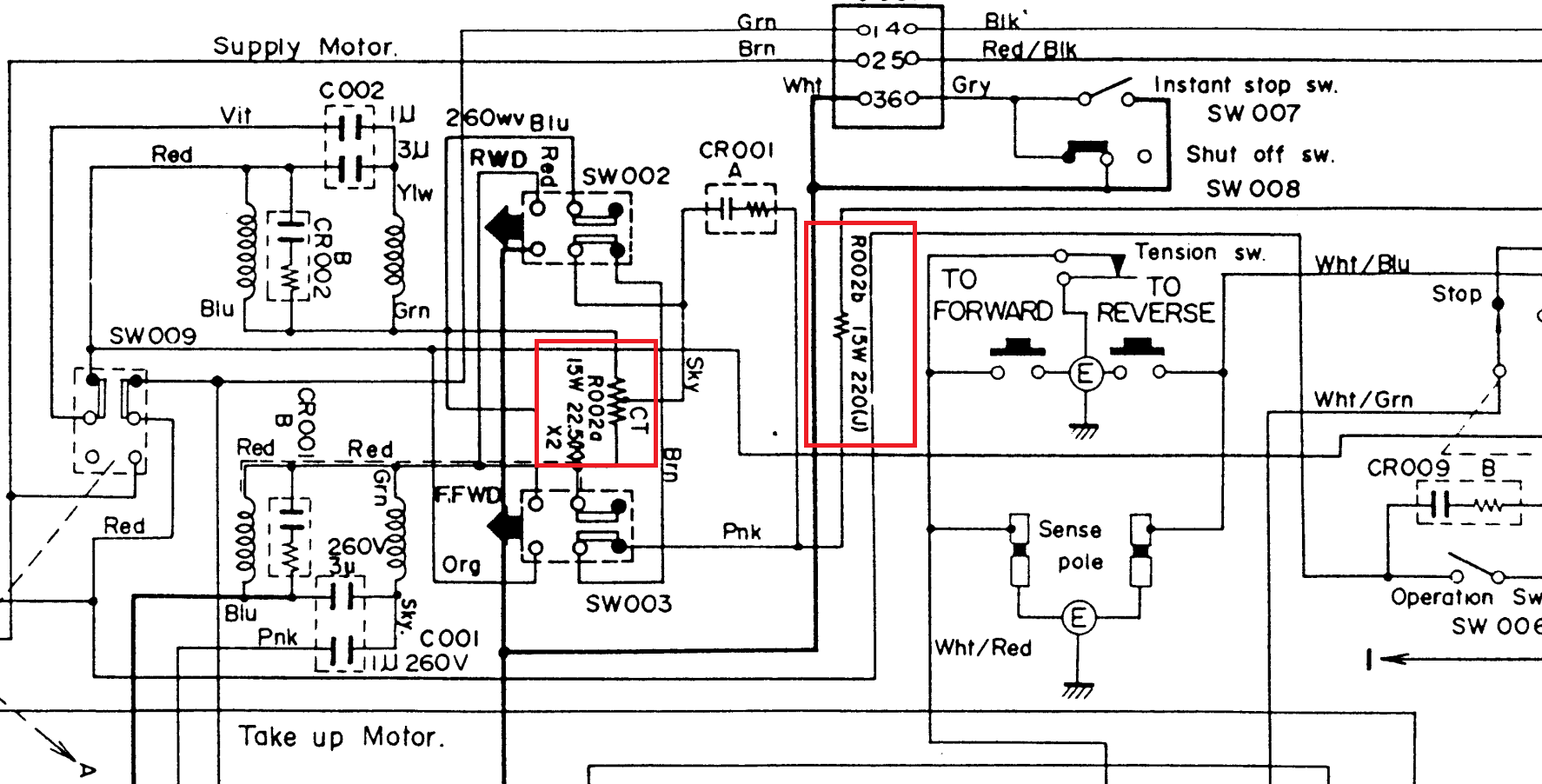
Tah přivíjení a zároveň odvíjecí protitah by měl být dán rezistory R002a a R002b. Zkusil bych odpoveď hledat tam. Určitě bych nesnižoval navíjecí tah pomocí brzd.

Taky bych odkontroloval stav kondenzátorů obou motorů.



akai.png
 Komentář:
 Velikost:  267.18 kB
 Zobrazeno:  127 krát

akai.png


Návrat nahoru
Zobrazit informace o autorovi Odeslat soukromou zprávu
danhard



Založen: Mar 05, 2007
Příspěvky: 6695
Bydliště: Jesenice u Prahy

PříspěvekZaslal: st únor 25 2026, 17:22    Předmět: Citovat

Máš to přepnutý na 240V ?
Návrat nahoru
Zobrazit informace o autorovi Odeslat soukromou zprávu Odeslat e-mail
electronic61



Založen: Mar 05, 2016
Příspěvky: 12

PříspěvekZaslal: st únor 25 2026, 17:29    Předmět: Citovat

Přepnuté je to stále na 240 V
Návrat nahoru
Zobrazit informace o autorovi Odeslat soukromou zprávu
electronic61



Založen: Mar 05, 2016
Příspěvky: 12

PříspěvekZaslal: st únor 25 2026, 17:31    Předmět: Citovat

For TheLastUnicorn
Moc děkuji, vše jdu proměřit.
Návrat nahoru
Zobrazit informace o autorovi Odeslat soukromou zprávu
electronic61



Založen: Mar 05, 2016
Příspěvky: 12

PříspěvekZaslal: st únor 25 2026, 18:19    Předmět: Citovat

Kondenzátory vyměním i když zas tak úplně špatně na tom nejsou.
Zatím bych viděl problém v těch rezistorech R002a a R002b, protože je stále nemohu objevit. Budu to asi muset mnohem více rozebrat.
Návrat nahoru
Zobrazit informace o autorovi Odeslat soukromou zprávu
danhard



Založen: Mar 05, 2007
Příspěvky: 6695
Bydliště: Jesenice u Prahy

PříspěvekZaslal: st únor 25 2026, 18:49    Předmět: Citovat

Nemáš to přepnutý na 60Hz ?
Na motorech má být při PB odvíjení 30V, tah 60g na 60mm, při navíjení 60V, tah 200g na 60mm.

Celý napájení motorů je galvanicky spojeno se sítí.
Návrat nahoru
Zobrazit informace o autorovi Odeslat soukromou zprávu Odeslat e-mail
electronic61



Založen: Mar 05, 2016
Příspěvky: 12

PříspěvekZaslal: st únor 25 2026, 18:56    Předmět: Citovat

Přepnuté je to dobře a je to aretované šroubem.
Návrat nahoru
Zobrazit informace o autorovi Odeslat soukromou zprávu
electronic61



Založen: Mar 05, 2016
Příspěvky: 12

PříspěvekZaslal: st únor 25 2026, 18:59    Předmět: Citovat

Rozhodně by mě zajímalo, kde se nacházejí ty dva rezistory R002a a R002b.
Ve schématu jsou nákresy plošňáků, ale tam nejsou. Budou někde volně k něčemu přiletované, ale fakt nevím kde.
Návrat nahoru
Zobrazit informace o autorovi Odeslat soukromou zprávu
masar



Založen: Dec 03, 2005
Příspěvky: 14350

PříspěvekZaslal: st únor 25 2026, 19:14    Předmět: Citovat

Ty nebudou připevněné letováním, ale středovým šroubem. Je to 15W tělísko.
Wink
Návrat nahoru
Zobrazit informace o autorovi Odeslat soukromou zprávu Odeslat e-mail
electronic61



Založen: Mar 05, 2016
Příspěvky: 12

PříspěvekZaslal: st únor 25 2026, 19:17    Předmět: Citovat

Díky. A dá se někde koupit?
Návrat nahoru
Zobrazit informace o autorovi Odeslat soukromou zprávu
masar



Založen: Dec 03, 2005
Příspěvky: 14350

PříspěvekZaslal: st únor 25 2026, 19:23    Předmět: Citovat

Určitě. Třeba tady.
Wink
Návrat nahoru
Zobrazit informace o autorovi Odeslat soukromou zprávu Odeslat e-mail
electronic61



Založen: Mar 05, 2016
Příspěvky: 12

PříspěvekZaslal: pá únor 27 2026, 10:20    Předmět: Citovat

Moc děkuji všem.
Návrat nahoru
Zobrazit informace o autorovi Odeslat soukromou zprávu
electronic61



Založen: Mar 05, 2016
Příspěvky: 12

PříspěvekZaslal: ne březen 01 2026, 16:00    Předmět: Citovat

Mám rezistory objednány, až dorazí, dám vědět.
Návrat nahoru
Zobrazit informace o autorovi Odeslat soukromou zprávu
danhard



Založen: Mar 05, 2007
Příspěvky: 6695
Bydliště: Jesenice u Prahy

PříspěvekZaslal: ne březen 01 2026, 18:54    Předmět: Citovat

A proč ? odporama to není, kromtoho napětí na motorech můžeš dobře změřit.
Návrat nahoru
Zobrazit informace o autorovi Odeslat soukromou zprávu Odeslat e-mail
Zobrazit příspěvky z předchozích:   
Přidat nové téma   Zaslat odpověď       Obsah fóra Diskuzní fórum Elektro Bastlírny -> Audiotechnika Časy uváděny v GMT + 1 hodina
Jdi na stránku 1, 2  Další
Strana 1 z 2

 
Přejdi na:  
Nemůžete odesílat nové téma do tohoto fóra.
Nemůžete odpovídat na témata v tomto fóru.
Nemůžete upravovat své příspěvky v tomto fóru.
Nemůžete mazat své příspěvky v tomto fóru.
Nemůžete hlasovat v tomto fóru.
Nemůžete připojovat soubory k příspěvkům
Můžete stahovat a prohlížet přiložené soubory

Powered by phpBB © 2001, 2005 phpBB Group
Forums ©
Nuke - Elektro Bastlirna

Informace na portálu Elektro bastlírny jsou prezentovány za účelem vzdělání čtenářů a rozšíření zájmu o elektroniku. Autoři článků na serveru neberou žádnou zodpovědnost za škody vzniklé těmito zapojeními. Rovněž neberou žádnou odpovědnost za případnou újmu na zdraví vzniklou úrazem elektrickým proudem. Autoři a správci těchto stránek nepřejímají záruku za správnost zveřejněných materiálů. Předkládané informace a zapojení jsou zveřejněny bez ohledu na případné patenty třetích osob. Nároky na odškodnění na základě změn, chyb nebo vynechání jsou zásadně vyloučeny. Všechny registrované nebo jiné obchodní známky zde použité jsou majetkem jejich vlastníků. Uvedením nejsou zpochybněna z toho vyplývající vlastnická práva. Použití konstrukcí v rozporu se zákonem je přísně zakázáno. Vzhledem k tomu, že původ předkládaných materiálů nelze žádným způsobem dohledat, nelze je použít pro komerční účely! Tento nekomerční server nemá z uvedených zapojení či konstrukcí žádný zisk. Nezodpovídáme za pravost předkládaných materiálů třetími osobami a jejich původ. V případě, že zjistíte porušení autorského práva či jiné nesrovnalosti, kontaktujte administrátory na diskuzním fóru EB.


PHP-Nuke Copyright © 2005 by Francisco Burzi. This is free software, and you may redistribute it under the GPL. PHP-Nuke comes with absolutely no warranty, for details, see the license.
Čas potřebný ke zpracování stránky 0.48 sekund