Vítejte na Elektro Bastlírn?
Nuke - Elektro Bastlirna
  Vytvořit účet
Hlavní · Fórum · DDump · Profil · Zprávy · Hledat na fóru


Nuke - Elektro Bastlirna: Diskuzní fórum

 FAQFAQ   HledatHledat   Uživatelské skupinyUživatelské skupiny   ProfilProfil   Soukromé zprávySoukromé zprávy   PřihlášeníPřihlášení 

Event Studio Precision ASP6

 
Přidat nové téma   Zaslat odpověď       Obsah fóra Diskuzní fórum Elektro Bastlírny -> "Čínský" a jiný šmejd
Zobrazit předchozí téma :: Zobrazit následující téma  
Autor Zpráva
ransom



Založen: Jul 19, 2020
Příspěvky: 4028
Bydliště: Náchod

PříspěvekZaslal: ne únor 22 2026, 21:37    Předmět: Event Studio Precision ASP6 Citovat

Už dobu se nimrám s párem těchhle oblíbených a vysoce hodnocených studiových monitorů. Tolik kurvítek najednou, to se jen tak nevidí...
_________________
Nepoužívám smajlíky. Pobavený nebo ironický tón si laskavě domyslete sami.
Návrat nahoru
Zobrazit informace o autorovi Odeslat soukromou zprávu
ok1hga



Založen: Nov 28, 2006
Příspěvky: 12724
Bydliště: Česká Třebová

PříspěvekZaslal: ne únor 22 2026, 22:31    Předmět: Citovat

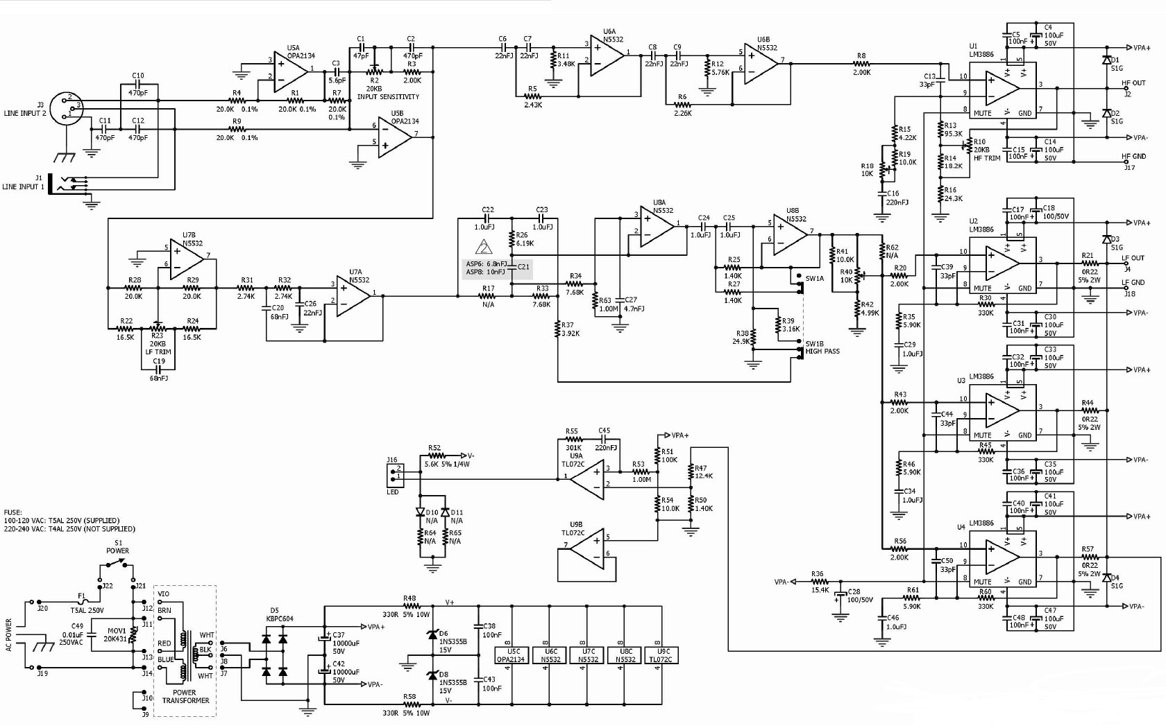
tady je schéma i servisní manuál . . .


ASP8_6_schematic.jpg
 Komentář:
 Velikost:  214.82 kB
 Zobrazeno:  156 krát

ASP8_6_schematic.jpg


Návrat nahoru
Zobrazit informace o autorovi Odeslat soukromou zprávu
ransom



Založen: Jul 19, 2020
Příspěvky: 4028
Bydliště: Náchod

PříspěvekZaslal: po únor 23 2026, 6:46    Předmět: Citovat

To mám, ale dík.
Kdyby byl zájem, nahážu sem časem nějaké fotky s komentářem.

_________________
Nepoužívám smajlíky. Pobavený nebo ironický tón si laskavě domyslete sami.
Návrat nahoru
Zobrazit informace o autorovi Odeslat soukromou zprávu
Hejnicek



Založen: Jun 16, 2004
Příspěvky: 2259

PříspěvekZaslal: po únor 23 2026, 12:43    Předmět: Citovat

Jses asi nasrán na ty povedene vnitrnosti...
Tak to sem hod Smile
Návrat nahoru
Zobrazit informace o autorovi Odeslat soukromou zprávu Odeslat e-mail
ZVUK2000



Založen: Apr 22, 2012
Příspěvky: 4501
Bydliště: Karvinsko

PříspěvekZaslal: po únor 23 2026, 14:48    Předmět: Citovat

Jsou tam opravdu zenerky na 15V. Podle označení mají 18.
Návrat nahoru
Zobrazit informace o autorovi Odeslat soukromou zprávu Odeslat e-mail
ransom



Založen: Jul 19, 2020
Příspěvky: 4028
Bydliště: Náchod

PříspěvekZaslal: po únor 23 2026, 18:35    Předmět: Citovat

Dal mi to přespolní kamarád, jestli bych je nezkusil oživit. Koupil je z druhé ruky, v podstatě za cenu repráků, jako polofunkční. Pokud za poloviční funkčnost lze považovat, že svítí kontrolka, a že to vydává různé lupání, chrochtání a tak. Uvnitř už se někdo přede mnou viditelně angažoval. Ne neodborně, ale nějaké známky tam zůstaly. Potenciometry byly viditelně už jednou venku, jeden LM3886TF na výškách byl vyměněný za plechový.

Schéma je výše (péčí ok1hga, děkuji). Samotná vstupní část a aktivní propusti jsou topologicky v pořádku. Vidím tam, že to někdo nejspíš i dolaďoval podle akustického měření. Potud OK a chválím. Použité repráky taky nejsou v rámci kategorie beznadějné. Bedna je masivní a bytelná. Neměřil jsem ani TS-ka pro simulaci, ani jsem neměřil bednu mikrofonem, nicméně podle ohlasů odborného uživatelstva soudím, že ladění systému basák - bedna - rezonátor bude plus minus v pořádku. A tím pochvaly končí.

Filtrační kondenzátory jsme se dohodli že vyměním preventivně (kvalitní ELNA s vysokým zatěžovacím proudem za podobné Nichicony), prostě proto, že tam dobu dostávaly na prdel hlavně teplem. Vyměnil jsem všechny potenciometry, které byly totálně vyrachtané.

A teď ty průsery.

1) Všecky OZ a všechny pasivní součásti, kromě elytů a svitků, jsou SMD. Deska je ale umístěná v nitru bedny, kde s ní ramplují vibrace. No a sem tam nějaký SMD odpůrek nebo keramický kondík zhebnul. Jestli to je jen tím drnčením, nebo jestli byly aušusové, to neposoudím.
2) Jistě jste už někdy viděli různé audiofilské hokuspokusy s paralelním řazením LM3886. Tak tady jsou (ve středobasové větvi) paralelně hned tři. Nechápu, proč tam konstruktér v honbě za výkonem nedal nějaký normální diskrétní konec. Tenhle hokuspokus je totiž problematický sám o sobě, natož s dalšími návaznými chybami.
3) Výstupy těch LM jsou spojené do společného uzlu přes sériové rezistory 0R22. To je v pořádku, ovšem za jedné podmínky - že je za všech okolností na všech třech výstupech přesně stejné napětí. Pokud není, tečou mezi výstupy nemalé vyrovnávací proudy. Bez buzení je na výstupech jenom malý nahodilý offset. Ten bývá v nízkých jednotkách mV. JENOMŽE tady dal konstruktér do zpětné vazby o řád větší než doporučené odpory. A offset narostl. Na těch rezistorech 0R22 bylo v klidu až nějakých 15mV. To jest, mezi výstupy teklo přes 60 mA! To je dvojnásobek samotného klidového proudu jednoho LM-ka. Při napájení +/- 45V naprázdno to celé cpalo do chladiče trvale nějakých 20W ztráty. (Kliďáky všech čtyř LM by daly ztrátu poloviční).
4) Což by nebyla úplná katastrofa, kdyby to mělo opravdový chladič. Protože ty čtyři LMka jsou namontovaná sice na masivním úhelníku, ale ten je přišroubovaný (nasucho, bez jediného náznaku teplovodivé pasty) na tlustě lakovaný (oboustranně!) zadní panel. Což je kus 4mm hliníkového plechu o rozměrech 22x22 cm. Po deseti minutách nebylo lze na úhelníku udržet ruku, zatímco panel se lehce ovlažil. Za půl hodiny byl horký i panel. Bez signálu. Sinusový výkon jsem naměřil kolem 150W. Tomu odpovídá tepelná ztráta kolem 100W. Při buzení řídkou muzikou by to mohlo být nějakých 40-50W tepelného výkonu, pokud započítám i klidovou ztrátu. To nemohli myslet vážně. I ten blbý TW140, který je chlazený jenom přes hliníkové dno, má trojnásobnou chladicí plochu a lepší přestup tepla z úhelníku do dna. A to na něj furt nadávám.
5) Pikantní situace nastala, když u jednoho ze tří paralelních LM zhebnul SMD odpůrek v sérii se vstupem (jsou na pozicích R20, R43, R56). Ten jeden kus pak nejen že nebyl buzený, ale přišel i o potenciál země na vstupu. Jeho výstup začal bloudit nazdařbůh, a ať se signálem nebo bez, intenzivně se přetahoval s ostatními, až do zareagování proudové ochrany. (U druhého kusu zase chcípnul odpůrek R15 ve zpětné vazbě výškového koncáku, který se rozkmital a topil.)
Skvělá pomůcka pro hledání podobných závad je nemožnost rozpojit na desce napájení jednotlivých LM.
6) Zenerky ve zdroji pro OZ byly opravdu 18V. Celkově ten zdroj je vojebávka. Zbytečná ztráta na odporech, aby za všech okolností něco teklo i zenerkami, žádná dodatečná filtrace, jenom malé keramiky. Nevím, od jakého výrobce jsou ty OZ (SMD verze), ale ty co jsem našel nemají být z 18 voltů úplně nadšené. Tak jsem tam aspoň dal zenerky 15V, přidal MLCC keramiky a hlavně 470uF elyty. Jsou tam přiblité lepidlem k okolním součástkám. Pod spoj se nevešly. Je tam pěnová podložka - aby repráky nefoukaly vzduch kolem potenciometrů a konektorů. Na tohle kupodivu mysleli.
7) Montáž masivních toroidů. Napadlo by vás přišroubovat na svislou stěnu 2,3 kila těžký toroid přes malou kovovou podložku s ostrými hranami, která tlačí přes tenkou bandáž do vinutí? Bez jakékoli pěny, lepidla, tmelu nebo gumy?

S majitelem jsme se nakonec domluvili takto: Zachovat charakteristický zvuk, a snížit výkon. Takže měním původní 250VA toroidy (2x32V naprázdno) za 160VA toroidy (2x23V naprázdno). Mimochodem, ty jsem před časem vysomroval tady od někoho. Bral jsem je s tím, že se jednou můžou hodit. A už je to tu.
Z každé trojice paralelních LM3886 jsem vylosoval dva s nejmenším rozdílem offsetu, zbylé vyndal. Dají teď dohromady kolem 70-80W sinus. Mezi zadní panely a úhelníky padlo půl piksly teplovodivé pasty. Snížený výkon znamená 3-4dB dolů na SPL - žádná katastrofa. Ale už se to aspoň neupeče.

Majiteli jsem ještě doporučil uzavřít díru v bedně a pro panel se zesilovači udělat na zádech bedny větranou brašničku.

Foto panelů (jako ano, vyrobené je to pěkně) a původního trafa s montážní sadou:
https://photos.app.goo.gl/yJ6oaou78MYnE9Vy6

_________________
Nepoužívám smajlíky. Pobavený nebo ironický tón si laskavě domyslete sami.


Naposledy upravil ransom dne po únor 23 2026, 19:22, celkově upraveno 2 krát.
Návrat nahoru
Zobrazit informace o autorovi Odeslat soukromou zprávu
ransom



Založen: Jul 19, 2020
Příspěvky: 4028
Bydliště: Náchod

PříspěvekZaslal: po únor 23 2026, 19:04    Předmět: Citovat

a jedna třešnička na dortu. Basreflex je zřejmě naladěný plus minus správně. Ovšem jeho fyzické provedení, to je na přesdržku.

https://photos.app.goo.gl/Uo5U2bjMCEGpFsqAA

_________________
Nepoužívám smajlíky. Pobavený nebo ironický tón si laskavě domyslete sami.
Návrat nahoru
Zobrazit informace o autorovi Odeslat soukromou zprávu
ransom



Založen: Jul 19, 2020
Příspěvky: 4028
Bydliště: Náchod

PříspěvekZaslal: pá únor 27 2026, 11:52    Předmět: Citovat

Po pracných opravách a úpravách jsem včera několik hodin poslouchal. Největší pakárna na celé věci je to, že hrají výborně. Což je v první řadě zásluha dobrých repráků. Jestli ty popisované konstruktérské kopance mám považovat za plánovanou životnost, nebo prostě za hanebné lajdáctví, to fakt neumím rozhodnout.
Na webu jsou prý k nalezení ojedinělé komenty ve stejném duchu jako to co jsem kritizoval - brutální přehřívání. Nevím, nehledal jsem to. S popisovanou úpravou jsem se dostal (po třech hodinách hulení nahlas) na necelých 40°C v nejteplejším místě. Majitel se už na ně těší.
Jinak pardon, chybka v názvu vlákna. Jde o menší variantu ASP6.

Název opraven. Můžete si ho upravit i sám editací v prvním příspěvku vlákna. jimirek

_________________
Nepoužívám smajlíky. Pobavený nebo ironický tón si laskavě domyslete sami.
Návrat nahoru
Zobrazit informace o autorovi Odeslat soukromou zprávu
ferdislav



Založen: Aug 15, 2011
Příspěvky: 1584
Bydliště: Mostecko

PříspěvekZaslal: pá únor 27 2026, 13:12    Předmět: Citovat

Bezva téma
Díky za příspěvky o úpravách !
Dobrá práce
Návrat nahoru
Zobrazit informace o autorovi Odeslat soukromou zprávu
Pitrs85



Založen: Mar 07, 2026
Příspěvky: 1

PříspěvekZaslal: so březen 07 2026, 15:10    Předmět: Citovat

Takže bedny mám už pár dní doma .Ransom perfektně opravil / upravil . Za což mu patří velké díky ! Udělal mě fakt radost

K bednám :jak to hraje /celkové dojmy : Musim se přiznat že s touto značkou již mám zkušenosti z minulosti. Moje první studiovky byly právě Event (na doporučení známého zvukaře) ale ten základní model TR8-E (prý Tuned Reference...) ( rok 2006) byly to budky s 8"+1" setup ,když jsem je já kupoval tak se zrovna doprodávaly za nějakých 13 tisíc v páru .( Tehdy v těchto cenových relacích byl akorát tak Behringer,Tapco ,Alesis ,M-Audio a ještě mě napadá první série KRK ..a popravdě co si budeme povídat ..žádný zázraky to nebyly ...

Tehdy jsem věděl prd ..předtím jsem měl akorát Tesly s 12" který nebasovaly a (ještě legendární " 1PF 067 08 ... Co jsem vzápětí zjistil že bylo něco příšerného ...😄

(Event se proslavila svým modelem 20/20 bas který byl hodně populární v 90 tych letech Mimochodem dělaly i pasivní verze ( tu jsem měl taky konkrétně 20/20p ) pokud by někoho zajímalo jak vypadala výhybka uvnitř - ukážu . No není se moc čím chlubit..
Pak postupně inovovaly 20/20v2 ,poslední byla V3 a ještě udělali třípásmový monitor naležato a to už bylo pod hlavičkou firmy RODE (australská firma co vyrábí studiové mikrofonu) která odkoupila Event Electronics

TR8 měli klasický transformátor a pak jsem měl i výkonnější verzi TR8-XL .ta vypadala úplně stejně na pohled akorát měla mít údajně Toroid a větší výkon ... Ohledně údajů v prospektech jsem docela skeptický ...myslím že dost kecaly.. ty udávané výkony 150w to rozhodně nemělo ..a Frekvenční rozsah 35 Hz-20 kHz v toleranci -3 dB bez šance ..realita byla tak od 50 ti ...

Zvuk - pomlouvat to zas úplně že je to šrot to by nebylo úplně fér.. ale zas nějaká velká Reference taky ne a na to že to mělo 8" to nešlo moc nízko ..z dnešního pohledu bych to asi nazval trochu blátivý/stejno zvuk , chyběl tomu detail ..( ale je fakt že například tehdy velmi populární mezi home/recordisty Behringer truth 2031 byl horší ..to byla hrozná " mlha " ...když jsem tehdy vedle nich slyšel Dynaudia BM6A..chtělo se mě až plakat ..když to tak zvážim.. tehdy za ty peníze asi neutrálnější bedny moc nešlo koupit.

Zpět k ASP 6: Od té doby uteklo spoustu let a já měl doma ledacos i dobré odladěné DIY. No a teď se ke mě dostal tento model dražší model ( tehdy nejvyšší) ASP 6 který už podle rezenzí měl být " jiná liga". .. Hmm ...a fakt že jo ...hrají perfektně detailně ,čistý zvuk s pěkným prostorem . I basy jsou . Fakt povedený ! čumím .
(Udělal jsem i základní amatérské měření v ose ...a fakt rovná bedna..asi se fakt snažili to odladit)

Ohledně úprav. co dělal Ransom potvrzují že bedny se už nepřehřívaji,defakto jsou stále " vlažné " paráda . A ohledně lehkého snížení výkonu ..kdybych o tom nevěděl ani bych si ničeho určitě nevšiml . Umí to zahrát i celkem dost nahlas .a mě to úplně stačí...

Závěrem :
No i přesto že jsou v bednach použity basreflexy typu " hadice od vysavače " 😄tak nic nefuní.. ani jsem si žádných negativních artefaktů při vyšší hlasitosti nevšiml .

A ještě doplním že Event (RODE) udělaly pak ještě vlajkový model s názvem OPAL ale ty už atakovali hranici skoro 100 tisíc za pár.. ... A na výškách tu už máme dokonce Berylium hm ..pěkný .
To už vypadá jak Doopravdy! 🙂
A od té doby jsem od nich žádný bedny několik let neviděl ...tos tak za mě nejak...



images~2.jpeg
 Komentář:
 Velikost:  51.52 kB
 Zobrazeno:  26 krát

images~2.jpeg



images (3)~2.jpeg
 Komentář:
 Velikost:  29.27 kB
 Zobrazeno:  27 krát

images (3)~2.jpeg



preview (1)~2.jpg
 Komentář:
 Velikost:  52.7 kB
 Zobrazeno:  27 krát

preview (1)~2.jpg



event-20-20-v2-xl~2.jpg
 Komentář:
 Velikost:  102.55 kB
 Zobrazeno:  25 krát

event-20-20-v2-xl~2.jpg


Návrat nahoru
Zobrazit informace o autorovi Odeslat soukromou zprávu
Zobrazit příspěvky z předchozích:   
Přidat nové téma   Zaslat odpověď       Obsah fóra Diskuzní fórum Elektro Bastlírny -> "Čínský" a jiný šmejd Časy uváděny v GMT + 1 hodina
Strana 1 z 1

 
Přejdi na:  
Nemůžete odesílat nové téma do tohoto fóra.
Nemůžete odpovídat na témata v tomto fóru.
Nemůžete upravovat své příspěvky v tomto fóru.
Nemůžete mazat své příspěvky v tomto fóru.
Nemůžete hlasovat v tomto fóru.
Nemůžete připojovat soubory k příspěvkům
Můžete stahovat a prohlížet přiložené soubory

Powered by phpBB © 2001, 2005 phpBB Group
Forums ©
Nuke - Elektro Bastlirna

Informace na portálu Elektro bastlírny jsou prezentovány za účelem vzdělání čtenářů a rozšíření zájmu o elektroniku. Autoři článků na serveru neberou žádnou zodpovědnost za škody vzniklé těmito zapojeními. Rovněž neberou žádnou odpovědnost za případnou újmu na zdraví vzniklou úrazem elektrickým proudem. Autoři a správci těchto stránek nepřejímají záruku za správnost zveřejněných materiálů. Předkládané informace a zapojení jsou zveřejněny bez ohledu na případné patenty třetích osob. Nároky na odškodnění na základě změn, chyb nebo vynechání jsou zásadně vyloučeny. Všechny registrované nebo jiné obchodní známky zde použité jsou majetkem jejich vlastníků. Uvedením nejsou zpochybněna z toho vyplývající vlastnická práva. Použití konstrukcí v rozporu se zákonem je přísně zakázáno. Vzhledem k tomu, že původ předkládaných materiálů nelze žádným způsobem dohledat, nelze je použít pro komerční účely! Tento nekomerční server nemá z uvedených zapojení či konstrukcí žádný zisk. Nezodpovídáme za pravost předkládaných materiálů třetími osobami a jejich původ. V případě, že zjistíte porušení autorského práva či jiné nesrovnalosti, kontaktujte administrátory na diskuzním fóru EB.


PHP-Nuke Copyright © 2005 by Francisco Burzi. This is free software, and you may redistribute it under the GPL. PHP-Nuke comes with absolutely no warranty, for details, see the license.
Čas potřebný ke zpracování stránky 0.42 sekund