Vítejte na Elektro Bastlírn?
Nuke - Elektro Bastlirna
  Vytvořit účet
Hlavní · Fórum · DDump · Profil · Zprávy · Hledat na fóru


Nuke - Elektro Bastlirna: Diskuzní fórum

 FAQFAQ   HledatHledat   Uživatelské skupinyUživatelské skupiny   ProfilProfil   Soukromé zprávySoukromé zprávy   PřihlášeníPřihlášení 

Pomoc s upravou otáčok ventilátora

 
Přidat nové téma   Zaslat odpověď       Obsah fóra Diskuzní fórum Elektro Bastlírny -> Elektrické nářadí
Zobrazit předchozí téma :: Zobrazit následující téma  
Autor Zpráva
rovno



Založen: May 06, 2007
Příspěvky: 38

PříspěvekZaslal: pá únor 06 2026, 8:53    Předmět: Pomoc s upravou otáčok ventilátora Citovat

Dobrý deň


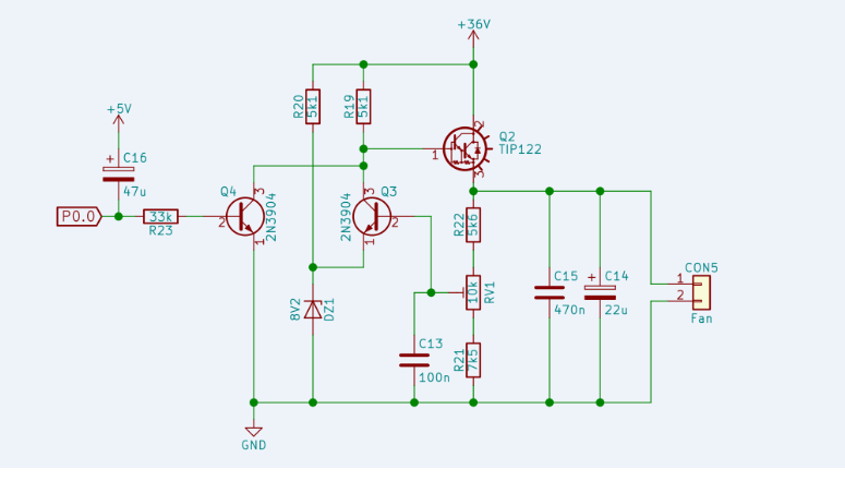
Potreboval by som upraviť otáčky ventilátora na nižšie pretože intenzita vzduchu je vysoká. Pri najmenších otáčkach je na 24V ventilátore 15.7V Jedná sa o delič R21 R22 a potenciometer RV1. Za akúkoľvek pomoc ďakujem



fukač.png
 Komentář:
 Velikost:  37.61 kB
 Zobrazeno:  110 krát

fukač.png


Návrat nahoru
Zobrazit informace o autorovi Odeslat soukromou zprávu
ferdislav



Založen: Aug 15, 2011
Příspěvky: 1524
Bydliště: Mostecko

PříspěvekZaslal: pá únor 06 2026, 9:06    Předmět: Citovat

No nevím,ale není lepší to regulovat pomocí PWM než takto?
Návrat nahoru
Zobrazit informace o autorovi Odeslat soukromou zprávu
forbidden



Založen: Feb 14, 2005
Příspěvky: 9476
Bydliště: Brno (JN89GF)

PříspěvekZaslal: pá únor 06 2026, 9:17    Předmět: Citovat

To schéma je daný? Mělo by stačit vyměnit zenerku za nějakou s nižším napětím. Pokud schéma daný není, tak PWM, jak píše kolega předemnou.
Návrat nahoru
Zobrazit informace o autorovi Odeslat soukromou zprávu Zobrazit autorovy WWW stránky
vaclavpe



Založen: May 16, 2007
Příspěvky: 150
Bydliště: Rožnov p.R.

PříspěvekZaslal: pá únor 06 2026, 9:17    Předmět: Citovat

PWM regulátor s NE555 bude lepší, než lineární regulace. Google najde hromadu odkazů.
Návrat nahoru
Zobrazit informace o autorovi Odeslat soukromou zprávu
HF_Tech



Založen: Apr 25, 2022
Příspěvky: 2338

PříspěvekZaslal: pá únor 06 2026, 9:49    Předmět: Citovat

Na té nožičce P0.0 je připojeno Arduino nebo nějaký jiný procesor?
Ten C16 nedává moc smysl.
Jak psali výše, toto se řeší pomocí PWM na procesoru. Pak stačí na napájení ventilátoru dva mrňavé tranzistory a pár odporů a nic netopí.
Návrat nahoru
Zobrazit informace o autorovi Odeslat soukromou zprávu
masar



Založen: Dec 03, 2005
Příspěvky: 14194

PříspěvekZaslal: pá únor 06 2026, 10:32    Předmět: Citovat

Vyměň DZ1 (8V2) za stejnou s nižším napětím, např. 3V9 (BZX55C3V9).
Wink
Návrat nahoru
Zobrazit informace o autorovi Odeslat soukromou zprávu Odeslat e-mail
mirku



Založen: Jun 15, 2006
Příspěvky: 366

PříspěvekZaslal: so únor 07 2026, 1:40    Předmět: Citovat

https://www.ok2kkw.com/00003016/komparator/pwm_ventilator/pwm_ventilace.htm
Návrat nahoru
Zobrazit informace o autorovi Odeslat soukromou zprávu
Kvicala_r



Založen: Jan 19, 2005
Příspěvky: 3553
Bydliště: Haná / N.J.

PříspěvekZaslal: so únor 07 2026, 14:03    Předmět: Citovat

Asi by bylo dobré napsat jaký ten ventilátor vlastně je -s ohledem na přkon a možnou existenci PWM vstupu k řízení...
Jako příklad modul do 5A (běží na 20kHz) 1-100% duty cycle.
Ali
Návrat nahoru
Zobrazit informace o autorovi Odeslat soukromou zprávu
Zobrazit příspěvky z předchozích:   
Přidat nové téma   Zaslat odpověď       Obsah fóra Diskuzní fórum Elektro Bastlírny -> Elektrické nářadí Časy uváděny v GMT + 1 hodina
Strana 1 z 1

 
Přejdi na:  
Nemůžete odesílat nové téma do tohoto fóra.
Nemůžete odpovídat na témata v tomto fóru.
Nemůžete upravovat své příspěvky v tomto fóru.
Nemůžete mazat své příspěvky v tomto fóru.
Nemůžete hlasovat v tomto fóru.
Nemůžete připojovat soubory k příspěvkům
Můžete stahovat a prohlížet přiložené soubory

Powered by phpBB © 2001, 2005 phpBB Group
Forums ©
Nuke - Elektro Bastlirna

Informace na portálu Elektro bastlírny jsou prezentovány za účelem vzdělání čtenářů a rozšíření zájmu o elektroniku. Autoři článků na serveru neberou žádnou zodpovědnost za škody vzniklé těmito zapojeními. Rovněž neberou žádnou odpovědnost za případnou újmu na zdraví vzniklou úrazem elektrickým proudem. Autoři a správci těchto stránek nepřejímají záruku za správnost zveřejněných materiálů. Předkládané informace a zapojení jsou zveřejněny bez ohledu na případné patenty třetích osob. Nároky na odškodnění na základě změn, chyb nebo vynechání jsou zásadně vyloučeny. Všechny registrované nebo jiné obchodní známky zde použité jsou majetkem jejich vlastníků. Uvedením nejsou zpochybněna z toho vyplývající vlastnická práva. Použití konstrukcí v rozporu se zákonem je přísně zakázáno. Vzhledem k tomu, že původ předkládaných materiálů nelze žádným způsobem dohledat, nelze je použít pro komerční účely! Tento nekomerční server nemá z uvedených zapojení či konstrukcí žádný zisk. Nezodpovídáme za pravost předkládaných materiálů třetími osobami a jejich původ. V případě, že zjistíte porušení autorského práva či jiné nesrovnalosti, kontaktujte administrátory na diskuzním fóru EB.


PHP-Nuke Copyright © 2005 by Francisco Burzi. This is free software, and you may redistribute it under the GPL. PHP-Nuke comes with absolutely no warranty, for details, see the license.
Čas potřebný ke zpracování stránky 0.24 sekund