Vítejte na Elektro Bastlírn?
Nuke - Elektro Bastlirna
  Vytvořit účet
Hlavní · Fórum · DDump · Profil · Zprávy · Hledat na fóru


Nuke - Elektro Bastlirna: Diskuzní fórum

 FAQFAQ   HledatHledat   Uživatelské skupinyUživatelské skupiny   ProfilProfil   Soukromé zprávySoukromé zprávy   PřihlášeníPřihlášení 

Lab. zdroj 0-18V 0,5-500mA
Jdi na stránku 1, 2, 3  Další
 
Přidat nové téma   Zaslat odpověď       Obsah fóra Diskuzní fórum Elektro Bastlírny -> Zapojení ze šuplíku
Zobrazit předchozí téma :: Zobrazit následující téma  
Autor Zpráva
Victronix



Založen: Nov 23, 2007
Příspěvky: 979
Bydliště: Vážany

PříspěvekZaslal: út leden 20 2026, 19:26    Předmět: Lab. zdroj 0-18V 0,5-500mA Citovat

Zbastlil jsem lineární laboratorní zdroj cca. 0 až 18V, cca. 0,5 až 500mA.
Publikuji tento zdroj pouze jen tak.
Je velmi složitý, místní odborníci budou mít velmi mnoho výhrad,
budou se chytat za hlavu a není ze šuplíkových zásob.
Pro mě je důležité, že jsem jej vytvořil sám. (s pomocí internetu)
K regulaci slouží dva 10-ti otáčkové potenciometry 10k.
K měření jsem použil pětimístné měřící přístroje z Aliexpressu.
Jak voltmetr, tak ampérmetr, jsou velmi přesné.
Regulace napětí se stabilizuje zhruba do 200 µs,
regulace proudu do 1 ms, v těch nejhorších případech.
Zvlnění výstupního napětí nejsem schopen měřit.
Můj osciloskop, při připojení na zem, měří šum 20mV,
zdroj vykazuje cca 30 - 50mV.



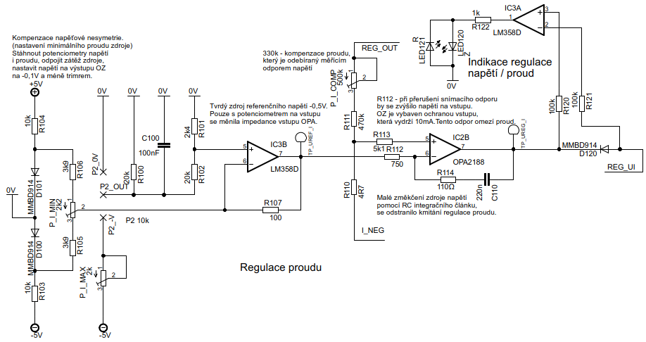
Regulace proudu.png
 Komentář:
Proudová část
 Velikost:  84.29 kB
 Zobrazeno:  93 krát

Regulace proudu.png



Regulace napětí.png
 Komentář:
Regulace napětí
 Velikost:  74.51 kB
 Zobrazeno:  92 krát

Regulace napětí.png



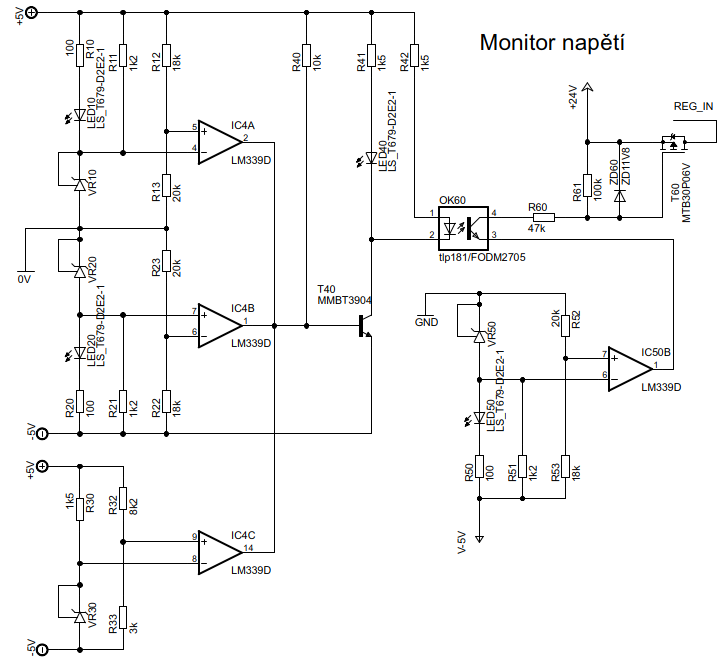
Monitor.png
 Komentář:
Monitor napětí pro zapnutí zdroje
 Velikost:  63.11 kB
 Zobrazeno:  34 krát

Monitor.png



Napájení.png
 Komentář:
Napájecí část
 Velikost:  85.13 kB
 Zobrazeno:  55 krát

Napájení.png



_________________
Hledám ideální řešení...
Návrat nahoru
Zobrazit informace o autorovi Odeslat soukromou zprávu
Victronix



Založen: Nov 23, 2007
Příspěvky: 979
Bydliště: Vážany

PříspěvekZaslal: út leden 20 2026, 19:29    Předmět: Citovat

Zde doplním zapojení o zdroj napětí pro řízení LM317 a povinnou minimální zátěž LM317 ke správné funkci tohoto stabilizátoru.


Min zátěž LM317.png
 Komentář:
 Velikost:  9.99 kB
 Zobrazeno:  18 krát

Min zátěž LM317.png



dící napětí LM317.png
 Komentář:
 Velikost:  14.03 kB
 Zobrazeno:  18 krát

dící napětí LM317.png



_________________
Hledám ideální řešení...
Návrat nahoru
Zobrazit informace o autorovi Odeslat soukromou zprávu
samec



Založen: Dec 19, 2017
Příspěvky: 6340

PříspěvekZaslal: út leden 20 2026, 19:33    Předmět: Citovat

Victronix napsal(a):
Je velmi složitý, místní odborníci budou mít velmi mnoho výhrad,
budou se chytat za hlavu...
Samozrejme. To je nejaký rébus toto? Confused
Návrat nahoru
Zobrazit informace o autorovi Odeslat soukromou zprávu
Victronix



Založen: Nov 23, 2007
Příspěvky: 979
Bydliště: Vážany

PříspěvekZaslal: út leden 20 2026, 19:48    Předmět: Citovat

samec napsal(a):
Samozrejme. To je nejaký rébus toto? Confused

No možná to tak vypadá. Přiložím ještě pdf.



Zdroj_18V_500mA_v1_2_full.pdf
 Komentář:

Stáhnout
 Soubor:  Zdroj_18V_500mA_v1_2_full.pdf
 Velikost:  50.61 kB
 Staženo:  73 krát


_________________
Hledám ideální řešení...
Návrat nahoru
Zobrazit informace o autorovi Odeslat soukromou zprávu
jezevec
Hlavní moderátor


Založen: Jun 13, 2004
Příspěvky: 6152
Bydliště: Břeclavsko

PříspěvekZaslal: út leden 20 2026, 20:00    Předmět: Citovat

Složitý není, jen veeelmi nepřehledně namalovaný.
Návrat nahoru
Zobrazit informace o autorovi Odeslat soukromou zprávu Zobrazit autorovy WWW stránky
samec



Založen: Dec 19, 2017
Příspěvky: 6340

PříspěvekZaslal: út leden 20 2026, 20:25    Předmět: Citovat

Veď to. Nechce sa mi to lúštiť. Možno by pomohol stručný popis, v čom spočíva odlišnosť tohto konceptu od všetkých bežne známych konceptov, v čom je inovatívny.
Návrat nahoru
Zobrazit informace o autorovi Odeslat soukromou zprávu
jezevec
Hlavní moderátor


Založen: Jun 13, 2004
Příspěvky: 6152
Bydliště: Břeclavsko

PříspěvekZaslal: út leden 20 2026, 20:44    Předmět: Citovat

Stačilo by to namalovat přehledně a není potřeba další popis.
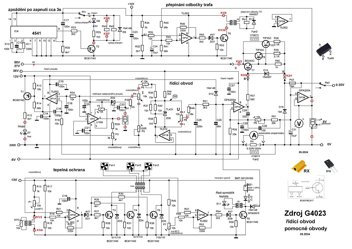
Schéma pro názornost.



Zdroj G4023 nový24a.jpg
 Komentář:
 Velikost:  225.31 kB
 Zobrazeno:  110 krát

Zdroj G4023 nový24a.jpg


Návrat nahoru
Zobrazit informace o autorovi Odeslat soukromou zprávu Zobrazit autorovy WWW stránky
lesana87



Založen: Sep 20, 2014
Příspěvky: 4324

PříspěvekZaslal: út leden 20 2026, 20:48    Předmět: Citovat

Jeden OZ dělá regulaci napětí, druhý OZ regulaci proudu, fajn. A na co je tam ta LM317?
Návrat nahoru
Zobrazit informace o autorovi Odeslat soukromou zprávu
Victronix



Založen: Nov 23, 2007
Příspěvky: 979
Bydliště: Vážany

PříspěvekZaslal: út leden 20 2026, 20:55    Předmět: Citovat

Inovativní není v ničem.
Bizarností je to, že jsem chtěl využít LM317,
a jak se schéma začalo zesložiťovat, tak jsem prostě neustoupil.
Jedná se o řízení LM317 přes optočlen.
OPA 2188 měří napětí na svorkách zdroje,
porovnává je s napětím nastaveným potenciometrem P1.
Poté řídí optočlen OK 80.
Řízení proudu funguje tak, že omezuje napětí z potenciometru regulace napětí P1. IC2B měří napětí na bočníku R200 a porovnává je s výstupním napětím IC3B. Vše co je před IC3B, je balast pro nastavení proudu zdroje.
Monitor napětí vznikl jako ochrana proti zvýšení napětí, nad nastavenou hodnotu, na výstupu zdroje při vypínání a zapínání zdroje. Monitor tak přímo vypíná napětí pro LM317.
Vše jsem koncipoval tak, aby byl zdroj bezpečný pro zařízení, které je připojeno na svorky zdroje. Aby pravděpodobnost, že se na svorkách zdroje objeví napětí vyšší, než je nastavené, byla co nejmenší.

_________________
Hledám ideální řešení...


Naposledy upravil Victronix dne út leden 20 2026, 21:00, celkově upraveno 1 krát.
Návrat nahoru
Zobrazit informace o autorovi Odeslat soukromou zprávu
Victronix



Založen: Nov 23, 2007
Příspěvky: 979
Bydliště: Vážany

PříspěvekZaslal: út leden 20 2026, 20:58    Předmět: Citovat

lesana87 napsal(a):
A na co je tam ta LM317?

Líbily se mi její výstupní parametry.
Myslíš, že by to fungovalo stejně dobře s tranzistorem,
akorát by mi odpadly starosti s offsetem řízení LM317?

_________________
Hledám ideální řešení...
Návrat nahoru
Zobrazit informace o autorovi Odeslat soukromou zprávu
lesana87



Založen: Sep 20, 2014
Příspěvky: 4324

PříspěvekZaslal: út leden 20 2026, 21:26    Předmět: Citovat

Stabilizujte stabilizátory!
Stabilizátory stabilizovány!
Very Happy
S tranzistorem by to bylo takové fádní.
Návrat nahoru
Zobrazit informace o autorovi Odeslat soukromou zprávu
Victronix



Založen: Nov 23, 2007
Příspěvky: 979
Bydliště: Vážany

PříspěvekZaslal: út leden 20 2026, 22:26    Předmět: Citovat

[quote="lesana87"Very Happy
S tranzistorem by to bylo takové fádní.[/quote]

Kiss

_________________
Hledám ideální řešení...
Návrat nahoru
Zobrazit informace o autorovi Odeslat soukromou zprávu
PavelFF



Založen: Feb 18, 2008
Příspěvky: 5334
Bydliště: Brno

PříspěvekZaslal: út leden 20 2026, 23:12    Předmět: Citovat

Řízení výkonového prvku optočlenem je nevšední způsob.

Líbí se mi popis funkcí některých prvků ve schématu. Za deset let si už člověk nevzpomene, proč tam udělal to a to.

Pochlub se ještě fotkama celého výrobku.
Návrat nahoru
Zobrazit informace o autorovi Odeslat soukromou zprávu
Victronix



Založen: Nov 23, 2007
Příspěvky: 979
Bydliště: Vážany

PříspěvekZaslal: st leden 21 2026, 5:46    Předmět: Citovat

Pracovní verze


Pohled zvenku. 3D tisknutá krabice. Více fotek dnes k večeru.

_________________
Hledám ideální řešení...
Návrat nahoru
Zobrazit informace o autorovi Odeslat soukromou zprávu
samec



Založen: Dec 19, 2017
Příspěvky: 6340

PříspěvekZaslal: st leden 21 2026, 9:39    Předmět: Citovat

Koľko krát sa ti pri vypínaní podarilo prepnúť kombinovaný vypínač 230V-0-400V, alebo 115V-0-230V do opačnej polohy? Tiež som mal taký nápad, ale stihol som ho zavrhnúť skôr, než som ho stihol zrealizovať. Nie je to veľmi bezpečné riešenie. Najme, keď potrebuješ niečo rýchlo vypnúť.
Návrat nahoru
Zobrazit informace o autorovi Odeslat soukromou zprávu
Zobrazit příspěvky z předchozích:   
Přidat nové téma   Zaslat odpověď       Obsah fóra Diskuzní fórum Elektro Bastlírny -> Zapojení ze šuplíku Časy uváděny v GMT + 1 hodina
Jdi na stránku 1, 2, 3  Další
Strana 1 z 3

 
Přejdi na:  
Nemůžete odesílat nové téma do tohoto fóra.
Nemůžete odpovídat na témata v tomto fóru.
Nemůžete upravovat své příspěvky v tomto fóru.
Nemůžete mazat své příspěvky v tomto fóru.
Nemůžete hlasovat v tomto fóru.
Nemůžete připojovat soubory k příspěvkům
Můžete stahovat a prohlížet přiložené soubory

Powered by phpBB © 2001, 2005 phpBB Group
Forums ©
Nuke - Elektro Bastlirna

Informace na portálu Elektro bastlírny jsou prezentovány za účelem vzdělání čtenářů a rozšíření zájmu o elektroniku. Autoři článků na serveru neberou žádnou zodpovědnost za škody vzniklé těmito zapojeními. Rovněž neberou žádnou odpovědnost za případnou újmu na zdraví vzniklou úrazem elektrickým proudem. Autoři a správci těchto stránek nepřejímají záruku za správnost zveřejněných materiálů. Předkládané informace a zapojení jsou zveřejněny bez ohledu na případné patenty třetích osob. Nároky na odškodnění na základě změn, chyb nebo vynechání jsou zásadně vyloučeny. Všechny registrované nebo jiné obchodní známky zde použité jsou majetkem jejich vlastníků. Uvedením nejsou zpochybněna z toho vyplývající vlastnická práva. Použití konstrukcí v rozporu se zákonem je přísně zakázáno. Vzhledem k tomu, že původ předkládaných materiálů nelze žádným způsobem dohledat, nelze je použít pro komerční účely! Tento nekomerční server nemá z uvedených zapojení či konstrukcí žádný zisk. Nezodpovídáme za pravost předkládaných materiálů třetími osobami a jejich původ. V případě, že zjistíte porušení autorského práva či jiné nesrovnalosti, kontaktujte administrátory na diskuzním fóru EB.


PHP-Nuke Copyright © 2005 by Francisco Burzi. This is free software, and you may redistribute it under the GPL. PHP-Nuke comes with absolutely no warranty, for details, see the license.
Čas potřebný ke zpracování stránky 0.19 sekund