Vítejte na Elektro Bastlírn?
Nuke - Elektro Bastlirna
  Vytvořit účet
Hlavní · Fórum · DDump · Profil · Zprávy · Hledat na fóru


Nuke - Elektro Bastlirna: Diskuzní fórum

 FAQFAQ   HledatHledat   Uživatelské skupinyUživatelské skupiny   ProfilProfil   Soukromé zprávySoukromé zprávy   PřihlášeníPřihlášení 

Peavey combo KB-100 Reverb

 
Přidat nové téma   Zaslat odpověď       Obsah fóra Diskuzní fórum Elektro Bastlírny -> Audiotechnika
Zobrazit předchozí téma :: Zobrazit následující téma  
Autor Zpráva
kovka



Založen: Nov 26, 2006
Příspěvky: 638
Bydliště: Brumovice

PříspěvekZaslal: st leden 14 2026, 23:54    Předmět: Peavey combo KB-100 Reverb Citovat

Měnil jsem kamarádovi v tomto combu ulomený potenciometr, nedaří se mně zprovoznit pružinový Reverb, nemá k tomu Remote switch, kterým se ovládá. Z elektrotáni jsem si stáhl zapojení ,osazení mého comba je však jiné a popis zapojení toho nožního spínače tam není. U mého Marshallu je šlapka na ovládání přebuzení jenom zkratovací spínač s 6,3mm konektorem.
Zkoušel jsem proti zemi zapojit potenciometr ani změnou od max hodnoty po minimum k aktivaci nedošlo, nelze ani vyloučit, že je vadný obvod Reverbu.
Návrat nahoru
Zobrazit informace o autorovi Odeslat soukromou zprávu
ferdislav



Založen: Aug 15, 2011
Příspěvky: 1585
Bydliště: Mostecko

PříspěvekZaslal: čt leden 15 2026, 0:24    Předmět: Citovat

Tak zkontroluj cívky a buzení reverbu


PV.png
 Komentář:
 Velikost:  107.23 kB
 Zobrazeno:  67 krát

PV.png


Návrat nahoru
Zobrazit informace o autorovi Odeslat soukromou zprávu
ferdislav



Založen: Aug 15, 2011
Příspěvky: 1585
Bydliště: Mostecko

PříspěvekZaslal: čt leden 15 2026, 0:37    Předmět: Citovat

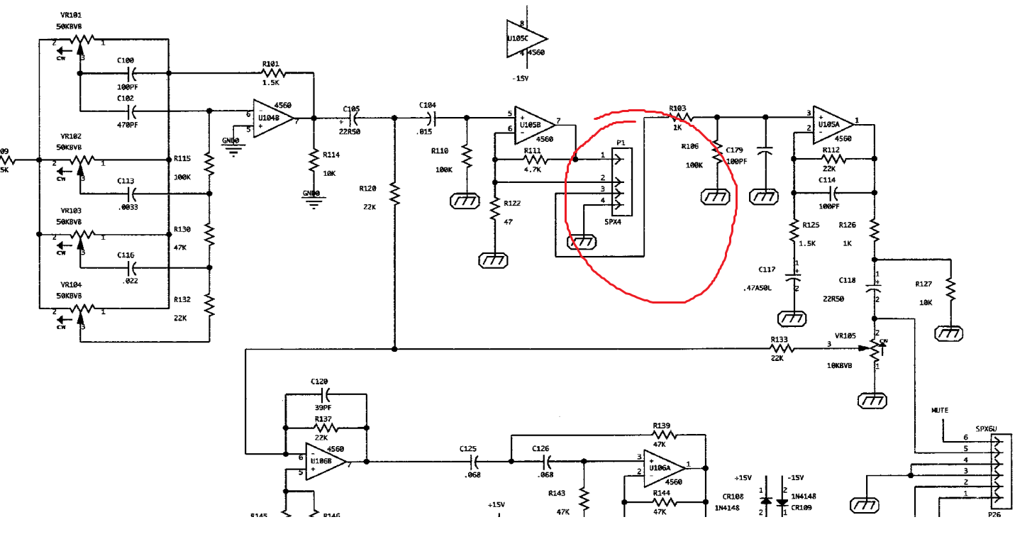
možná někde tady?


pv2.png
 Komentář:
 Velikost:  151.9 kB
 Zobrazeno:  72 krát

pv2.png


Návrat nahoru
Zobrazit informace o autorovi Odeslat soukromou zprávu
JiriTom



Založen: Apr 26, 2017
Příspěvky: 1479

PříspěvekZaslal: čt leden 15 2026, 9:10    Předmět: Citovat

kovka napsal(a):
Měnil jsem kamarádovi v tomto combu ulomený potenciometr, nedaří se mně zprovoznit pružinový Reverb....

Než jsi začal kombo opravovat tak byl ten reverb funkční ?

_________________
Význam slova dezolát: Člověk náchylný k podlehnutí konspiračním teoriím, šířící dezinformace, nepátrající po pravdě a souvislostech, následující stádo. Dezolát má ve všem jasno, nikdy nepochybuje...
Návrat nahoru
Zobrazit informace o autorovi Odeslat soukromou zprávu
kovka



Založen: Nov 26, 2006
Příspěvky: 638
Bydliště: Brumovice

PříspěvekZaslal: čt leden 15 2026, 14:34    Předmět: Citovat

Díky za odpovědi.
Před rozborkou jsem bohužel nezkoušel, tak nevím jestli byl funkční, předpokládám, že defaultně je Reverb stále on, remote switch slouží pouze k vypnutí.
Odpor pružin je po odpojení od desky 95,2R a 361,8R.
Matně si vzpomínám že při manipulaci v tom luplo. Mám zde vlhkost kolem 20% o statiku tedy není nouze jak se zvednu ze židle a dotknu dřezu tak rána, mohlo něco odejít. RC4558 jsou v paticích, tak je odzkouším, někde bych měl mít i 70413080 /LM3080/, která je zde taky použitá, kupoval jsem na Alíkovy a
z 5 pěti kusů fungovaly tuším jenom dva, měnil jsem v nějakém kompresoru.
Návrat nahoru
Zobrazit informace o autorovi Odeslat soukromou zprávu
ferdislav



Založen: Aug 15, 2011
Příspěvky: 1585
Bydliště: Mostecko

PříspěvekZaslal: čt leden 15 2026, 21:40    Předmět: Citovat

Ten odpor bude asi ok
Teď sledovačem jestli tam jde signál, když jo,tak postupovat dál..
Návrat nahoru
Zobrazit informace o autorovi Odeslat soukromou zprávu
kovka



Založen: Nov 26, 2006
Příspěvky: 638
Bydliště: Brumovice

PříspěvekZaslal: pá leden 16 2026, 23:04    Předmět: Citovat

Výrobce naštěstí má všechny šváby v paticích, nasázel jsem NE5532 a ověřil že původní 4558 jsou ok, propájel jsem co šlo a kupodivu reverb jede a je defaultně zapnutý, majitel ho nepotřebuje vypínat nožním spínačem a ovládat ho lze potenciometrem "master effektem", dále jsem šlapku neřešil.
Návrat nahoru
Zobrazit informace o autorovi Odeslat soukromou zprávu
warp



Založen: Sep 23, 2004
Příspěvky: 1253
Bydliště: Praha-Sobín

PříspěvekZaslal: so leden 17 2026, 11:19    Předmět: Citovat

Pokud nepotřebuje vyloženě pedál (šlapku) lze použít třeby maličký vypínač na kablíku. Funkce se deaktivuje spojením "živého" konce jacku na zem.
Návrat nahoru
Zobrazit informace o autorovi Odeslat soukromou zprávu Odeslat e-mail
ferdislav



Založen: Aug 15, 2011
Příspěvky: 1585
Bydliště: Mostecko

PříspěvekZaslal: so leden 17 2026, 11:22    Předmět: Citovat

To není potřeba,stačí hall ztlumit a není tam : )
Návrat nahoru
Zobrazit informace o autorovi Odeslat soukromou zprávu
Zobrazit příspěvky z předchozích:   
Přidat nové téma   Zaslat odpověď       Obsah fóra Diskuzní fórum Elektro Bastlírny -> Audiotechnika Časy uváděny v GMT + 1 hodina
Strana 1 z 1

 
Přejdi na:  
Nemůžete odesílat nové téma do tohoto fóra.
Nemůžete odpovídat na témata v tomto fóru.
Nemůžete upravovat své příspěvky v tomto fóru.
Nemůžete mazat své příspěvky v tomto fóru.
Nemůžete hlasovat v tomto fóru.
Nemůžete připojovat soubory k příspěvkům
Můžete stahovat a prohlížet přiložené soubory

Powered by phpBB © 2001, 2005 phpBB Group
Forums ©
Nuke - Elektro Bastlirna

Informace na portálu Elektro bastlírny jsou prezentovány za účelem vzdělání čtenářů a rozšíření zájmu o elektroniku. Autoři článků na serveru neberou žádnou zodpovědnost za škody vzniklé těmito zapojeními. Rovněž neberou žádnou odpovědnost za případnou újmu na zdraví vzniklou úrazem elektrickým proudem. Autoři a správci těchto stránek nepřejímají záruku za správnost zveřejněných materiálů. Předkládané informace a zapojení jsou zveřejněny bez ohledu na případné patenty třetích osob. Nároky na odškodnění na základě změn, chyb nebo vynechání jsou zásadně vyloučeny. Všechny registrované nebo jiné obchodní známky zde použité jsou majetkem jejich vlastníků. Uvedením nejsou zpochybněna z toho vyplývající vlastnická práva. Použití konstrukcí v rozporu se zákonem je přísně zakázáno. Vzhledem k tomu, že původ předkládaných materiálů nelze žádným způsobem dohledat, nelze je použít pro komerční účely! Tento nekomerční server nemá z uvedených zapojení či konstrukcí žádný zisk. Nezodpovídáme za pravost předkládaných materiálů třetími osobami a jejich původ. V případě, že zjistíte porušení autorského práva či jiné nesrovnalosti, kontaktujte administrátory na diskuzním fóru EB.


PHP-Nuke Copyright © 2005 by Francisco Burzi. This is free software, and you may redistribute it under the GPL. PHP-Nuke comes with absolutely no warranty, for details, see the license.
Čas potřebný ke zpracování stránky 0.19 sekund