Vítejte na Elektro Bastlírn?
Nuke - Elektro Bastlirna
  Vytvořit účet
Hlavní · Fórum · DDump · Profil · Zprávy · Hledat na fóru


Nuke - Elektro Bastlirna: Diskuzní fórum

 FAQFAQ   HledatHledat   Uživatelské skupinyUživatelské skupiny   ProfilProfil   Soukromé zprávySoukromé zprávy   PřihlášeníPřihlášení 

Analogová dělička

 
Přidat nové téma   Zaslat odpověď       Obsah fóra Diskuzní fórum Elektro Bastlírny -> Teorie
Zobrazit předchozí téma :: Zobrazit následující téma  
Autor Zpráva
vaclavpe



Založen: May 16, 2007
Příspěvky: 150
Bydliště: Rožnov p.R.

PříspěvekZaslal: st leden 07 2026, 10:06    Předmět: Analogová dělička Citovat

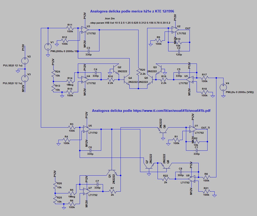
Tak jsem se vrátil k dlouho odloženému projektu pulzního měřiče zesílení výkonových tranzistorů podle KTE 12/1996. V zapojení je použita dělička Ic/Ib, která funguje na principu rozdílu logaritmů daných proudů. Jen pro zajímavost jsem tuto děličku a pak děličku z TI aplikační notičky SNOA641 nasimuloval v LTSpice, ale obě dvě fungují jen od určitého napětí na vstupu, čím vyšší je výsledek (červená je rampa vstupu (Ic), modrá je dělička podle KTE, zelená je dělička podle TI pro dělicí poměry od 1 do 50).

Zkoušel jste někdo nezávisle na mne analogové děličky ? Jde mi o to, jestli je ten počátek v saturaci jejich reálná vlastnost, nebo někde dělám chybu, nebo je takový rozdíl mezi simulací a skutečným zapojením. Už si vzpomínám, proč jsem místo analogové děličky chtěl použít MCU a dělení udělat softwarově...



delicky-schema.jpg
 Komentář:
schéma děliček
 Velikost:  122.99 kB
 Zobrazeno:  75 krát

delicky-schema.jpg



delicky-sim.jpg
 Komentář:
Simulace
 Velikost:  200.17 kB
 Zobrazeno:  56 krát

delicky-sim.jpg


Návrat nahoru
Zobrazit informace o autorovi Odeslat soukromou zprávu
feliz_navidad



Založen: Oct 15, 2009
Příspěvky: 973

PříspěvekZaslal: čt leden 08 2026, 8:19    Předmět: Citovat

K děličce nemám nic, takovéhle věci řeším SW, ale je někde KTE 12/1996 k náhledu?
Návrat nahoru
Zobrazit informace o autorovi Odeslat soukromou zprávu
vaclavpe



Založen: May 16, 2007
Příspěvky: 150
Bydliště: Rožnov p.R.

PříspěvekZaslal: čt leden 08 2026, 9:08    Předmět: Citovat

KTE je na elektrizátoru od roku 1997, já mám KTE snad od roku 1993 doma.
Návrat nahoru
Zobrazit informace o autorovi Odeslat soukromou zprávu
eleferner



Založen: Jun 04, 2016
Příspěvky: 891
Bydliště: Brno

PříspěvekZaslal: čt leden 08 2026, 15:23    Předmět: Citovat

Na Websharu hledej "kte magazin kompletni"...
Návrat nahoru
Zobrazit informace o autorovi Odeslat soukromou zprávu
barnodaj



Založen: Apr 16, 2011
Příspěvky: 1065
Bydliště: Vodňansko

PříspěvekZaslal: čt leden 08 2026, 19:04    Předmět: Citovat

Tady je autorova inspirace z elektoru


Bez názvu.png
 Komentář:
 Velikost:  211.21 kB
 Zobrazeno:  55 krát

Bez názvu.png


Návrat nahoru
Zobrazit informace o autorovi Odeslat soukromou zprávu
Habesan



Založen: Jan 12, 2009
Příspěvky: 7397
Bydliště: Plzeňsko

PříspěvekZaslal: čt leden 08 2026, 19:50    Předmět: Citovat

Kdybych měl takovou věc dělat čistě analogovou cestou, asi bych jako zobrazovač použil poměrové měřidlo.
To by mi podíl udělalo na čistě fyzikálním principu.
Návrat nahoru
Zobrazit informace o autorovi Odeslat soukromou zprávu Zobrazit autorovy WWW stránky
Bernard



Založen: May 27, 2005
Příspěvky: 3660

PříspěvekZaslal: so leden 10 2026, 11:20    Předmět: Citovat

Další možnost je použít analogovou násobičku AD633 ve zpětné vazbě:


divider-AD633.jpg
 Komentář:
 Velikost:  29.12 kB
 Zobrazeno:  49 krát

divider-AD633.jpg


Návrat nahoru
Zobrazit informace o autorovi Odeslat soukromou zprávu
Prim



Založen: Aug 12, 2024
Příspěvky: 65
Bydliště: AC/KD

PříspěvekZaslal: st leden 14 2026, 22:34    Předmět: Citovat

V osmdesátých letech jsme v Hloubětíně do měřáků zkoušeli různé způsoby analogového násobení a dělení. Podle mých záznamů jsem princip LOG/EXP vůbec neměřil. Zřejmě byl z důvodu na který si už nepamatuji vyřazen rovnou. Nejúspěšnější byl vyvážený modulátor MC1496, kvůli devizám sestavený z 8 diskrétních tranzistorů.
Ten pulsní měřič z KTE neznám, ale pokud bys pro zobrazování používal něco jako ICL7107, tak je možné ho použít jako děličičku rovnou. Hodnota na displeji je 1000 x Uvst/Uref.
Návrat nahoru
Zobrazit informace o autorovi Odeslat soukromou zprávu
vaclavpe



Založen: May 16, 2007
Příspěvky: 150
Bydliště: Rožnov p.R.

PříspěvekZaslal: čt leden 15 2026, 8:17    Předmět: Citovat

Asi jste na to neměli operáky s FETy na vstupech, proudy vstupů to podle všechno dost ovlivňují. Ten nápad s 7107 je zajímavý.
Návrat nahoru
Zobrazit informace o autorovi Odeslat soukromou zprávu
Zobrazit příspěvky z předchozích:   
Přidat nové téma   Zaslat odpověď       Obsah fóra Diskuzní fórum Elektro Bastlírny -> Teorie Časy uváděny v GMT + 1 hodina
Strana 1 z 1

 
Přejdi na:  
Nemůžete odesílat nové téma do tohoto fóra.
Nemůžete odpovídat na témata v tomto fóru.
Nemůžete upravovat své příspěvky v tomto fóru.
Nemůžete mazat své příspěvky v tomto fóru.
Nemůžete hlasovat v tomto fóru.
Nemůžete připojovat soubory k příspěvkům
Můžete stahovat a prohlížet přiložené soubory

Powered by phpBB © 2001, 2005 phpBB Group
Forums ©
Nuke - Elektro Bastlirna

Informace na portálu Elektro bastlírny jsou prezentovány za účelem vzdělání čtenářů a rozšíření zájmu o elektroniku. Autoři článků na serveru neberou žádnou zodpovědnost za škody vzniklé těmito zapojeními. Rovněž neberou žádnou odpovědnost za případnou újmu na zdraví vzniklou úrazem elektrickým proudem. Autoři a správci těchto stránek nepřejímají záruku za správnost zveřejněných materiálů. Předkládané informace a zapojení jsou zveřejněny bez ohledu na případné patenty třetích osob. Nároky na odškodnění na základě změn, chyb nebo vynechání jsou zásadně vyloučeny. Všechny registrované nebo jiné obchodní známky zde použité jsou majetkem jejich vlastníků. Uvedením nejsou zpochybněna z toho vyplývající vlastnická práva. Použití konstrukcí v rozporu se zákonem je přísně zakázáno. Vzhledem k tomu, že původ předkládaných materiálů nelze žádným způsobem dohledat, nelze je použít pro komerční účely! Tento nekomerční server nemá z uvedených zapojení či konstrukcí žádný zisk. Nezodpovídáme za pravost předkládaných materiálů třetími osobami a jejich původ. V případě, že zjistíte porušení autorského práva či jiné nesrovnalosti, kontaktujte administrátory na diskuzním fóru EB.


PHP-Nuke Copyright © 2005 by Francisco Burzi. This is free software, and you may redistribute it under the GPL. PHP-Nuke comes with absolutely no warranty, for details, see the license.
Čas potřebný ke zpracování stránky 0.16 sekund