Vítejte na Elektro Bastlírn?
Nuke - Elektro Bastlirna
  Vytvořit účet
Hlavní · Fórum · DDump · Profil · Zprávy · Hledat na fóru


Nuke - Elektro Bastlirna: Diskuzní fórum

 FAQFAQ   HledatHledat   Uživatelské skupinyUživatelské skupiny   ProfilProfil   Soukromé zprávySoukromé zprávy   PřihlášeníPřihlášení 

Spínaný zdroj 12V/10A
Jdi na stránku 1, 2  Další
 
Přidat nové téma   Zaslat odpověď       Obsah fóra Diskuzní fórum Elektro Bastlírny -> Svářečky, UPS, nabíječe, měniče, zdroje, trafa a další
Zobrazit předchozí téma :: Zobrazit následující téma  
Autor Zpráva
Jausik



Založen: Mar 03, 2016
Příspěvky: 36

PříspěvekZaslal: čt prosinec 11 2025, 15:39    Předmět: Spínaný zdroj 12V/10A Citovat

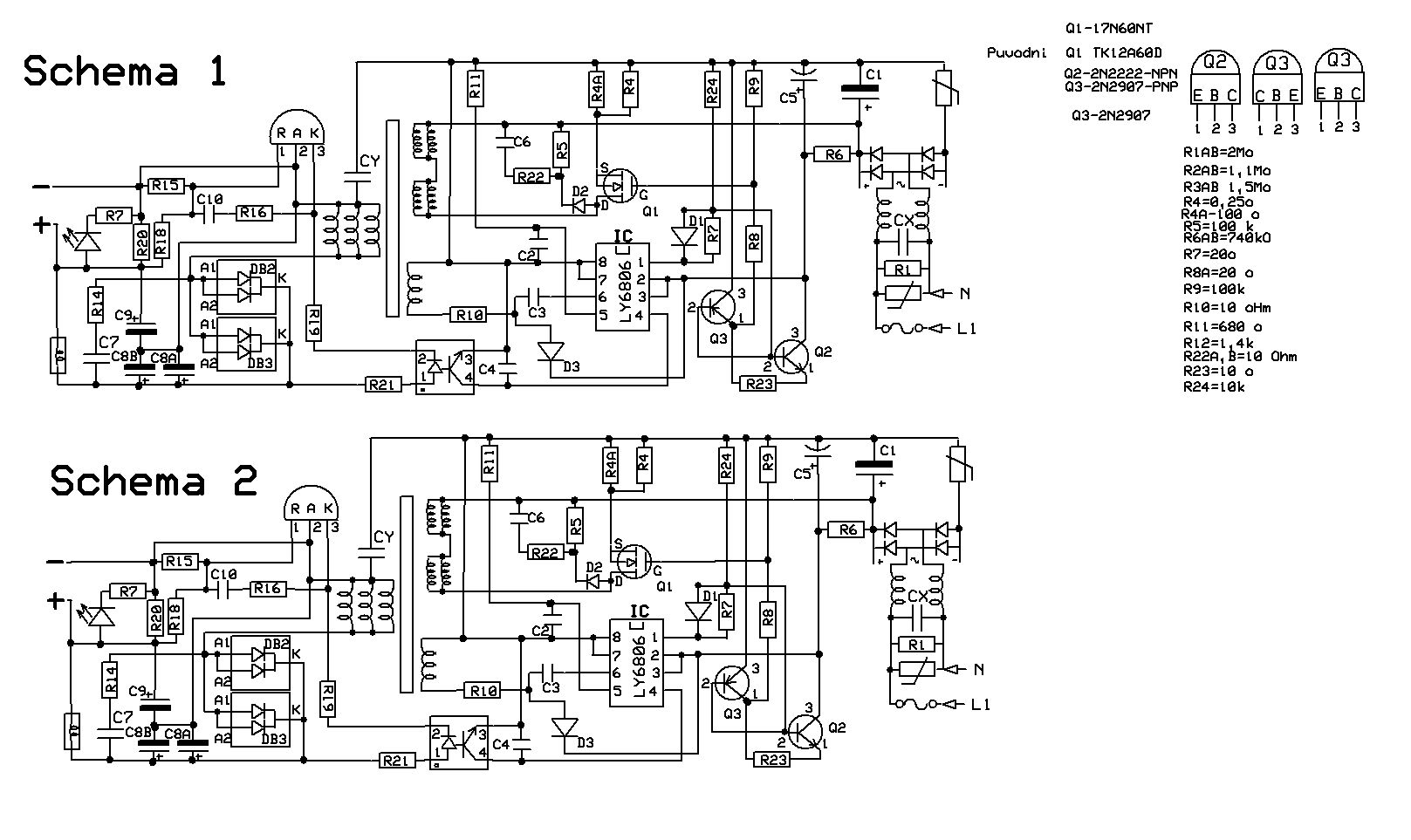
Zdroj 12V/10A přestal pracovat. Po rozebrání jsem zjistil spálený Q1,Q2 a Q3. Dále byl přepálený R 4A(hodnota nečitelná) a R4 neměl žádný odpor (značení –červená,červená,stříbrná,zlatá,bílá). Oměřil jsem další součástky, vyletoval trafo a proměřil (bez závad). Q1 jsem nahradil originálem, R4A=100 ohm, R4 =0,2ohm ,Q2 náhrada originálem a u Q3 jsem narazil na problém, některé podle katalogu mají prohozeny C-E. Zapojil jsem dle schema 1. Po zapnutí krátce zdroj naběhl (blikla LED) a vzápětí došlo k přerušení pojistky u oddělovacího trafa a posléze jsem změřil na vstupu zkrat. Q1 byl KO ostatní komponenty po proměření bez závad. Kde hledat chybu, není chyba v zapojení Q3 ? Děkuji za odpověď


Spínaný zdroj 100W 111 .jpg
 Komentář:
 Velikost:  217.23 kB
 Zobrazeno:  266 krát

Spínaný zdroj 100W  111 .jpg



_________________
JaF
Návrat nahoru
Zobrazit informace o autorovi Odeslat soukromou zprávu
ondraN



Založen: Aug 16, 2022
Příspěvky: 923
Bydliště: Roztoky

PříspěvekZaslal: čt prosinec 11 2025, 15:49    Předmět: Citovat

Ten Q3 je dle mého názoru zapojený správně. Zkusil bych vyměnit Q1 a pak měřit osciloskopem (plovoucí nebo oddělovací sonda) co se děje na Gate. Zapojil bych za vstupní filtraci tak 100W žárovku (sériově), aby znovu neodešel ten spínací tranzistor.
Návrat nahoru
Zobrazit informace o autorovi Odeslat soukromou zprávu Odeslat e-mail
Zaky



Založen: Oct 30, 2010
Příspěvky: 7037
Bydliště: Praha

PříspěvekZaslal: čt prosinec 11 2025, 16:29    Předmět: Citovat

Podle mě máš to schéma špatně, od rezistoru pro snímání proudu v source MOSFETu musí jít signál do řídícího IO a když tento rezistor shoří po průrazu MOSFETu, na vstup IO se dostane, co nemá a IO je následně po smrti a musí se vyměnit. Takto hoří spínané zdroje této topologie zcela běžně.
_________________
Krátce před tím, než se to rozbilo, tak to ještě fungovalo...
Návrat nahoru
Zobrazit informace o autorovi Odeslat soukromou zprávu
JirkaZ



Založen: Feb 26, 2021
Příspěvky: 3768

PříspěvekZaslal: čt prosinec 11 2025, 16:37    Předmět: Citovat

Jen na okraj: takhle nepřehledně a proti všem zvyklostem nakreslené schéma jsem už dlouho neviděl...

Zcela to znemožňuje intuitivní orientaci v něm.

A další bonbonek: LY6806 vyrábí (vyráběl) nejspíš tento PRCák, ale samozřejmě jakékoliv údaje jsou nedostupné (nebo alespoň ne normálně).

Jak správně píše kolega, IO bude s největší pravděpodobností K.O. No a vzhledem k okolnostem bych tuhle cestu (myšleno tento výrobek) prostě opustil a zkusil to jinudy.

12V/10A se snadno dá získat z vhodně modifikovaného PC zdroje, případně koupit něco hotového - na trhu je myslím dostatečný výběr. Záleží v podstatě jen na požadavcích na kvalitu a na finančních možnostech.

Edit: v příloze je něco málo k LY6803/6805, může to být podobné.



LYxxxx-001_sch.jpg
 Komentář:
 Velikost:  171.32 kB
 Zobrazeno:  66 krát

LYxxxx-001_sch.jpg



LYxxxx-001.pdf
 Komentář:

Stáhnout
 Soubor:  LYxxxx-001.pdf
 Velikost:  210.12 kB
 Staženo:  56 krát


_________________
Kdo chce, hledá způsob;
kdo ne - hledá důvod.

Ze dvou možností často volím tu třetí.


Naposledy upravil JirkaZ dne čt prosinec 11 2025, 19:22, celkově upraveno 5 krát.
Návrat nahoru
Zobrazit informace o autorovi Odeslat soukromou zprávu
Zaky



Založen: Oct 30, 2010
Příspěvky: 7037
Bydliště: Praha

PříspěvekZaslal: čt prosinec 11 2025, 16:56    Předmět: Citovat

To ti dávám úplně za pravdu, schéma je hrozné. Vyučující na elektroniku na SŠ říkával: "Jak to maluješ to schéma, copak jsi arab, abys psal z prava do leva?" A tady je ještě zem nahoře Sad Zase to tím pádem stačí o 180° otočit a hned je to o něco málo lepší. Nicméně pořád špatně, takto zdroj zapojený není.
_________________
Krátce před tím, než se to rozbilo, tak to ještě fungovalo...
Návrat nahoru
Zobrazit informace o autorovi Odeslat soukromou zprávu
Jausik



Založen: Mar 03, 2016
Příspěvky: 36

PříspěvekZaslal: čt prosinec 11 2025, 18:18    Předmět: Citovat

Děkuji za odpovědi a schema jsem opravdu "zazdil". Ale posílám dps s nákresem součástek k posouzení. Mám za to, že i když je schema hrozné přesto je zkreslené podle dps. Mě se spíš jednalo o to, jak orientovat Q3 . Ještě jednou se za schema(z prava do leva)omlouvám.


Dps.jpg
 Komentář:
 Velikost:  235.74 kB
 Zobrazeno:  78 krát

Dps.jpg



_________________
JaF
Návrat nahoru
Zobrazit informace o autorovi Odeslat soukromou zprávu
EKKAR



Založen: Mar 16, 2005
Příspěvky: 35532
Bydliště: Česká Třebová, JN89FW21

PříspěvekZaslal: čt prosinec 11 2025, 18:43    Předmět: Citovat

Zaky napsal(a):
... Vyučující na elektroniku na SŠ říkával: "Jak to maluješ to schéma, copak jsi arab, abys psal z prava do leva?" A tady je ještě zem nahoře Sad ...
Podobně kreslí schémata ruSSáci - zápornou sběrnici zásadně nahoře a často vstup napravo.
_________________
Nasliněný prst na svorkovnici domovního rozvaděče: Jó, paninko, máte tam ty Voltíky všecky...
A kutilmile - nelituju tě Mr. Green Mr. Green !!!
Návrat nahoru
Zobrazit informace o autorovi Odeslat soukromou zprávu Odeslat e-mail
kulikus



Založen: Dec 10, 2009
Příspěvky: 3292

PříspěvekZaslal: čt prosinec 11 2025, 19:19    Předmět: Citovat

Zaky napsal(a):
takto zdroj zapojený není.

Souhlasím. Na dps vidim z source Q1 přes rezistor s vepsanou 11 cestu na pin 5. Přitom mezi source a zemí je smd rezistor.
Ve schematu to je nesprávně. Další rozdíly nehledám...
Místo omluv oprav a překresli to schema a dej sem aktualizované.

_________________
pro mládež a lektory - Hamíkův koutek
Návrat nahoru
Zobrazit informace o autorovi Odeslat soukromou zprávu Zobrazit autorovy WWW stránky
JirkaZ



Založen: Feb 26, 2021
Příspěvky: 3768

PříspěvekZaslal: čt prosinec 11 2025, 19:36    Předmět: Citovat

A hlavně se drž toho, co máš výše k LY6805 a nakresli to celé v tom smyslu, alespoň tam jasně budou vidět odlišnosti.

Pokud to dobře chápu, tak to kreslíš v nějakém editoru (nepoznávám ho...), takže to přešoupat by nemělo být tak dramatické.

_________________
Kdo chce, hledá způsob;
kdo ne - hledá důvod.

Ze dvou možností často volím tu třetí.
Návrat nahoru
Zobrazit informace o autorovi Odeslat soukromou zprávu
BOBOBO



Založen: Feb 25, 2008
Příspěvky: 21336
Bydliště: Rychnovsko

PříspěvekZaslal: čt prosinec 11 2025, 22:10    Předmět: Citovat

Karle je nejvyšší čas prekabátiť opäť . Nezabúdaj . Schema se kreslí "obráceně" běžně i u nás , pokud jsou výkonové prvky PNP trandy . Potom to je naopak súce .
Návrat nahoru
Zobrazit informace o autorovi Odeslat soukromou zprávu
kulikus



Založen: Dec 10, 2009
Příspěvky: 3292

PříspěvekZaslal: pá prosinec 12 2025, 5:05    Předmět: Citovat

BOBOBO: tvoje vzkazy pro Karel (Ekkar?) v tom podivném kódu (slovensky to není) jsou matoucí obzvlášť pro nové členy fóra. S Karlem v SZ.

Je-li R4a smd kód 100, má 10Ω.
Pokud byl spálený R4, dostalo se napětí 310V na pin 5 řídícího IO a těžko říct, zda to přestál. Spálený bude asi i R4a.
online kalkulátor.
LEDku krátce rozsvítil první a jediný předlouhý pulz, který zároveň upekl Q1.
Postupuj dle ondraN v předchozím. Hlavně použij v napájecí větvi tu vláknovou žárovku 100W. Ne nižší výkon, ne ledkovou.

_________________
pro mládež a lektory - Hamíkův koutek
Návrat nahoru
Zobrazit informace o autorovi Odeslat soukromou zprávu Zobrazit autorovy WWW stránky
ondraN



Založen: Aug 16, 2022
Příspěvky: 923
Bydliště: Roztoky

PříspěvekZaslal: pá prosinec 12 2025, 7:03    Předmět: Citovat

A ještě bych dodal, že by bylo nejlepší to celé zapojit na oddělovací transformátor. To hlavně kvůli tvojí bezpečnosti.
Návrat nahoru
Zobrazit informace o autorovi Odeslat soukromou zprávu Odeslat e-mail
rnbw



Založen: Mar 21, 2006
Příspěvky: 37465
Bydliště: Bratislava

PříspěvekZaslal: pá prosinec 12 2025, 8:48    Předmět: Citovat

Pri podozreni na vadny IO ho casto staci zmerat diodovym testom proti zemi. Vacsinou bude niektory pin prerazeny, takze bez vymeny nema zmysel pokracovat.
Návrat nahoru
Zobrazit informace o autorovi Odeslat soukromou zprávu
HF_Tech



Založen: Apr 25, 2022
Příspěvky: 2387

PříspěvekZaslal: pá prosinec 12 2025, 13:19    Předmět: Citovat

kulikus napsal(a):
BOBOBO: tvoje vzkazy pro Karel (Ekkar?) v tom podivném kódu (slovensky to není) jsou matoucí obzvlášť pro nové členy fóra. S Karlem v SZ.

Je-li R4a smd kód 100, má 10Ω.
Pokud byl spálený R4, dostalo se napětí 310V na pin 5 řídícího IO a těžko říct, zda to přestál. Spálený bude asi i R4a.
online kalkulátor.
LEDku krátce rozsvítil první a jediný předlouhý pulz, který zároveň upekl Q1.
Postupuj dle ondraN v předchozím. Hlavně použij v napájecí větvi tu vláknovou žárovku 100W. Ne nižší výkon, ne ledkovou.


Karel = EKKAR = eKecal = Tlučhuba

Jestli ten zdroj při pokusu o najetí pustil na sekundáru napětí, tak bude IO asi dobrý.
Mohla by být proražená dioda na sekundáru. Mohl by být nějaký mezizávitový zkrat na trafu. A nebo bude něco špatného v ochraně D2 C6 R22 R5.
C6 může ztratit kapacitu nebo se může prorazit. R22 má mít hodnotu desítek Ohm a R5 vyšší desítky kOhm.
Samotný IO jde vyzkoušet, že na VCC se připojí lab zdroj. Proudové omezení se nastaví na 10mA a pak se postupně zvyšuje napětí. Drtivá většina zdrojů najede někde mezi 5 a 15V. Osciloskopem jdou sledovat pulsy do gate.
Návrat nahoru
Zobrazit informace o autorovi Odeslat soukromou zprávu
Zaky



Založen: Oct 30, 2010
Příspěvky: 7037
Bydliště: Praha

PříspěvekZaslal: pá prosinec 12 2025, 15:24    Předmět: Citovat

IO může mít odstřelený current sense pin. V takovém případě se může jevit při kontrole zanapájením a sledováním impulsů do gate osciloskopem jako funkční, při ostrém spuštění zdroje dojde obratem k zahoření, protože se trafo přesytí najetím plné šířky budících impulsů. Takový problém se musí najíždět postupným zvyšováním napájecího napětí a proudovým omezením. Žárovka v sérii by to zachránit mohla. Naopak při proražené diodě či zkrátka zkratu na výstupu by k zahoření dojít nemělo, protože IO proud omezí právě díky signálu z current sense pinu.
_________________
Krátce před tím, než se to rozbilo, tak to ještě fungovalo...
Návrat nahoru
Zobrazit informace o autorovi Odeslat soukromou zprávu
Zobrazit příspěvky z předchozích:   
Přidat nové téma   Zaslat odpověď       Obsah fóra Diskuzní fórum Elektro Bastlírny -> Svářečky, UPS, nabíječe, měniče, zdroje, trafa a další Časy uváděny v GMT + 1 hodina
Jdi na stránku 1, 2  Další
Strana 1 z 2

 
Přejdi na:  
Nemůžete odesílat nové téma do tohoto fóra.
Nemůžete odpovídat na témata v tomto fóru.
Nemůžete upravovat své příspěvky v tomto fóru.
Nemůžete mazat své příspěvky v tomto fóru.
Nemůžete hlasovat v tomto fóru.
Nemůžete připojovat soubory k příspěvkům
Můžete stahovat a prohlížet přiložené soubory

Powered by phpBB © 2001, 2005 phpBB Group
Forums ©
Nuke - Elektro Bastlirna

Informace na portálu Elektro bastlírny jsou prezentovány za účelem vzdělání čtenářů a rozšíření zájmu o elektroniku. Autoři článků na serveru neberou žádnou zodpovědnost za škody vzniklé těmito zapojeními. Rovněž neberou žádnou odpovědnost za případnou újmu na zdraví vzniklou úrazem elektrickým proudem. Autoři a správci těchto stránek nepřejímají záruku za správnost zveřejněných materiálů. Předkládané informace a zapojení jsou zveřejněny bez ohledu na případné patenty třetích osob. Nároky na odškodnění na základě změn, chyb nebo vynechání jsou zásadně vyloučeny. Všechny registrované nebo jiné obchodní známky zde použité jsou majetkem jejich vlastníků. Uvedením nejsou zpochybněna z toho vyplývající vlastnická práva. Použití konstrukcí v rozporu se zákonem je přísně zakázáno. Vzhledem k tomu, že původ předkládaných materiálů nelze žádným způsobem dohledat, nelze je použít pro komerční účely! Tento nekomerční server nemá z uvedených zapojení či konstrukcí žádný zisk. Nezodpovídáme za pravost předkládaných materiálů třetími osobami a jejich původ. V případě, že zjistíte porušení autorského práva či jiné nesrovnalosti, kontaktujte administrátory na diskuzním fóru EB.


PHP-Nuke Copyright © 2005 by Francisco Burzi. This is free software, and you may redistribute it under the GPL. PHP-Nuke comes with absolutely no warranty, for details, see the license.
Čas potřebný ke zpracování stránky 0.16 sekund