Vítejte na Elektro Bastlírn?
Nuke - Elektro Bastlirna
  Vytvořit účet Hlavní · Fórum · DDump · Profil · Zprávy · Hledat na fóru · Příspěvky na provoz EB

Vlákno na téma KORONAVIRUS - nutná registrace


Nuke - Elektro Bastlirna: Diskuzní fórum

 FAQFAQ   HledatHledat   Uživatelské skupinyUživatelské skupiny   ProfilProfil   Soukromé zprávySoukromé zprávy   PřihlášeníPřihlášení 

Konverze hodnoty potenciálu ze středu na minus

 
Přidat nové téma   Zaslat odpověď       Obsah fóra Diskuzní fórum Elektro Bastlírny -> Poradna
Zobrazit předchozí téma :: Zobrazit následující téma  
Autor Zpráva
DukeNuke



Založen: Apr 02, 2018
Příspěvky: 1795

PříspěvekZaslal: po srpen 25 2025, 7:47    Předmět: Konverze hodnoty potenciálu ze středu na minus Citovat

Ahoj,
řeším přípravek na měření síly NF signálu cca 15 - 800 mV. Napájení přípravku 9V.
Vstup zesilovač s mosfet, pak usměrňovač s OZ a nakonec vyhodnocení pomocí Atmegy.
A mám problém s tím usměrněním. Stejnosměrné napětí po usměrnění je vztaženo oproti středu napájení OZ, tedy 4,5V + hodnota. Ale já bych potřeboval aby bylo 0V + hodnota.
Napadá vás nějaké řešení? Díky
Návrat nahoru
Zobrazit informace o autorovi Odeslat soukromou zprávu
forbidden



Založen: Feb 14, 2005
Příspěvky: 9400
Bydliště: Brno (JN89GF)

PříspěvekZaslal: po srpen 25 2025, 8:04    Předmět: Citovat

Vždyť to můžeš dalším operákem posunout kam je třeba.
Návrat nahoru
Zobrazit informace o autorovi Odeslat soukromou zprávu Zobrazit autorovy WWW stránky
lesana87



Založen: Sep 20, 2014
Příspěvky: 3966

PříspěvekZaslal: po srpen 25 2025, 8:16    Předmět: Citovat

To posunutí je tam je nejspíš kvůli tomu, že nejsou použité OZ rail-to-rail. Když použiješ R2R operáky, nemusí tam ten posun na polovinu napájení být. Nebo si vyrob záporné napájení.
Návrat nahoru
Zobrazit informace o autorovi Odeslat soukromou zprávu
HF_Tech



Založen: Apr 25, 2022
Příspěvky: 1818

PříspěvekZaslal: po srpen 25 2025, 8:20    Předmět: Citovat

Nejlepší řešení je překročit vlastní stín a naprogramovat to čistě softwarově s využitím FFT.
Další možnost je použít zapojení jako https://www.radiolocman.com/shem/schematics.html?di=161475
Návrat nahoru
Zobrazit informace o autorovi Odeslat soukromou zprávu
samec



Založen: Dec 19, 2017
Příspěvky: 5892

PříspěvekZaslal: po srpen 25 2025, 8:57    Předmět: Citovat

DukeNuke napsal(a):
Napájení přípravku 9V.
...vyhodnocení pomocí Atmegy.
Ty napájaš atmegu deviatimi voltami? Presuň stabilizátor do zápornej vetvy (potrebuješ stabilizátor záporného napätia), tým vznikne symetrické napájanie pre operačný zosilňovač a referenčnú zem budeš mať 0V presne.
Návrat nahoru
Zobrazit informace o autorovi Odeslat soukromou zprávu
kulikus



Založen: Dec 10, 2009
Příspěvky: 3054

PříspěvekZaslal: po srpen 25 2025, 16:45    Předmět: Citovat

https://m.youtube.com/watch?v=I7yYoi7sU0o
_________________
pro mládež - Hamíkův koutek
Návrat nahoru
Zobrazit informace o autorovi Odeslat soukromou zprávu Zobrazit autorovy WWW stránky
DukeNuke



Založen: Apr 02, 2018
Příspěvky: 1795

PříspěvekZaslal: po srpen 25 2025, 18:55    Předmět: Citovat

Všem děkuji za odpovědi.
R2R OZ jsou drahé, i když se mi to řešení s nimi líbí.
FFT je vhodné pro frekvenční analýzu, pro zamýšlený účel se nehodí. Navíc program už mám hotový a odladěný.
Ještě mě napadlo použít virtuální zem
Ale pak jsem si vzpomněl, že se mi ještě v šuplíku válí moduly pro záporné napětí. Takže bude nejjednodušší použít ten modul. Díky za nakopnutí @lesana87.
Návrat nahoru
Zobrazit informace o autorovi Odeslat soukromou zprávu
HF_Tech



Založen: Apr 25, 2022
Příspěvky: 1818

PříspěvekZaslal: út srpen 26 2025, 8:02    Předmět: Citovat

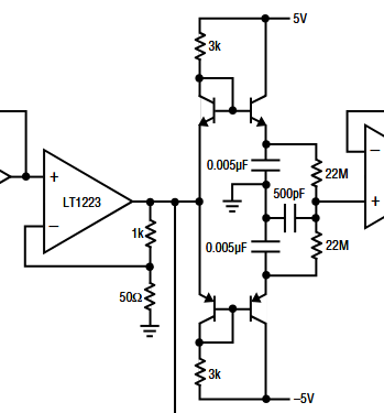
Vyhovující R2R zesilovač stojí 3 až 7korun. V tom nevidím problém.
Pak je ještě vtipné zapojení na obrázku níže. Pokud je signál symetrický kolem GND, tak stačí použít horní polovinu. Pro audio je potřeba dát trochu větší kondenzátory, původní zapojení se používalo trigrování rychlých signálů, kde plavala DC složka..



MIN MAX GENERATOR.png
 Komentář:
 Velikost:  19.47 kB
 Zobrazeno:  18 krát

MIN MAX GENERATOR.png


Návrat nahoru
Zobrazit informace o autorovi Odeslat soukromou zprávu
DukeNuke



Založen: Apr 02, 2018
Příspěvky: 1795

PříspěvekZaslal: so listopad 29 2025, 19:45    Předmět: Citovat

Pokračování-
Nakonec jsem na to šel jinak. Použil jsem TL082, první operák jako sledovač pro velký vstupní odpor, druhým nastavuju offset, jak doporučil forbidden. Usměrňovač jsem vypustil úplně. Atmegu jsem naprogramoval tak, že si podložený signál navzorkuju, vezmu z vzorků minimum a maximum, tím dostanu Vpp, který pak přepočítám na Vrms.
Návrat nahoru
Zobrazit informace o autorovi Odeslat soukromou zprávu
Zobrazit příspěvky z předchozích:   
Přidat nové téma   Zaslat odpověď       Obsah fóra Diskuzní fórum Elektro Bastlírny -> Poradna Časy uváděny v GMT + 1 hodina
Strana 1 z 1

 
Přejdi na:  
Nemůžete odesílat nové téma do tohoto fóra.
Nemůžete odpovídat na témata v tomto fóru.
Nemůžete upravovat své příspěvky v tomto fóru.
Nemůžete mazat své příspěvky v tomto fóru.
Nemůžete hlasovat v tomto fóru.
Nemůžete připojovat soubory k příspěvkům
Můžete stahovat a prohlížet přiložené soubory

Powered by phpBB © 2001, 2005 phpBB Group
Forums ©
Nuke - Elektro Bastlirna

Informace na portálu Elektro bastlírny jsou prezentovány za účelem vzdělání čtenářů a rozšíření zájmu o elektroniku. Autoři článků na serveru neberou žádnou zodpovědnost za škody vzniklé těmito zapojeními. Rovněž neberou žádnou odpovědnost za případnou újmu na zdraví vzniklou úrazem elektrickým proudem. Autoři a správci těchto stránek nepřejímají záruku za správnost zveřejněných materiálů. Předkládané informace a zapojení jsou zveřejněny bez ohledu na případné patenty třetích osob. Nároky na odškodnění na základě změn, chyb nebo vynechání jsou zásadně vyloučeny. Všechny registrované nebo jiné obchodní známky zde použité jsou majetkem jejich vlastníků. Uvedením nejsou zpochybněna z toho vyplývající vlastnická práva. Použití konstrukcí v rozporu se zákonem je přísně zakázáno. Vzhledem k tomu, že původ předkládaných materiálů nelze žádným způsobem dohledat, nelze je použít pro komerční účely! Tento nekomerční server nemá z uvedených zapojení či konstrukcí žádný zisk. Nezodpovídáme za pravost předkládaných materiálů třetími osobami a jejich původ. V případě, že zjistíte porušení autorského práva či jiné nesrovnalosti, kontaktujte administrátory na diskuzním fóru EB.


PHP-Nuke Copyright © 2005 by Francisco Burzi. This is free software, and you may redistribute it under the GPL. PHP-Nuke comes with absolutely no warranty, for details, see the license.
Čas potřebný ke zpracování stránky 0.14 sekund