Vítejte na Elektro Bastlírn?
Nuke - Elektro Bastlirna
  Vytvořit účet Hlavní · Fórum · DDump · Profil · Zprávy · Hledat na fóru · Příspěvky na provoz EB

Vlákno na téma KORONAVIRUS - nutná registrace


Nuke - Elektro Bastlirna: Diskuzní fórum

 FAQFAQ   HledatHledat   Uživatelské skupinyUživatelské skupiny   ProfilProfil   Soukromé zprávySoukromé zprávy   PřihlášeníPřihlášení 

Laboratorny,dielenský zdroj
Jdi na stránku 1, 2  Další
 
Přidat nové téma   Zaslat odpověď       Obsah fóra Diskuzní fórum Elektro Bastlírny -> Svářečky, UPS, nabíječe, měniče, zdroje, trafa a další
Zobrazit předchozí téma :: Zobrazit následující téma  
Autor Zpráva
jaro1



Založen: Jul 22, 2025
Příspěvky: 5

PříspěvekZaslal: út červenec 22 2025, 15:54    Předmět: Laboratorny,dielenský zdroj Citovat

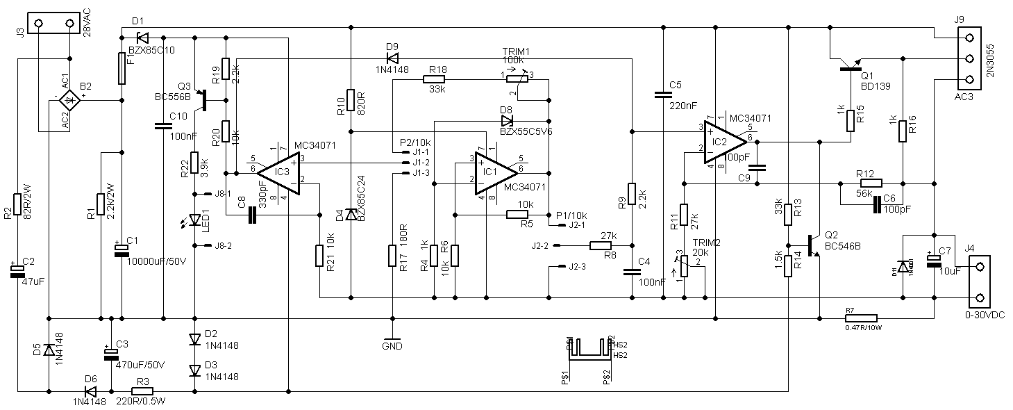
Ahojte chcem si postavit regulovaný zdroj 0-40V, výstupný prúd cca 5A. Nasiel som tieto 2 schemy,len nie som si istý ci su funkcne,dakujem


PS_sch2.png
 Komentář:
 Velikost:  20.47 kB
 Zobrazeno:  125 krát

PS_sch2.png



PSU0-30V_V3 (schematic).png
 Komentář:
 Velikost:  163.53 kB
 Zobrazeno:  116 krát

PSU0-30V_V3 (schematic).png


Návrat nahoru
Zobrazit informace o autorovi Odeslat soukromou zprávu
ransom



Založen: Jul 19, 2020
Příspěvky: 3614
Bydliště: Náchod

PříspěvekZaslal: út červenec 22 2025, 17:37    Předmět: Citovat

Ani jedna se nehodí na výstupní napětí větší než cca 30V.
Pokud ještě dnes najdeš OZ pro napájení až +/- 22V (moc se jich už nevyrábí), tak dále: Pro správnou funkci potřebuješ cca 5V záporného napájení, tedy kladné napájení OZ nesmí překročit 39V (největší součet obou větví 44V). Výstupní napětí OZ bude o něco menší, dále úbytky na výstupních tranzistorech a něco na rezistoru pro snímání proudu. A jsme na dejme tomu 33V.

_________________
Nepoužívám smajlíky. Pobavený nebo ironický tón si laskavě domyslete sami.
Návrat nahoru
Zobrazit informace o autorovi Odeslat soukromou zprávu
EKKAR



Založen: Mar 16, 2005
Příspěvky: 34790
Bydliště: Česká Třebová, JN89FW21

PříspěvekZaslal: út červenec 22 2025, 17:59    Předmět: Citovat

Na oživování běžný elektroniky potřebuješ spíš zdroj menší, s maximálním napětím 18-20V a proudovou zatížitelností 1-2A. Jsou lidi, kterým se vyplatí mít takový zdroje 2, zapojený "do vleku" a s vyvedeným společným bodem jako jeden symetrickej zdroj. Zdroje s vyšším výstupním napětím a hlavně větším výstupním proudem je už dneska lepší volit mezi spínanýma, vývoj součástek (hlavně řídících obvodů a spínacích součástek) už dospěl tak daleko, že ve spojení s kvalitníma feritovýma toroidníma špulkama jsou svýma vlastnostma srovnatelný s analogovýma zdrojema - a přitom mají zlomek jejich tepelnejch ztrát.
_________________
Nasliněný prst na svorkovnici domovního rozvaděče: Jó, paninko, máte tam ty Voltíky všecky...
A kutilmile - nelituju tě Mr. Green Mr. Green !!!
Návrat nahoru
Zobrazit informace o autorovi Odeslat soukromou zprávu Odeslat e-mail
Cust



Založen: Jan 17, 2007
Příspěvky: 7120
Bydliště: Milotice u Kyjova

PříspěvekZaslal: út červenec 22 2025, 18:45    Předmět: Citovat

Kdybych se rozhodnul něco dnes stavět, tak asi koupím od číňana spínaný zdroj s enkodéry a s velkým displejem. Jdou koupit za babku moduly, které předpokládají napájení kolem 30 V. Takže pojistka/jistič, trafo, usměrňovač, DCDC konvertor. Pokud potřebuješ něco super, tak za tím ještě třeba lineární stablík, dají se koupit kvalitní na stovky miliampér nebo i ampérové.
Návrat nahoru
Zobrazit informace o autorovi Odeslat soukromou zprávu Odeslat e-mail
bdn



Založen: Jan 16, 2020
Příspěvky: 564

PříspěvekZaslal: út červenec 22 2025, 20:19    Předmět: Citovat

Mě se líbí tento: LM324 variable power supply. Akorát ruské tranzistory nahradit moderními typy. https://www.homemade-circuits.com/universal-variable-power-supply-circuit/
Návrat nahoru
Zobrazit informace o autorovi Odeslat soukromou zprávu
jaro1



Založen: Jul 22, 2025
Příspěvky: 5

PříspěvekZaslal: út červenec 22 2025, 21:12    Předmět: Citovat

Dobre,odznelo tu vela rozumnych argumentov,takze asi bude najlepsi dvojity zdroj,s tym ,ze v pripade potreby by sa mohli tieto 2 zdroje spojit do serie ,v tom pripade by ste mi odporucili ktoru schemu ,alebo aky zdroj? mam 2 trafa s odbockami 12,18,24,33v
120Va,prim-230,som silnoprudar,podla schemy zapojim ,ale nie som zas tak zdatný v elektronike aby som nejaku schemu upravil podla seba
Návrat nahoru
Zobrazit informace o autorovi Odeslat soukromou zprávu
EKKAR



Založen: Mar 16, 2005
Příspěvky: 34790
Bydliště: Česká Třebová, JN89FW21

PříspěvekZaslal: út červenec 22 2025, 21:36    Předmět: Citovat

bdn napsal(a):
Mě se líbí tento: LM324 variable power supply. Akorát ruské tranzistory nahradit moderními typy. https://www.homemade-circuits.com/universal-variable-power-supply-circuit/
To je několikrát provařený schéma, navíc je v něm několik nesmyslů - například pro výstupní napětí AŽ 30V to nemůže bejt "krmený" stejnýma 30V i na vstupu, to by prostě ten výkonovej sériovej tranzistor neměl z čeho regulovat. Na vstupu takovýho zařízení musí bejt takový trafo a usměrňovač, který dají aspoň o 2-3V i při plným proudovým zatížení, tzn. NEMŮŽE TO BEJT sekundár s efektivním napětím nižším než cca 32V - a v ten moment se ale špičkový napětí naprázdno po usměrnění na kondíku C4 (sběrnej filtrační "kýbl" 4700uF) spolehlivě překročí maximální napájecí napětí použitýho 4násobnýho OZ = vyleze až kamsi ke 45V ...
_________________
Nasliněný prst na svorkovnici domovního rozvaděče: Jó, paninko, máte tam ty Voltíky všecky...
A kutilmile - nelituju tě Mr. Green Mr. Green !!!
Návrat nahoru
Zobrazit informace o autorovi Odeslat soukromou zprávu Odeslat e-mail
Cust



Založen: Jan 17, 2007
Příspěvky: 7120
Bydliště: Milotice u Kyjova

PříspěvekZaslal: út červenec 22 2025, 22:02    Předmět: Citovat

Karle, mrkni na to ještě jednou. Napájení OZ je jen něco málo přes 10 V.
Každopádně pro lepší kondici OZ bych zvolil vyšší napájení.
Návrat nahoru
Zobrazit informace o autorovi Odeslat soukromou zprávu Odeslat e-mail
pocitujlasku



Založen: Dec 12, 2005
Příspěvky: 2707
Bydliště: SR, Poprad

PříspěvekZaslal: st červenec 23 2025, 7:34    Předmět: Citovat

Ja som si na bezne hranie kupil toto, k nemu mam spinany zdroj 24V/5A a za jedno popoludnie mam funkcny regulovatelny zdroj (napatovy, aj prudovy), s prudovym obmedzenim a zobrazovanim aktualneho vystupneho prudu/napatia/vykonu.
_________________
No vidis, a tak si sa bal
Návrat nahoru
Zobrazit informace o autorovi Odeslat soukromou zprávu
ransom



Založen: Jul 19, 2020
Příspěvky: 3614
Bydliště: Náchod

PříspěvekZaslal: st červenec 23 2025, 7:54    Předmět: Citovat

Mám dva podobné, ale 60V/5A, napájené dvěma spínanými zdroji 48V/7,5A vytočenými na 55 V. Vznikl tak zdroj 2x50V/5A. K tomu dvojitý lineární zdroj s OZ, zapojení jako ty z prvního příspěvku, upravené na 25V/1,5A právě kvůli těm nedomyšlenostem s napájením OZ. S tím se už dá fungovat dobře. Akorát pak člověk zjistí, že za stejné prachy a bez práce dostane zdroj hotový.
_________________
Nepoužívám smajlíky. Pobavený nebo ironický tón si laskavě domyslete sami.
Návrat nahoru
Zobrazit informace o autorovi Odeslat soukromou zprávu
bu2520



Založen: Jul 16, 2007
Příspěvky: 4784
Bydliště: u HK

PříspěvekZaslal: st červenec 23 2025, 8:08    Předmět: Citovat

u zdrojů se starou dobrou 723 se při použití plovoucího napájení se dalo jít klidně na 150V i výš, ale regulace omezení proudu bylo lepší udělat separátně.
Návrat nahoru
Zobrazit informace o autorovi Odeslat soukromou zprávu
EKKAR



Založen: Mar 16, 2005
Příspěvky: 34790
Bydliště: Česká Třebová, JN89FW21

PříspěvekZaslal: st červenec 23 2025, 12:08    Předmět: Citovat

@Čust - vykládej to tomu švábovi v momentě, kdy mu to napětí přijde na vývody kvůli protavení regulačního trandu (třeba i mžikově, než zareaguje tavná pojistka nebo další ochrany) ... To napájení je řešený v principu stejně jako u G-400, akorát tam je ještě -5,6V záporná větev kvůli regulaci od nuly. A optej se těch, co zkusili G-400 postavit na vyšší napětí, kolikrát jim tam ty řídící operáky vzal čert, i když pro ně měli taky oddělený extra napájení v datašítovým rozmezí ...
_________________
Nasliněný prst na svorkovnici domovního rozvaděče: Jó, paninko, máte tam ty Voltíky všecky...
A kutilmile - nelituju tě Mr. Green Mr. Green !!!
Návrat nahoru
Zobrazit informace o autorovi Odeslat soukromou zprávu Odeslat e-mail
samec



Založen: Dec 19, 2017
Příspěvky: 5915

PříspěvekZaslal: st červenec 23 2025, 14:03    Předmět: Citovat

TL072 - 60 centov
https://www.tme.eu/sk/details/tl072ip/operacne-zosilnovace-tht/texas-instruments/
F 5A - 10 centov
https://www.tme.eu/sk/details/0217005.hxp/poistky-5x20mm-rychle/littelfuse/
Šlajdr
Návrat nahoru
Zobrazit informace o autorovi Odeslat soukromou zprávu
Cust



Založen: Jan 17, 2007
Příspěvky: 7120
Bydliště: Milotice u Kyjova

PříspěvekZaslal: st červenec 23 2025, 15:27    Předmět: Citovat

TL072 se do toho zapojení vyloženě nehodí. Má dost nevhodný "Common-mode voltage range". A napájení operáku řeší TL431.
Návrat nahoru
Zobrazit informace o autorovi Odeslat soukromou zprávu Odeslat e-mail
masar



Založen: Dec 03, 2005
Příspěvky: 13870

PříspěvekZaslal: st červenec 23 2025, 16:02    Předmět: Citovat

EKKAR napsal(a):
To je několikrát provařený schéma, navíc je v něm několik nesmyslů...
Uvedené nesmysly jsou tvoje vlastní.
Wink
Návrat nahoru
Zobrazit informace o autorovi Odeslat soukromou zprávu Odeslat e-mail
Zobrazit příspěvky z předchozích:   
Přidat nové téma   Zaslat odpověď       Obsah fóra Diskuzní fórum Elektro Bastlírny -> Svářečky, UPS, nabíječe, měniče, zdroje, trafa a další Časy uváděny v GMT + 1 hodina
Jdi na stránku 1, 2  Další
Strana 1 z 2

 
Přejdi na:  
Nemůžete odesílat nové téma do tohoto fóra.
Nemůžete odpovídat na témata v tomto fóru.
Nemůžete upravovat své příspěvky v tomto fóru.
Nemůžete mazat své příspěvky v tomto fóru.
Nemůžete hlasovat v tomto fóru.
Nemůžete připojovat soubory k příspěvkům
Můžete stahovat a prohlížet přiložené soubory

Powered by phpBB © 2001, 2005 phpBB Group
Forums ©
Nuke - Elektro Bastlirna

Informace na portálu Elektro bastlírny jsou prezentovány za účelem vzdělání čtenářů a rozšíření zájmu o elektroniku. Autoři článků na serveru neberou žádnou zodpovědnost za škody vzniklé těmito zapojeními. Rovněž neberou žádnou odpovědnost za případnou újmu na zdraví vzniklou úrazem elektrickým proudem. Autoři a správci těchto stránek nepřejímají záruku za správnost zveřejněných materiálů. Předkládané informace a zapojení jsou zveřejněny bez ohledu na případné patenty třetích osob. Nároky na odškodnění na základě změn, chyb nebo vynechání jsou zásadně vyloučeny. Všechny registrované nebo jiné obchodní známky zde použité jsou majetkem jejich vlastníků. Uvedením nejsou zpochybněna z toho vyplývající vlastnická práva. Použití konstrukcí v rozporu se zákonem je přísně zakázáno. Vzhledem k tomu, že původ předkládaných materiálů nelze žádným způsobem dohledat, nelze je použít pro komerční účely! Tento nekomerční server nemá z uvedených zapojení či konstrukcí žádný zisk. Nezodpovídáme za pravost předkládaných materiálů třetími osobami a jejich původ. V případě, že zjistíte porušení autorského práva či jiné nesrovnalosti, kontaktujte administrátory na diskuzním fóru EB.


PHP-Nuke Copyright © 2005 by Francisco Burzi. This is free software, and you may redistribute it under the GPL. PHP-Nuke comes with absolutely no warranty, for details, see the license.
Čas potřebný ke zpracování stránky 0.51 sekund