Vítejte na Elektro Bastlírn?
Nuke - Elektro Bastlirna
  Vytvořit účet Hlavní · Fórum · DDump · Profil · Zprávy · Hledat na fóru · Příspěvky na provoz EB

Vlákno na téma KORONAVIRUS - nutná registrace


Nuke - Elektro Bastlirna: Diskuzní fórum

 FAQFAQ   HledatHledat   Uživatelské skupinyUživatelské skupiny   ProfilProfil   Soukromé zprávySoukromé zprávy   PřihlášeníPřihlášení 

Tesla Dominant 1039A - Problém s vyvážením kanálů

 
Přidat nové téma   Zaslat odpověď       Obsah fóra Diskuzní fórum Elektro Bastlírny -> Opravy a restaurování starých elektropřístrojů
Zobrazit předchozí téma :: Zobrazit následující téma  
Autor Zpráva
wishmasterX



Založen: Apr 26, 2005
Příspěvky: 372
Bydliště: Frýdek-Místek

PříspěvekZaslal: čt leden 09 2025, 20:11    Předmět: Tesla Dominant 1039A - Problém s vyvážením kanálů Citovat

Zdravím všechny.

Mám doma tady tenhle zázrak ...

Záměnou kanálů mezi předzesilovačem a koncovým stupněm jsem dospěl k tomu, že je problém v předzesilovači ...

Pokud je potenciometr vytočený úplně na pravý kanál, hlasitost obou kanálů je stejná, jako by "Balance" bylo přesně uprostřed, při otáčením na druhou stranu začne pravý kanál slábnout a při vytočení nalevo hraje jen levý kanál, což jediné mi dává smysl ...

Rolling Eyes

Elektrolyt "zelenina" na potenciometru hlasitosti byla sice K.O, ale její výměnou se nic nezměnilo ...

Jak postupovat dále, na co se zaměřit ?

Díky všem za případnou pomoc ... Cool
Návrat nahoru
Zobrazit informace o autorovi Odeslat soukromou zprávu
PotPalo



Založen: May 13, 2009
Příspěvky: 5774
Bydliště: BA-Petržalka :(

PříspěvekZaslal: čt leden 09 2025, 20:25    Předmět: Citovat

Potenciometer BALANCE je v poriadku? Nieje odpojený jeden krajný kontakt? Premerať ohmmetrom. Teraz nemám schému, ale buď je to robené tak, že je na strede potenciometru GND, a na krajoch L a P kanál. Podľa toho kam natočíš potenciometer, tak to ten kanál umlčuje. Alebo je tam stereo potenciometer a každá časť má na starosti jeden kanál, tam by to bolo riešené ako dve hlasitosti proti sebe.
_________________
Globálne otepľovanie je spôsobené masívnou zástavbou a rúbaním storočných stromov. Kamene namiesto trávy tiež prispievajú k otepľovaniu.
Návrat nahoru
Zobrazit informace o autorovi Odeslat soukromou zprávu Odeslat e-mail
JirkaZ



Založen: Feb 26, 2021
Příspěvky: 3626

PříspěvekZaslal: čt leden 09 2025, 20:35    Předmět: Citovat

Podíval bych se na A273, který zajišťuje balanci prostřednictvím ss ovládání.

Mám na mysli to, zda úroveň na příslušném řídícím vstupu při nastavení pot. balance na střed odpovídá katalogové hodnotě pro symetrické zesílení obou kanálů.

Pokud ano a hlasitost přitom bude nevyvážená, pak prostě buď oba kanály někde na vstupu shodným signálem (v tom bodu je zkratuj). Pak postupně osciloskopem porovnávej oba kanály v celém řetězci až na výstup pro repro.

Jasně uvidíš, kde vzniká ono nevyvážení.



TCA730A_balance.png
 Komentář:
 Velikost:  31.84 kB
 Zobrazeno:  44 krát

TCA730A_balance.png



_________________
Kdo chce, hledá způsob;
kdo ne - hledá důvod.

Ze dvou možností často volím tu třetí.
Návrat nahoru
Zobrazit informace o autorovi Odeslat soukromou zprávu
sis2



Založen: Oct 07, 2012
Příspěvky: 1440
Bydliště: JN89GF

PříspěvekZaslal: pá leden 10 2025, 8:31    Předmět: Citovat

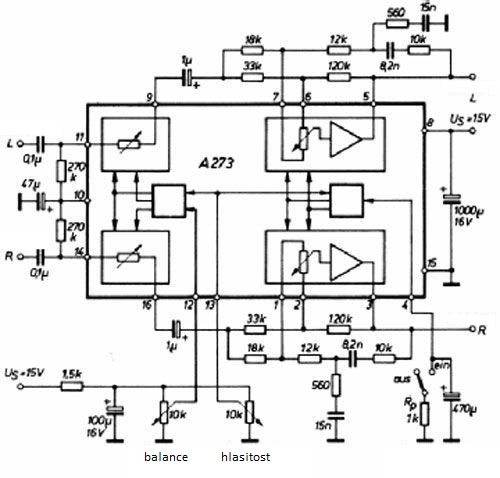
Ten "zázrak" jak píšeš, má elektronické řízení hlasitosti i vyvážení obvodem A273. Kolem je dost kondenzátorů a některý z nich za problém asi může. Přikládám obrázek na snazší orientaci a hledání.
Nedávno jsem měl taky s jedním exemplářem to potěšení a tam byl problém s napájecím napětím 15V, ze kterého se obvody A273 (a A274) řídí. Když ten zdroj blbne, tak to celé umí pěkně kmitat!



A273.jpg
 Komentář:
 Velikost:  64.54 kB
 Zobrazeno:  66 krát

A273.jpg


Návrat nahoru
Zobrazit informace o autorovi Odeslat soukromou zprávu
Hill
Administrátor


Založen: Sep 10, 2004
Příspěvky: 20750
Bydliště: Jičín, Český ráj

PříspěvekZaslal: pá leden 10 2025, 9:50    Předmět: Citovat

Začni měřit: na pinu 12 A273 musí být těsně kolem 6 V, pak mají oba kanály stejný zisk. Jestli tam těch 6 V je, pak buď chybí úroveň už na vstupu (pin 11 nebo 14), nebo jsou tam ještě úrovně stejné, v tom případě bych šel po elektrolytech na pinech 9 nebo 16.
Návrat nahoru
Zobrazit informace o autorovi Odeslat soukromou zprávu
jardafiala



Založen: Jun 20, 2010
Příspěvky: 2356
Bydliště: Česká Lípa

PříspěvekZaslal: pá leden 10 2025, 13:20    Předmět: Citovat

Hill to popsal přesně, jen dodám, že jsem měl úplně stejné chování zařízení a vyřešila to výměna brouka....
Návrat nahoru
Zobrazit informace o autorovi Odeslat soukromou zprávu Odeslat e-mail
wishmasterX



Založen: Apr 26, 2005
Příspěvky: 372
Bydliště: Frýdek-Místek

PříspěvekZaslal: pá leden 10 2025, 14:14    Předmět: Citovat

Na pinu 12, který vede na běžec potenciometru balance je na středu cca 5,5V, při vytočení doleva je tam 9V a úplně vpravo jen 0,88V ...

Frolyt 1uF na pinech 9 a 16 měly svod, dal jsem nové, problém přetrvává ...

Pokud bych měnil brouka, můžu tam dát TCA730A ?
Návrat nahoru
Zobrazit informace o autorovi Odeslat soukromou zprávu
JirkaZ



Založen: Feb 26, 2021
Příspěvky: 3626

PříspěvekZaslal: pá leden 10 2025, 14:22    Předmět: Citovat

Napětí vypadá zhruba OK.

Udělal jsi to měření, jak jsem popsal výše, abys zjistil, kde přesně ta závada vzniká?

Ano, TCA730A je ekvivalent (neboli to, co soudruzi z NDR okopírovali).

_________________
Kdo chce, hledá způsob;
kdo ne - hledá důvod.

Ze dvou možností často volím tu třetí.
Návrat nahoru
Zobrazit informace o autorovi Odeslat soukromou zprávu
wishmasterX



Založen: Apr 26, 2005
Příspěvky: 372
Bydliště: Frýdek-Místek

PříspěvekZaslal: pá leden 10 2025, 14:44    Předmět: Citovat

JirkaZ napsal(a):
Napětí vypadá zhruba OK.

Udělal jsi to měření, jak jsem popsal výše, abys zjistil, kde přesně ta závada vzniká?

Ano, TCA730A je ekvivalent (neboli to, co soudruzi z NDR okopírovali).


Nebudu chodit kolem horké kaše, ale osciloskop nemám, k lampám jsem ho nikdy nepotřeboval, ale vím, to není dobrá výmluva ... Neutral
Návrat nahoru
Zobrazit informace o autorovi Odeslat soukromou zprávu
JirkaZ



Založen: Feb 26, 2021
Příspěvky: 3626

PříspěvekZaslal: pá leden 10 2025, 15:11    Předmět: Citovat

A multimetr máš?

Můžeš s ním měřit na AC rozsahu, třeba 1 kHz by jakýkoliv nešmejdský typ měl zvládnout, nebo jdi s frekvencí níž.

_________________
Kdo chce, hledá způsob;
kdo ne - hledá důvod.

Ze dvou možností často volím tu třetí.
Návrat nahoru
Zobrazit informace o autorovi Odeslat soukromou zprávu
xsc



Založen: Sep 25, 2014
Příspěvky: 8317

PříspěvekZaslal: pá leden 10 2025, 18:16    Předmět: Citovat

Já si myslím, že než měřit signál multimetrem, lepší je sledovací zesilovač. Tedy klidně si vytáhnout DIN vstup nějakého tranzistoráku a poslouchat s ním signál ve stejných bodech obou kanálů.
V podstatě jde "čmuchat" i přímo vstupem koncového zesilovače jen odděleným kondenzátorem třeba 1uF, ale to lze snadno přebudit a výkon je dost velký. Proto radši ten tranzistorák nebo ještě před ten vstup dát potenciometr na regulaci hlasitosti.
Návrat nahoru
Zobrazit informace o autorovi Odeslat soukromou zprávu
JirkaZ



Založen: Feb 26, 2021
Příspěvky: 3626

PříspěvekZaslal: pá leden 10 2025, 18:40    Předmět: Citovat

Ucho je velmi špatný měřák úrovní, tím spíš, že hlasitost vnímá logaritmicky a navíc není možné okamžité srovnání úrovní (to by na vstupu musel mít mžikový přepínač).

Nechápu, proč vymýšlet nesmysly a prostě nepoužít ten multimetr (pochopitelně při buzení stálou úrovní z generátoru - jak taky jinak).

Sledovač signálu v nějaké podobě je skvělá věc, ale ne v tomto případě.

_________________
Kdo chce, hledá způsob;
kdo ne - hledá důvod.

Ze dvou možností často volím tu třetí.
Návrat nahoru
Zobrazit informace o autorovi Odeslat soukromou zprávu
xsc



Založen: Sep 25, 2014
Příspěvky: 8317

PříspěvekZaslal: pá leden 10 2025, 19:28    Předmět: Citovat

Vzhledem k tomu, že se mu ten signál prakticky ztrácí, porovnání uchem je plně postačující. On neřeší, jestli má stereováhu přesně v nule nebo pár stupňů kolem. 3dB rozdíl už rozhodně pozná.
Návrat nahoru
Zobrazit informace o autorovi Odeslat soukromou zprávu
PotPalo



Založen: May 13, 2009
Příspěvky: 5774
Bydliště: BA-Petržalka :(

PříspěvekZaslal: so leden 11 2025, 3:11    Předmět: Citovat

Ale on sa mu ten signál práve nestráca, čo by sa mal, keď je balance vytočené do krajnej polohy. Ako písal, má tam rovnakú úroveň na oboch kanáloch. Balance skrátka na jednej strane nebalancuje.

Keď správne rozumiem schéme, tak výstupy 9 a 16 sú už po aplikovaní balance. Tam by mala byť úroveň zvukového signálu už ovplyvnená polohou potenciometru Balance. Pokiaľ je tento v krajnej polohe, jeden zo signálov by mal byť utlmený na nulu. Zameral by som sa na vstup 12. Keď Us je +15V, tak pri odporoch 1,5k a 5k (10k/2) by tam malo byť v krajnej polohe 11,5V alebo 0V (podľa toho ktorý kraj), pokiaľ to vstup 12 neťahá dolu.

Je to určite schéma od toho? Nevidím tam potenciometre výšky a hĺbky.

Inak v týchto prístrojoch odchádzali do skratu aj keramické kondenzátory. Pozrel by som teda aj tie oddeľovacie na vstupe do IO, pre istotu.

_________________
Globálne otepľovanie je spôsobené masívnou zástavbou a rúbaním storočných stromov. Kamene namiesto trávy tiež prispievajú k otepľovaniu.
Návrat nahoru
Zobrazit informace o autorovi Odeslat soukromou zprávu Odeslat e-mail
JirkaZ



Založen: Feb 26, 2021
Příspěvky: 3626

PříspěvekZaslal: so leden 11 2025, 13:01    Předmět: Citovat

PotPalo napsal(a):

Je to určite schéma od toho? Nevidím tam potenciometre výšky a hĺbky

To dělá sousední blok s A274D (TCA740A).

_________________
Kdo chce, hledá způsob;
kdo ne - hledá důvod.

Ze dvou možností často volím tu třetí.
Návrat nahoru
Zobrazit informace o autorovi Odeslat soukromou zprávu
Zobrazit příspěvky z předchozích:   
Přidat nové téma   Zaslat odpověď       Obsah fóra Diskuzní fórum Elektro Bastlírny -> Opravy a restaurování starých elektropřístrojů Časy uváděny v GMT + 1 hodina
Strana 1 z 1

 
Přejdi na:  
Nemůžete odesílat nové téma do tohoto fóra.
Nemůžete odpovídat na témata v tomto fóru.
Nemůžete upravovat své příspěvky v tomto fóru.
Nemůžete mazat své příspěvky v tomto fóru.
Nemůžete hlasovat v tomto fóru.
Nemůžete připojovat soubory k příspěvkům
Můžete stahovat a prohlížet přiložené soubory

Powered by phpBB © 2001, 2005 phpBB Group
Forums ©
Nuke - Elektro Bastlirna

Informace na portálu Elektro bastlírny jsou prezentovány za účelem vzdělání čtenářů a rozšíření zájmu o elektroniku. Autoři článků na serveru neberou žádnou zodpovědnost za škody vzniklé těmito zapojeními. Rovněž neberou žádnou odpovědnost za případnou újmu na zdraví vzniklou úrazem elektrickým proudem. Autoři a správci těchto stránek nepřejímají záruku za správnost zveřejněných materiálů. Předkládané informace a zapojení jsou zveřejněny bez ohledu na případné patenty třetích osob. Nároky na odškodnění na základě změn, chyb nebo vynechání jsou zásadně vyloučeny. Všechny registrované nebo jiné obchodní známky zde použité jsou majetkem jejich vlastníků. Uvedením nejsou zpochybněna z toho vyplývající vlastnická práva. Použití konstrukcí v rozporu se zákonem je přísně zakázáno. Vzhledem k tomu, že původ předkládaných materiálů nelze žádným způsobem dohledat, nelze je použít pro komerční účely! Tento nekomerční server nemá z uvedených zapojení či konstrukcí žádný zisk. Nezodpovídáme za pravost předkládaných materiálů třetími osobami a jejich původ. V případě, že zjistíte porušení autorského práva či jiné nesrovnalosti, kontaktujte administrátory na diskuzním fóru EB.


PHP-Nuke Copyright © 2005 by Francisco Burzi. This is free software, and you may redistribute it under the GPL. PHP-Nuke comes with absolutely no warranty, for details, see the license.
Čas potřebný ke zpracování stránky 0.43 sekund