Vítejte na Elektro Bastlírn?
Nuke - Elektro Bastlirna
  Vytvořit účet Hlavní · Fórum · DDump · Profil · Zprávy · Hledat na fóru · Příspěvky na provoz EB

Vlákno na téma KORONAVIRUS - nutná registrace


Nuke - Elektro Bastlirna: Diskuzní fórum

 FAQFAQ   HledatHledat   Uživatelské skupinyUživatelské skupiny   ProfilProfil   Soukromé zprávySoukromé zprávy   PřihlášeníPřihlášení 

Analogový časovač náhrada 4538
Jdi na stránku 1, 2  Další
 
Přidat nové téma   Zaslat odpověď       Obsah fóra Diskuzní fórum Elektro Bastlírny -> Řešení problémů s různými konstrukcemi
Zobrazit předchozí téma :: Zobrazit následující téma  
Autor Zpráva
HF_Tech



Založen: Apr 25, 2022
Příspěvky: 1921

PříspěvekZaslal: út září 24 2024, 8:42    Předmět: Analogový časovač náhrada 4538 Citovat

Je nějaký analogový brouk, kterým by se nechal nahradit časovač 4538? Potřebuji čas nastavitelný poťákem v rozsahu 10s až 15minut, aby to s teplotou moc necouralo. Pro 4538 vychází kondík 470uF a s elektrolytem to není žádná hitparáda. Nemusí to být extra přesné, ale nastavený čas by to mělo držet i při kolísání teploty.
Spouští se to hranou, další hrana prodlouží čas. Napájení může být cokoliv od 3 do 20VDC, to se snadno přizpůsobí.
Uživatel je stará konzerva a nechce mikroprocesor. Digitální časovač s čítačem zase vychází až moc složitě.
Návrat nahoru
Zobrazit informace o autorovi Odeslat soukromou zprávu
Milan_F



Založen: Oct 03, 2005
Příspěvky: 1772
Bydliště: nedaleko Humpolce

PříspěvekZaslal: út září 24 2024, 9:00    Předmět: Citovat

4541
Návrat nahoru
Zobrazit informace o autorovi Odeslat soukromou zprávu
HF_Tech



Založen: Apr 25, 2022
Příspěvky: 1921

PříspěvekZaslal: út září 24 2024, 9:10    Předmět: Citovat

4541 mi ne úplně vyhovuje. Potřeboval bych něco, kde potenciometr pro nastavení času je jedním koncem připojen na GND nebo kladné napájení.
Možná udělat oscilátor jiným broukem a do 4541 jen poslat hodiny.
Jinak je to funkčně asi OK.
Návrat nahoru
Zobrazit informace o autorovi Odeslat soukromou zprávu
EKKAR



Založen: Mar 16, 2005
Příspěvky: 34976
Bydliště: Česká Třebová, JN89FW21

PříspěvekZaslal: út září 24 2024, 9:41    Předmět: Citovat

CMOSovej 7555.
_________________
Nasliněný prst na svorkovnici domovního rozvaděče: Jó, paninko, máte tam ty Voltíky všecky...
A kutilmile - nelituju tě Mr. Green Mr. Green !!!
Návrat nahoru
Zobrazit informace o autorovi Odeslat soukromou zprávu Odeslat e-mail
eleferner



Založen: Jun 04, 2016
Příspěvky: 850
Bydliště: Brno

PříspěvekZaslal: út září 24 2024, 10:12    Předmět: Citovat

Na tyhle ucely se sveho casu pouzival D355D s delickou D351D. Neslo by to udelat podobne? Treba s CMOS 4060?
Návrat nahoru
Zobrazit informace o autorovi Odeslat soukromou zprávu
masar



Založen: Dec 03, 2005
Příspěvky: 13949

PříspěvekZaslal: út září 24 2024, 10:19    Předmět: Citovat

HF_Tech napsal(a):
Pro 4538 vychází kondík 470uF a s elektrolytem to není žádná hitparáda...
Uživatel je stará konzerva a nechce mikroprocesor. Digitální časovač s čítačem zase vychází až moc složitě.
4541 je přece to, co "vychází až moc složitě", procesor nee, takže z toho mi logicky vychází ta "žádná hitparáda" s 4538/CD14538BE jako daň za konzervatismus.
Pokud ta "konzerva" nechce používat klasické kuchyňské "minutky", pak řešení s procesorem je jednoduché, relativně přesné a komfortní.
Wink
Návrat nahoru
Zobrazit informace o autorovi Odeslat soukromou zprávu Odeslat e-mail
HF_Tech



Založen: Apr 25, 2022
Příspěvky: 1921

PříspěvekZaslal: út září 24 2024, 14:31    Předmět: Citovat

masar: To je právě problém, že uživatel je podobná konzerva jako Ekkar vs Arduino. Stačil by ATTiny10 + poťák a je to. Ale to je moc jednoduché.
U té 7555 nebo 4538 je problém s nějakým rozumným rozdělením stupnice, aby šly rozumně nastavit malé časy. Zkusil jsem s 4538 upravit průběh poťáku na exponenciálu, ale pocitově to není ono.
Návrat nahoru
Zobrazit informace o autorovi Odeslat soukromou zprávu
rnbw



Založen: Mar 21, 2006
Příspěvky: 36978
Bydliště: Bratislava

PříspěvekZaslal: út září 24 2024, 14:34    Předmět: Citovat

Daj tam dva potaky: minuty a sekundy.
Návrat nahoru
Zobrazit informace o autorovi Odeslat soukromou zprávu
masar



Založen: Dec 03, 2005
Příspěvky: 13949

PříspěvekZaslal: út září 24 2024, 15:40    Předmět: Citovat

HF_Tech napsal(a):
...U té 7555 nebo 4538 je problém s nějakým rozumným rozdělením stupnice, aby šly rozumně nastavit malé časy. Zkusil jsem s 4538 upravit průběh poťáku na exponenciálu, ale pocitově to není ono.
Ten problém je u všech řešeních s potenciometrem stejný. Jde o poměr přeladění cca 1:90 (10s÷900s).
Je třeba použít logaritmický průběh pro stupnici (vlevo 10s, vpravo 15min.) a ještě lépe ve dvou rozsazích.
Wink
Návrat nahoru
Zobrazit informace o autorovi Odeslat soukromou zprávu Odeslat e-mail
Celeron



Založen: Apr 02, 2011
Příspěvky: 20218
Bydliště: Nový Bydžov

PříspěvekZaslal: út září 24 2024, 16:25    Předmět: Citovat

No a co použít časovač ICM7217 od Intersilu? Čas se nastaví na BCD přepínačích a stiskne start. Pak to sepne nebo rozepne relé. Může to mít i displej kde to ukazuje čas. Blbý je, že se musí čas přepočítat a nastavit v sekundách.
_________________
Jirka

Proč mi nemůže všechno chodit hned ?!!
Návrat nahoru
Zobrazit informace o autorovi Odeslat soukromou zprávu
Hill
Administrátor


Založen: Sep 10, 2004
Příspěvky: 20988
Bydliště: Jičín, Český ráj

PříspěvekZaslal: út září 24 2024, 16:56    Předmět: Citovat

masar napsal(a):
...Ten problém je u všech řešeních s potenciometrem stejný. Jde o poměr přeladění cca 1:90 (10s÷900s).
Je třeba použít logaritmický průběh pro stupnici (vlevo 10s, vpravo 15min.) a ještě lépe ve dvou rozsazích.

U časovače asi záleží na opakovatelnosti nastavení (podobně, jako například u RC generátoru), tím je daná i tolerance. Těžko se dostaneš s běžně dostupným potenciometrem pod nějakých 5 % chyby, takže například nastavení přesně 227 s patří do říše pohádek. Na ten rozsah podle mne stačí obyčejný logaritmický potenciometr 50 dB.
Návrat nahoru
Zobrazit informace o autorovi Odeslat soukromou zprávu
masar



Založen: Dec 03, 2005
Příspěvky: 13949

PříspěvekZaslal: st září 25 2024, 11:00    Předmět: Citovat

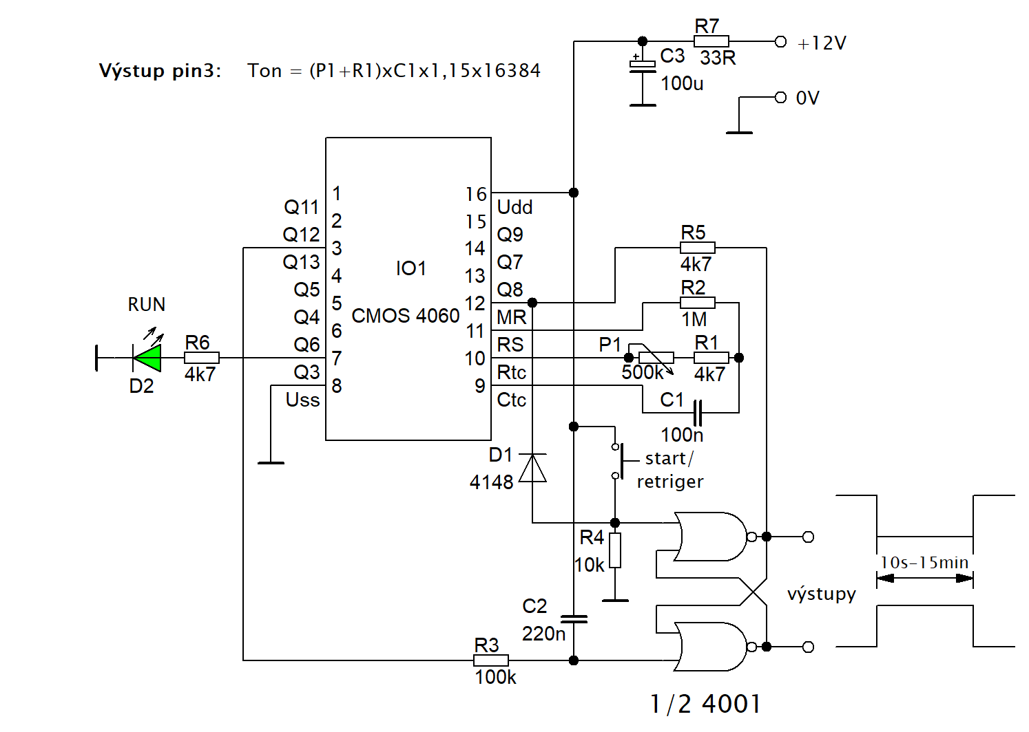
Problematika dlouhých časů se na fóru řešila několikrát, stačí použít tlačítko.
Pěkné řešení s procesorem je např. tady, stačí jen trochu upravit kód.
Řešení bez procesoru je možné i s obvodem 4060. Přikládám v příloze.
Wink



spínač 40602.png
 Komentář:
 Velikost:  55.62 kB
 Zobrazeno:  79 krát

spínač 40602.png


Návrat nahoru
Zobrazit informace o autorovi Odeslat soukromou zprávu Odeslat e-mail
HF_Tech



Založen: Apr 25, 2022
Příspěvky: 1921

PříspěvekZaslal: pá září 27 2024, 12:14    Předmět: Citovat

Tak to vyhrál TPL5010
Návrat nahoru
Zobrazit informace o autorovi Odeslat soukromou zprávu
masar



Založen: Dec 03, 2005
Příspěvky: 13949

PříspěvekZaslal: pá září 27 2024, 13:34    Předmět: Citovat

A nakreslíš nám to?
Wink
Návrat nahoru
Zobrazit informace o autorovi Odeslat soukromou zprávu Odeslat e-mail
HF_Tech



Založen: Apr 25, 2022
Příspěvky: 1921

PříspěvekZaslal: pá září 27 2024, 15:41    Předmět: Citovat

https://www.ti.com/lit/ds/symlink/tpl5010.pdf
Figura 11 a 15

Brouci budou koncem příštího týdne, tak to testnu a snad nebude nějaká moc velká blamáž Cool
Návrat nahoru
Zobrazit informace o autorovi Odeslat soukromou zprávu
Zobrazit příspěvky z předchozích:   
Přidat nové téma   Zaslat odpověď       Obsah fóra Diskuzní fórum Elektro Bastlírny -> Řešení problémů s různými konstrukcemi Časy uváděny v GMT + 1 hodina
Jdi na stránku 1, 2  Další
Strana 1 z 2

 
Přejdi na:  
Nemůžete odesílat nové téma do tohoto fóra.
Nemůžete odpovídat na témata v tomto fóru.
Nemůžete upravovat své příspěvky v tomto fóru.
Nemůžete mazat své příspěvky v tomto fóru.
Nemůžete hlasovat v tomto fóru.
Nemůžete připojovat soubory k příspěvkům
Můžete stahovat a prohlížet přiložené soubory

Powered by phpBB © 2001, 2005 phpBB Group
Forums ©
Nuke - Elektro Bastlirna

Informace na portálu Elektro bastlírny jsou prezentovány za účelem vzdělání čtenářů a rozšíření zájmu o elektroniku. Autoři článků na serveru neberou žádnou zodpovědnost za škody vzniklé těmito zapojeními. Rovněž neberou žádnou odpovědnost za případnou újmu na zdraví vzniklou úrazem elektrickým proudem. Autoři a správci těchto stránek nepřejímají záruku za správnost zveřejněných materiálů. Předkládané informace a zapojení jsou zveřejněny bez ohledu na případné patenty třetích osob. Nároky na odškodnění na základě změn, chyb nebo vynechání jsou zásadně vyloučeny. Všechny registrované nebo jiné obchodní známky zde použité jsou majetkem jejich vlastníků. Uvedením nejsou zpochybněna z toho vyplývající vlastnická práva. Použití konstrukcí v rozporu se zákonem je přísně zakázáno. Vzhledem k tomu, že původ předkládaných materiálů nelze žádným způsobem dohledat, nelze je použít pro komerční účely! Tento nekomerční server nemá z uvedených zapojení či konstrukcí žádný zisk. Nezodpovídáme za pravost předkládaných materiálů třetími osobami a jejich původ. V případě, že zjistíte porušení autorského práva či jiné nesrovnalosti, kontaktujte administrátory na diskuzním fóru EB.


PHP-Nuke Copyright © 2005 by Francisco Burzi. This is free software, and you may redistribute it under the GPL. PHP-Nuke comes with absolutely no warranty, for details, see the license.
Čas potřebný ke zpracování stránky 0.18 sekund