Vítejte na Elektro Bastlírn?
Nuke - Elektro Bastlirna
  Vytvořit účet Hlavní · Fórum · DDump · Profil · Zprávy · Hledat na fóru · Příspěvky na provoz EB

Vlákno na téma KORONAVIRUS - nutná registrace


Nuke - Elektro Bastlirna: Diskuzní fórum

 FAQFAQ   HledatHledat   Uživatelské skupinyUživatelské skupiny   ProfilProfil   Soukromé zprávySoukromé zprávy   PřihlášeníPřihlášení 

Zesilovač - shořelé tranzistory? Náhrada
Jdi na stránku 1, 2, 3, 4  Další
 
Přidat nové téma   Zaslat odpověď       Obsah fóra Diskuzní fórum Elektro Bastlírny -> Řešení problémů s různými konstrukcemi
Zobrazit předchozí téma :: Zobrazit následující téma  
Autor Zpráva
lukeB



Založen: Aug 17, 2024
Příspěvky: 35

PříspěvekZaslal: st září 04 2024, 7:42    Předmět: Zesilovač - shořelé tranzistory? Náhrada Citovat

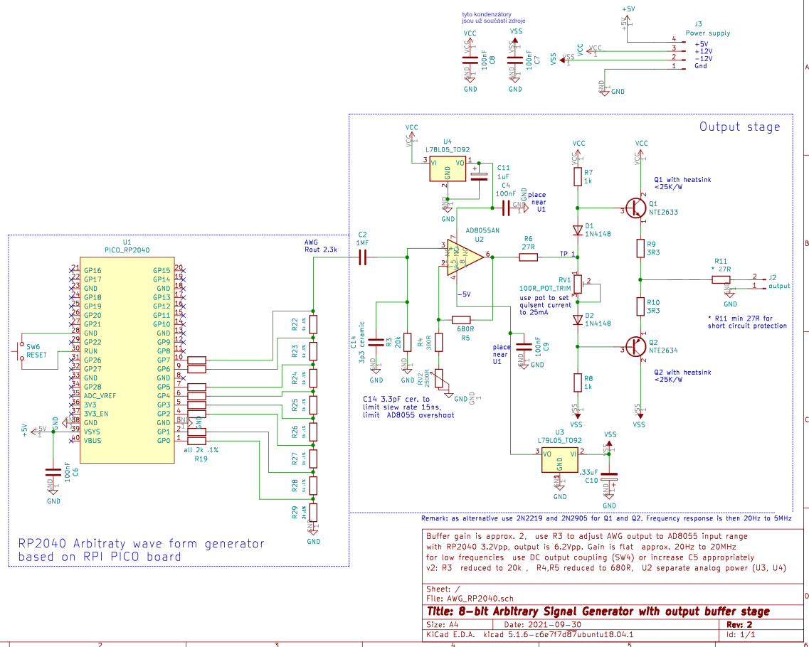
Postavil jsem tohle: https://www.instructables.com/Poor-Mans-Waveform-Generator-Based-on-RP2040-Raspb/ jen bez displeje.

Co je cílem: generátor libovolných vln, především hranatých (square waves). Z Raspberry leze Vpp 3,32 V, zesilovač z návodu z toho má udělat 6,3 V, já chci 8 V, proto jsem přidal potenciometr na gain rezistor, že to trochu přikouřím. Malá impedance na výstupu. Pěkně ostré hranaté vlny (což ten ten opamp dává opravdu dobře). Stačí mi já nevím, do 2 MHz, brutál vysoké frekvence neřeším.

Někteří zde radili, ať se na to vykašlu a postavím něco jiného, já ale nedokážu obvody konstruovat, ale jen sestavit dle návodu, což jsem provedl. Zapnu to a funguje to, sláva! Měl jsem k tomu nějaký spínaný zdroj, který převádí 5V na +12V a -12 V. Nicméně rušení ze spínaného zdroje bylo jasně patrné na signálu a krom toho se mi zdálo, že ten zdroj to neutáhne (na jeho výstupu bylo reálně při zátěži cca 6 V a ne 12 V). Že spínaný zdroj to bude rušit bylo předem jasné, měl jsem po ruce už připravený lineární zdroj (trafo z 220V a obvod s LM317 a LM337). Takže jsem ho k tomu připojil a nic, nefunguje to. Dobrá, dávám zpátky spínaný zdroj a zas nic. Přestalo to fungovat.

Rád bych přišel na to, proč. Zde jsou moje hypotézy. Vzpomněl jsem si, že při prvním zapnutí a fungování tranzistory hřály tak, že jsem se málem o ně spálil. Autor návodu použil NTE2633 a NTE2634 (dnes nesehnatelné), které jsou v takovém tom pouzdru na 1 šroubek s velkýma chladičema. Napsal tam, že se dají použít i 2N2219 a 2N2905, což jsou běžná plechová kulatá pouzdra, tak jsem použil ty a na každý jsem dal malinký chladič 1x1x1 cm. Hypotéza je, jestli se náhodou ty tranzistory nespálily. Když teď dám na spodní (PNP) tranzistor diodový bzučák na kolektor a emitor, pípá ať ho dám jak chci a ukazuje .004 (pozn: tranzistory jsou stále připájené v obvodu). U horního NPN tranzistoru pípá spojení báze-kolektor v obou směrech (.0150 a .136). Co by ještě mohlo být odpáleného? Spodní dioda je OK. Horní v jednom směru OK, ale v druhém, kdy nemá ukazovat nic, ukazuje něco jako 1.600. Že by taky v loji? Opamp vypadá, že funguje, ale na výstupu divný zub dole (viz nákres). Taky jsem zkusil dát jednu nohu osciloskopu na GND a druhou chodit po cestě toho signálu, přikládám nákres. Do tranzistorů to nějak jde, po nich mrtvo. Zde moje otázky, byl-li by někdo tak laskav a pomohl. (Mám to napájené napevno na prototypovací desce, komplet překopání né)

1) Ty tranzistory asi tak jako tak vyměním, že. Je nějaký návrh na lepší náhradu za NTE2633 a NTE2634 z původního návodu? Něco co vydrží a dá se k tomu přidělat pořádný chladič? (jaký tranzistor a jaký chladič?)

2) Co ten zub na výstupu z opampu? Je to normální? Nespálil jsem to náhodou?

3) Chtěl bych zachovat DC složku, což autor návodu tvrdí, že by mělo fungovat. Přesto hned na vstupu zesilovače má kondenzátor (C2, 1 MF), který to posune, takže to lítá kolem nuly. Eeeee mám ten kond vyhodit nebo co? Jak to ten autor asi myslel? Třeba se to spraví někde dál v obvodu, já tomu moc nerozumím.

4) Asi vyměním i tu podezřelou diodu, že.

EDIT: proudy mají být malé, vždyť je tam nastavení na klidový proud 25mA. Víc vůbec nepotřebuju.



forum_schema.png
 Komentář:
 Velikost:  230.33 kB
 Zobrazeno:  166 krát

forum_schema.png



forum_signal.png
 Komentář:
 Velikost:  171.71 kB
 Zobrazeno:  96 krát

forum_signal.png


Návrat nahoru
Zobrazit informace o autorovi Odeslat soukromou zprávu
samponek



Založen: May 11, 2015
Příspěvky: 3907

PříspěvekZaslal: st září 04 2024, 8:18    Předmět: Citovat

Dal bych tam 2SA2210/2SC6082 nebo 2SA2222/2SC6144. Proudově a ft jsou v pohodě až na vyšší kapacitu Ccb, ale do těch 2MHz to ještě projde a dají se lehko sehnat.
Koncák bych zapojil jinak, chybí tam zpětná vazba.
Výkus dole je že to jde do zkratu do proraženého tranzistoru.
Při napájení spínanými zdroji musí být v sérii tlumivky, filtry, u mikročipu aspoň integrační článek, jinak bude signál obsahovat artefakty.
Návrat nahoru
Zobrazit informace o autorovi Odeslat soukromou zprávu
HF_Tech



Založen: Apr 25, 2022
Příspěvky: 1877

PříspěvekZaslal: st září 04 2024, 9:33    Předmět: Citovat

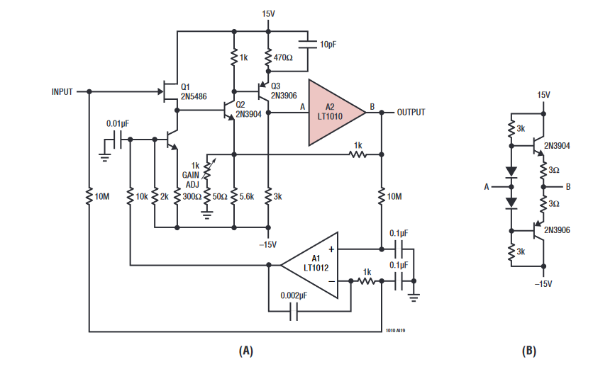
Schéma pro inspiraci, jaxe to má dělat. Místo LT1010 se osadí dvojice tranzistorů na obrázku vpravo (B). Zapojení vyžaduje určitou kultůru montáže.


Zesík.png
 Komentář:
 Velikost:  47.96 kB
 Zobrazeno:  90 krát

Zesík.png


Návrat nahoru
Zobrazit informace o autorovi Odeslat soukromou zprávu
DukeNuke



Založen: Apr 02, 2018
Příspěvky: 1834

PříspěvekZaslal: st září 04 2024, 10:27    Předmět: Citovat

Tranzistory i diody změřit vypájené obyčejným ohmmetrem. Postup třeba zde
Vypájet R6 a zkontrolovat osciloskopem výstup na operáku a hned budeš vědět, jestli je ok. případně ho zkusit zatížit nějaký odporem proti zemi.
Autor nic takového, co ty zamýšlíš nepopisuje. Už z hlediska konstrukce je to nesmysl, jeden z těch trandů bybyl prakticky pořád otevřen a to by ho stálo život. On tam píše o možnosti ss/st výstupu, a to je na jeho schématu naznačeno kondenzátorem na výstupu s možností jeho zkratování pomocí spínače. Na tom, co jsi dodal to chybí.
To mě přívádí k dotazu, co to má vlastně dělat. Jestli to má někam sypat obdélník, pak by daleko jednodušší řešení postačoval 555 s eventuálním posílení výstupu výkonovým fetem.
Návrat nahoru
Zobrazit informace o autorovi Odeslat soukromou zprávu
lukeB



Založen: Aug 17, 2024
Příspěvky: 35

PříspěvekZaslal: st září 04 2024, 10:58    Předmět: Citovat

Díky za super návod z Youtube, konečně jsem to pochopil. Možnost ss/st výstupu popisuje autor jako "Output switch for AC/DC coupling". Já tomu moc nerozumím, budu rád za objasnění. Já bych rád dosáhl stavu, aby když do toho například pustím vlnu 0 až 3 V, aby na výstupu zůstalo 0 až 8V (teda aby se to nezměnilo na +4V až -4V, čili aby byl zachován vertikální offset vlny). Pochopil jsem to tak, že když se na výstupu zkratuje ten kondenzátor, bude to tak, jak chci (DC coupling). Pokud tam ale bude navíc ten kondenzátor, tak se vlna vystředí kolem nuly, což nechci (AC coupling). Tudíž jsem kondenzátor vyhodil. Možná jsem to ale pochopil špatně (?). Měl by to být generátor libovolných vln (ovládaný z PC přes mikrokontrolér), vlny generuju na Raspberrry, to není problém, ale k tomu taky zesilovač.

Odstraněna citace předcházejícího příspěvku, viz bod 4f "Pravidel". jimirek
Návrat nahoru
Zobrazit informace o autorovi Odeslat soukromou zprávu
lukeB



Založen: Aug 17, 2024
Příspěvky: 35

PříspěvekZaslal: st září 04 2024, 11:19    Předmět: Citovat

samponek napsal(a):
Dal bych tam 2SA2210/2SC6082 nebo 2SA2222/2SC6144.
Moc díky. GME nemá, ale Mouser má 2SA2210-1E/2SC6082-1E nebo 2SA2222SG/2SC6144SG, je to OK? Mě vždycky děsí ty přidané písmenka na konci. Koukal jsem na to, jeden ten tranzistor má "Chlazený výkon 30 W" a druhý třeba jen 2 W. Znamená to něco, nebo je to problém? Já jen vzhledem k tomu, že se mi to už podařilo přehřát.
Návrat nahoru
Zobrazit informace o autorovi Odeslat soukromou zprávu
DukeNuke



Založen: Apr 02, 2018
Příspěvky: 1834

PříspěvekZaslal: st září 04 2024, 11:39    Předmět: Citovat

Pojem "Output switch for AC/DC coupling" se týká vazby na výstupu. Tato vazba je buď stejnosměrná (bez kondenzátoru), nebo střídavá (s kondenzátorem). A ne, nebude tam 0~8V, ale -4~+4V.
Správně jsi psal, že pokud odstraníš C2, pak by tam bylo 0~8V, jenže ne při této konstrukci. To by se muselo celé předělat.
Návrat nahoru
Zobrazit informace o autorovi Odeslat soukromou zprávu
lukeB



Založen: Aug 17, 2024
Příspěvky: 35

PříspěvekZaslal: st září 04 2024, 11:43    Předmět: Citovat

DukeNuke napsal(a):
...pokud odstraníš C2, pak by tam bylo 0~8V, jenže ne při této konstrukci. To by se muselo celé předělat.
Tak to jsem v háji, dalo by se to nějak minimálně upravit, aby to dodržovalo vertikální posun vlny, který si nastavím v generátoru (Raspberry Pi Pico)?
Návrat nahoru
Zobrazit informace o autorovi Odeslat soukromou zprávu
lukeB



Založen: Aug 17, 2024
Příspěvky: 35

PříspěvekZaslal: st září 04 2024, 11:45    Předmět: Citovat

DukeNuke napsal(a):
Pojem "Output switch for AC/DC coupling" se týká vazby na výstupu. Tato vazba je buď stejnosměrná (bez kondenzátoru), nebo střídavá (s kondenzátorem). A ne, nebude tam 0~8V, ale -4~+4V.
Já tomu furt nerozumím. K čemu tam teda má autor přepínač, že buď tam vřadíme kondenzátor nebo jedem napřímo...pokud v obou případech z toho vyleze -4~+4V? Asi nechápu rozdíl, nebo co to vůbec znamená stejnosměrná nebo střídavá vazba. Já si na tom Raspberry nakreslím cokoliv, žejo. Hranu, sinusovku, co chci. A taky si jí můžu posunout skoro libovolně nahoru a dolu. Čili vytvořím nějaký DC posun a ten bych rád zachoval i na výstupu ze zesilovače, asi tak. Ten DC posun vidím na oscilockopu, když ho mám přepnutý na DC, ale ne když ho přepnu na AC, tam se to tváří že to lítá kolem nuly. Myslel jsem si, že ten zesik bude fungovat podobně, že AC coupling to vystředí kolem nuly, ale DC coupling zachová vetikální posun vlny.
Návrat nahoru
Zobrazit informace o autorovi Odeslat soukromou zprávu
DukeNuke



Založen: Apr 02, 2018
Příspěvky: 1834

PříspěvekZaslal: st září 04 2024, 12:02    Předmět: Citovat

K té vazbě - typický SE zesilovač. Na přiloženém schémátku je tranzistor v SE zapojení. Na výstupu je zatěžovací odpor 10k a je oddělen kondenzátorem 10uF. Jde tedy o střídavou vazbu. A oddělen být musí, protože kdybys ten zatěžovací odpor připojil přímo, pak bys změnil stejnosměrné nastavení pracovního bodu tranzistoru a nefungovalo by to správně.


SE.jpg
 Komentář:
 Velikost:  20 kB
 Zobrazeno:  60 krát

SE.jpg


Návrat nahoru
Zobrazit informace o autorovi Odeslat soukromou zprávu
DukeNuke



Založen: Apr 02, 2018
Příspěvky: 1834

PříspěvekZaslal: st září 04 2024, 12:13    Předmět: Citovat

A proto jsem se ptal, co to má vlastně dělat. Protože přípravek byl konstruován jako zdroj signálu pro opravu elektronkových zesilovačů. A každému zesilovačí "lítá" signál kolem nuly. Přivedením ss napětí na mřížku elektronky sice nezpůsobíš škodu, ale ujede ti pracovní bod a nebude to dělat to, co má.
nemluvě o tom, že na vstupu takového zesilovače bývá kondenzátor, takže by se tam ss napětí stejně nedostalo.
A jak jsem už psal, pokud požaduješ to, co požaduješ, pak se to bude muset vyřešit jinak.
Návrat nahoru
Zobrazit informace o autorovi Odeslat soukromou zprávu
lukeB



Založen: Aug 17, 2024
Příspěvky: 35

PříspěvekZaslal: st září 04 2024, 12:23    Předmět: Citovat

DukeNuke napsal(a):
...pak se to bude muset vyřešit jinak.
Já teď vidím, že ten DC offset (posun vlny nahoru-dolů) se řeší v diskuzi pod návodem. Je to zrada, protože na displeji to má normálně jako funkci (a Raspberry samotné to hezky posunuje) Rolling Eyes . Návrh autora je toto (strojový překlad): "Pro nastavení stejnosměrného offsetu výstupu můžete na vstup přidat zdroj stejnosměrného proudu. Protože zpětnovazební smyčka U2 (R4,R5) musí mít nízkou impedanci, přidal bych na neinvertující vstup U2 stejnosměrný offset. Protože U2 má zesílení 2 a vstupní impedanci 10MOhm, zkuste pro plný offsetový výkyv použít odporovou síť 100k rezistoru na +5V v sérii s 100k potenciometrem v sérii s 100k rezistorem na -5V a střed potenciometru připojte na pin3 U2 (viz obrázek). Pokud potřebujete menší rozsah nastavení, snižte hodnotu potenciometru. Tato změna má určitý vliv na hf výkon, ale záleží na tom, zda je to pro váš návrh důležité nebo ne." No, tak toho jsem si při prvotním studiu návodu nevšiml. Jeho schémátko je snadno realizovatelné. Dává to smysl, a dokážu dostat na výstupu kupříkladu vlny 0 až něco?

EDIT: autor navrhuje 100k, 100k, 100k, co kdybych použil 10k, 100k potenciometr a 10k? Aby se zas moc nezvedla impedance.



forum_uprava_na_dc_posun_vln.jpg
 Komentář:
 Velikost:  46.1 kB
 Zobrazeno:  65 krát

forum_uprava_na_dc_posun_vln.jpg


Návrat nahoru
Zobrazit informace o autorovi Odeslat soukromou zprávu
samponek



Založen: May 11, 2015
Příspěvky: 3907

PříspěvekZaslal: st září 04 2024, 14:23    Předmět: Citovat

2W je samotný a 30W bude s chlazením.
Návrat nahoru
Zobrazit informace o autorovi Odeslat soukromou zprávu
masar



Založen: Dec 03, 2005
Příspěvky: 13900

PříspěvekZaslal: st září 04 2024, 17:47    Předmět: Citovat

lukeB napsal(a):
...autor navrhuje 100k, 100k, 100k, co kdybych použil 10k, 100k potenciometr a 10k? Aby se zas moc nezvedla impedance.
V krajních polohách potenciometru se více zatíží výstup z pica (10k║R3), tzn. poklesne amplituda.
citace:
Z Raspberry leze Vpp 3,32 V, zesilovač z návodu z toho má udělat 6,3 V, já chci 8 V, proto jsem přidal potenciometr na gain rezistor, že to trochu přikouřím.
Chtít můžeš, ale AD8055 těžko přenese větší vstupní napětí, než +3.2/-3.2V.
edit:
Stejně tak rozsah výstupního napětí je max. +3.2/-3.2V, tzn. 6.4Všš a při zátěži ještě méně (kvůli tomu autor zatížil vstup odporem R3=20k, aby snížil rozkmit vstupního a tím i výstupního napětí).
Wink


Naposledy upravil masar dne čt září 05 2024, 8:10, celkově upraveno 1 krát.
Návrat nahoru
Zobrazit informace o autorovi Odeslat soukromou zprávu Odeslat e-mail
lukeB



Založen: Aug 17, 2024
Příspěvky: 35

PříspěvekZaslal: čt září 05 2024, 7:56    Předmět: Citovat

Už mi trochu dochází, že udělat DC posun před vstupem do opampu je asi krávovina. Nu dobrá, můžu udělat odporový dělič na úplném výstupu ze zesilovače? Řekněme hypoteticky, že mi z toho leze nějaká vlna, sinusovka nebo hranatá třeba +3 V až -3 V a já chci abych místo toho na výstupu měl tu samou vlnu, ale třeba 0 až 6V.

K dispozici mám output signálu, GND. A ze zdroje +12V a -12 V. Tak co teď, mám ten dělič zapojit mezi +12V a -12 V nebo mezi +12 V a GND? A asi to budou 2 rezistory a uprostřed potenciometr, že, ale jak velké mám zvolit?
Návrat nahoru
Zobrazit informace o autorovi Odeslat soukromou zprávu
Zobrazit příspěvky z předchozích:   
Přidat nové téma   Zaslat odpověď       Obsah fóra Diskuzní fórum Elektro Bastlírny -> Řešení problémů s různými konstrukcemi Časy uváděny v GMT + 1 hodina
Jdi na stránku 1, 2, 3, 4  Další
Strana 1 z 4

 
Přejdi na:  
Nemůžete odesílat nové téma do tohoto fóra.
Nemůžete odpovídat na témata v tomto fóru.
Nemůžete upravovat své příspěvky v tomto fóru.
Nemůžete mazat své příspěvky v tomto fóru.
Nemůžete hlasovat v tomto fóru.
Nemůžete připojovat soubory k příspěvkům
Můžete stahovat a prohlížet přiložené soubory

Powered by phpBB © 2001, 2005 phpBB Group
Forums ©
Nuke - Elektro Bastlirna

Informace na portálu Elektro bastlírny jsou prezentovány za účelem vzdělání čtenářů a rozšíření zájmu o elektroniku. Autoři článků na serveru neberou žádnou zodpovědnost za škody vzniklé těmito zapojeními. Rovněž neberou žádnou odpovědnost za případnou újmu na zdraví vzniklou úrazem elektrickým proudem. Autoři a správci těchto stránek nepřejímají záruku za správnost zveřejněných materiálů. Předkládané informace a zapojení jsou zveřejněny bez ohledu na případné patenty třetích osob. Nároky na odškodnění na základě změn, chyb nebo vynechání jsou zásadně vyloučeny. Všechny registrované nebo jiné obchodní známky zde použité jsou majetkem jejich vlastníků. Uvedením nejsou zpochybněna z toho vyplývající vlastnická práva. Použití konstrukcí v rozporu se zákonem je přísně zakázáno. Vzhledem k tomu, že původ předkládaných materiálů nelze žádným způsobem dohledat, nelze je použít pro komerční účely! Tento nekomerční server nemá z uvedených zapojení či konstrukcí žádný zisk. Nezodpovídáme za pravost předkládaných materiálů třetími osobami a jejich původ. V případě, že zjistíte porušení autorského práva či jiné nesrovnalosti, kontaktujte administrátory na diskuzním fóru EB.


PHP-Nuke Copyright © 2005 by Francisco Burzi. This is free software, and you may redistribute it under the GPL. PHP-Nuke comes with absolutely no warranty, for details, see the license.
Čas potřebný ke zpracování stránky 0.17 sekund