Vítejte na Elektro Bastlírn?
Nuke - Elektro Bastlirna
  Vytvořit účet
Hlavní · Fórum · DDump · Profil · Zprávy · Hledat na fóru


Nuke - Elektro Bastlirna: Diskuzní fórum

 FAQFAQ   HledatHledat   Uživatelské skupinyUživatelské skupiny   ProfilProfil   Soukromé zprávySoukromé zprávy   PřihlášeníPřihlášení 

RYCHLÝ PWM MODULÁTOR
Jdi na stránku 1, 2  Další
 
Přidat nové téma   Toto téma je zamknuto, nemůžete zde přidávat odpovědi ani upravovat své příspěvky!       Obsah fóra Diskuzní fórum Elektro Bastlírny -> Zapojení ze šuplíku
Zobrazit předchozí téma :: Zobrazit následující téma  
Autor Zpráva
elnovy
Doporučuje se dohled statného moderátora


Založen: Jul 04, 2010
Příspěvky: 946
Bydliště: JČ

PříspěvekZaslal: ne červenec 14 2024, 2:11    Předmět: RYCHLÝ PWM MODULÁTOR Citovat

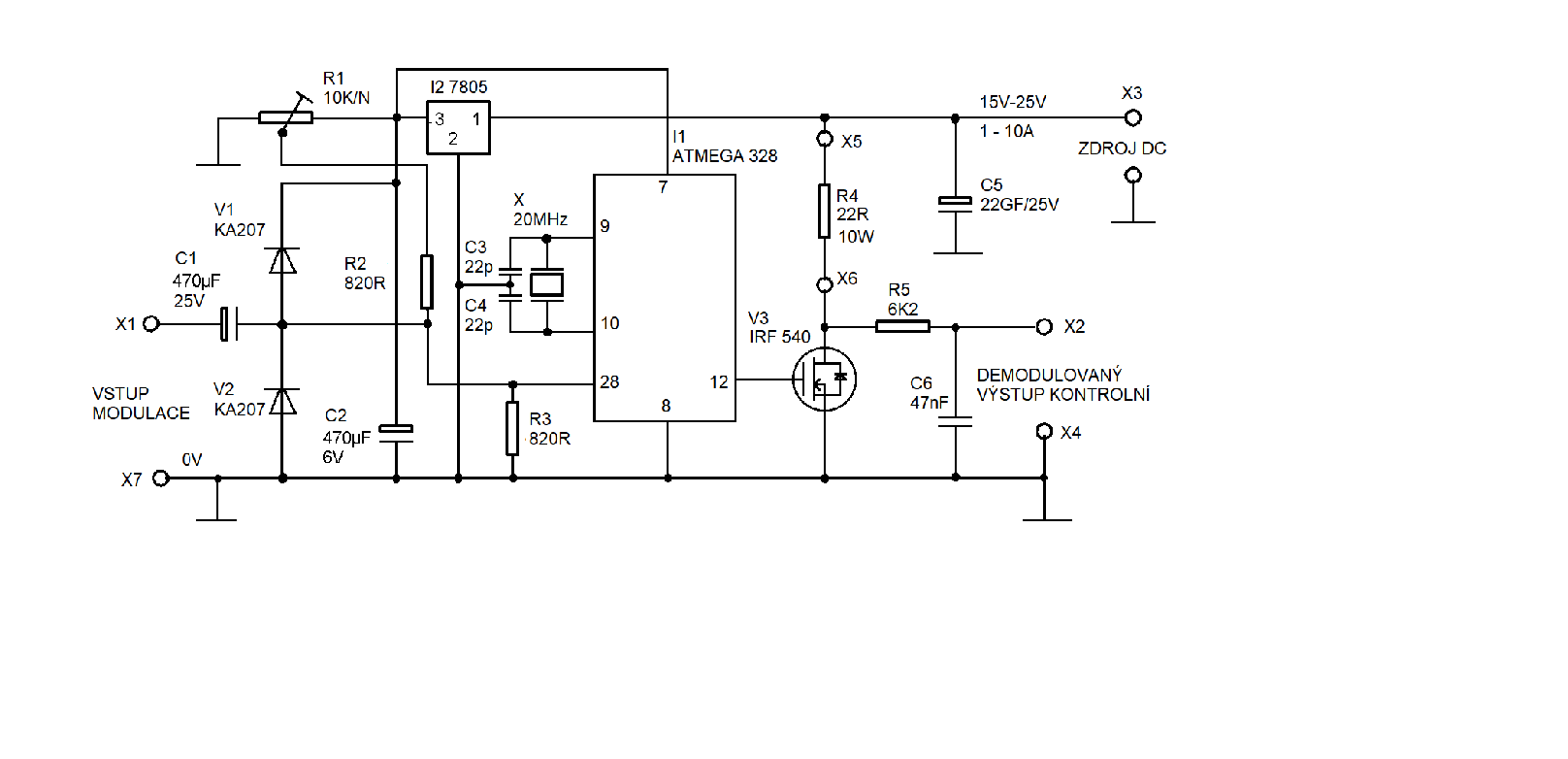
PWM modulace se používá na regulaci výkonu spotřebičů napájených stejnosměrným zdrojem napětí a proudu . Tyto DC regulátory jsou ovládané DC napětím a jako regulační prvek používají zpravidla tranzistory řízenými polem např. IRF 540. Výkonový prvek s modulací PWM pak vykazuje nízké ztráty na svém přechodu jelikož pracuje ve spínacím režimu . Rychlou PWM modulaci zajišťuje mikroprocesor tzn. převádí nf vstupní signál na modulovaný PWM signál . Mikroprocesor Atmega 324 s programem napsaným v assembleru umožňuje PMM modulaci . Dostatečný počet vzorků nf signálu mění střídu pulsního výstupu mikroprocesoru v rytmu nf vstupního signálu .Opakovací kmitočet PWM výstupu je 33kHz . Jaké rychlosti vzorkování je mikroprocesor schopen tak , aby výsledný demodulovaný signál byl použitelný se snadno zjistí vývojem vhodného programu a sledováním výstupního signálu přes RC filtr . Program mikroprocesoru v hexa tvaru je stažitelný na adrese :

https://posilej.cz/zasilka/AxHpRoga#link


Celá dokumentace je na adrese :
https://posilej.cz/zasilka/LlUSW2FP#link


Video je na adrese :
https://youtu.be/3mBLM6op8ls



OBR.1.png
 Komentář:
 Velikost:  40.73 kB
 Zobrazeno:  197 krát

OBR.1.png



_________________
Můj e-mail: elnovy@email.cz
Bydliště: JČ
Povolání: Vývoj elektroniky+DPS
Zájmy: Programování C++ ,assembler
Návrat nahoru
Zobrazit informace o autorovi Odeslat soukromou zprávu Odeslat e-mail
samponek



Založen: May 11, 2015
Příspěvky: 3907

PříspěvekZaslal: ne červenec 14 2024, 8:25    Předmět: Citovat

Ano, jenže pro praktické použití to má háček. Abys odfiltroval nosnou 33khz dolní propustí, musí být indukčnost cívky veliká a velikou cívkou zase neproteče velký proud, aniž by se nepřesytila a hodí se to jen na basy a na basy se to nehodí, protože zase ten proud.
Veliká cívka potřebuje veliký čas na přemagnetování, který teče tranzistorem v opačném směru. Jeden problém za druhým.

Proto používám spínací kmitočet 600kHz, aby cívka co nejmenší a nepřesytila se.
V praxi cívka dolní propusti vyjde i tak veliká.

PWM a audio je dobrá věc, má obrovský činitel tlumení, jede od DC, výstupem za cívkou mohou tect desítky Ampér, není problém 50 - 100A, zátěž můžou být reproduktory paralelně, protože se to chová jako spínaný zdroj step-down.
Potřebný čas na přemagnetování této cívky je 70ns, v mikročipu by také musel být nucený mrtvý čas na překlenutí materiálu jádra cívky.
Jen opakovací kmitočet mikročipu by musel být aspoň 360khz, aby to v praxi fungovalo a cívka dolní propusti nebyla obrovská.
Mikročip by musel mít i vstup, kam se zavede zpětná vazba z výstupu ať před cívkou, nebo za cívkou ( kvůli DC i AC vazbě a korekce artefaktů, aby to v praxi fungovalo)



33uH 30A.jpeg
 Komentář:
 Velikost:  149.91 kB
 Zobrazeno:  88 krát

33uH 30A.jpeg




Naposledy upravil samponek dne ne červenec 14 2024, 9:07, celkově upraveno 2 krát.
Návrat nahoru
Zobrazit informace o autorovi Odeslat soukromou zprávu
elnovy
Doporučuje se dohled statného moderátora


Založen: Jul 04, 2010
Příspěvky: 946
Bydliště: JČ

PříspěvekZaslal: ne červenec 14 2024, 8:59    Předmět: Citovat

Děkuji za informace z tvé praxe nf audio .
Odstranění stejnosměrné složky ani frekvenční filtr jsem Neřešil .
Existuje mnoho Potřebný realizací rychle modulace Frekvencemi pod slyšitelným rozsahem a tam použití je vhodné zejména k jednoduchosti obvodového zapojení .
Návrat nahoru
Zobrazit informace o autorovi Odeslat soukromou zprávu Odeslat e-mail
samponek



Založen: May 11, 2015
Příspěvky: 3907

PříspěvekZaslal: ne červenec 14 2024, 9:17    Předmět: Citovat

Zkus jiný mikročip, který bude tikat aspoň na těch 300khz. Mám na stole PWM koncák 300V 560khz 30A 8kW. PWM modulátor je analogový na principu integrátoru druhého řádu a komparátoru tvoří hysterezní oscilátor pravoúhlého průběhu s nuceným mrtvým časem se zpětnou vazbou před cívkou.

Zdroj je jenom dvoufázový, jde zvětšit na třífázový, tím naskočí další 4kW navíc. Smile



zdroj a zesilovac.jpg
 Komentář:
 Velikost:  262.25 kB
 Zobrazeno:  112 krát

zdroj a zesilovac.jpg



316V 561kHz.jpeg
 Komentář:
 Velikost:  211.2 kB
 Zobrazeno:  81 krát

316V 561kHz.jpeg


Návrat nahoru
Zobrazit informace o autorovi Odeslat soukromou zprávu
samponek



Založen: May 11, 2015
Příspěvky: 3907

PříspěvekZaslal: ne červenec 14 2024, 12:43    Předmět: Citovat

Uměl bys u mikročipu naprogramovat vstup do kterého se pustí část proudu z HF výstupu, nebo NF výstupu, aby šla řídit šířka impulzů ( důležité pro nastavení DC) a u NF aby šlo opravovat NF zkreslení ?
Vzájemně se to nevylučuje, protože z HF výstupu je vazba na HF kladná a na NF záporná a na NF straně je HF posunutá o 180.
Návrat nahoru
Zobrazit informace o autorovi Odeslat soukromou zprávu
elnovy
Doporučuje se dohled statného moderátora


Založen: Jul 04, 2010
Příspěvky: 946
Bydliště: JČ

PříspěvekZaslal: ne červenec 14 2024, 17:39    Předmět: Citovat

S analogovou formou výroby PDM/PWM modulátorů jsem samozřejmě pracoval I SE zpětnými vazbami tak aby výstupní Zkreslení pod 3 a modulace její hloubka do 90 procent Bylo dosažena při
fo =50khz ,f mod do 10khz .Jednalo se o 20 kilowattový modulátor pro buzení vysokofrekvenčního koncového stupně .Jelikož vše pracovalo na výkonových Triodách Bylo použito vzduchových cívek stejně tak rekuperačních tlumivek. V dnešní době mikroprocesorů se zabývám jejich aplikací v duchu co umí při programování v assembleru .
Odstranění stejnosměrné složky lze docílit snadno 1. ze způsobů je navázání koncového stupně který by byl napojen na +/- např. 24V / 20A . Návrh dolno frekvenční propusti už jsem taky dělal .
Každá realizace a motivace ale u mne musí být spojená , proto jestli má někdo vážný zájem ať mi napíše mailem co potřebuje .
Motivace MUSÍ BÝT taková realizace která PO její úspěšnéM ukončení představuje výrobu více kusů dále to nebudu specifikovat .

_________________
Můj e-mail: elnovy@email.cz
Bydliště: JČ
Povolání: Vývoj elektroniky+DPS
Zájmy: Programování C++ ,assembler
Návrat nahoru
Zobrazit informace o autorovi Odeslat soukromou zprávu Odeslat e-mail
EKKAR



Založen: Mar 16, 2005
Příspěvky: 35591
Bydliště: Česká Třebová, JN89FW21

PříspěvekZaslal: ne červenec 14 2024, 21:07    Předmět: Citovat

Táhněte do číči s těma svýma mýkročýpama - normální bastlíř udělá stejnosměrným napětím řízenou PWM obyčejným dvojitým operákem, potenciometrem a pár odporama a kondíkama. Vzhledem k tomu, že na to stačí porovnat stejnosměrnou úroveň s v podstatě jakýmkoliv trojúhelníkovým průběhem, není potřeba žádný programování - ale jen a jen astabilní klopák s operákem (integrátor) a k němu komparátor. Budiče výkonovejch prvků pak samozřejmě musejí mít výkon dostatečnej pro co nejstrmější otevření MOSFETů, ale pro generování základního budicího impulsu včetně generování mezer mezi impulsama v případným mostu/polomostu naprosto v klidu stačí nastavování stejnosměrnejch úrovní ...
_________________
Nasliněný prst na svorkovnici domovního rozvaděče: Jó, paninko, máte tam ty Voltíky všecky...
A kutilmile - nelituju tě Mr. Green Mr. Green !!!
Návrat nahoru
Zobrazit informace o autorovi Odeslat soukromou zprávu Odeslat e-mail
elnovy
Doporučuje se dohled statného moderátora


Založen: Jul 04, 2010
Příspěvky: 946
Bydliště: JČ

PříspěvekZaslal: po červenec 15 2024, 1:54    Předmět: Citovat

Já za to nemůžu že ty Američani vymysleli mikročipy a číňani se můžou jenom přetrhnout akorát to naše pětikoalice posraná nemůže těm Číňanům těm Číňanům přijít na jméno já je miluju
Idea Arrow Neutral Mám z tebe bolení hlavy Mám z tebe bolení hlavy Mám z tebe bolení hlavy
ano souhlasím s panem edkarem část by se měl zastavit všechno vrátit do 60 let nazpátek a buřty by měly stát 2 koruny za půl kila já nevím kam to spěje ale ty mikročipy za to fakt nemůžou Rolling Eyes Rolling Eyes Rolling Eyes Rolling Eyes Kopáček
Návrat nahoru
Zobrazit informace o autorovi Odeslat soukromou zprávu Odeslat e-mail
samponek



Založen: May 11, 2015
Příspěvky: 3907

PříspěvekZaslal: po červenec 15 2024, 5:35    Předmět: Citovat

Navázáním koncového stupně na +- odstranění stejnosměrné složky nevyřeší, stále tam bude. Bez zpětné vazby to v praxi nefunguje. Ani žádný spínaný zdroj bez zpětné vazby pořádně nefunguje a napětí kolísá ve velkým rozsahu.
Návrat nahoru
Zobrazit informace o autorovi Odeslat soukromou zprávu
AdamVarga



Založen: Nov 04, 2018
Příspěvky: 484

PříspěvekZaslal: čt červenec 18 2024, 13:19    Předmět: Citovat

Zasa si myslím osobne že klasicky komparátor+generátor píly by vyšiel jjendoduchšie pre priemerného človeka bez netnosti programovania a učenia sa programovať alebo byť závislí na niekom kto to naprogramuje...

Máme tu aj rýchlejší aj jednoduchší spôsob ktorý umožnuje aj istú flexibilitu a kombináciu rôznych klúčových alebo prídavných okruhov Smile, TL494
Návrat nahoru
Zobrazit informace o autorovi Odeslat soukromou zprávu
samponek



Založen: May 11, 2015
Příspěvky: 3907

PříspěvekZaslal: čt červenec 18 2024, 14:28    Předmět: Citovat

Ano, jen TL494 dost šumí už při zesílení 15 a při frekvenci nad 150kHz už jsou obdélníky škaredý, proto se na digital audio moc nehodí a cívka kvůli nízkým 100khz musí být veliká.
Všimni jak je obrovská na minimum 300khz 30A
Když šumí ve spínaném zdroji, tak to nevadí, ale ani tam se to nesmí se zesílením přehánět ( max 30) Smile
Návrat nahoru
Zobrazit informace o autorovi Odeslat soukromou zprávu
EKKAR



Založen: Mar 16, 2005
Příspěvky: 35591
Bydliště: Česká Třebová, JN89FW21

PříspěvekZaslal: čt červenec 18 2024, 15:45    Předmět: Citovat

AdamVarga napsal(a):
Zasa si myslím osobne že klasicky komparátor+generátor píly by vyšiel jjendoduchšie pre priemerného človeka bez netnosti programovania a učenia sa programovať alebo byť závislí na niekom kto to naprogramuje...

Máme tu aj rýchlejší aj jednoduchší spôsob ktorý umožnuje aj istú flexibilitu a kombináciu rôznych klúčových alebo prídavných okruhov Smile, TL494
Vykládej volovi o sobotě, když jde v pátek na jatka. Všichni tihle rychlokvašený "zslabý", "elnový", "montánový" a bůhvíjaký ještě "konstruktéři projektů" v životě neviděli kloudnej výkres, natož aby ho sami BEZ APKY dokázali vytvořit. Postavit je s tužkou v ruce ke stolu nebo rysprknu, dřív si tu tužku píchnou do voka, než by s ní nakreslili nějakou čáru. A bez na netu dosažitelnejch knihoven kódů a povelů by SAMI nenaprogramovali ani mlejnek na kafe, protože oni se přeci nejsou povinní učit nějaký postupy a algoritmy ... Svět se prostě v Brusél obrací ...
_________________
Nasliněný prst na svorkovnici domovního rozvaděče: Jó, paninko, máte tam ty Voltíky všecky...
A kutilmile - nelituju tě Mr. Green Mr. Green !!!
Návrat nahoru
Zobrazit informace o autorovi Odeslat soukromou zprávu Odeslat e-mail
elnovy
Doporučuje se dohled statného moderátora


Založen: Jul 04, 2010
Příspěvky: 946
Bydliště: JČ

PříspěvekZaslal: čt červenec 25 2024, 9:28    Předmět: Citovat

Jak se rozčílí EKKAR Doslova k nepříčetnosti tak to budu muset příště dělat schéma tužkou fakt je to k smíchu to jsem se zasmál Jeho urážky ačkoliv je modrej nemají konce .

Idea Arrow Neutral
Návrat nahoru
Zobrazit informace o autorovi Odeslat soukromou zprávu Odeslat e-mail
EKKAR



Založen: Mar 16, 2005
Příspěvky: 35591
Bydliště: Česká Třebová, JN89FW21

PříspěvekZaslal: čt červenec 25 2024, 9:58    Předmět: Citovat

Až budeš umět to schéma skutečně od ruky nakreslit tak, aby bylo srozumitelný každýmu, pak můžeš jinejm vyčítat nedostatky. Ty ale přesně jak napsal Hill neumíš bez berličkový apky ani po sobě spláchnout.
_________________
Nasliněný prst na svorkovnici domovního rozvaděče: Jó, paninko, máte tam ty Voltíky všecky...
A kutilmile - nelituju tě Mr. Green Mr. Green !!!
Návrat nahoru
Zobrazit informace o autorovi Odeslat soukromou zprávu Odeslat e-mail
elnovy
Doporučuje se dohled statného moderátora


Založen: Jul 04, 2010
Příspěvky: 946
Bydliště: JČ

PříspěvekZaslal: pá červenec 26 2024, 7:03    Předmět: Citovat

Zatím to není jasné jenom tobě když to nemáš napsaný od ruky nikdo jiný se k tomu nevyjadřuje akorát ty pliveš kolem sebe jako pominutej idiot .
dovedeš však akorát urážet a papouškovat co někdo napsal a ještě dostatečně přibarvit svojí blbostí a neznalosti .
Ty mě neurazíš ty blbče už tě znám dost dlouho jediný Co dovedeš vypotit jsou urážky.
Návrat nahoru
Zobrazit informace o autorovi Odeslat soukromou zprávu Odeslat e-mail
Zobrazit příspěvky z předchozích:   
Přidat nové téma   Toto téma je zamknuto, nemůžete zde přidávat odpovědi ani upravovat své příspěvky!       Obsah fóra Diskuzní fórum Elektro Bastlírny -> Zapojení ze šuplíku Časy uváděny v GMT + 1 hodina
Jdi na stránku 1, 2  Další
Strana 1 z 2

 
Přejdi na:  
Nemůžete odesílat nové téma do tohoto fóra.
Nemůžete odpovídat na témata v tomto fóru.
Nemůžete upravovat své příspěvky v tomto fóru.
Nemůžete mazat své příspěvky v tomto fóru.
Nemůžete hlasovat v tomto fóru.
Nemůžete připojovat soubory k příspěvkům
Můžete stahovat a prohlížet přiložené soubory

Powered by phpBB © 2001, 2005 phpBB Group
Forums ©
Nuke - Elektro Bastlirna

Informace na portálu Elektro bastlírny jsou prezentovány za účelem vzdělání čtenářů a rozšíření zájmu o elektroniku. Autoři článků na serveru neberou žádnou zodpovědnost za škody vzniklé těmito zapojeními. Rovněž neberou žádnou odpovědnost za případnou újmu na zdraví vzniklou úrazem elektrickým proudem. Autoři a správci těchto stránek nepřejímají záruku za správnost zveřejněných materiálů. Předkládané informace a zapojení jsou zveřejněny bez ohledu na případné patenty třetích osob. Nároky na odškodnění na základě změn, chyb nebo vynechání jsou zásadně vyloučeny. Všechny registrované nebo jiné obchodní známky zde použité jsou majetkem jejich vlastníků. Uvedením nejsou zpochybněna z toho vyplývající vlastnická práva. Použití konstrukcí v rozporu se zákonem je přísně zakázáno. Vzhledem k tomu, že původ předkládaných materiálů nelze žádným způsobem dohledat, nelze je použít pro komerční účely! Tento nekomerční server nemá z uvedených zapojení či konstrukcí žádný zisk. Nezodpovídáme za pravost předkládaných materiálů třetími osobami a jejich původ. V případě, že zjistíte porušení autorského práva či jiné nesrovnalosti, kontaktujte administrátory na diskuzním fóru EB.


PHP-Nuke Copyright © 2005 by Francisco Burzi. This is free software, and you may redistribute it under the GPL. PHP-Nuke comes with absolutely no warranty, for details, see the license.
Čas potřebný ke zpracování stránky 0.17 sekund