Vítejte na Elektro Bastlírn?
Nuke - Elektro Bastlirna
  Vytvořit účet Hlavní · Fórum · DDump · Profil · Zprávy · Hledat na fóru · Příspěvky na provoz EB

Vlákno na téma KORONAVIRUS - nutná registrace


Nuke - Elektro Bastlirna: Diskuzní fórum

 FAQFAQ   HledatHledat   Uživatelské skupinyUživatelské skupiny   ProfilProfil   Soukromé zprávySoukromé zprávy   PřihlášeníPřihlášení 

Servoreverz s ATtiny85
Jdi na stránku 1, 2, 3, 4  Další
 
Přidat nové téma   Zaslat odpověď       Obsah fóra Diskuzní fórum Elektro Bastlírny -> Programování PIC, ATMEL, EEPROM a dalších obvodů
Zobrazit předchozí téma :: Zobrazit následující téma  
Autor Zpráva
Celeron



Založen: Apr 02, 2011
Příspěvky: 20171
Bydliště: Nový Bydžov

PříspěvekZaslal: út květen 14 2024, 12:41    Předmět: Servoreverz s ATtiny85 Citovat

Potřebuju pro kámoše udělat servoreverz do modelu. Vím, dá se to koupit na Alíku ale nebude to hned a taky není k zahození se něco naučit.
Takže 0,8-2,2ms, co se opakuje každých 20ms otočit při 0,8 ms na 2,2ms a naopak.
Tak jsem zplichtil pár řádků. Je to funkční ale nepoužitelný, výstupní servo nepravidelně trochu kolísá kolem středový polohy. Nejdřív jsem si myslel, že se pere přerušení se servoknihovnou a tak jsem to zkusil bez přerušení a knihovny a ono to bylo stejné. Připojil jsem na výstup servoreverzu zajícočítač a bylo to jasné, výstup kolísal o 0,008 - 0,017ms. Prostě při použitý koncepci měření a generování výstupu záleží na tom, kam se změna vstupního portu trefí do milis procesoru. Teoreticky chyba 2 milis při vzestupné a 2 milis pri sestupné hraně, takže klidně 4milis. No a při generování výstupního signálu to samé a to celé na druhou. Z toho je těch 8-17 milisekund kolísání. No je to jasný, bylo by potřeba aby milis běžel 5-10 x rychleji. Jenže jak na to? Když použiju na měření interní časovač, nahodím ho při vzestupné a zastavím při sestupné hraně, mám délku vstupního impulzu. Ale je tam jeden problém, u Tiny85 s krystalem 8MHz se dá nejrychleji plnit časovač 1us. Takže žádný výrazný zpřesnění se asi konat nebude.
Tak nevím, co s tím...
kód:

#include <Servo_ATTinyCore.h>
Servo myServo;  // servo objekt

volatile unsigned long startPulse, endPulse;
volatile bool isHigh = false;

// Interupt rutina
ISR(PCINT0_vect) {                // servo vstup
  if (digitalRead(PB2) == HIGH) {
    startPulse = micros();        // ulož si začátek pulzu
    isHigh = true;                // je vzestupná
  } else if (isHigh) {
    endPulse = micros();          // ulož si konec pulzu
    isHigh = false;
  }
}

void setup() {
  pinMode(PB2, INPUT);      // pin vstupu impusů
  GIMSK |= _BV(PCIE);       // povolit interupt při změně stavu PB2
  PCMSK |= _BV(PCINT2);     // povolit přerušení pro pin PB2
  pinMode(PB1, OUTPUT);       // PB1 jako výstup
  myServo.attach(PB1);        // přiřaď servo na pin PB1
}

void loop() {
  unsigned long pulseLength = endPulse - startPulse;  // spočítej délku servoimpulzu
  unsigned long outputPulse = map(pulseLength, 800, 2200, 2200, 800); // Reverz mapa
  myServo.writeMicroseconds(outputPulse);   // řízení reverzovaného serva
  delay(17);                                // zpoždění pro opakování po cca 20 ms
}

_________________
Jirka

Proč mi nemůže všechno chodit hned ?!!
Návrat nahoru
Zobrazit informace o autorovi Odeslat soukromou zprávu
JirkaZ



Založen: Feb 26, 2021
Příspěvky: 3737

PříspěvekZaslal: út květen 14 2024, 12:58    Předmět: Citovat

Tady řešili (a vyřešili) něco podobného.

Tohle by nešlo použít (jiný princip)? Tam odkazovaný pramen už nefunguje, ale je k nalezení zde (mimochodem klasika bez oyebu s MCU a sw).

Tady je konstrukce a Arduinem (asi by zase šlo použít pro nějaký Atmel).

No a zde je konstrukce s PIC12F629 (teoreticky je nutné se přihlásit, ale asi by to nějak šlo i bez toho).

_________________
Kdo chce, hledá způsob;
kdo ne - hledá důvod.

Ze dvou možností často volím tu třetí.


Naposledy upravil JirkaZ dne út květen 14 2024, 15:40, celkově upraveno 1 krát.
Návrat nahoru
Zobrazit informace o autorovi Odeslat soukromou zprávu
pepik9



Založen: Aug 31, 2010
Příspěvky: 2488

PříspěvekZaslal: út květen 14 2024, 14:09    Předmět: Citovat

Tohle jsi asi viděl..
Návrat nahoru
Zobrazit informace o autorovi Odeslat soukromou zprávu
JirkaZ



Založen: Feb 26, 2021
Příspěvky: 3737

PříspěvekZaslal: út květen 14 2024, 15:38    Předmět: Citovat

Ještě dodávám, kdybys to nakonec přece jen dělal "analogově", lépe řečeno hardwarově (já ano), tak je potřeba si dát pozor na časovací C.

V žádném případě to nemůže být keramika z hmoty 2 nebo 3, ale musí to být nějaký stabilní "plasťák", nebo - pokud v té vyšší kapacitě bude k mání - keramika NP0.

Měnil jsem takhle časovací C v servozesilovačích nějakých levných serv z Hobbyking. Serva jinak všestranně dobrá a pro rekreační účely v pohodě použitelná, ale tepelná nestabilita neutrálu právě díky použití časovacího C ze špatného materiálu byla neúnosná.

_________________
Kdo chce, hledá způsob;
kdo ne - hledá důvod.

Ze dvou možností často volím tu třetí.
Návrat nahoru
Zobrazit informace o autorovi Odeslat soukromou zprávu
asdf



Založen: Oct 06, 2022
Příspěvky: 537

PříspěvekZaslal: út květen 14 2024, 16:34    Předmět: Citovat

Ono je tam problém taky v tom, že v loop() počítáš pulseLength i tehdy, kdy isHigh=true. A tehdy ti délka vyjde záporná, protože startPulse je od nového pulzu a endPulse je ještě od starého. Takhle by to mohlo být trošku lepší.
kód:
#include <Servo_ATTinyCore.h>
Servo myServo;  // servo objekt

volatile unsigned long startPulse, endPulse, pulseLength;
volatile bool isHigh = false;

// Interupt rutina
ISR(PCINT0_vect) {                // servo vstup
  if (digitalRead(PB2) == HIGH) {
    startPulse = micros();        // ulož si začátek pulzu
    isHigh = true;                // je vzestupná
  } else if (isHigh) {
    endPulse = micros();          // ulož si konec pulzu
    pulseLength = endPulse - startPulse;
    isHigh = false;
  }
}

void setup() {
  pinMode(PB2, INPUT);      // pin vstupu impusů
  GIMSK |= _BV(PCIE);       // povolit interupt při změně stavu PB2
  PCMSK |= _BV(PCINT2);     // povolit přerušení pro pin PB2
  pinMode(PB1, OUTPUT);       // PB1 jako výstup
  myServo.attach(PB1);        // přiřaď servo na pin PB1
}

void loop() {
  unsigned long outputPulse = map(pulseLength, 800, 2200, 2200, 800); // Reverz mapa
  myServo.writeMicroseconds(outputPulse);   // řízení reverzovaného serva
  delay(17);                                // zpoždění pro opakování po cca 20 ms
}
Návrat nahoru
Zobrazit informace o autorovi Odeslat soukromou zprávu Zobrazit autorovy WWW stránky
samec



Založen: Dec 19, 2017
Příspěvky: 5993

PříspěvekZaslal: út květen 14 2024, 17:45    Předmět: Citovat

Och, načo tak zložito?

Vyhoď servo, s tým su len problémy.

kód:
unsigned long interval;

void setup() {
  pinMode(PB2, INPUT);
  pinMode(PB1, OUTPUT);
}

void loop() {
  interval = 800 + 2200 - pulseIn(PB2, HIGH);
  digitalWrite(PB1, HIGH);
  delayMicroseconds(interval);
  digitalWrite(PB1, LOW);
}

Hotovo Cool
Návrat nahoru
Zobrazit informace o autorovi Odeslat soukromou zprávu
Celeron



Založen: Apr 02, 2011
Příspěvky: 20171
Bydliště: Nový Bydžov

PříspěvekZaslal: út květen 14 2024, 18:40    Předmět: Citovat

Vážení, problém není v generování výstupního reverzního signálu ale v měření vstupního pulzu. Servu stačí už 4us aby sebou hnulo o cca 1 stupeň. No a to znamená, že 1us strojový cyklus z 8MHz krystalu je nedostatečně krátký pro měření. Když do vstupu pošlu stabilních 1,5ms, tak už na kontrolním portu, kterej je v obsluze přerušení, naměřená délka vstupního impulzu kolísá o 2-4 us. Prostě by bylo potřeba aby procík měl strojový cyklus aspoň 2-5 x rychlejší a to v ATtiny udělat nejde. To je stejný jako se zobrazením signálu na oscilu, čím víc vzorků oscilo změří, tím je obraz přesnější. Tohle je upravená obsluha přerušení kde je ten kontrolní port, kde už vzniká nahodilý komíhání serva. Nic jinýho program v loop nevykonává.
kód:

// Interupt rutina
ISR(PCINT0_vect) {                // servo vstup
  if (digitalRead(PB2) == HIGH) {
    digitalWrite(PB0, HIGH);
    isHigh = true;                // je vzestupná
  } else if (isHigh) {
    digitalWrite(PB0, LOW);
    isHigh = false;
  }
}


to jirkaZ: v tom prvním odkazu to vyřešili za pomocí podstatnýho zhoršení přesnosti serv. Prostě zařízli mikrosekundy a řeší až desítky mikrosekund.

_________________
Jirka

Proč mi nemůže všechno chodit hned ?!!
Návrat nahoru
Zobrazit informace o autorovi Odeslat soukromou zprávu
JirkaZ



Založen: Feb 26, 2021
Příspěvky: 3737

PříspěvekZaslal: út květen 14 2024, 19:19    Předmět: Citovat

Prostě se vybodni na MCU a udělej to hardwarově, jako ideální bych viděl tu 555 v CMOS verzi a kvalitní časovací C.

Pokud to tedy není nějaké ultrapřesné hyperrychlé servo do vrtulníku či co já vím...

Čím jsem starší, tím víc dávám přednost jednoduchým, jasným a spolehlivým řešením. Já jsem tedy na frikulínštiny nebyl nikdy, ale s věkem se to zřetelně dál vyhraňuje.

_________________
Kdo chce, hledá způsob;
kdo ne - hledá důvod.

Ze dvou možností často volím tu třetí.
Návrat nahoru
Zobrazit informace o autorovi Odeslat soukromou zprávu
samec



Založen: Dec 19, 2017
Příspěvky: 5993

PříspěvekZaslal: út květen 14 2024, 19:58    Předmět: Citovat

Tak to sa potom musíš pohrať s countermi, lebo u Atiny85 síce systém clock môže byť trebárs 8MHz, ale peripheral clock z PLL je až 64MHz.
viď datašit, kapitola 6.1.5 na strane 24.
Návrat nahoru
Zobrazit informace o autorovi Odeslat soukromou zprávu
HF_Tech



Založen: Apr 25, 2022
Příspěvky: 1877

PříspěvekZaslal: út květen 14 2024, 20:28    Předmět: Citovat

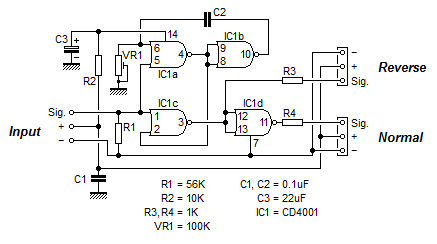
Je nějaký důvod proč nevynechat procesor a zapojit to takhle:


reverse.gif
 Komentář:
 Velikost:  5.82 kB
 Zobrazeno:  80 krát

reverse.gif


Návrat nahoru
Zobrazit informace o autorovi Odeslat soukromou zprávu
JirkaZ



Založen: Feb 26, 2021
Příspěvky: 3737

PříspěvekZaslal: út květen 14 2024, 20:36    Předmět: Citovat

HF_Tech: takto řešené je to pro už jen trochu náročnější účely nepoužitelné. Je potřeba opravdu stabilně generovat ten referenční puls pro výpočet doplňku a to zapojení s hradly fakt neumí. Není stabilní ani napěťově, ani tepelně.

Prostě 555 dle odkazu výše od pepika9 na RCmanii nebo odtamtud dále na AR/KE.

_________________
Kdo chce, hledá způsob;
kdo ne - hledá důvod.

Ze dvou možností často volím tu třetí.


Naposledy upravil JirkaZ dne út květen 14 2024, 20:46, celkově upraveno 1 krát.
Návrat nahoru
Zobrazit informace o autorovi Odeslat soukromou zprávu
HF_Tech



Založen: Apr 25, 2022
Příspěvky: 1877

PříspěvekZaslal: út květen 14 2024, 20:44    Předmět: Citovat

Já jsem to většinou řešil prohozením drátků na motoru a poťáku přímo v servu. Práce na 5minut.
Návrat nahoru
Zobrazit informace o autorovi Odeslat soukromou zprávu
JirkaZ



Založen: Feb 26, 2021
Příspěvky: 3737

PříspěvekZaslal: út květen 14 2024, 20:46    Předmět: Citovat

Tak to je samozřejmě nejlepší. A ještě lepší je na věc myslet přímo při konstrukci modelu a umožnit normální reverzaci otočením páky na servu...

Nicméně tohle zjevně není ona situace.

_________________
Kdo chce, hledá způsob;
kdo ne - hledá důvod.

Ze dvou možností často volím tu třetí.
Návrat nahoru
Zobrazit informace o autorovi Odeslat soukromou zprávu
Celeron



Založen: Apr 02, 2011
Příspěvky: 20171
Bydliště: Nový Bydžov

PříspěvekZaslal: út květen 14 2024, 21:32    Předmět: Citovat

samec napsal(a):
Tak to sa potom musíš pohrať s countermi, lebo u Atiny85 síce systém clock môže byť trebárs 8MHz, ale peripheral clock z PLL je až 64MHz.
viď datašit, kapitola 6.1.5 na strane 24.

No a co tím vyřešíš? Systém clock poběží na 32 a nebo 64 MHz?

_________________
Jirka

Proč mi nemůže všechno chodit hned ?!!
Návrat nahoru
Zobrazit informace o autorovi Odeslat soukromou zprávu
Celeron



Založen: Apr 02, 2011
Příspěvky: 20171
Bydliště: Nový Bydžov

PříspěvekZaslal: út květen 14 2024, 21:43    Předmět: Citovat

HF_Tech napsal(a):
Já jsem to většinou řešil prohozením drátků na motoru a poťáku přímo v servu. Práce na 5minut.

Jo a co serva, třeba KTS, co maj motor a poťák pájenej vývodama přímo do plošáku? Křížení motoru a krajů poťáku je téměř neřešitelný. A otáčet servo v laminátovým křídle v F5K, kde je už všechno nachystaný na zrcadlovou montáž serv vztlakovek je taky neřešitelný. A dokonce je i neřešitelný osadit přijímač s více servokanály, pro každý servo použít samostatnej kanál a reverz posílat přímo z vysílače. Jenže ty vícekanálový přijímače se do roury trupu prostě nevejdou.
Obávám se, že těch důvodů na malej servoreverz je v tomto případě poměrně dost. V nejhorším to opravdu skončí u 5555.

_________________
Jirka

Proč mi nemůže všechno chodit hned ?!!
Návrat nahoru
Zobrazit informace o autorovi Odeslat soukromou zprávu
Zobrazit příspěvky z předchozích:   
Přidat nové téma   Zaslat odpověď       Obsah fóra Diskuzní fórum Elektro Bastlírny -> Programování PIC, ATMEL, EEPROM a dalších obvodů Časy uváděny v GMT + 1 hodina
Jdi na stránku 1, 2, 3, 4  Další
Strana 1 z 4

 
Přejdi na:  
Nemůžete odesílat nové téma do tohoto fóra.
Nemůžete odpovídat na témata v tomto fóru.
Nemůžete upravovat své příspěvky v tomto fóru.
Nemůžete mazat své příspěvky v tomto fóru.
Nemůžete hlasovat v tomto fóru.
Nemůžete připojovat soubory k příspěvkům
Můžete stahovat a prohlížet přiložené soubory

Powered by phpBB © 2001, 2005 phpBB Group
Forums ©
Nuke - Elektro Bastlirna

Informace na portálu Elektro bastlírny jsou prezentovány za účelem vzdělání čtenářů a rozšíření zájmu o elektroniku. Autoři článků na serveru neberou žádnou zodpovědnost za škody vzniklé těmito zapojeními. Rovněž neberou žádnou odpovědnost za případnou újmu na zdraví vzniklou úrazem elektrickým proudem. Autoři a správci těchto stránek nepřejímají záruku za správnost zveřejněných materiálů. Předkládané informace a zapojení jsou zveřejněny bez ohledu na případné patenty třetích osob. Nároky na odškodnění na základě změn, chyb nebo vynechání jsou zásadně vyloučeny. Všechny registrované nebo jiné obchodní známky zde použité jsou majetkem jejich vlastníků. Uvedením nejsou zpochybněna z toho vyplývající vlastnická práva. Použití konstrukcí v rozporu se zákonem je přísně zakázáno. Vzhledem k tomu, že původ předkládaných materiálů nelze žádným způsobem dohledat, nelze je použít pro komerční účely! Tento nekomerční server nemá z uvedených zapojení či konstrukcí žádný zisk. Nezodpovídáme za pravost předkládaných materiálů třetími osobami a jejich původ. V případě, že zjistíte porušení autorského práva či jiné nesrovnalosti, kontaktujte administrátory na diskuzním fóru EB.


PHP-Nuke Copyright © 2005 by Francisco Burzi. This is free software, and you may redistribute it under the GPL. PHP-Nuke comes with absolutely no warranty, for details, see the license.
Čas potřebný ke zpracování stránky 0.16 sekund