Vítejte na Elektro Bastlírn?
Nuke - Elektro Bastlirna
  Vytvořit účet Hlavní · Fórum · DDump · Profil · Zprávy · Hledat na fóru · Příspěvky na provoz EB

Vlákno na téma KORONAVIRUS - nutná registrace


Nuke - Elektro Bastlirna: Diskuzní fórum

 FAQFAQ   HledatHledat   Uživatelské skupinyUživatelské skupiny   ProfilProfil   Soukromé zprávySoukromé zprávy   PřihlášeníPřihlášení 

Soumrakový spínač

 
Přidat nové téma   Zaslat odpověď       Obsah fóra Diskuzní fórum Elektro Bastlírny -> Řešení problémů s různými konstrukcemi
Zobrazit předchozí téma :: Zobrazit následující téma  
Autor Zpráva
fizby



Založen: Apr 29, 2015
Příspěvky: 160
Bydliště: trutnov

PříspěvekZaslal: út duben 02 2024, 7:31    Předmět: Soumrakový spínač Citovat

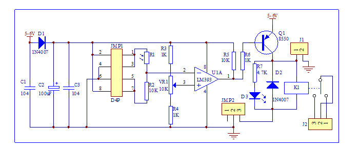
Zdravím. Prosím o radu k spínači. Potřebuji větší rozsah regulace ( citlivosti ) a moc se mně nedaří. Zkoušel jsem měnit jak trimr, tak odpory R3, R4. Také změnil R2 ( zkusil jsem trimr ), ale rozsah se moc neměnil. Fotorezistor je typ 5528 ( 10-20k ).Poradí někdo jaké odpory změnit a na jaké hodnoty. děkuji.


soumrakový spínač.jpg
 Komentář:
 Velikost:  36.09 kB
 Zobrazeno:  175 krát

soumrakový spínač.jpg


Návrat nahoru
Zobrazit informace o autorovi Odeslat soukromou zprávu
masar



Založen: Dec 03, 2005
Příspěvky: 13738

PříspěvekZaslal: út duben 02 2024, 12:02    Předmět: Citovat

Rozsah regulace a citlivost regulátoru(spínače) jsou různé pojmy. Fotoodpor R1 s rezistorem R2 tvoří dělič napětí. Největší "odezvu" na změnu osvětlení bude mít tento dělič při rovnosti obou odporů. Tzn. pokud chceš překlápět komparátor při malém osvětlení, je vhodné volit větší R2 a naopak. Rozsah regulace je dán děličem VR1 (R3 a R4 mají menší význam) a je dostatečně velký.
V praxi to znamená, že v okamžiku, kdy má spínač reagovat, by na výstupu děliče R1/R2 měla být cca polovina napájecího napětí.
Přikládám průběh odporu LDR v závislosti na intenzitě osvětlení.
Wink



gl5528.png
 Komentář:
 Velikost:  9.62 kB
 Zobrazeno:  67 krát

gl5528.png


Návrat nahoru
Zobrazit informace o autorovi Odeslat soukromou zprávu Odeslat e-mail
fizby



Založen: Apr 29, 2015
Příspěvky: 160
Bydliště: trutnov

PříspěvekZaslal: út duben 02 2024, 12:29    Předmět: Citovat

Když píšeš, že rozsah regulace je dán děličem VR1 a ten je dostatečně velký, tak pro nastavení překlopení spínače ( dle změny osvětlení ) mám provést změnou R2?
Návrat nahoru
Zobrazit informace o autorovi Odeslat soukromou zprávu
fizby



Založen: Apr 29, 2015
Příspěvky: 160
Bydliště: trutnov

PříspěvekZaslal: út duben 02 2024, 12:34    Předmět: Citovat

Spínač překlápí, když je větší tma a je potřeba nastavit překlopení dříve při větším světle. Kolega ho používá pro ovládání dvířek kurníku.
Návrat nahoru
Zobrazit informace o autorovi Odeslat soukromou zprávu
masar



Založen: Dec 03, 2005
Příspěvky: 13738

PříspěvekZaslal: út duben 02 2024, 12:40    Předmět: Citovat

Ano. Pro zlepšení té "odezvy" (citlivosti, chceš-li).
Stávající hodnota R2=10k je tedy nejvhodnější pro spínání v okolí 10 luxů. V oblasti spínání kolem 2 luxů vychází hodnota R2 kolem 40k (viz graf).
Spínač nemá zavedenu žádnou hysterezi a měl by překlápět i bez přizpůsobení R2.
Prostě si ráno/večer počkej se slepicema a ve správný okamžik nastav trimrem hranici sepnutí. Úhel otáčení trimru při překlápění by měl být co nejmenší a ne příliš blízko krajní poloze.
Wink
Návrat nahoru
Zobrazit informace o autorovi Odeslat soukromou zprávu Odeslat e-mail
fizby



Založen: Apr 29, 2015
Příspěvky: 160
Bydliště: trutnov

PříspěvekZaslal: út duben 02 2024, 17:21    Předmět: Citovat

Děkuji, vyzkouším.
Návrat nahoru
Zobrazit informace o autorovi Odeslat soukromou zprávu
Zobrazit příspěvky z předchozích:   
Přidat nové téma   Zaslat odpověď       Obsah fóra Diskuzní fórum Elektro Bastlírny -> Řešení problémů s různými konstrukcemi Časy uváděny v GMT + 1 hodina
Strana 1 z 1

 
Přejdi na:  
Nemůžete odesílat nové téma do tohoto fóra.
Nemůžete odpovídat na témata v tomto fóru.
Nemůžete upravovat své příspěvky v tomto fóru.
Nemůžete mazat své příspěvky v tomto fóru.
Nemůžete hlasovat v tomto fóru.
Nemůžete připojovat soubory k příspěvkům
Můžete stahovat a prohlížet přiložené soubory

Powered by phpBB © 2001, 2005 phpBB Group
Forums ©
Nuke - Elektro Bastlirna

Informace na portálu Elektro bastlírny jsou prezentovány za účelem vzdělání čtenářů a rozšíření zájmu o elektroniku. Autoři článků na serveru neberou žádnou zodpovědnost za škody vzniklé těmito zapojeními. Rovněž neberou žádnou odpovědnost za případnou újmu na zdraví vzniklou úrazem elektrickým proudem. Autoři a správci těchto stránek nepřejímají záruku za správnost zveřejněných materiálů. Předkládané informace a zapojení jsou zveřejněny bez ohledu na případné patenty třetích osob. Nároky na odškodnění na základě změn, chyb nebo vynechání jsou zásadně vyloučeny. Všechny registrované nebo jiné obchodní známky zde použité jsou majetkem jejich vlastníků. Uvedením nejsou zpochybněna z toho vyplývající vlastnická práva. Použití konstrukcí v rozporu se zákonem je přísně zakázáno. Vzhledem k tomu, že původ předkládaných materiálů nelze žádným způsobem dohledat, nelze je použít pro komerční účely! Tento nekomerční server nemá z uvedených zapojení či konstrukcí žádný zisk. Nezodpovídáme za pravost předkládaných materiálů třetími osobami a jejich původ. V případě, že zjistíte porušení autorského práva či jiné nesrovnalosti, kontaktujte administrátory na diskuzním fóru EB.


PHP-Nuke Copyright © 2005 by Francisco Burzi. This is free software, and you may redistribute it under the GPL. PHP-Nuke comes with absolutely no warranty, for details, see the license.
Čas potřebný ke zpracování stránky 0.18 sekund