Vítejte na Elektro Bastlírn?
Nuke - Elektro Bastlirna
  Vytvořit účet
Hlavní · Fórum · DDump · Profil · Zprávy · Hledat na fóru


Nuke - Elektro Bastlirna: Diskuzní fórum

 FAQFAQ   HledatHledat   Uživatelské skupinyUživatelské skupiny   ProfilProfil   Soukromé zprávySoukromé zprávy   PřihlášeníPřihlášení 

Sluchátkový zesilovač pro bubeníka
Jdi na stránku 1, 2, 3, 4, 5  Další
 
Přidat nové téma   Zaslat odpověď       Obsah fóra Diskuzní fórum Elektro Bastlírny -> Řešení problémů s různými konstrukcemi
Zobrazit předchozí téma :: Zobrazit následující téma  
Autor Zpráva
DukeNuke



Založen: Apr 02, 2018
Příspěvky: 1974

PříspěvekZaslal: st leden 10 2024, 21:25    Předmět: Sluchátkový zesilovač pro bubeníka Citovat

Ahoj, sluchátkových zesilovačů je mraky, takže co potřebuju - dostatečný výkon. Do sluchátek půjde metronom a odposlech nástrojů z mixu. Tedy vlastně i mix ze dvou vstupů. Bubeník mlátí do bicích + ve zkušebně další rachot z nástrojů, tak aby slyšel...
Pokud by někdo věděl, jak to složit z nějakých prcáckých modulů, byl bych rád. Jinak mě napadlo:
sluchátkový zesilovač: http://www.pavouk.org/hw/headamp/index.html
+ jednoduchý mix s OZ: https://www.circuitbasics.com/what-are-audio-mixers/
Případně, kdyby někdo o něčem věděl, ale aby to nestálo majlant.
Díky.
Návrat nahoru
Zobrazit informace o autorovi Odeslat soukromou zprávu
EKKAR



Založen: Mar 16, 2005
Příspěvky: 35252
Bydliště: Česká Třebová, JN89FW21

PříspěvekZaslal: st leden 10 2024, 22:18    Předmět: Citovat

Copak zešilovač, ale danýmu účelu se musejí přizpůsobit i ty laple, který bude kotlíkář používat. Musejí bejt pokud možno uzavřený, aby ho izolovaly od okolí a do uší mu šlo jen to, co mu do nich pošlou měniče a pokud možno nic z toho, co by rádo přidalo hlučný okolí - a hlasitost reprodukce v nich bude hodně závislá od citlivosti jejich měničů. Málo citlivý měniče budou na stejnou hlasitost potřebovat víc výkonu než měniče citlivější - je to naprosto to samý, jako u reprobeden. Začal bych tím, že bych sem pověsil typ těch laplí, který váš kotlíkovej bušič hodlá používat - k nim potom domejšlet nějakej zesák ...
_________________
Nasliněný prst na svorkovnici domovního rozvaděče: Jó, paninko, máte tam ty Voltíky všecky...
A kutilmile - nelituju tě Mr. Green Mr. Green !!!
Návrat nahoru
Zobrazit informace o autorovi Odeslat soukromou zprávu Odeslat e-mail
Zaky



Založen: Oct 30, 2010
Příspěvky: 7005
Bydliště: Praha

PříspěvekZaslal: st leden 10 2024, 22:41    Předmět: Citovat

Extrémní řešení by mohlo být použití nějakých noise cancellation sluchátek, pokud je tedy takový systém schopen uspokojivě pracovat i ve velkém randálu, s tím zkušenost nemám.
_________________
Krátce před tím, než se to rozbilo, tak to ještě fungovalo...
Návrat nahoru
Zobrazit informace o autorovi Odeslat soukromou zprávu
DukeNuke



Založen: Apr 02, 2018
Příspěvky: 1974

PříspěvekZaslal: st leden 10 2024, 22:45    Předmět: Citovat

Tak prosím přestaňte řešit sluchátka. Vyzkoušeny jsou od špuntů po celoklapky, 32Ω, 180Ω a ještě asi troje další. Účel je nahradit nefunkční prcácký krám, který sice funguje, ale je v něm rušení.
Návrat nahoru
Zobrazit informace o autorovi Odeslat soukromou zprávu
VASEK_W



Založen: Dec 11, 2017
Příspěvky: 1013
Bydliště: Pelhřimov

PříspěvekZaslal: st leden 10 2024, 22:47    Předmět: Citovat

Jestli by nestálo pro kotlíkáře v rámci ochrany jeho sluchu do budoucna začít tím, že se mu poříději nějaká ta superhyper moderní uzavřená sluchátka co dokáží aktivně potlačovat okolní hluk. Pak netřeba řešit výkonné sluchátkové zesilovače, a třeba Vám za deset let poděkuje, že ještě dobře slyší Wink
Ostatní podmínky pouštění požadovaného zvuku a metronomu pro kotlíkáře lze pak splnit již jednodušeji.

Vašek

Edit. Aha, takže než jsem to nadatloval, tak jsme byli odkázáni někam. No nic, každý svého štěstí strůjcem, jen neznalí mají holt smolíka.
Návrat nahoru
Zobrazit informace o autorovi Odeslat soukromou zprávu
Zaky



Založen: Oct 30, 2010
Příspěvky: 7005
Bydliště: Praha

PříspěvekZaslal: st leden 10 2024, 22:56    Předmět: Citovat

A co zkusit pořešit ten prcácký krám, aby do něj to rušení nelezlo? Jestli jinak vyhovuje, tak to může být schůdné řešení.
_________________
Krátce před tím, než se to rozbilo, tak to ještě fungovalo...
Návrat nahoru
Zobrazit informace o autorovi Odeslat soukromou zprávu
DukeNuke



Založen: Apr 02, 2018
Příspěvky: 1974

PříspěvekZaslal: čt leden 11 2024, 0:41    Předmět: Citovat

Zkoušeli jsme jiná sluchadla, jiné zdroje. Negativní. Bubeník z vedlejší kapely přinesl nějaký udělátor, co mu kdosi dělal, ten fungoval bez komplikací. Tím jsme vyloučili chybu mixu.
Takže něco konstruktivního k tématu?
Návrat nahoru
Zobrazit informace o autorovi Odeslat soukromou zprávu
Zaky



Založen: Oct 30, 2010
Příspěvky: 7005
Bydliště: Praha

PříspěvekZaslal: čt leden 11 2024, 0:45    Předmět: Citovat

Otevřít ten prcácký krám a zjistit, co je v tom zprasené a napravit to. Charakter rušení je jaký?
_________________
Krátce před tím, než se to rozbilo, tak to ještě fungovalo...
Návrat nahoru
Zobrazit informace o autorovi Odeslat soukromou zprávu
DukeNuke



Založen: Apr 02, 2018
Příspěvky: 1974

PříspěvekZaslal: čt leden 11 2024, 1:11    Předmět: Citovat

Otevřel jsem to, je to plný smd, takže už nic pro mě. Rušení je zkreslení jako prase + jako by to hrálo pod hrncem.
Návrat nahoru
Zobrazit informace o autorovi Odeslat soukromou zprávu
EKKAR



Založen: Mar 16, 2005
Příspěvky: 35252
Bydliště: Česká Třebová, JN89FW21

PříspěvekZaslal: čt leden 11 2024, 2:45    Předmět: Citovat

A dovíme se teda konečně aspoň značku a typ těch sluchátek, který bušič používá nebo hodlá používat?
_________________
Nasliněný prst na svorkovnici domovního rozvaděče: Jó, paninko, máte tam ty Voltíky všecky...
A kutilmile - nelituju tě Mr. Green Mr. Green !!!
Návrat nahoru
Zobrazit informace o autorovi Odeslat soukromou zprávu Odeslat e-mail
DukeNuke



Založen: Apr 02, 2018
Příspěvky: 1974

PříspěvekZaslal: čt leden 11 2024, 6:26    Předmět: Citovat

všechny, co jsem napsal - tedy jak špunty, tak mušle od 32-300Ω. Smile
Návrat nahoru
Zobrazit informace o autorovi Odeslat soukromou zprávu
feliz_navidad



Založen: Oct 15, 2009
Příspěvky: 967

PříspěvekZaslal: čt leden 11 2024, 8:01    Předmět: Citovat

Ten od pavouka bude na daný účel asi OK.
Návrat nahoru
Zobrazit informace o autorovi Odeslat soukromou zprávu
DukeNuke



Založen: Apr 02, 2018
Příspěvky: 1974

PříspěvekZaslal: čt leden 11 2024, 8:55    Předmět: Citovat

No sláva, konečně odpověď k tématu. Účel je prostě vyrobit něco, co bude fungovat, nezávisle na sluchátkách.
K dalšímu - sluchátka pojedou stejně jako mono. Jaký bude rozdíl, když ten zesilovač bude jen jeden a výstup bude na L a P, které budou spojeny? Místo aby byl pro každý kanál zvlášť zesilovač?
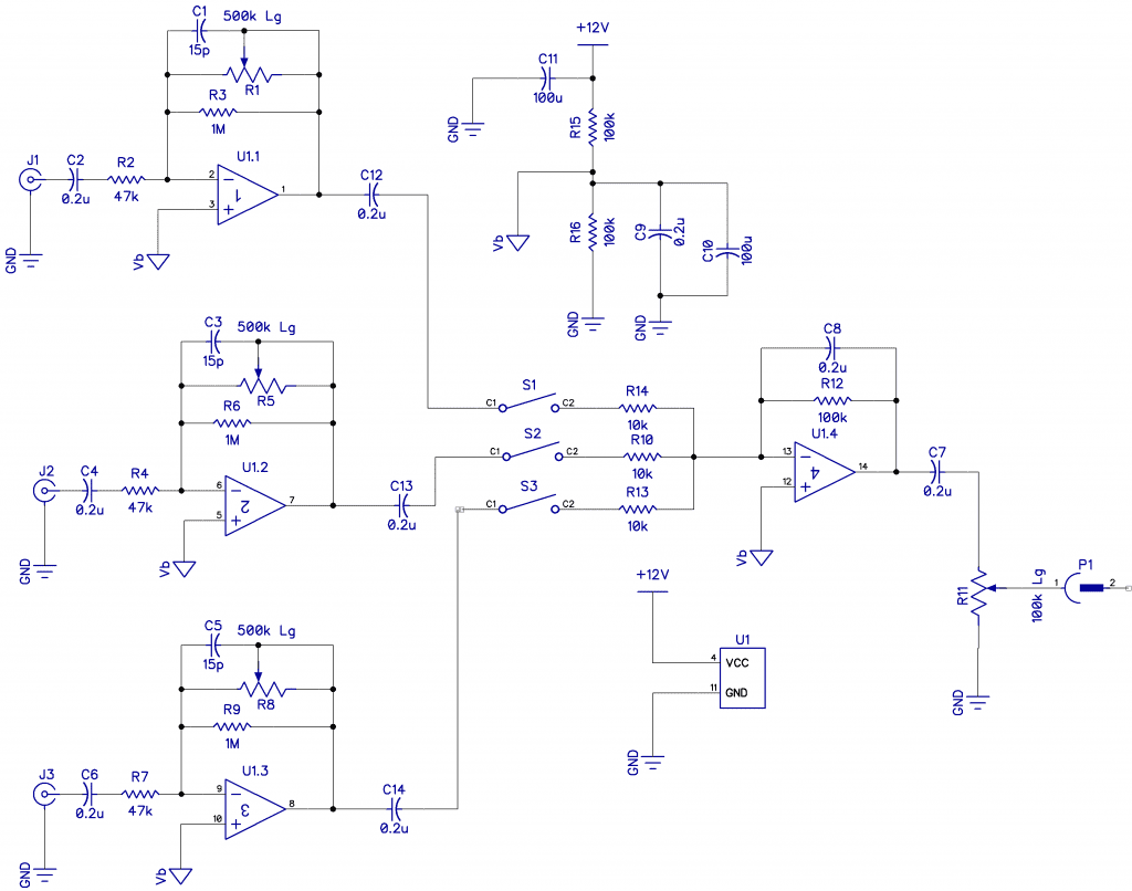
A teď k tomu mixu - původně jsem chtěl obyčejný s OZ (obr1). Ale více se mi líbí ten, co jsem dával odkaz (obr2). Už jen proto, že nezeslabuje vstupní signál, ale zesílení se řídí nastavením zisku OZ.
A konečně - je to pro muzikanta, proto se zeptám, i když možná hloupě - je třeba hlídat si fáze? Tím myslím, že když je kladná půlvlna na vstupu, tak musí být kladná půlvlna na výstupu?



mixOZobr1.png
 Komentář:
 Velikost:  5.31 kB
 Zobrazeno:  101 krát

mixOZobr1.png



mixOZobr2.png
 Komentář:
 Velikost:  88.08 kB
 Zobrazeno:  124 krát

mixOZobr2.png


Návrat nahoru
Zobrazit informace o autorovi Odeslat soukromou zprávu
feliz_navidad



Založen: Oct 15, 2009
Příspěvky: 967

PříspěvekZaslal: čt leden 11 2024, 9:18    Předmět: Citovat

Mono verzi bych nedělal - při poruše jednoho kanálu už nemáš ten druhý, aby ti hrála alespoň jedna mušle.
U toho mixu bych se vykašlal na virtuální zem a napájel to symetricky.
Fáze by měla být dodržena. Ale protože u muzikantů je spousta různých udělátek, přidal bych jeden OZ jako invertor a přepínačem si můžeš fázi změnit.
Návrat nahoru
Zobrazit informace o autorovi Odeslat soukromou zprávu
Cust



Založen: Jan 17, 2007
Příspěvky: 7251
Bydliště: Milotice u Kyjova

PříspěvekZaslal: čt leden 11 2024, 10:18    Předmět: Citovat

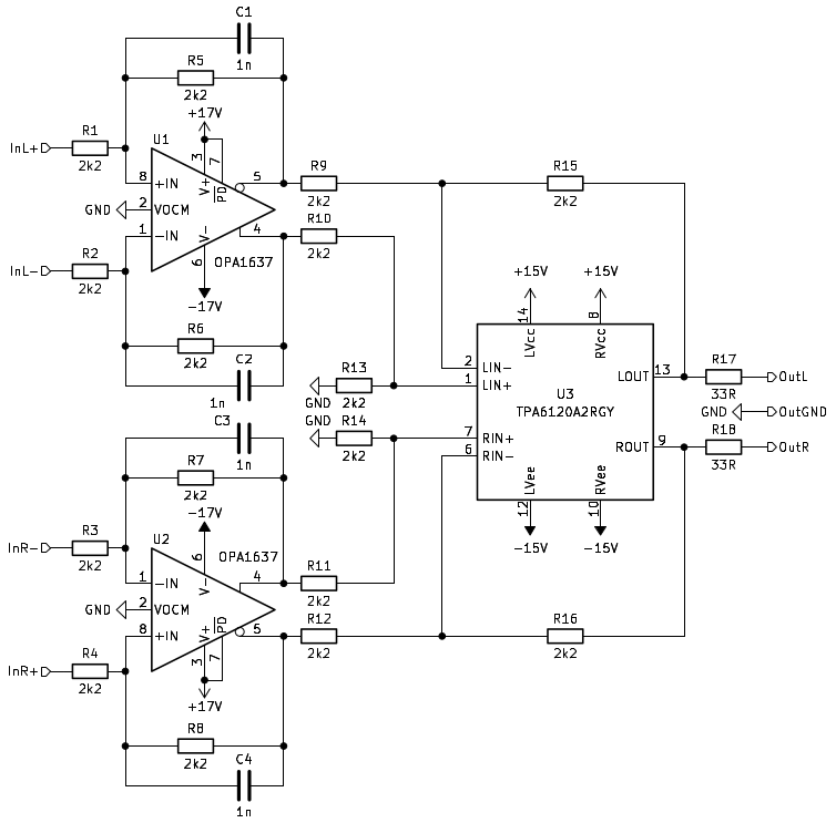
Pokud ten sluchátkáč použiješ i na hifi, tak bych šel do něčeho lepšího. Třeba s obvodem TPA6120A2.
Pokud to budeš napájet přes XLR z mixu tak viz příloha. Na napájení se musí dát blokovací kondíky. Mrkni na datasheet TPA6120A2.



sluchatka.png
 Komentář:
 Velikost:  48.46 kB
 Zobrazeno:  124 krát

sluchatka.png


Návrat nahoru
Zobrazit informace o autorovi Odeslat soukromou zprávu Odeslat e-mail
Zobrazit příspěvky z předchozích:   
Přidat nové téma   Zaslat odpověď       Obsah fóra Diskuzní fórum Elektro Bastlírny -> Řešení problémů s různými konstrukcemi Časy uváděny v GMT + 1 hodina
Jdi na stránku 1, 2, 3, 4, 5  Další
Strana 1 z 5

 
Přejdi na:  
Nemůžete odesílat nové téma do tohoto fóra.
Nemůžete odpovídat na témata v tomto fóru.
Nemůžete upravovat své příspěvky v tomto fóru.
Nemůžete mazat své příspěvky v tomto fóru.
Nemůžete hlasovat v tomto fóru.
Nemůžete připojovat soubory k příspěvkům
Můžete stahovat a prohlížet přiložené soubory

Powered by phpBB © 2001, 2005 phpBB Group
Forums ©
Nuke - Elektro Bastlirna

Informace na portálu Elektro bastlírny jsou prezentovány za účelem vzdělání čtenářů a rozšíření zájmu o elektroniku. Autoři článků na serveru neberou žádnou zodpovědnost za škody vzniklé těmito zapojeními. Rovněž neberou žádnou odpovědnost za případnou újmu na zdraví vzniklou úrazem elektrickým proudem. Autoři a správci těchto stránek nepřejímají záruku za správnost zveřejněných materiálů. Předkládané informace a zapojení jsou zveřejněny bez ohledu na případné patenty třetích osob. Nároky na odškodnění na základě změn, chyb nebo vynechání jsou zásadně vyloučeny. Všechny registrované nebo jiné obchodní známky zde použité jsou majetkem jejich vlastníků. Uvedením nejsou zpochybněna z toho vyplývající vlastnická práva. Použití konstrukcí v rozporu se zákonem je přísně zakázáno. Vzhledem k tomu, že původ předkládaných materiálů nelze žádným způsobem dohledat, nelze je použít pro komerční účely! Tento nekomerční server nemá z uvedených zapojení či konstrukcí žádný zisk. Nezodpovídáme za pravost předkládaných materiálů třetími osobami a jejich původ. V případě, že zjistíte porušení autorského práva či jiné nesrovnalosti, kontaktujte administrátory na diskuzním fóru EB.


PHP-Nuke Copyright © 2005 by Francisco Burzi. This is free software, and you may redistribute it under the GPL. PHP-Nuke comes with absolutely no warranty, for details, see the license.
Čas potřebný ke zpracování stránky 0.21 sekund